Fórum témák

» Több friss téma
Fórum » HEED canopus, obelisk /HTA-30/
Lapozás: OK   46 / 59
(#) (Felhasználó 58569) válasza Karesz 50 hozzászólására (») Feb 10, 2017 /
 
Ha a láncba betett plusz áramgenerátorok áramát változtatod, akkor a kimeneti áramra nézve erősítésszabályozást is lehet csinálni.
Valahol kell egy-egy ellenállás, ami a kimeneti áramot feszültségeséssé konvertálja. Ha több erősítő van sorbakötve, akkor is csak a legfelső kimenete van terhelve, de azt már jó nagy árammal lehet, vagyis kicsi lehet a munkaellenállás. Ha kicsi, akkor egyre kevésbé számít a legutolsó tranyó kollektor oldali kapacitása, vagyis tényleg lehet nagy sávszélességet csinálni. Jó ez sok mindenre...
De ez a dolog nem ebbe a topikba való.
(#) Karesz 50 válasza (Felhasználó 58569) hozzászólására (») Feb 10, 2017 /
 
Van láncerősítős kaszkód topic?

Én nagyjelű erősítőnek gondoltam hirtelen a disszipáció megosztás miatt. A kimeneti áramot kb 10dB-es mértékben lehet vele szabályozni fokozatonként. Igaz, hogy jó sok mindenre, de mondj még egy példát légy szíves, hogy mire is...
(#) (Felhasználó 58569) válasza Karesz 50 hozzászólására (») Feb 10, 2017 /
 
Analóg szorzó.
(#) elektrikszerviz hozzászólása Feb 11, 2017 /
 
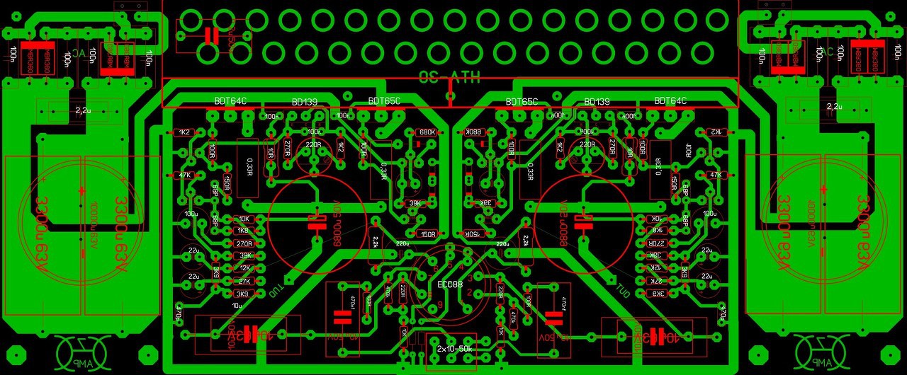
Sziasztok! Olvasgatva a HT-30 as erősítőről, megszeretném építeni. Bár többször átnézve az oldalt nem találtam meg az Alkotós csöves verziójának a vasalható PCB rajzát. Csatolom a képeket róla. Ezt a verziót szeretném megépíteni. Előre is köszönöm a segítségeteket. elektrik
(#) Alkotó válasza elektrikszerviz hozzászólására (») Feb 11, 2017 /
 
Nem tudom pontosan mire gondolsz, de mellékeltem egy v4.5 verziószámú változatot. Ha nem ilyet akarsz, akkor beszéljünk róla. Ebben ALPS potinak van hely, ami elég drága jószág, de külön kérésre került bele.
A terv egy adott hűtőborda profilhoz illeszkedik jól. Ha neked nincs ilyened, akkor a bordák közti lyukak helyzetét célszerű a meglévő bordához igazítani.
Reloop néhány hozzászólással korábban rávilágított, hogy az újságban megjelent kapcsolásról hiányzik egy átkötés, ami nyugalmi áram beállítását végző trimmer csúszkája, és az 1k2 ellenálláshoz menő lába közé kell. Ezt javaslom összekötni majd (a terven is ki kellene javítani, de ezzel most nem bíbelődtem).
A hozzászólás módosítva: Feb 12, 2017
(#) elektrikszerviz válasza Alkotó hozzászólására (») Feb 11, 2017 /
 
Köszönöm szépen Alkotó! Pont erre gondoltam. elektrik
(#) Karesz 50 válasza Alkotó hozzászólására (») Feb 12, 2017 /
 
Elnézést, hogy beleszólok, de majd ha belejavítasz... A többit tudod...

HTA.JPG
    
(#) reloop válasza Alkotó hozzászólására (») Feb 12, 2017 /
 
Trimmer átkötés.

Poti.gif
    
(#) Ge Lee válasza Karesz 50 hozzászólására (») Feb 12, 2017 / 1
 
No igen, az ilyen és hasonló tervek miatt írtam le már sokszor, hogy így is úgy is újra kell tervezni, vagy a hibás részeket át kell rajzolni. Aki nem tudja hogy mit meg miért, az meg szegény megépíti így... És van ott több hiba is, nem csak amit berajzoltál. Nincs kedvem átnézni az egészet, de már ránézésre is látszik hogy a kimenet jelvezetése is aszimmetrikus, az egyik emitter ellenállásról vagy nyolcszor olyan hosszú fólia megy a kimenetre mint a másikról, illetve rendes kimeneti pont sincs, mert annak a két emitter ellenállás között kellene lenni éppen félúton, és oda kellene csatlakoznia a kimeneti csatolónak és a visszacsatolásnak is.
(#) szili83 hozzászólása Márc 3, 2017 /
 
Megjött a végfok tranyó a végfokhoz.
(#) elektrikszerviz hozzászólása Márc 6, 2017 /
 
Sziasztok! Én nézegetem az ittlévő PCB rajzokat, lehet , hogy rosszul látom de a bd 139 tranyónak a láb kiosztásával baj van a jobb oldalon EBC CBE . Én megpróbáltam korrigálni de nézzétek meg. Egy átkötéssél próbálkozom. De azt nem tudtam berajzolni , de aki nézi az látja. És a 2,2k ellenállástól a 27k ig berajzoltam egy vonalat. Ez meg van jelölve a nyákon. A tranyó pont pofára lenne fordítva. Ha elnéztem kövezzetek meg. A két kis forr szem között átkötés lenne. elektrik
A hozzászólás módosítva: Márc 6, 2017
(#) reloop válasza elektrikszerviz hozzászólására (») Márc 6, 2017 /
 
Szia! Melyik tervet nézed?
(#) CIROKL válasza elektrikszerviz hozzászólására (») Márc 7, 2017 / 1
 
Jól látod , nem feltétlen kell átkötéssel korrigálni .
Ebből a PCB -ből viszonylag sok készült már és nincs gond az eredeti elképzeléssel , nagyon egyszerü a BD tranzisztor simán át forditva lett tervezve ennyi és a valóságban is át fordítva kell felcsavarozni !
Ez a történet a sok elkészült példány és a sok év bizonyitja hogy müködik , de ha neked könnyebb akkor legyen az átkötés !
Amennyiben alaposabban tanulmányozod a tervet akkor arra is rá kellett jönnöd hogy a kicsi tranzisztorokat is forgatni kell !
(#) Moszkvai válasza elektrikszerviz hozzászólására (») Márc 7, 2017 /
 
Létezik olyan terv, ahol ezek már meg lettek oldva. Azért nem árt átnézni. Fűtés közepelés nincs rajta.
A hozzászólás módosítva: Márc 7, 2017
(#) elektrikszerviz válasza CIROKL hozzászólására (») Márc 7, 2017 /
 
Elnézést én csak nézegettem, de nem akartam nagyon bele uhulni. Nagy valószínűséggel meg szeretném építeni csak nézelődök előtte. Tudom, hogy sokan megépítették, és működik és szépen szól. Csak arra gondoltam, hogy a BD 139 fém ( hűtő oldala ) csatlakozzon a hűtőbordához. Ezen a PCB -n megtalálható a fűtés közepelés, csak egy kicsit eltoltam az ellenállásokat a potitól, hogy 2w os ellenállások beférjenek. Továbbra is nagy figyelemmel olvasom írásaitokat! elektrik
(#) elektrikszerviz válasza reloop hozzászólására (») Márc 7, 2017 /
 
Szia RELOOP ! Ezt a PCB - t nézegetem. elektrik

hta.JPG
    
(#) reloop válasza elektrikszerviz hozzászólására (») Márc 7, 2017 /
 
Szia! Látom Laci reagált is. Attól tartottam, hogy a múltkori NYÁK-ellenőrzés egy köztes fázisába kattintottál bele, melyen szili83 kolléga munkálkodott.
(#) elektrikszerviz hozzászólása Ápr 12, 2017 /
 
Sziasztok! Érdeklődni szeretnék, hogy a végtranzisztorokat helyettesíthetem-e Tip 142 és Tip 147 darlington tranyókkal ebből van bőven. 100V - 10A - 125W. és még egy , hogy Bc 556A - B között mi a külömbség ? Segítségeteket előre is köszönöm. elektrik
(#) reloop válasza elektrikszerviz hozzászólására (») Ápr 13, 2017 /
 
Szia! A TIP142/TIP147 párossal biztosan működni fog, viszont azért, hogy lesz-e olyan hangja mint a BDT64/BDT65-tel, már nem tenném tűzbe a kezem.
A BC556A/B eltérő erősítésű Bővebben: Link
(#) elektrikszerviz válasza reloop hozzászólására (») Ápr 13, 2017 /
 
Köszönöm a gyors válaszodat, de azért egyenlőre megpróbálom, bár van két pár bdt -m de mindegyik másik gyártótól van és a kivitelük is különböző. A tranzisztorokkal kapcsolatos sötét foltjaim egyik fekete pontját meg világosítottad. Még egyszer köszönöm. elektrik
(#) elektrikszerviz hozzászólása Ápr 16, 2017 / 1
 
Készülget a HTA-30. Egyenlőre ilyen állapotban van, ha valakinek valamilyen javító tanácsa van, azt előre is köszönöm. elektrik
A hozzászólás módosítva: Ápr 16, 2017
(#) szili83 válasza elektrikszerviz hozzászólására (») Ápr 21, 2017 /
 
Szép kivitelezés. Felső oldalra miért nem vasaltad fel a feliratokat? Nem rossz így sem, csak kíváncsiság.

A kondikat forraszt bele.
(#) elektrikszerviz válasza szili83 hozzászólására (») Ápr 24, 2017 /
 
Sajnos a pcb csak ugy volt meg, hogy nem tudtam tükrözni. Lehet, hogy én vagyok a ludas de a fórumról letöltött pcb-t tudom rajzolni meg egyéb de nem tudom kijelölni a tükrözéshez. Pedig megcsináltam volna!!! elektrik
(#) szili83 hozzászólása Ápr 29, 2017 /
 
HTA30 készülőben.
(#) szili83 hozzászólása Ápr 29, 2017 /
 
A képen látható 10µF/35V-ra 10µF/250V-os kondenzátort terveztem be. Csak sajnos a HEstoreban nincs jelenleg, és azt írték nem tudják mikor lesz. Helyette mit rakhatnék? HEstoreból kellene valami helyette, nem akarok 2 kondi miatt 1000-1500Ft postát fizetni.
(#) szili83 válasza szili83 hozzászólására (») Ápr 30, 2017 /
 
Valaki tudna benne segíteni? Mekkora kapacitás kell? A 6.8µF nem elég ide?
A hozzászólás módosítva: Ápr 30, 2017
(#) CIROKL válasza szili83 hozzászólására (») Ápr 30, 2017 / 1
 
Igen elég!
(#) reloop válasza szili83 hozzászólására (») Ápr 30, 2017 / 1
 
Rakjál bele nyugodtan elkót! Az egyedüli gond, hogy a rajzzal ellentétes a helyes polaritás.
MKT-t itt találtam.
(#) szili83 válasza reloop hozzászólására (») Ápr 30, 2017 /
 
Köszönöm, sajnos onnan is posta lenne.

Akkor teszek vele ELKO-t. Amúgy ezt a csatolót hogyan kell méretezni?
(#) reloop válasza szili83 hozzászólására (») Ápr 30, 2017 / 1
 
A csatolt fokozat bementi ellenállása 3,9k+3,9k+(47kll39k) a tranzisztor bemenő ellenállásától eltekintve. Ez az eredőben 29k a 10µF kondival 0,5Hz törésponti frekvenciájú felüláteresztő szűrőt alkot. Frekvenciaátvitel szempontjából akár egy nagyságrenddel is csökkenthetnénk az értékét, de akkor 20Hz-en már érzékelhető fázistolással kéne számolnunk, mint a mellékelt szimuláció mutatja.
Feszültségtűrés szempontjából a katód +16-18V-os üzemi feszültsége miatt akár 16V is megfelelne, de a cső felfűtése előtt a katód testen van, ezért a tranzisztoros fokozat +26V-os bementi értékét kell figyelembe vennünk. Innen származik a 35V-os ajánlás. Egyben magyarázat, miért hibás a rajzon jelölt polaritás.

Csatoló.gif
    
Következő: »»   46 / 59
Bejelentkezés

Belépés

Hirdetés
XDT.hu
Az oldalon sütiket használunk a helyes működéshez. Bővebb információt az adatvédelmi szabályzatban olvashatsz. Megértettem