Fórum témák
» Több friss téma |
Mielőtt kérdezel, a következő két dolgot ellenőrizd!
I. A helyes tápfeszültségek megléte.
II. A kimeneten van-e egyenfeszültség.
Élesztés.
P=UXI Feszültség és átfolyó áram szorzata. Elterjedt mérés az erősítő kimenetére kötött konstans 8R teljesítményellenállás,és párhuzamos oszcilloszkóp és soros ampermérő,aztán lehet minden frekvencián mérni hol van a négyszögjel..Beszorzod a kapott értékeket és megvan egy átlag rms teljesítmény.Azért rms mert a négyszögjel is jel csak az más kérdés hogy milyen torzítással amit ugye már a hangsugárzó nem igazán szeret...
A képleted igaz, csak nem releváns. Ahhoz ismerni kéne az áramot, amit vagy mérsz, vagy számolsz. Viszont, ha az áram helyére beírod, hogy I=U/R, akkor a képlet úgy néz ki, hogy P=U2/R, ahogy az előző hozzászólásokban is számolták.
Idézet: „Soros ampermérő..Ismerem...”
Sziasztok!
Ismertek olyan kapcsolást ami megbírkózik 3ohmos mélyládával ? Nemrégiben kaptam egy házimoziból megmentett mélyládát és próbák során jól teljesített (tetszett a hangja) és most szeretnék egy megbízható végfokot hozzá. A szakirodalom azt írja hogy 130W (program) amit szeretnék is kihasználni szóval 100-150W os kapcsolások érdekelnének amik elbírják a 3 ohmos terhelést. Köszönöm a segítséget! További szép Vasárnapot!
Köszönöm 1 KHz a jelforrás volt jelgenerátorról.Pontosabban a a jel volt 1KHz és 3v. A 6ohmos müterhelésem izzadt rendesen de pont erre van.Igazi régi metlaboros darab.
Hello mindenkinek!
Következő kérdésem lenne. Egy irs2092 erősítő paraméterek: Feszültség tartomány ac20-50v dc28-70v és az ac35v vagy kisseb nem lehet. A kimeneti teljesítmény 350w/8ohm ac2x50v nál. Kétt 150w-os hangfalat kellene hajtania. Szóval a kérdésem hogy mekkora trafót vegyek hozzá?
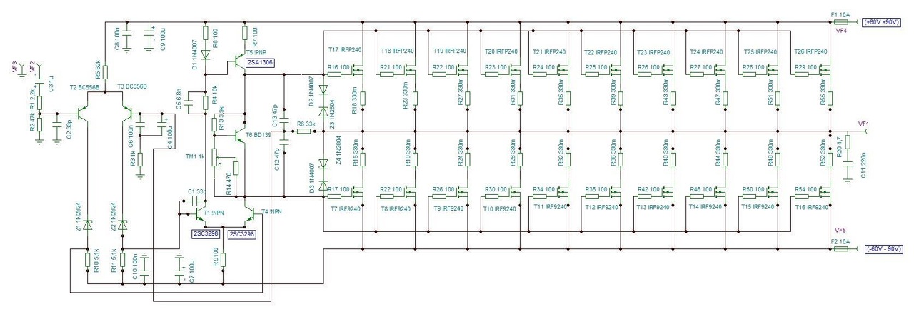
Tudom hogy már feltettem a kérdést,de az alábbi kapcsolás nagyon is érdekelne,a tápfeszültségnek +-100v ot gondoltam,és irfp460 500v 20a 280w os feteket.Nos a kérdésem a következő 4 ohmra így biztonságosan lemehetek még? Mi a felső tápfeszültség korlát ennél a kapcsolásnál ha a tápfeszültséget nézzük 8R impedancián?Igen tudom hogy a SOA értékeket kell figyelembe venni,de ezzel is hadilábon állok nézegetem de nem jutok vele elöbbre.
A hozzászólás módosítva: Márc 19, 2017
Szia!
Abból indulok ki, hogy találtam egy ilyen adatokkal rendelkező erősítőt a nemzetközi aukciós oldalon. Az mono, tehát ha egy ilyen panelre kötöd a 8 Omos dobozokat, akkor vagy 4, vagy 16 Ohm-od lesz, erre figyelj. Ha 2 darabra, és 150W-on használod az erősítőket, kb. 90%-os a hatékonyság, egy 400VA-es transzformátor elég, tippre +-35V-tal. De én fordítva csinálnám: betennék egy -+50V 800W trafót (ha 2 erősítő modul van), mivel árban úgysem akkora a különbség, és akkor van egy olyan erősítőd, amit ki tudsz használni teljesen. Meg van adva, hogy a bemeneti érzékenység 1,6V, tehát ha ennyit adsz a bemenetre, ekkor lesz a kimeneten 53V (350W). Neked 34,63V (150W) kell, ehhez pedig 0,55V bemenő jel. Vagy itt limitálod le, vagy a hangszóró kimenetre teszel egy clip áramkört, ami 34V-nál jelez. Később, hangdobozcserénél ezek könnyebben módosíthatóak. Egyébként, ha minőségi ládák 150W RMS-sel, zeneileg 300W-ot bírnak körülbelül, peakben 600-at, ha a jel tiszta. Ne érts félre, nem javaslom a csúcsra járatását, de jót tesz a zenelejátszás minőségének, ha van +3dB headroom, ezt pedig legkönnyebben a 800W-os trafóval és egy RMS limiterrel érheted el. Ezek engedik majd a gyors, zenei beütéseket akár 350W peakkel is, de az átlagteljesítmény 150W lesz.
Köszönöm a segítséget. Mivel egyelőre egy erősítővel tervezek így már csak az a kérdésem hogy kell bekötnöm a kétt hangfalat hogy ne legyen probléma ohm-okra gondolok?
Probléma az nincs.
Ha jól értem, 8 Ohmosak a dobozok. Ha sorba kötöd őket, akkor 16 Ohm impedanciád lesz, erre az erősítő +-50VAC mellett 175W-ot ad le, ebben az esetben más dolgod nincs, csökkenni fog a kivehető maximális hangerő, de az esetleges tekercsleégés lehetősége is. Ha párhuzamosan kötöd, akkor pedig az erősítő 500W-ot ad le 4 Ohmon (ha elég nagy táp van alatta), a dobozok pedig 300-at bírnak. Amíg nem növeled 300W RMS felé a kimenő teljesítményt, nem lesz gond.Az erre vonatkozó módszerek a fenti hozzászólásban vannak, de jó ládákkal a 16 Ohm 175W bőven elég otthonra.
Lerendelem a feteket. Azt le teszteljük!
Rendben egyúttal nekem is rendelhetsz
Bár félek az ebayes fetektől,de nagy baj talán nem lehet... 12 db elég egyenlőre hogy mit mutatnak A hozzászólás módosítva: Márc 20, 2017
Köszönöm a segítséget ha meg lesz a trafó lehet a bekötésel lesznek kérdéseim.
Sziasztok! Ha van egy keverő aminek kevés a csatornája, akkor az egyik bemenetére beköthető egy másik keverő (amire a maradék hangszer és mikrofon csatlakozik) kinenete?
Nem látok itt kapcsolást.
Amúgy ha megfelelő az áramkorlát kialakítása és a hűtés, akkor a max. kimenő áramnak kb. a felét kéne kibírniuk a tranyóknak névlegesen. Vagyis 100 V/4 ohm /2 = 12,5 A 100 V-on ez 1250W, tehát 6 db 280 W-os FET bírni fogja, feltéve ha tényleg jó a hőátadás. Aztán ha rossz a hőátadás, vagy rossz az áramkorlát és rövidre zárod, vagy gerjed, vagy nem eléggé egyformák a FET-ek, vagy nem védettek a gate-ek, akkor így is elszállhat. 8 ohmon kb. 150 V-ig lehet elmenni, ha csak a disszipáció a korlát.
Mellékelten csatolom a rajzot.
Persze. Kicsit növelheti az alapzajt, de nincs akadálya.
Ez egy tökig kivezérelhető bulivégfok, de zárlatvédelem az egyáltalán nincs benne. Vigyázz vele használat közben!
Sziasztok. 4-5 próbánál az át treveztett irfp240-9240 es kapcsolásom egymásra nyitott. Kérdés a levegőben, lebeg..! Mivel elöttem soha senki nem próbálkozott még ezzel a meghajtásal, enyi FET-et kivezérelni. Így lehetségek között ,szerepel az is hogy nem tudta a meghatás idöben kkiszolgálni a FET-eket Vagy a FET-ek össze válogatása. Nem volt megfelelő. Erre sosem fogok választkapni úgy érzem. Most csatolnám a kapcsolást és a nyák tervet ismét . Meg egy másik tervet is .. ha annak a meghajtásával próbálkoznék müködne e a dolog ? .... előre is köszönöm a válaszokat.
Ha követed a leírást, menni fog. Az eredetit még a 400 W-os verziót több mint 20 évvel ezelőtt közölte a Silikon Chip magazin Anthony Holtontól. Akkor fenn volt az összes motyója a honlapján (kapcsrajzok). MOst megnézheted az Aussieamplifiers.com- on ha jól emlékszem rá. Persze a rajzok már lekerültek, és az erősítőket is folyamatosan tervezi. Nagyon komoly dolgokat is árul mostanság. (A 0,22 Ohmokon nem ártana figyelni az áramot azért.)
Amellett hogy a tinában rajzolt rajzod rossz mert a 9240-ek fordítva vannak bekötve, hiányzik a buffer fokozat a fetek elől. Anélkül nem lesz egyszerű ekkora gate kapacitást 5-6mA-es árammal meghajtani. A kapcsolás eredeti (gyári) változata (Australian Monitor) audió (2SK-SJ) fetekhez készült, és nem kapcsolóüzemre tervezettekhez.
Egyébként némi trükkel és pár plusz alkatrésszel ezt is meg lehet három nullás torzításúra csinálni, de ez a része nem publikus.
Sziasztok,
Egy kis kínai erősítőből kiszedtem a végfok panelt, mert bár működik, de eléggé búgnak a hangszórók. Gondolom a tápját kicsit jobban szűrni kéne, mert csak 2X 3300µF /50V kondenzátorok vannak benne. Mit javasoltok mekkora kondikat rakjak bele,hogy ne búgjon? Amúgy a tápja 2X21 VAC üresben és 2X50 W-osnak írják az erősítőt. Másik. Néztem a végfok tranzisztorokat és látom,hogy 4db Toshiba 2SC5196-os NPN tranzisztorok vannak benne. Jobb vagy roszabb ez a végfok mintha komplementer párjaival épült volna meg ha már úgyis szimmetrikus tápos? Nem láttam még oldalanként 2XNPN tranzisztoros végfokot. Nem roszabb ez így?
Hogy jobb-e a két NPN vagy sem, ez attól függ, hogy a kapcsolás mennyire korrekt, ugyanis a felső oldali NPN meghajtása kicsit problematikus. Egyébként úgy néz ki ez, mintha nem komplett erősítő lenne, csak a fele, a vége. Tehát mintha a meghajtás hiányozna. Ami inkább nagyobb probléma, hogy 2x50W-os erősítő végtranzisztorai a hűtőborda vékony lamellájára van rögzítve, és nem a vastag tönkre. Én átszerelném, ha lehetséges a borda aljára. Onnan sugárirányba tud a hő terjedni, a mostani megoldásnál csak lefelé, ott is nagyon vékony keresztmetszeten.
Igen, ez csak a végfokozata az erősítőnek, mert egy másik panelon van hangszin és a balansz egy 4558D-vel.
Ez egy karaoke funkciós erősítő, visszhangosítással, mp3 lejátszó modullal.
Ilyesmi van nekem is ithon skytronic markaju es foldhurok vegett nekemis bugott.
Igen, ez is az.
Skytronic ATM-2000 USB a neve. Akkor lehet, hogy csak a földhurok zavar be nekem is?
Hat szerintem lehet.Mivel hasznalod szamitogeppel?Egy konnektorbol kapjak az aramot?
Pendrive-ról próbáltam mp3-at, meg a rádióját. Ha csak bekapcsolom és mutézom is búg. Több konnektorban is próbáltam.
Arra gondoltam a tápszűrés a kevés neki.
A földeléseket kellene rendbe tenni. Vastagabb vezetékkel egy pontba húzni (mondjuk a pufferkondi lábához), árnyékolt kábelt használni ahol kell, és nem fog búgni. 100nF-dal teleszórni a panel alját.
Enyemet mikor megvettem bekapcsoltam 5perc utan elkezdett fustolni az egyik puffer kondi.Nekem 4 darab 1000uf-os volt benne csereltem oket 2200uf-ra.Azvota semmi baja,lehet nekedis a puffer lehet vacak cagy zarlatos.A tied nem ilyen veletlen?Itt irnak rola csak angolul.
A hozzászólás módosítva: Márc 23, 2017
|
Bejelentkezés
Hirdetés |





Ha jól értem, 8 Ohmosak a dobozok. Ha sorba kötöd őket, akkor 16 Ohm impedanciád lesz, erre az erősítő +-50VAC mellett 175W-ot ad le, ebben az esetben más dolgod nincs, csökkenni fog a kivehető maximális hangerő, de az esetleges tekercsleégés lehetősége is. Ha párhuzamosan kötöd, akkor pedig az erősítő 500W-ot ad le 4 Ohmon (ha elég nagy táp van alatta), a dobozok pedig 300-at bírnak. Amíg nem növeled 300W RMS felé a kimenő teljesítményt, nem lesz gond.
Bár félek az ebayes fetektől,de nagy baj talán nem lehet... 12 db elég egyenlőre hogy mit mutatnak 













