Fórum témák

» Több friss téma
Fórum » Propeller Clock
 
Témaindító: vicsys, idő: Jún 3, 2005
Lapozás: OK   450 / 489
(#) kly válasza patexati hozzászólására (») Márc 27, 2017 /
 
P FET nem jó. N es kell
(#) patexati válasza kly hozzászólására (») Márc 27, 2017 /
 
Azzal húzzam pozitívra? Fordítsam meg?Úgyis kell neki működni..Nem akarok 5V-ot kivezetni..
A hozzászólás módosítva: Márc 27, 2017
(#) kly válasza patexati hozzászólására (») Márc 27, 2017 /
 
Ugyan úgy kell csinálni mint a régi bázison a kitöltéses PWM FET. Csak tekercs helyett IR LED kell.
Mindenképp 5V kell mert a 3V3 nem terhelhető többszáz mA el mikor rángatja a LED-et.
(#) patexati válasza kly hozzászólására (») Márc 27, 2017 /
 
Ha Drain megy a +5V-ra és az S megy át egy áramkorlátozóval a nyákra majd melyiken az ir led van GND-re kötve akkor nem kell az 5V..
(#) kly válasza patexati hozzászólására (») Márc 27, 2017 /
 
Szerintem az úgy nem fog menni. Próbáld ki adj a G re 3V3 at.
A hozzászólás módosítva: Márc 27, 2017
(#) patexati válasza kly hozzászólására (») Márc 27, 2017 /
 
Kell neki menni én már alkalmaztam ilyen módon de letesztelem..Max egy kis áram szívárog a leden a fetre rakott 100K G-S ellenálláson..Egy dióda viszont kell a 3,3V miatt..
A hozzászólás módosítva: Márc 27, 2017
(#) patexati válasza kly hozzászólására (») Márc 27, 2017 /
 
Mindegy hagyjuk akkor kivezetem az 5 Voltot de akkor egy portot le kell vennem.. Melyikből vegyek el a pi vagy a pic portjaiból?
(#) Mircsof válasza kly hozzászólására (») Márc 27, 2017 /
 
Szia!
Köszönöm szépen, remélem így letudja gyártani ismerős.

Idézet:
„Viszont ha akarsz IR ledet meghajtani valamelyik porton akkor azt csak FET -en keresztül lehet.”


Egyébként had kérdezzem már meg minek az IR led a Pi-re? Aki videófejjel építi meg az a fejbe rakja a WP-t annak a tápjára rálehet rakni egy IR ledet. Minek legyen kapcsolható? Ha a motor lekapcsol akkor az IR led is lekapcsolhat semmi szükség rá. Lehet valamit kihagytam, és azért értetlenkedek...
(#) patexati válasza Mircsof hozzászólására (») Márc 27, 2017 /
 
Nem arról a ledről van itt szó Egy ir led mit a pi vezérel és lehet vele parancsot küldeni esetlegesen a háztartásban található készülékeknek..
(#) Mircsof válasza patexati hozzászólására (») Márc 27, 2017 /
 
Így már értem, bár fel nem foghatom ennek létjogosultságát, de hajrá!

Idézet:
„a Joy-t nem értem! Játszani akarsz ? Lehet.....”

Persze! Kész van már?

Egyébként ha lenne játék akkor már tsop-n keresztül a távval lehessen kezelni ne Joy-t keljen nyomkodni. De ez majd csak egy távoli jövőben gondolom.
(#) Mircsof válasza kly hozzászólására (») Márc 27, 2017 /
 
Melyikre célzol a mappás pack-ra vagy a csomagoltra? Bővebben: Link
(#) kly válasza Mircsof hozzászólására (») Márc 27, 2017 /
 
mindkettő tartalom ugyanaz csak egyik tömörítve van.
(#) Mircsof válasza kly hozzászólására (») Márc 27, 2017 /
 
Sajnos egyik se indul el nálam, épp most értem a végére a tömörítetlennek.
Ping még csak egy pillanatra se volt. Tegnap a 6.10betánál volt olyan hogy 2 csomagra érkezett válasz, de ilyen 2000ms-el, de most nincs semmi.
Ledek villognak a pin, majd egyszer csak kialszanak kivétel a power led.
A hozzászólás módosítva: Márc 27, 2017
(#) patexati válasza Mircsof hozzászólására (») Márc 27, 2017 /
 
Formázd a kártyát,tegyél mindent rá abból mit letöltöttél és írd át a pconfigot..
(#) Mircsof válasza patexati hozzászólására (») Márc 27, 2017 /
 
Megint?....
(#) kly válasza Mircsof hozzászólására (») Márc 27, 2017 /
 
Ha világítanak a ledek de nem pingik akkor a pconfig ip beállításoknál van valami hiba.
Nem tettél bele ", " pont helyett? vagy nem oda illő karaktert? szóköz?

Töltsd le újra . és wordpad NE notepad!!!!!

Majd megnézem mi baja az autoupdate nek, azután már nem lesz ilyen macera a frissítés.
A hozzászólás módosítva: Márc 27, 2017
(#) Mircsof válasza kly hozzászólására (») Márc 27, 2017 /
 
Utóbbit már a múltkori eset óta benyugtatóztam....
Világítanak, majd egy pár másodperc után minden kialszik kivéve a power led, és kezdi előröl.
Na majd később szórakozok vele. Lehet tényleg a pont helyett a vessző szívat, mert tudatosan oda kell rá figyelnem, hogy ne a jobboldali enter mellettit használjam, mert az nem az.
(#) kly válasza Mircsof hozzászólására (») Márc 27, 2017 /
 
Igen ha vessző van akkor assert dob egy kernel pánikot a watchdog meg rebootol
(#) Mircsof válasza kly hozzászólására (») Márc 27, 2017 /
 
Kétlem, hogy vessző lenne. Leformázva újból letöltve a csomagolt verzió.
És folyamatosan tápon van a PI.
(#) kly válasza Mircsof hozzászólására (») Márc 27, 2017 /
 
Na ez akkor X akta megint. Ha lehúzod az RFm et? Akkor is ezt csinálja?
(#) patexati válasza kly hozzászólására (») Márc 27, 2017 /
 
Nekem sem ment még mindent nem töröltem és raktam rá azt mit letöltöttem.. Most megy..
(#) patexati válasza kly hozzászólására (») Márc 27, 2017 /
 
Jó az az illesztő rajz mit feltettél? Ha a fetek G-je össze van kötve és 3,3V tápra megy..
(#) Mircsof válasza kly hozzászólására (») Márc 27, 2017 /
 
Igen.
De itt egy videó hátha patex is elhiszi, hogy le van formázva... Bár egy delet enter is megtenné, de biztos ami biztos én is formázni szoktam, ha egy nem jó verzió miatt a tftp-n keresztül nem érem el a PI-t.
De gáz lesz, ha az Ip címmel rontok el valamit... Bővebben: Link
(#) kly válasza Mircsof hozzászólására (») Márc 27, 2017 /
 
Nem ott a baj . várjatok
(#) patexati válasza kly hozzászólására (») Márc 27, 2017 /
 
Újraindítottam SPI transfer error.. valamit frissíthetett??
(#) kly válasza patexati hozzászólására (») Márc 27, 2017 /
 
NEm megint a DMA szivat. DMA nélkül megy. Egyszerűen nem értem egyszercsak becsípődik neki valami és DMA error miatt nem megy az SPI. Bármit csinálhatok vele. Kíhúzom a tápból az sem segít. Egyedül az javítja meg ha a kikapcsolom a kernelben a DMA-t elindítom. Elindul. Kernelben visszakapcsolom a DMA -t . ujraindítom és megy a DMA.....nem értem.....

mindegy itt egy DMA nélküli.

kernel.img
    
(#) Mircsof válasza patexati hozzászólására (») Márc 27, 2017 /
 
Ez is vicces hogy a fenébe jut el a tiéd odáig, hogy spi errort írass ki vele. Enyém meg se nyikkan ilyenkor.
(#) Mircsof válasza kly hozzászólására (») Márc 27, 2017 /
 
Nem nyert.
(#) kly válasza Mircsof hozzászólására (») Márc 27, 2017 /
 
Soros konzol van rajta
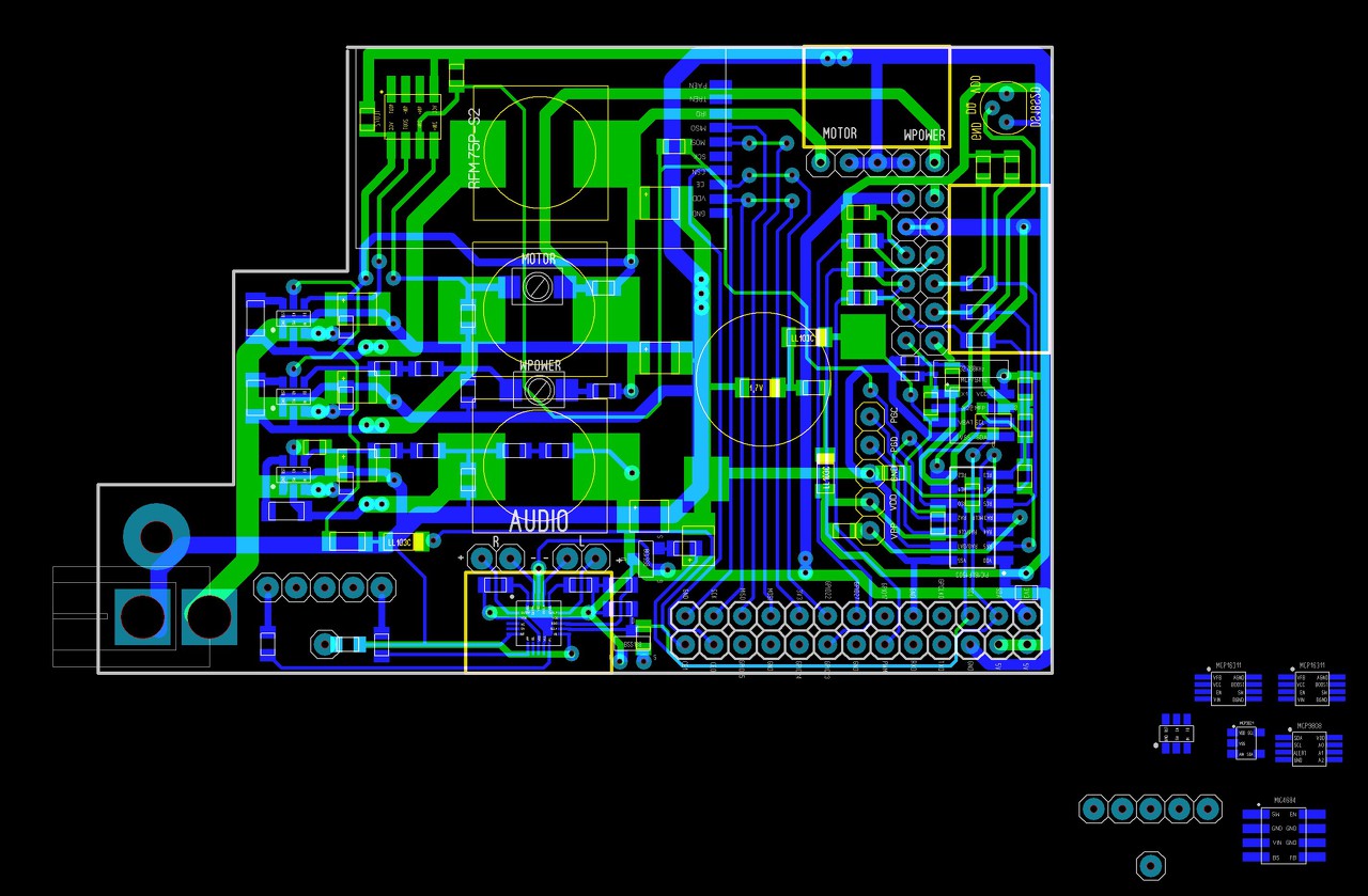
(#) patexati válasza kly hozzászólására (») Márc 27, 2017 /
 
Nagyjából kész most le kell tesztelnem és beírni az értékeket az alkatrészekbe (este dolgozom ha ráérek ezt csinálom)..Megcsináltam azt a szintillesztőt de nem vagyok benne biztos,hogy az jó..
Következő: »»   450 / 489
Bejelentkezés

Belépés

Hirdetés
XDT.hu
Az oldalon sütiket használunk a helyes működéshez. Bővebb információt az adatvédelmi szabályzatban olvashatsz. Megértettem