Fórum témák
» Több friss téma |
Azt hiszem megint fel fog bolydulni a méhkas. Jó egyébként a cikk!
Megint felkerült egy kifogásolható panelterv egy publikus helyre, ami nem biztosan tiszta környezetbeni használatra, valószínűleg nem kellő felületkiképzéssel (szigetelő bevonat a nyák vezetékei fölött) készítenek el....
Mitől bolydulna fel? Kismilliószor le lettek ezek a dolgok írva. Ha megnézed a legutóbbi cikkemben lévő nyáktervet, ott is van egy furat az optó alatt, éppen emiatt.
Áruld már el légy oly szíves, hogy mi kifogásolni való van azon a nyákterv részleten?
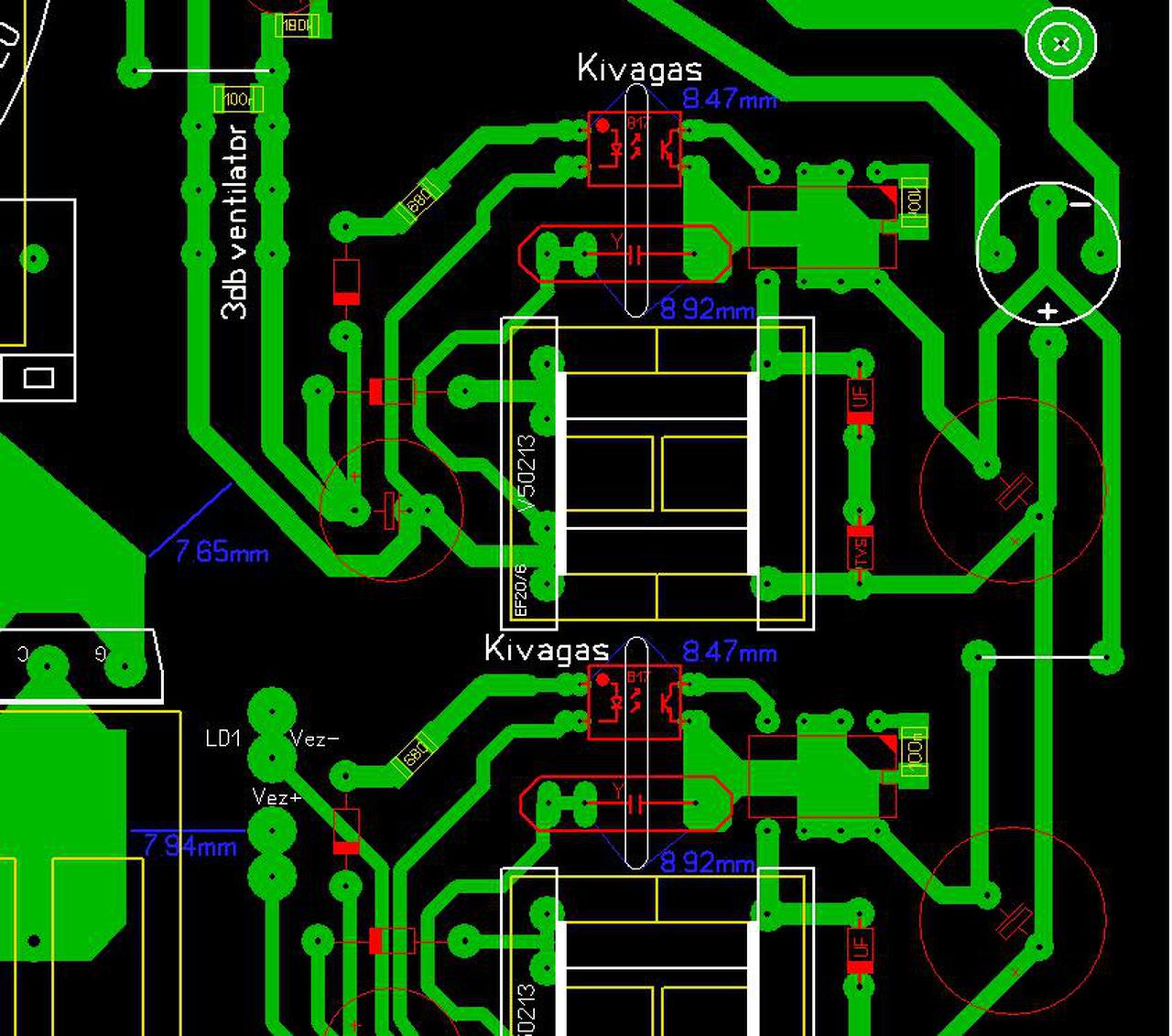
A megjelölt helyen a leválasztott és a hálózattal összefüggő részek fémes vezetői között mérhető távolság 5,72 mm (a képen is látszik).
Az a helyzet, hogy azon pontok egyike sincs kapcsolatban a hálózattal, mert mindkettő szekunder oldalon van. Legközelebb nézd meg jobban mielőtt írni kezdesz...
Ha a PC táp átalakítását nem tudod megcsinálni akkor másikat sem fogsz tudni csinálni, ugyanis annál egyszerűbb nincs. Mellesleg rengeteg idő és energia megspórolható azzal, hogy nem a nulláról kell építeni valamit, hanem ott van már a kész táp, amiből csak ki kell dobálni (vagy kötni) a szükségtelen alkatrészeket, kicserélni néhány passzív alkatrészt, meg beletenni azt a két potit.
Meg persze ha netán rossz, akkor megnézni hogy mi baja van, a segédtápon és a primer tranyón kívül más baja ritkán van. A trafó rajzát már vagy háromszor betettem ide a topikba. Normál kétutasban 26V, graetz-el a duplája a max kivehető fesz, úgymond labortáp üzemmódban. Nézegesd a PC táp átalakítós topikot, tettem fel oda normális rajzot, ami nekem évek óta működik.
Igazad van, rossz helyen jelöltem, tényleg a leválasztott rész két felülete közötti távolságról van szó.
Amennyiben a 817 -ek alatti, a fémes vezető rétegen elhelyezett két - két forrpont szerinted a kivágást jelenti minden, a tervet letöltő utánépítő számára, akkor visszavonom azon állításomat, hogy a terv kifogásolható. A hozzászólás módosítva: Márc 11, 2017
Vettem a fáradságot és rajzolgattam... Elég könnyedén kialakítható azon a terven a kúszóút.
Itt is tévesen választom meg a pontokat ?
Azért írtam a hozzászólásomat, hogy ne egy "kívülálló" vizsgálja meg a feltöltött terveket, hanem a készítőjük ellenőrizze a feltöltés előtt.
Megtudom csinálni, de minek. Használatszerü szükségem nincs rá. A lineáris labortápom is talán 3x használtam. Abból 1x mobil töltésre. Munkában meg vam mindenem a munkához, meg időm is a saját dolgaimra. Tápátalakítás nem probléma. A trafóra gondoltam, hogy nincs tapasztalatom. Kisebb tápokkal volt eddig dolgom, a nagyokat a tapasztaltabb kolegák csinálják én esetleg valami részegységet. Szeretnék továbblépni, amihez gyakorlatra van szükség. Lényegében csak a véleményre lettem volna kíváncsi a táppal kapcsolatban. Megrendelem, kipróbálom. Lehet többet is rendelek. A surgenél szerintem elfüstöl már 1000V-nál. Majd teszek fel méréseket. Kíváncsi vagyok a hálózati zavarra is.
Pont a kívülállóknak kell megnézni, mert a készítő hiába nézi át többször, az ő szeme előtt az apró hibák rejtve maradnak. A rajzban még úgy is maradt hiba, hogy négyszer átnéztem, majd a feltöltés után még vissza is vettem egyszer szerkesztésre.
És ez még akkor is előfordul ha nem két napom van az egészre (rajz rendbetétele, szöveg megírása, képek elkészítése és szerkesztése), meg 3-4 órám arra hogy az egészet felpakoljam ide. Amellett hogy az az 5mm sem vészes, azt a vonalat arrébb lehet vinni 1-2mm-t. Eredetileg úgy is volt, nem tudom miért került végül oda. Egyébként pedig amíg nincs odaöntve valami addig így is jó, ha meg odafolyik valami ami vezet, akkor a kétszer ekkora távolság sem elég. Ezért jó ha szigetelőlakkal le van fújva a fóliaoldal. De legközelebb majd megvárom amíg más írja meg helyettem a cikket (mondjuk te), megnézem mi fog kisülni belőle, meg hogy egyáltalán lesz-e valami belőle. Mert ezt sem a saját szórakoztatásomra írtam, hanem mert többen nyaggattak már miatta, jó ideje.
Pont a trafó az amivel nem kell foglalkozni ha kibontod valamiből. Az elkészítését nagy vonalakban leírtam, ha jobbat akarsz akkor szorosabb csatolás kell, szendvicsbe kell tekerni mint a PC trafót (primer kettéosztva és közé a szekunder).
Ahova elég az a 200-250W amit az tud, oda eszembe sem jutna trafót tekerni. Alapból is le lehet róla venni többféle feszültséget, ha meg szétbontod a párhuzamos tekercseket is akkor meg nagyon sokfélét. Idézet: „Pont a kívülállóknak kell megnézni” Egyetértek Veled. De még feltöltés előtt. Tisztelt bíróság! Hegesztő János védelmében a következőket tudom felhozni. - A készüléket a készítője, Utánépítő Géza, kapcsolást egy szakmai fórumon találta, nyomtatási tervvel együtt. Mivel hobbi szintű ismeretekkel rendelkezett elektronikai ismeretekkel, a terv ajánlásai szerint készítette el a berendezést. Nem változtatott rajta semmit sem. A szakértő megvizsgálta, hogy a készülék teljesen a közölt terv alapján készült el. Megállapította továbbá, hogy a panel házi (vasalásos technikával) készült a felületre felvitt szigetelő bevonat nélkül. A baleset előtt a készüléket a vádlott az alacsony hőmérséklető szerszámos kamrában tárolta. A munka során a készüléket bevitte a melegebb műhelybe, a bekapcsolás előtt várt 10 percet. Az elektródák felhelyezésekor a segédjét, Segítő Lajost áraműtés érte. A készülék a baleset utáni vizsgálatakor az átütési próbát nem teljesítette. Megállapítható, hogy a panelen nem elegendő a kűszóút három helyen. *( a két pár 817 és a Y kondenzátor alatt és a függőlegesen álló vezérlőpanel mellett) A bíróság meghallgatta a panel tervezőjét .... Az eljárás során meghallgatták Tevező Pétert is, aki a tervet a nyilvános fórumra feltöltötte: Idézet: „Pont a kívülállóknak kell megnézni, mert a készítő hiába nézi át többször, az ő szeme előtt az apró hibák rejtve maradnak. A rajzban még úgy is maradt hiba, hogy négyszer átnéztem, majd a feltöltés után még vissza is vettem egyszer szerkesztésre. És ez még akkor is előfordul ha nem két napom van az egészre (rajz rendbetétele, szöveg megírása, képek elkészítése és szerkesztése), meg 3-4 órám arra hogy az egészet felpakoljam ide. Amellett hogy az az 5mm sem vészes, azt a vonalat arrébb lehet vinni 1-2mm-t. Eredetileg úgy is volt, nem tudom miért került végül oda. Egyébként pedig amíg nincs odaöntve valami addig így is jó, ha meg odafolyik valami ami vezet, akkor a kétszer ekkora távolság sem elég. Ezért jó ha szigetelőlakkal le van fújva a fóliaoldal.” Elég lesz??? Velem vitatkozhatsz, csak a biztonságot szerettem volna fokozni, de a bíróságnak nem adhatsz negatív értékelést. Terveztem át teljes berendezést (processzor I/O kártyákat) azért, mert az érzékelőre nem volt meg a bizonylat, hogy megfelelően biztosítja a leválasztást. Az I/O kártyákon újból biztosítani kellett 7.5 mm -t az optocsatolók alatt - 4 raszteres típust kellett használni, TUV bizonylattal.
Ki kell hogy ábrándítsalak, ha ki vannak fúrva a furatok az optók alatt, akkor 8mm a kúszóút. Az egyetlen hely ahol kevés az a vezérlő melletti vonal, amit arrébb tolva már ott is megfelelő. Átnézve a félkész dolgaimat az is azért lett olyan mert komplett részt mozgattam egyszerre, és nem figyeltem hogy azt a vonalat is húzza amelyiket nem akartam. A végső ellenőrzésnél pedig már elkerülte a figyelmemet.
Egyébként tudok neked mutatni nem egy olyan PC tápot meg DVD tápot ahol egyáltalán nincs kivágva az optó alatt a nyák, és 5,5mm a kúszóút, pedig ezek nem ebay-es dolgok hanem boltban kapható, a feliratok alapján bevizsgált termékek, garanciával, szervizháttérrel. A leírásod meg eléggé sarkosra sikerült, mert ennyiből az áramszolgáltatót is el kell marasztalni, hiszen életveszélyes feszültséget kötött a lakásomba, amibe bármikor belenyúlhatok. És a problémám sem azzal volt hogy észrevettél egy nem kellő távolságban lévő vonalat, hanem azzal, hogy ott vetted észre és bizonygattad ahol olyan nem is volt.
Utolsó hozzászólásom ebben a témában.
Idézet: „És a problémám sem azzal volt hogy észrevettél egy nem kellő távolságban lévő vonalat, hanem azzal, hogy ott vetted észre és bizonygattad ahol olyan nem is volt.” Mivel az optó és az Y kondenzátor alatt fémes rétegen forrszem volt és nem volt odaírva, hogy az kivágást jelet, az egész ventilátor és LD1 vezérlő részt a hálózattal összefüggőnek kell tekinteni. Tény, hogy elsőre ezt ettem észre, nem a vezérlőpanelnél levőt. Bocsánat. Ezért is írtam, hogy a tervezőnek kell ellenőrizni (ellenőriztetni), hiszen Ő tudja legjobban, hol is vannak a kritikus pontok. Egyébként csak a furatot megkerülve az optocsatolónál 6.12, az Y kondenzátornál 6.1 mm, a forpont fémes részét is kifúrtnak tekintve 6.35 illetve 6.13 mm kúszóút mérhető. Nem rendelezik a terv olyan információval mekkora fúróvall is kellene kifúrni. Idézet: „Egyébként tudok neked mutatni nem egy olyan PC tápot meg DVD tápot ahol egyáltalán nincs kivágva az optó alatt a nyák, és 5,5mm a kúszóút...” Ezeknél a berendezéseknél a panel felületét gyárilag bevonják szigetelővel. Ha az sem teljesíti az előírásokat Őket veszik elő. Részemről vége. A hozzászólás módosítva: Márc 12, 2017
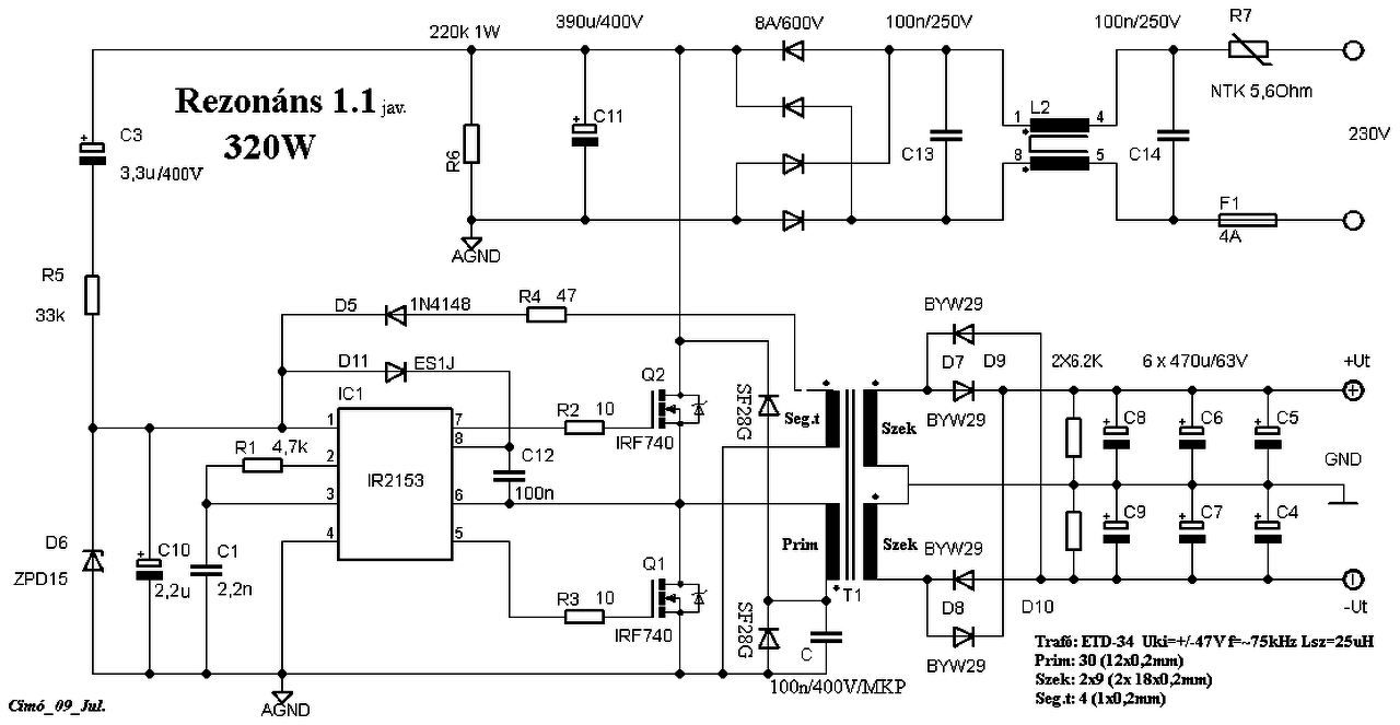
Üdvözletem.Elsősorban Ge Lee től kérdezném, hogy a teljes hídhoz hogyan számoljam a trafót, mert eddig szerintem nem jól méreteztem. Legalábbis azthiszem. A cikkben lévő képlet jó, ha olyan 98% kitöltéssel számolok? Vagy a Skory honlapján lévő számolótáblázat is jó hozzá? Már hetvenszer átbogarásztam ezt a fórumtémát meg a hegesztőst is de ahány számítást találtam annyi féle eredményt ad, de hiába számolok normálisnak gondolt értékekkel (áramsűrűség ill. gerjesztés stb.) sokszor nagy különbségeket adnak a számítások. Majdnem 10-20 menetekkel több, vagy kevesebb a primer érték. Ahány hozzáértő ísmerőst szakmabelit megkérdeztem eddig mindenki mást mondott, ezért határoztam el hogy itt teszem fel kérdésemet. Előre is köszönöm.
Ugyanúgy számolhatod, csak abban a képletben nem B van hanem delta B, ami ebben az esetben kétszer akkora lesz, mert nem csak egy irányban van mágnesezve a vas. De számolhatod a másikkal is, az U / 4*B*A*f -el. Ebben a képletben ha a B=0,18, a freki 40kHz, a vas egy E65 aminek a keresztmetszete 5,4cm2, akkor 20-21 menet lesz a híd primerje. A hidas hegesztőmben E65 van, annak 20 menet a primerje és 40kHz-en megy. Ehhez tudsz viszonyítani. Pontosabb értékeket a gerjesztés tekintetében nem tudok mondani, mert anyaga is válogatja, plusz elkallódott az a cetlim amire a mért, részletes adatokat felvezettem a Talis anyagokról. Az igazi az ha össze van rakva egy deszkamodell híd erre a célra, amibe bele tudod biggyeszteni az adott magot a próbatekercsekkel, és meg tudod nézni hogy különféle gerjesztési értékekhez milyen melegedés társul.
De ha mondasz egy adott magtípust meg egy frekit, akkor mondok rá egy kb. menetszámot.
Üdv. A mag(ok) 2db talán a váci talis származású, kollégámtól kaptam. Van vagy 15 éves, valamikor autó végfokot csináltak és a tápjához vették, egy egész tálcával kaptak. Na ebből van 4db nekem. Méret: 41x25x12,5mm. Van E55, E65 is majd beledobom. Kitaláltam hogy összeragasztok kettőt akkor kicibálok belőle olyan 1000W-ot. P=Ae2x4xf adta meg, kb. 2cm2 keresztmetszettel.B.0,2 vel és 290V-al a Skory féle számoló 28menetet adott 16szál 0,22-es huzallal. A maradékot is rátekertem nem akartam pocsékolni a kaptonnal bebandázsolt vezetéket, így 33 menet lett. A szekunder pedig egyszerre tekert 2x9 menet. A hidat 80-100V-on járatva még semmi nem volt. Majd a leválasztómra kötve elment, mert az alusín alatt athúzott a matricás szigetelés. IRFP460-akat tettem bele így most a trafó üresben langyos 5-10 perc alatt. A híddal sorbatettem mikróból kibontott grill fűtőszála(ka)t mert nem merem nagyon terhelni. Azért mert az áramváltós szabályzás, vagy (tiltás) még nem tudom jó lesz e. Azt már láttam a szkópon, hogy a kis 60 menetnyi kb. 2cm-is kis gyűrűt (lezáró 22 ohm, utána graetz majd 470 ohm és 500 ohm helitrimer ugyancsak lezárónak ezután 494 4-es láb) bárhogyan rakom a primer bármelyik szálára fordítva vagy sem, ugyan az a furcsa repkedő háromszög, vagy nem is tudom talán fűrész szerű jel van ha pillanatra rövidrezárom a szekundert. A gate jel beállításával mérve szkóppal a tekercs lezárón olyan ez, mintha a gate jelnek megfelelően minden harmadik negyedik periódus lenne egy háromszög jelből. HA ekkor rövidzárnál a gate jelet nézem ami a bd-k után van, kisebb kitöltéssel kivehető ugyanilyen repkedő jel lesz amiből csak minden harmadik negyedik periódus van meg. Nehezen vehető ki, olyan mintha a szkóp hibás lenne és nem tudnám megállítani a jelet. Ahogy olvastam régebben valami ilyennek kéne lenni. Amúgy a gate jel gyönyörű szép trapézjel (bár a gate trafó túlontúl nagy is).
Itt a híd a kis trafóval:
Szia Ge Lee. Remélem nem zavarok. Szereztem nagy ferritgyűrűt (zöld színű 63mm átmérőjű) az Ae: 3,2cm2, én olyan 30menet primert kalkuláltam 12 szál 0,4-esdróttal. Betekertem kaptonnal s feltekertem remélem nem lesz kevés.
Szia. Már kiderűlt közben. Hideg. Jó lett. Frekvencia: 64kHz.Bár nagyon picit terheltem csak mert az áramváltós védelem nem fasza. Rövidzárt nem bírja. Eddig az optóra kötöttem az áramváltót, majd rákötöm a 4-es lábra és meglesem mit művel. Az este vegignyálaztam a fórumot, megkerestem azt a képet amit az áramváltóról tettél be még hajdanában.(szkópkép). Hát az enyém nem ilyen. Egy 800W-os leválasztóról megy, nem tudom lehet hogy leesik a fesz. és azért nem jó. Mikor elkezd szabályozni az ic a trafóból halk sistergés hallatszik minél jobban terhelem rövidzár előtt annál jobban hallatszik. Az 555-ös védelem jobb ha azzal állítom le az áramváltó jelével de mikor terhelés megszűnik és visszakapcsol abban a pillanatban volt hogy kicsapott két fetet. Nem tudom mit kezdjek vele, most félre tettem kicsit. Lehet magas a frekvencia?
Honnan tudod hogy egyáltalán ferrit? Legalább AL-t mértél már? Egyéb paraméterekről nem beszélve..
Biztos hogy ferrit három van belőle, mivel egy héten keresztűl vácot nem értem el telefonon így kénytelen voltam a kicsi szilvaszeműektől rendelni. Igaz egy hónapba kerűlt míg megjött de megérte azt az ötezret.a Ge Lee féle U.K.T. -ban gyönyörűen dolgozik, igaz csak keveset hegesztett vele öcsém. Picit langyosodott csak.
Helló!
TL494-es katalógusból van ez a részlet: "The pulse width modulator comparator provides a means for the error amplifiers to adjust the output pulse width from the maximum percent on−time, established by the deadtime control input, down to zero, as the voltage at the feedback pin varies from 0.5 V to 3.5 V." Ez pontosan mit jelent? Nem nagyon tudok angolul, fordítgatom, de nem jön át a pontos jelentés. Nagyon köszönöm a választ! További szép napot!
Idő közben sikerült lefordítani. Így már nem aktuális.
Érdeklődnék, hogy a cimopata féle 1.1-es rajz honnan származik? Mert csak ebben a fórumban találtam meg. A cikkben is más van. De a legjobban az érdekel, hogy ott csak 1 rezonáns kondit látok az alsó diódával párhuzamosan. (Bár az IC adatlapja is így rajzolja). Működik-e ebben a formában vagy mindenképp kell a felső diódához is kondi? Ha igen, akkor a két kondi kapacitásával kell számolni a rezsó frekijét? Előre is köszi a válaszokat!
Működik így.
Két kondi esetén a terhelés/teljesítmény osztódik. Két kondi esetén C/2, C/2 a két kondi értéke a rezonancia frekvencia számításhoz. |
Bejelentkezés
Hirdetés |














