Fórum témák
» Több friss téma |
Fórum » Csöves erősítő készítése
Ne feledd betartani a fórum viselkedési szabályait, és a topik megmaradásának feltételeit. [link]
A téma átmenetileg fagyasztva lett, hozzászólni nem tudsz!
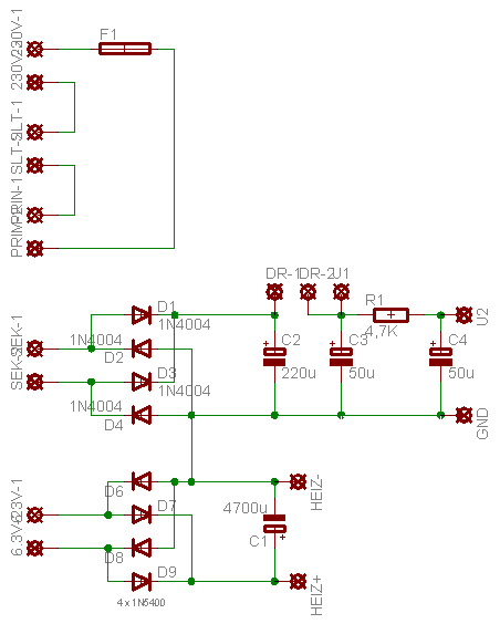
Amit bekereteztél, ott nyilván nem kell, ott a 63V-os is elég. A katódkondinak is elég a 25V-os. A tápkondik viszont igen, legyenek 350-400V-osak.
Építkezek majd, méghozzá PPP lesz belőlük
Egyenlőre a PCL86SE lesz bedobozolva a számítógéphez, a kis hangszórókhoz elég lesz aza pár watt. Most áztatom a hálótrafót spirituszba, hogy le tudjam küzdeni a rezet róla. Utána jön majd a PL500 PP,meg a PCL85PPP de ezcsak majd akkor hamár nemlesz suli. Előrehozottba bevállaltam egy fizika/informatika érettségit (11dikes vagyok) aztán most nemnagyon tudok sajnos foglalkozni velük, csak így hétvégén pár órácskát. :no:
Szia!
Légyszíves keretezd be (vmilyen más színnel) azokat a kondikat, amiknek 400V-osnak kell lennie! Előre is köszönöm! Üdv!
Üdv!
Egy picit pofátlankodnék... :circling: Nincsen valakinek véletlenül egy-két fölös PCL85-öse? Unokaöcskös nyaggat egy csöves végfokért (kellett neki megmutatnom az EL-t ), de nincs itthon más csövem, csak egy begázosodott PCL86.Esetleg egy képkimenő fojtónak. (Bár ez elvileg megoldható egy átlemezelt hálótrafóval is...) Előre is köszönöm! Üdv.:Kaninjo
Így remélem egyértelmű lesz.
Nagyon köszönöm!
Üdv (ha lehetne, menne a pont )
djhans !
Más .. Áttekerve a trafók amit küldtél , 6P6SZ csövekhez , lassan próbálhatom , itt tartok ...
Jól néz ki az egész. A doboz DVD lejátszó volt eredetileg?
Igen ez THOMSON DVD doboz , gyorsan ez a legegyszerübb megoldás..
Eza cső kb. ... EL84 teljesítményű , 13W dissz. max. 3W ami kis torzítással kijöhet... Ha méregethetem , beszámolok a paraméterekről , de max. ez várható ...
Akkor jól kell majd szólnie mert az el84 gyári rajzokban is 6cm2-es trafók vannak. Amit küldtem az meg 6,5cm2-es. Kíváncsi leszek a beszámolódra.
Na sziasztok,itt vagyok
![]() Megvettem a műterhelő ellenállást(8 ohm),úgyhogy csütörtökön bemérjük a haverommal (szkópon) a PCL(86)-os erősítőmet(a suliban).Kiváncsi leszek rá..... Imi65,még régebben írtál pü-ben a negatív visszacsatolásról,meghogy Müszi rajzán lehetne ügyködni a visszacsatólással. ''mindig alkalmazz teljeskörű negatív visszacsatolást'' ezt majd kifelytenéd nekem?(mik kellenének hozzá,mit hova kössek,hogy ilyen visszacsat. legyen a PCL-emben) Mondjuk így is szépen szól,de szerinted szólhatna szebben is ![]() Előre is köszi. Osztálytársam most kezdi építeni Müszi kapcsolását PCL85-tel. Csak elkunyerált tőlem egy csövet.
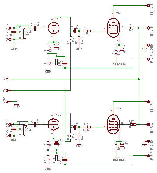
Helló mindenkinek! A képen látható erősítőt építeném meg de sajnos az ellenállások teljesítménye valamint a kondiknak nincs megadva a max feszültsége. Na ha valaki lenne oly türelmes hogy ezt leírná nekem azt nagyon megköszönném.
Szia Ricsi!!
Örülök hogy itt vagy. A visszacsatolásról az a véleményem, hogy elrontja a hangját. Bekötve erős sistergés hallatszott a hangszóróból, és a mélyhangok is leromlottak , így a cikkírás előtt kihajítottam belőle.Vrjuk a PCL86-od sztereó változatát üdv
Elfelejtettem említeni hogy ECL 86-os van a kapcsolásban.
Ez helyett lehetne PCL86-ost beletenni?
Persze hogy lehetne beletenni pcl86-ot. Csak annak a fűtőfesze más: 13,3v
Kérdezd meg Imit de ő is azt fogja mondani hogy a negaív visszacsatolás nem káros sőt javítja az erősítő hangját. Csökkenti a torzítást javítja a kivezérelhetőséget. Nekem ez bejött és a mélyátvitelt is növelte. A tv-s kapcsoláson sokat lehet javítani katódhidegítő kondikkal és egy átfogó negatív visszacsatolással. Persze ha korrekten van méretezve.
Hello!
Kicsit még brummog az erősítőm,azt még meg kéne oldanom,és akkor már...Meg valami hűtés is kéne a dobozra,mert eléggé melegedik a dobozban lévő trafó. Csak nem tudom még,hogy ventit rakjak a doboz hátuljára,vagy fúrjal szellőzőlukakad a tetejére.? A visszacsatolással még nem tudom hogy mi lesz.Ha rosszabb lenne,legalább kisérleteztem egy jót .De először is a brummot kéne minimálisra csökkenteni,aztán jöhetne a többi dolog.
A ventit kerüld el sztem, a fúrást jobb ötletnek tartom.
Brummogásra a csatolt kapcsolást tudnám javasolni, nálam ez szüntette meg a brumit. üdv
Az elektroncső atlaszban 14.5V van írva. Nekem 14.7V-ról mennek.
Érdekes dolog a negatív vcs. Az elején anélkül sokkal jobban "él" az erősítő, viszont hosszabb távú hallgatás során rájöttem, hogy nem nagymértékben de célszerű valamennyit visszavinni a trióda katódjába. Szkóppal nézve egyértelműen jobb a jelalak. Érdemes a kísérlet idejére egy trimmert tenni a vcs ágba, így lehet ízlés szerint játszadozni vele. Picit elvisz a mélyekből, viszont a magas nem megy át szinuszból cápafogba
Nekem elég volt 470ohm a két kondi közé és abszolút brumm-mentes. Pedig vagy fél km drót megy mindenhonnan mindenhová
Jah és nekemis 14,5V környékén áll be a 300mA-es fűtőáram.
Kedves CHZ!
Azt szeretném megkérdezni, ha nyákra dolgozol, az összefüggően megmaradó réz felületek testre vannak kötve? Nem szed össze zajt, mint valami antenna? Köszi!
De örvendek, hogy mégse tűntél el.
Már azt hittem, hogy feladtad, és többé nem foglalkozol vele többet. Kicsit visszább djhans EL84 SE kapcsolását láthatod, azon a kimenetről (a hangszóróról) vissza van vezetve a jel az előfok katódjára. Valami ehhez hasonlót kéne alkotnod.
Tekertem hálózati és kimenőtrafókat a hétvégén. PCL86SE-hez, amiben párhuzamosan van 2 cső trióda/UL üzemmódban is lehet hajtani őket. Többet már nem nagyon bírna a kimenő vasmagja (7cm2). Tápnak egy 40VA-es trafót tekertem át.
Tápnak kritikus a 40w olyan 60 jobb lenne de ha nem melegszik nagyon akkor nem gáz.
Szia Ricsi. A Jani kapcsolását egy kicsit kidekoráltam (bocs, Jani), hogy lásd, nem nagy dologról van szó. 2 ellenállás, és egy kondi.
Imi! Holnap megrendelek 2db GU50-et és két foglalatot a stereo SE-hez
. Utána elkezdődik a kísérletezés. Akkor elöször 320v körüli feszről próbálkozok majd ECC85-el Azért az izmosabb az ECC83-nál mert az elbír 10mA-t. Csak meg tudja hajtani a GU50-et. |
Bejelentkezés
Hirdetés |


), de nincs itthon más csövem, csak egy begázosodott PCL86.
) 


Csak elkunyerált tőlem egy csövet. 

, így a cikkírás előtt kihajítottam belőle.

Már azt hittem, hogy feladtad, és többé nem foglalkozol vele többet. Kicsit visszább djhans EL84 SE kapcsolását láthatod, azon a kimenetről (a hangszóróról) vissza van vezetve a jel az előfok katódjára. Valami ehhez hasonlót kéne alkotnod. 



