Fórum témák
» Több friss téma |
Mielőtt kérdezel, a következő két dolgot ellenőrizd!
I. A helyes tápfeszültségek megléte.
II. A kimeneten van-e egyenfeszültség.
Élesztés.
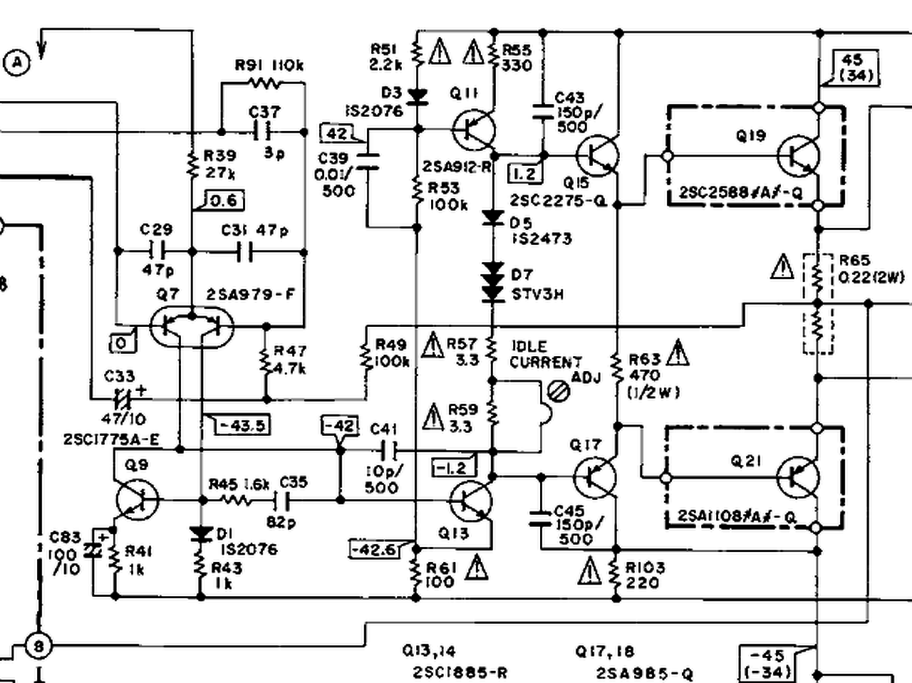
Itt a kapcsolási rajzaBővebben: Link
Köszi! Majd át nézem, de előbb vennem kell egy multimétert, mivel évek óta nem foglalkoztam ilyesmivel..
Bizonyára az elkók kiöregedtek cseréld a fő táp simító pufferkondenzátorokat.Oszciloszkópal tuti ott lenne az 50-100 hz es szőrösödés..
Megnézem. Szerdától szabin vagyok, szerencsére van egy bontásra ítélt japán végfokom, abból ideiglenesen tudok pótolni ezt azt. Másrészt pontosítok amikor előjön a búgás, akkor el is hallgat az erősítő, olyankor szó szerint úgy viselkedik mint aki végfokos.. 5 perc pihenés után újra szólt..
Up.. Jól látom a google találatokat, hogy még lehet kapni 2n3055-öt? A hozzászólás módosítva: Ápr 10, 2017
Sziasztok!
Fet és a hűtőborda közé szigetelő hőátadónak melyik a jobb, csillám vagy a thermal pad nevű dolog?
Hűtőborda és fet felöl megkenve egy kis pasztával?
Kikaptam a végfokot, elszörnyedtem.. meg kellett volna néznem mielőtt áram alá helyezem..
Sziasztok azt szeretnem kerdezni hogy ezt az erositot lehetne e 35v-rol jaratni vagy kell rajta valamit valtoztatni?Mar meg van epitve a rajz szerint.Segitseget elore is koszonom.
Üdv! Lenne egy Pioneer sa-610-es erősítőm, egyik oldala nem 100-as.
A probléma annyi vele, hogy bekapcsoláskor kis hangerőnél nem szól az egyik fele, de ha feltekerem a hangerőt akkor elindul, és amíg ki nem kapcsolom szól kis hangerőnél is. Az összes tranzisztor jó. (bal jobb át lett cserélve) Még úgy is elindul, kis hangerőn, ha valahol hozzáérek mérőműszerrel Q7 Q9 Q13 Q17 Q11 Q15.Valamelyik kondira gyanakodnék, de nem szeretném kicserélni az összeset ha nem muszáj ![]() a mellékelt rajzon van valahol a kutya elásva véleményem szerint. De hátha van itt valaki akinek lenne ötlete.. előre is köszönöm az ötleteket pioneer-sa-610
Szia!
Koppanás gátló relé is okozhatja, tisztítsd ki, kimelegedett forrasztások is lehetnek.
Mi ebben a szörnyű?Én ezeken a képeken semmi szörnyűt nem látok ez egy qualiton aet 453 mas bele.Egyszerű 2 n 3055 el.Ha kell ilyen tranzisztorom van vagy 20 db újak..Nem tudom mire használni téves vásárlás volt...
A relé pogácsái elkoszolódhattak.A közelében lévő kondenzátorokat azért nézd át.
Basszus... tényleg az a baja...
végül is tegnap csak ki akartam dobni a harmadikról köszi az infókat!! A hozzászólás módosítva: Ápr 10, 2017
Igen, de a kondenzátorok bírják el a teljes tápfeszültséget, erre kell figyelni és cserélni azt, amelyik nem megfelelő.
Üdv!
Akkor csak a kondenzatorokra kell figyelni?Semmi ellenallast vagy mast nem kell cserelni?Igy mehet ra a 35v?
Es az normalis hogy nekem melegszik az r5-os ellenallas a 68-ohm-os?
A hűtésre kellene figyelni kicsit. Ez ugyanis az "A" osztályú működés miatt 35V-nál másfélszer jobban fog melegedni mint 24V-nál. Viszont mivel a nyugalmi áram ugyanakkora marad, nem tudod jobban kivezérelni. Tehát nem lesz nagyobb a teljesítmény. Ahhoz, hogy a többlet tápfesz adta lehetőséget ki lehessen használni, szintén másfélszeresére kellene növelni a munkaponti áramot. Az meg azzal járna, hogy több mint kétszeres lenne a hőtermelés. Mivel a végtranyók lapkái és a hűtőborda közötti hőmérsékletkülönbség is duplája lenne, nem is lenne elég kétszeres borda. Én maradnék a 24V tápnál. Itt nem működik az, hogy úgy is hallkabban hallgatom, oszt jó. Ez a hátránya az "A" osztálynak, De ha a hűtést meg tudod oldani, akkor más akadály nem mutatkozik.
Hat a mellekletben van egy borda gondolom akkor az nem lenne eleg neki
Ebbol van ketto.Es kb 35v-on mekkora VA-es toroid kellene neki hogy elbirja a dubla nyugalmit is?Akkor mennyi lenne a teljesitmenye?Esetleg jlh-bol is lattam 35v-os verziot azis ennyire melegszik ugye?Tudom a osztaly nagyon fut.Ez most 20v-al hajtom de majdnem ugy szol mind egy tda7294-es Bocs a sok kerdesert. A hozzászólás módosítva: Ápr 10, 2017
Az "A" osztályból kétfélét ismerek. Van az áramgenerátoros mint ez, meg a push-pull. Azt írják az "A" osztályra, hogy a hatásfoka 50%. Természetesen ideális esetben. Viszont azt nem teszik hozzá, hogy ez csak a kimenőtrafós (folytótekercses), vagy a push-pull topológiára igaz. Ennek a te általad épített áramgenerátorosnak legfeljebb 25%. Tehát az "A" osztály kedvező tulajdonságait meg lehet tartani úgy, hogy topológiát váltasz. Ekkor fele akkora hőt termel ugyanakkora kimenő teljesítményen, de a végfok végig "A osztályban marad. Tehát a mostani bordákkal elmehetsz 2X20, vagyis 40V-ig. A 35V az bőven belefér.
Tudnal ajanlani egy push pull kapcsolast?A jlh az milyen azis push pull?
A JLH az igen. Nem teljesen használja ki a lehetőségeket, ezért azt mondanám, átmenet az áramgenerátoros és a push-pull között. Bár amikor beírtam a gugliba hogy JLH, egy egész kellemes látvány fogadott. De vissza az erősítőre, szerintem ideális az a JLH 35V-ra. Viszont megépíteni állítólag nehezebb, mert válogatós a végtranzisztorokra. Most dolgozom, de megnézem otthon van-e valami rajzom bevált "A" osztályú push-pullal.
Rendben ha talalsz amit nem olyan nehez megepiteni akkor azt megkoszonnem
A csillám a jobb, de az alu oxid kerámia még jobb
Köszönöm a sok reagálást! De nem teljesen világos mert egyik oldalrol ezt kaptam a másik oldalrol pedig azt!
De összegezve! Ha van egy 12-24V ajánlott 15V erősitő 2x50w 1x100w én ezt 15v 6 Amperral hajtom (tehát alulhajtva) és 2 darab 50 wattos full range ès egy darab 100 wattos sub ot teszek rá, akkor emberi körülmények között sem az akksimnak sem az erősítőmnek sem a hangszoroknak nem lehet semmi baja!
És kihegyezve a másik felét a kérdésnek... ha kicsit alulvan hajtva az erősitő akkor csak a teljesítmény (konyha nyelven) a hangerő fog csölkenni ugye?
Nem lesz baja nem feltétlenül jár hangerő csökkenéssel,inkább a torzítás fog hamarább belépni pl a basszusbeütéseknél..De ez nem akkora "alul hajtás" hogy sokkal többre kellene számítani 24v on...Egy step up inverterrel megoldható a 12 ről 24v ra feltranszformálás nem annyira drága egy ilyen.Bővebben: Link
A hozzászólás módosítva: Ápr 10, 2017
|
Bejelentkezés
Hirdetés |






A probléma annyi vele, hogy bekapcsoláskor kis hangerőnél nem szól az egyik fele, de ha feltekerem a hangerőt akkor elindul, és amíg ki nem kapcsolom szól kis hangerőnél is. Az összes tranzisztor jó. (bal jobb át lett cserélve) Még úgy is elindul, kis hangerőn, ha valahol hozzáérek mérőműszerrel Q7 Q9 Q13 Q17 Q11 Q15.

végül is tegnap csak ki akartam dobni a harmadikról

Ebbol van ketto.Es kb 35v-on mekkora VA-es toroid kellene neki hogy elbirja a dubla nyugalmit is?Akkor mennyi lenne a teljesitmenye?Esetleg jlh-bol is lattam 35v-os verziot azis ennyire melegszik ugye?Tudom a osztaly nagyon fut.Ez most 20v-al hajtom de majdnem ugy szol mind egy 









