Fórum témák
» Több friss téma |
Fórum » Labortápegység készítése
Köszönöm a segítséget Ge Lee! Mindenképp folytatom a topik olvasását, hogy tisztább képet kapjak a dolgokról. Mondjuk nem lesz rövid folyamat, mert van pár oldal.
A mellékelt képen való szerkentyűt a cégnél egy munkatárs rendelte, én biztos nem fizetnék ennyit egy labortápért.
Amit rajzoltam az kellően tiszta. Van egy viszonyítási pont, a föld, vagy nulla. A szimmetrikus táp ehhez képest pozitív és negatív feszültséget is előállít a kimenetén, míg egy mezei labortáp csak a pozitívot. Tehát ha olyan eszközöket szeretnél élesztgetni amiknek szimmetrikus tápellátásra van szükségük (végfokok zöme és hasonlók), akkor utóbbi tápból 2db-ot kell építened, és ezek kimeneteit sorba kell kötnöd.
Sziasztok. Csak ötlet szintjén vetődött fel bennem a dolog hogy "analóg" módon építek egy olyan tápegységet ami billentyűzettel (4x3-as mátrix) programozható be. Az agya egy LC7185 lenne ez egy AM cb ic-je ami 40 csatornás felbontásra képes. Most ezzel akarok valamilyen logikát meghajtani ami mondjuk egy ellenállás hálóval vezérelné a a tápegység feszültség kimenetét. Persze ez így leírva még egyszerű a megvalósítás ugyan már bonyolultabb. Szerintetek ez a chip képes rá? A válaszokat előre is köszönöm.
BCD-be/n/, programozható műveleti erősírő BCD input, keress rá a neten, komplett leírásokat kapsz.
Rendben,köszönöm a választ.
Ez az IC biztos nem lesz jó. Az igaz, hogy kezeli a billentyű mátrixot, de az eredményhez nem tudsz hozzáférni. Egyébként sem analóg IC. Mit kezdesz egy programozható osztóval, és egy PLL -el.
De van erre külön topik, ott kutakodj. Elvileg meg lehetne oldani kapu áramkörökkel, és analóg kapcsolókkal, de igen bonyolult lenne. Sokkal egyszerűbb mikrovezérlővel.
Értem,azért minden esetre köszönöm a választ,akkor lehet mikroprocesszoros megoldást választok inkább.
ÁÁÁÁ Köszönöm leesett
Már ki is néztem egy kapcsolást. Ez jó lehet?
Ez van nekem is, tökéletesen dolgozik.
Nagyon nem esett le, kár is írogatnom ide bármit...
Leírtad hogy szimmetrikus kell, amikor rákérdeztem újra megerősítetted hogy igen, neked szimmetrikus kell. Nos a képen lévő az nem az. De azt is leírtam csak nem tudom hogy minek, hogy az ELPS-en kívül itt szimmetrikus rajzot nem fogsz találni.
Üdv Mindenki!
Átfirkáltam egy rajzot,amit egy angol nyelvű oldalon találtam.Első "tervezés" (módosítás) amit végrehajtottam(majdnem).Aki érez magában lelkesedést, az átnézhetné, ötleteket, javaslatokat szívesen fogadok! Köszönöm a figyelmet! A hozzászólás módosítva: Ápr 16, 2017
Sziasztok!
Ebből a rar fileből hogy tudnék kicsomagolás után bármit is elővarázsolni (melyik programmal?)
A csomagban fotoplotternek szóló gyártási állományok találhatók. Gerber file viewer
Ha minden igaz, Eagle programmal.
De itt egy kiterjesztés azonosító: FileInfo - The File Extensions Database
Köszi, de ez nem ismeri fel, nem nyitja meg.
Ez Altiumban készült..., ám valamit nagyon elcsesztek a gerber létrehozásakor, mert csak összevissza vonalak jelennek meg.
Viszont a CamTastic2 file használható, abban benne van rendesen. Kérdés meg tudod e nyitni ?!
Sziasztok!
Segítségre lenne szükségem egy általam még sosem látott jelenséggel kapcsolatban Alkotó 7.4.2 labortápjában. A készülékem évek óta teszi a dolgát semmi gond sincs vele. Nemrégiben átdobozoltam (kaptam is a német feliratozás miatt hideget és meleget is ) de ez a működését nem befolyásolta... eddíg. Most a jelenség a következő: A dc off kapcsoló ami egy mezei kapcsoló japcsolási iránya megváltozott. Ha be van kapcsolva (elvileg akkor kéne a DC-t nullára húznia) akkor van a kimeneteken feszültség és fordítva. Edíg nem így volt. A másik ilyen a led. most alapból világít, de ha leteszem a potit nullára akkor kialszik. A hozzá kapcsolt műszeren pedig nem mutatja az áram mértékét csak a feszültséget. Maga a műszer jó mert ha kikötöm a körből és önmagában tesztelem akkor mér rendesen. (kici occó kínai kombinált műszerről beszélek) Összefoglalva a táp működik int szabályozható tápegység de valami gáz van vele. Mi lehet a gond?Köszönöm
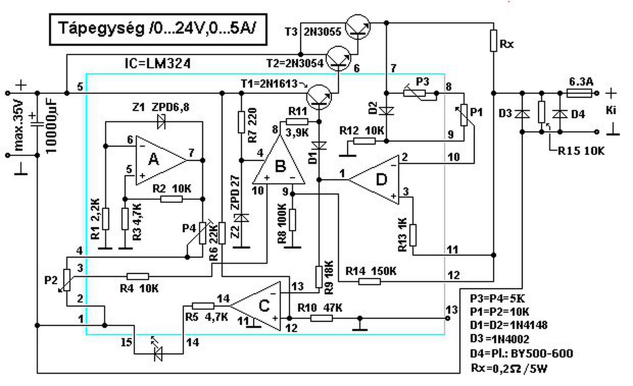
Igen, illetve én a T3-at is helyettesíteném 3db párhuzamosan kapcsolt műanyag tokos tranyóval, mert 1db nem fogja bírni a disszipációt. Aztán tennék védődiódát az áteresztő tranyókra, mert az is hiányzik róla, így bármikor tönkremehet ha nagyobb lesz a kimenet feszültsége a beállítottnál. Aztán a műveleti erősítők (B és D) sebességét is korlátoznám, ha nem akarnék meglepetéseket, működési rendellenességeket.
T3 helyett tudok tenni BD249-et. Van 2 darab .A védődiódát a tranyókra és a műveleti erősítő sebességét el tudnád nekem magyarázni?
Nekem csak az említett tranyóim vannak,esetleg valamit tudnék bontani.2 tranyóért nem fogok fizetni 4 Eu szállítást.
Rádiótechnika évkönyv 1985/150 oldaltól ...
Az enyém újrarajzolva,kiegészítve egy két dologgal, de az eredetitől egy kicsit eltér ... de a mai napig működik ...
Nagyon jól néz ki. Én ennyire komolyan-komolyat nem akarok.
20 éves gyártmány ... a maiak pedig agyonra vannak tuningolva ... akkoriban ilyen alkatrészekhez lehetett hozzájutni, de stabilan működik, és még nem hibásodott meg
A hozzászólás módosítva: Ápr 27, 2017
Hát igen, ez a kapcsolás nem hibamentes. Két napig nézegettem, elemezgettem, aztán végül úgy döntöttem, nem éri meg foglalkozni vele. Már a leírása a cikkben is sántít itt-ott.
A másik Rádiótechnikás, a '94 november-decemberi számban leírt tápegység sokkal átgondoltabb konstrukció, azzal majdnem bitre megegyező kapcsolás található egy neves angol cég labortápegységeiben. Még a hetvenes évekből... A disszipációhoz egy gondolat: az helyes irány, hogy több tranzisztor között megosztani a terhelést, ezzel jelentősen lehet csökkenteni az eszköz melegedését. De. Még ekkor is jelentős méretű hűtőbordára lesz szükség, és/vagy kényszerhűtésre. Egy gyors fejszámolás (és ezt érdemes minden áteresztő-tranzisztoros, lineáris tápegységnél elvégezni): legyen 35V DC a bemenő feszültség, és 5A a maximális kimeneti áram. A kimenet rövidre zárásakor nagyjából 175W-ot kell(ene) a tranzisztoroknak elfűteniük. Életszerűbb használatnál maradva: legyen a legalacsonyabb kimeneti feszültség csak 5V, és a bemeneten (kellő mennyiségű pufferrel) elég kb. 30V DC is a max. 25V kivehető feszültséghez. Ekkor, szélső esetben 125W az áteresztő tranzisztorokra eső teljesítmény. Akkor számoljuk ki, mi is történik: - ha van három tranzisztorunk, akkor egyenként ~42W-ot kell a legrosszabb esetben eldisszipálni. 2N3055 esetén a szilíciumlapka ekkor kb. 60 Celsius fokkal lesz melegebb a tokhoz képest. - a tok és a hűtőborda között nagyjából 1 K/W a termikus ellenállás (mica+paszta), ez további ~40 fokot jelent. - most ott tartunk, hogy ha a tranzisztor szílicumlapkájának hőmérsékletét szeretnénk úgy 125 Celsius alatt tartani (honnan az érték? Az adatlap szerint 42W esetén legfeljebb ~130 C fok a maximális megengedett lapka hőmérséklet, és az élettartam érdekében maradjon egy még egy kis tartalék), akkor a hűtőborda maximális hőmérséklete 25 C fok lehetne (125-(60+40)=25). - ha a hűtőborda hőfoka 25 fok kell legyen, és a környezeti (=szoba-) hőmérsékletünk is kb. ennyi, akkor közel 0 K/W termikus ellenállású hűtőbordára lenne szükség! (Per tranzisztor, 5V 5A esetén, és akkor egy melegebb nyári napról nem is beszéltünk.) Konkluzió (visszafelé haladva): - "nem lehet elég nagy" a hűtőborda, ha csak természetes konvekcióval tud hűlni. - mindig utána kell számolni, az adott hűtőbordával mekkora a még biztonságosan eldisszipálható teljesítmény. (Példa: egy 1 K/W-os borda már jónak számít, és igencsak méretes, ha megengedünk 70 fok körüli bordahőmérsékletet [ami kézzel már nem érinthető], 30 fokos környezethez képest az max. 40 W-ot jelent! Ami messze van 125W-tól, ha közös a hűtőborda). Ezt a teljesítményt alapul véve, számolható, hogy milyen kimenő feszültségnél mekkora áram vehető ki tartósan. (Rövid időre nyilván több, de pl. ezért érdemes a hűtőborda hőmérsékletét is figyelni, és a vezérlésbe visszacsatolni a jelet.) - mindig le kell ellenőrizni, hogy a tranzisztortól "elvárt" teljesítmény mekkora maximális lapkahőmérséklet mellett teljesíthető, és onnan indulva kell elvégezni a hűtőborda méretezését. Megjegyzés: a fentebb említett neves angol gyártó tápegységében (ami 30V/5A-t tud) 8 (nyolc) db 2N3055 áteresztő tranzisztor van kettesével szerelve, ~1K/W hűtőbordákra. Tudták, mit és miért csinálnak. A hozzászólás módosítva: Ápr 27, 2017
Ezt a rajzot kb. azóta "piszkálgatják" amióta megjelent valahol, szóval úgy 35-40 éve. Valamikor nagyon régen én is megépítettem, már nem emlékszem rá hogy milyen paraméterekkel bírt, csak arra hogy nem tetszett.
A 2db BD még mindig nem lesz elég ha biztonságosan szeretnéd 5A-re méretezni ezt a tápot, azzal úgy 2-3A-ig lesz biztonságos, ha jól hűtöd. A tranzisztor nem szereti ha nagyobb záróirányú feszültséget kap mert tönkremegy. Ennek elkerülésére be kell tenni egy diódát az áteresztőtranzisztorral párhuzamosan, ugyanúgy mint ahogy egy FET-ben benne van a belső diódája. A műveleti erősítőnek ha nem korlátozod a sávszélességét akkor előfordulhat hogy a szabályozás begerjed. Keresd meg a topik rajzai között ennek a tápnak a tupírozott változatát, azon látni fogod miről van szó, legalábbis az újabb rajzokon biztosan. Aztán még egy dolgot elfelejtettem, kell a táp kimenetére is egy kondenzátor, mert anélkül érdekes dolgokat fog művelni dinamikus terhelés alatt, erre is találsz leírást szkópábrákkal a topikban ha visszaolvasol. Értéke nem kritikus, 100nF és néhány µF között, de érdemes a kész táp viselkedését szkópon megnézni, és lehet a kondi értékét optimalizálni. Nekem analógban inkább a 723-assal készült táp jött be, azt az IC-t kimondottan ilyen célra fejlesztették ki, még ha elég régen is. Amelyikben jó a belső referencia, azon akár 7-800uA áramkorlátot is be tudok állítani.
Sziasztok.Megépítettem a fenti hozzászólásomban lévő labortápot.Működik szépen,viszont nem mindig indul el.Vagyis csak akkor indul be,mikor megérintem a forrasztás felőli oldalon a Z1 környékét.Valahol olvastam,hogy gerjed a műv.erősítő.Ezt hogy lehet kiküszöbölni?
Ha konkrétan az a fokozat gerjed, akkor próbálkozhatsz a fokozat kimenete és invertáló bemenete közé(-) kötött kondenzátorral, olyan 1-100nF között. Ha nem az a fokozat gerjedne, akkor is ugyanez a móka, csak egy nagyságrenddel kisebb értékekkel.
Jó lenne valami primitív szkópot is beszerezned, mert azzal láthatnád konkrétan melyik gerjed ?! |
Bejelentkezés
Hirdetés |




A mellékelt képen való szerkentyűt a cégnél egy munkatárs rendelte, én biztos nem fizetnék ennyit egy labortápért.
Már ki is néztem egy kapcsolást. Ez jó lehet? 
Leírtad hogy szimmetrikus kell, amikor rákérdeztem újra megerősítetted hogy igen, neked szimmetrikus kell. Nos a képen lévő az nem az. De azt is leírtam csak nem tudom hogy minek, hogy az ELPS-en kívül itt szimmetrikus rajzot nem fogsz találni.








