Fórum témák
» Több friss téma |
Sziasztok!
Olyan kérdésem lenne, hogy a primer tekercsnek a feszültségét vagy a menetszámáét valaki nem-e tudja ETD49-re? A +-40V-os verziót szeretném megépíteni, esetleg valakinek van-e vele tapasztalata vagy valamilyen nyákterve ennek a kapcsolásnak valamelyikéhez. A válaszokat előre is köszönöm!
Köszi,az nekem is menne.
![]() Sajnos műgyantával ki van öntve, csak a NYÁK alját tudtam megbontani,a tetején kb 4cm anyag van... Már megvan az elképzelés. LM2576HVT-ADJ (alapból 3A) IRF9540 áteresztőnek, így bírja majd az áramot is kimenetre 10k poti és ez megy visszacsatolásnak. Ha megvagyok vele feldobom a terveket.
PC tápkimeneti szűrőtekercséről (sárga ferrit), tudja valaki, hogy kb hány menettel jön ki 100uH?
Tudom, hogy kell kimérni a vasat csak gondoltam, hátha valaki már mérte, vagy konkrét adata. De ha csak Al érték van, az is megfelel. Köszi
Ahány PC táp fajta volt annyi féle sárga tekercs
, legalább fizikai mérteket mondj, de ott is lutri lesz
Szia!
Csak a vasakra válaszolok... 2 fajtát mértem már. 27*14*11 mm-es: AL=86, 100 uH-hez 34 menet; 23*13*10 mm-es: AL=66, 100 uH-hez 39 menet kell. Apró eltérés nyilván lehet.
Azzal a sárga toroiddal vigyázni kéne. A PC tápban annak szűrési feladatai vannak, ezért a ferrit anyaga nem ugyanaz, mint pl. a trafónak. A szűrésre olyan ferrit anyagot jó használni, aminek nagy a vesztesége, a trafónak, és a konverter tekercsébe is olyan ferrit anyagú toroid, (ha már toroid) való, amelynek kicsi a vesztesége. Ezért nem vagyok biztos abban, hogy jó ötlet PC tápból kioperált toroidot használni, legalábbis alapos mérés, vizsgálat nélkül.Ha megnézel egy ferrit katalógust, láthatod, hogy milyen anyagokat használni, az a gyártó hogy jelöli azokat, és milyen célra ajánlja. Egy ismeretlen származású toroidról elég nehéz kideríteni, hogy mire alkalmas, milyen adatokkal rendelkezik. (a méretén kívül)
Az nem ferrit, hanem porvas. A micrometals által -26 os kóddal illetett anyaggal, vagy ahhoz hasonlóval készül. Pl. lehet T106-26B
http://www.micrometals.com/pcparts/torcore4.html Fojtótekercsnek használható, ahol nagy DC áram folyik, viszont kicsi AC.
Bocsánat, igazatok van porvasmag, mindössze rossz berögződés miatt írtam így.
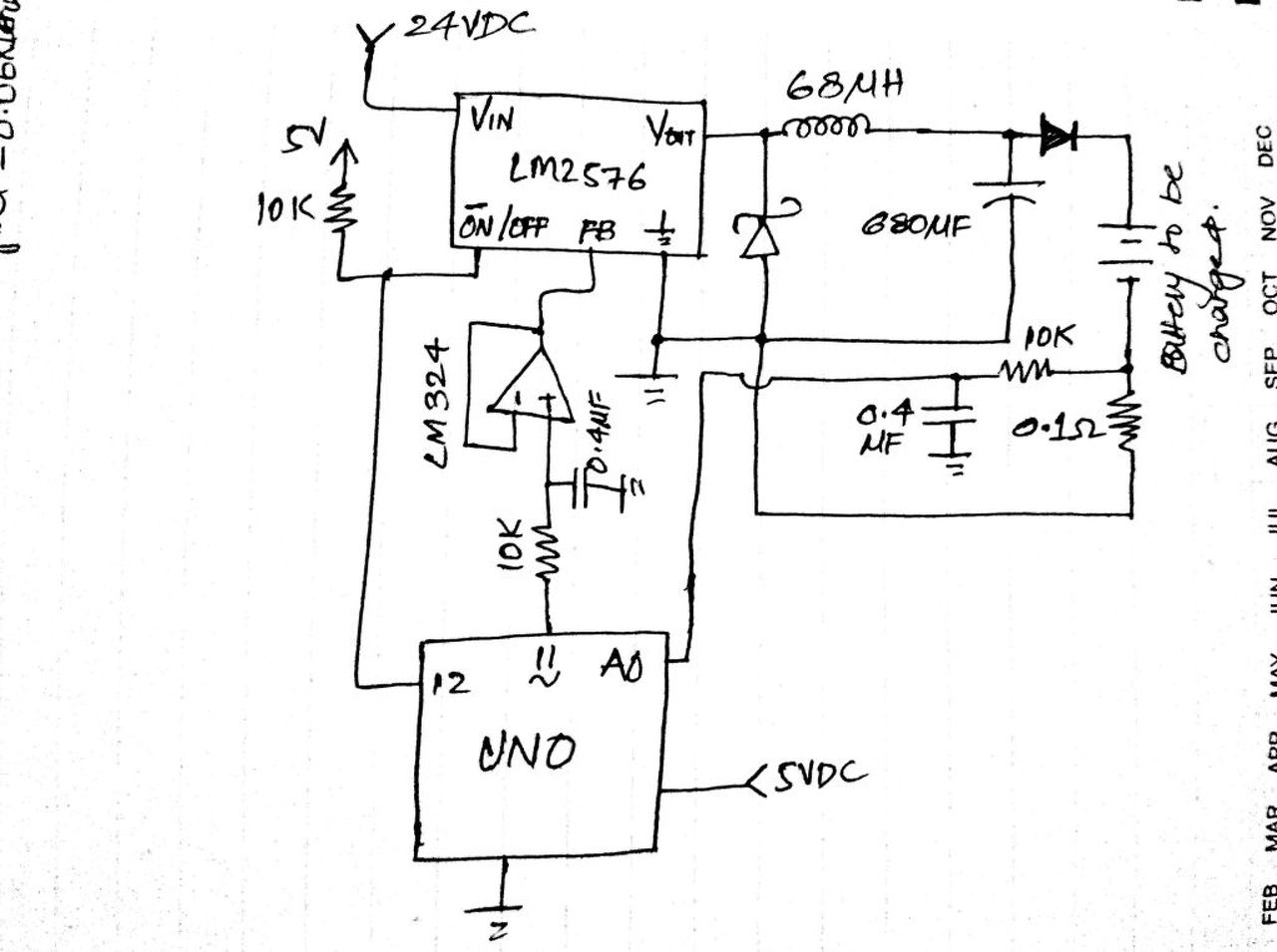
Találtam valami másik folytót (anyagvastagságok:11x25x5) is itthon (mind kapcsüzemű táp kimenetén volt). Szóval ennek kicsit másabb a paramétere, mert 10 menettel 99-100uH-t adodtt.Kapcsolás ez lesz annyi változással, hogy a FB egy 10k potiról lesz megoldva Illetve LM2576HVT-ADJ (mivel ez szabályozható típus és kell a HVT is, mivel a bemenő táp töltött akku esetén kb 52V) Egyenlőre ezt összedobom és meglátjuk mit mutat, nagyáramú sávok ónozva lesznek. A hozzászólás módosítva: Máj 4, 2017
50V-ról hogy fog alakulni a gate feszültség, és mi a megengedett adatlap szerint?
Sziasztok
Adott LM325-ADJ. Mintakapcsolást összerakva szépen működik is, a két potméter használatával változik a kimenő fesz. (teszi a dolgát szépen) Azonban nekem az a célom, hogy "külső" feszültséggel tudjam változtatni a kimenetet. Én értelmezem félre a dolgot? A feedback lábat nem a kimetre kötöm, hanem a külső fesz. forrásomhoz. Ekkor ha a feedback láb és a GND között 1,23VDC kapcsolok akkor nem emeli a kimeneti feszültséget. Ha több van akkor csökkenti a kimenti feszt, ha kevesebb, mint 1,23 akkor emeli. Nekem vagy Ube jelenik meg a kimeneti, vagy fokozatosan emeli a kimeneti fesz-t míg el nem éri a bementi feszültséget. Teljesen mindegy milyen feszültséget adok a feedback és a GND közé.
A szabályzó kört ne szakítsd meg, hanem használj elektronikus potmétert. Bővebben: Link
Még olvasgatom, amit írtál.
Gyakorlatilag ami a képen, van. Csak én LM 324-nek nem Arduinoról adok PWM-et, hanem "rendes" 0-2VDC adok. Illetve kihagytam a LM324+ bementéről a RC szűrőt. A hozzászólás módosítva: Máj 4, 2017
Kiszedtem a - már feleslegessé vált hozzászólásokat, itt van a helyén a témád.
A rajz szerint a visszacsatolásba (FB) bevonták az UNO-t. Ha te csak FB lábat akarsz vezérelni, az mindig ki fog akadni, mert kell neki a kimeneti feszültségosztó jele (az ott egy komparátor bemenet). Rá lehet venni a leírt működésre, ha a 324 egyik bemenetére megkapja a kimeneti osztót, a másikra pedig a 0...2V-otMost nincs időm rajzolni, talán idetalál Proli007... A hozzászólás módosítva: Máj 4, 2017
Hello! Az LM a belső referenciájával hasonlítja össze az FB feszültségét és ha eltérés van szabályoz. A hurkot megszakítani nem lehet, mert mint látható is kiakad. Így lehetne vezetni a stabit. Mondjuk nem írtad le, mekkora tartományban. De az R1/R2 osztását ennek megfelelően kell megválasztani. Természetesen így nem hat a belső referencia, vagy is a 0-2V stabilitásának megfelelő lesz a kimeneti feszültség.
Értem. Nagyon szépen köszönöm a segítséget.
Így utólag logikus, hogy miért nem működött... 0-10VDC volna a vezérlő fesz. és 10-30V közt szeretném a kimenetet. 35VDC-s bemenet mellet. Arduinoval azért működik, mert a kimenti képletben szerepel a bemenetről olvasott érték? Ezáltal teljesül a szabályzó kör visszacsatolása?
Az UNO ábrán feszültség visszacsatolás nincs, csak áram. De ott is lehetnek gondok a kontroller végrehajtási idejével és a PWM integráló tagjának lassításával. Mint ahogy az analóg kapcsolásnál is megfelelő mértékeben lassítani kel a szabályozási kört a visszacsatolásban. Én csak hasra ütéssel rajzoltam oda az 1nF-os kondit, de a megfelelő érték/módszer majd a gyakorlatban derül ki.
Szimulátorba nem teszteltem, de a gyári adatlapon szerepel a kapcsolás.
Ha a gyárnak működött... Gyári adatlapon 60V-os bemenetig adta meg csak gyorsba ezt tudtam belinkelni. Gondolom a tranzisztoros csatolás nem poénnak van, majd kiderül próba közbe...
Holnap/hétvégén tesztelem.
Aztán beszámolok a fejleményekről. Sokat segítettek, újra eltudok indulni. ![]() (Jó tapasztalni, hogy vannak, tényleg segítőkész emberek.)
Mutasd azt a gyári adatlapot!
Ha szimulátorban összeraktad, máris megtudod mondani a gate-re mekkora feszültségek jutnak. Ha az 20V-nál nagyobb, a FET-ed nem lesz hosszú életű. A hozzászólás módosítva: Máj 5, 2017
Elég sokat keresgéltem, vissza kell néznem az előzményeket, mert nem a Mikrochip és nem a Texas adatlapon volt az biztos.
Ha igazad van lehet nem árt valami diódás szintillesztés... De ha esetleg tapasztalatból tudod, hogy több lesz ott akkor kérlek írd meg. Egyébként belegondolva mire a kimeneti fesz a visszacsatoláson visszafut, az első pillanatban tuti több lesz a kimenet, megnézem az adatlapot, hogy be van-e védve ellene. Szimulátorba hol tudok LM2576-ot rakni, pl Tina?
Már leírtam mekkora lehet a gate feszültség, a tranzisztoros rész pedig véleményem szerint simán tápra vagy gnd-re kapcsolja. Egy kapcsolás után el fog szállni a FET-ed. Ezért szerepel a kapcsolási rajzon 12V betáp. 20V-ig még rendben van a kapcsolás, felette átalakítást igényel. De ezt tőlem ne kérd, így is megmentettem neked egy FET-et
Köszi
![]() Nem is kerném. Azért tettem fel a kapcsolast, hogy véleményezés érje. Sajnos nekem nem volt egyertelmű a célzasod. Egyébként a FET végül a teljesítmény miatt IRF5210PBF lesz, de G szempontjából azonos...
Elvileg ha a masodik tranyó C-a és az 1k ellenállast egy ellenállason keresztül viszem fel tápra akkor nincs gáz.
És az elsőt 1-ről 10-re emelem. Elsőre majd bedobok egy 10k-sat és FET nélkül belemérek... A hozzászólás módosítva: Máj 5, 2017
Szia,
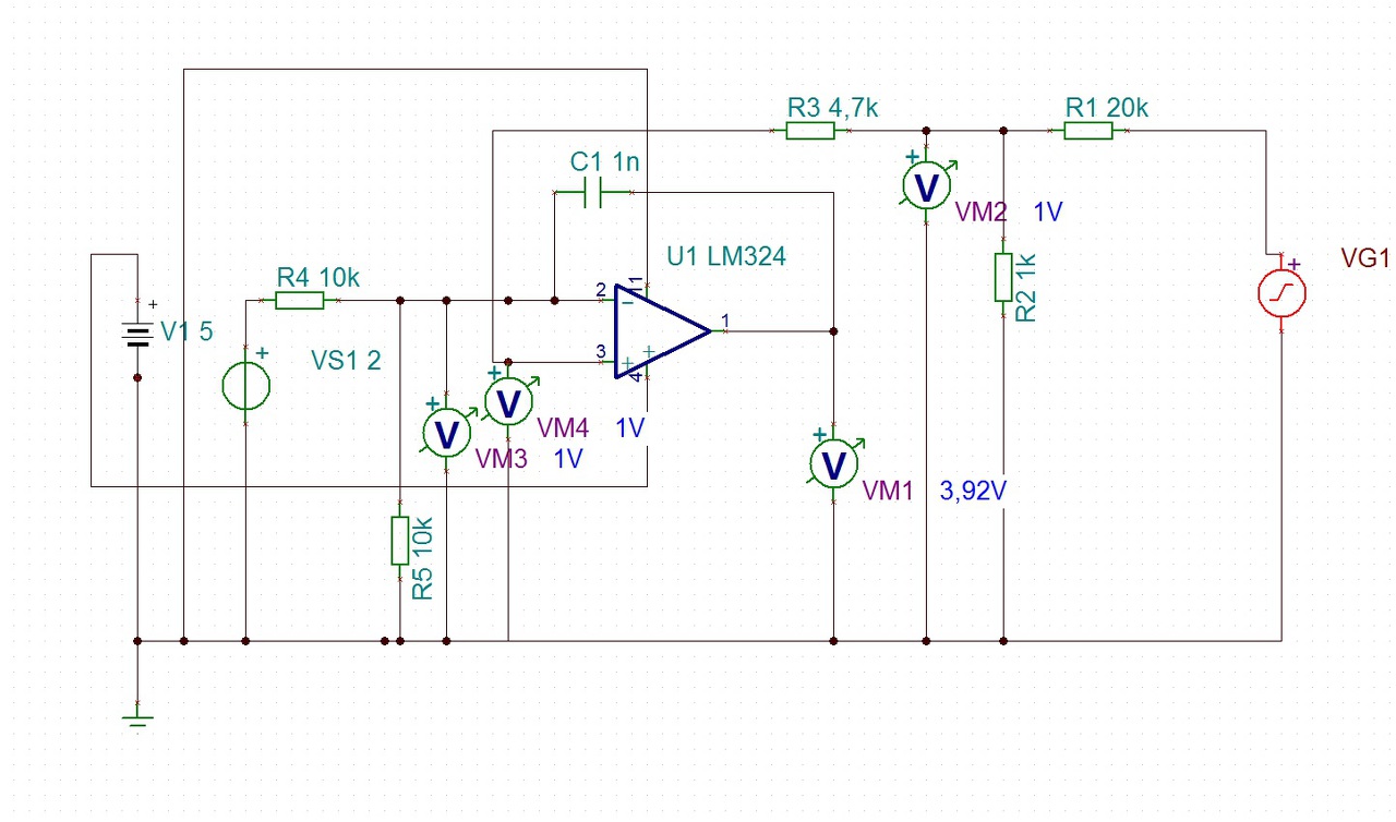
Vagy én rajzoltam valamit rosszul vagy nem értem. (Csúnya rajzért bocsánat) LM324 kimenete és a GND között 1,23-at kellene mérem nem? (Továbbfűzve majd ez lesz LM2576-ADJ feedbackje) Ha jól sejtem akkor VG1-el tudom szimulálni mit adna vissza LM2576-om. De VG1-et akárhogy változtatom nem lesz jó. 20V alatt mV tartomány 21 V felett pedig 4V-os tartomány. Ellenállásokkal játszogattam de az sem hoz nagy eredményt. 10-35VDC-t szeretnék előállítani a kimeneten. 0-10VDC vezérlőfesz függvényében.
Hello! Elfelejted, hogy itt nincs meg a szabályozási hurok. Hogy lenne "normális" mért érték, ha nincs benne a szabályzó. Így a hurok nyitott, a körerősítés majdnem végtelen nagy. Vagy is, ha a VS1 leosztott feszültsége nagyobb, mint a VG1 leosztott feszültsége, akkor az OPA kimenete lemegy nullára. Ha kisebb, akkor meg fel a tápra. Csak éppen 5V tápfeszültségnél nem tud magasabbra menni mint 3,6V. (A 3,9, is várhatóan csak a szimulátor miatt van.)
Egyébként pedig ha lenne hurok, akkor az LM2576 az OPA kimenti feszültségét összehasonlítja a belső referenciával, és ha eltérés van változtatja a kimenti feszültségét, ami itt a VG1 lenne. Tehát így nem lehet szimulálni, csak ha az LM2576 benne van az áramkörben, vagy annak modellje.
A te rajzodon R2 1k szerepel.
Azt én én benéztem 21k-nak. ![]() ![]() ![]() Valóságban ezért nem ment. Szimulátor meg a valós 1k-val sem ment az általad írt okok miatt... 1K-val azonnal életre kelt. 80nF kondit találtam csak itthon. Kisebbel gyorsulhat a beállási idő? (Most kb. 1,5s mire beáll utána már csak 3-6 századot "remeg" a kimenet pontatlan műszer szerint) 0-10V vezérlési tartományhoz, hogy változik az R1/R2?
Kondi értékét ki kell gyakorlatban próbálni. Nem az R2/R1 aránnyal lesz a gondod, hanem az összegzéssel. Mert egy lineáris egyenes képlete y=ax+b Az a meredekség amit az osztó állít be. De hogy 0V bemenetnél 10V legyen a kimenő, ahhoz a "b"-t 10-re kel választani. Mivel a kimenet 10..35V tartományban változik, az 25V változás a 10V-ra. Így a meredekség szorzó "a"-t 2,5-re kell választani. Tehát a képletben az "a"=2,5 és a "B"=10. Ekkor az x 0..10V tartományára 10..35V lesz az "y". Vagy is a kimeneti feszültség. De egypolaritású táppal összeadni bajos. Mert "rendes" teljes összeadó az invertáló erősítő. Viszont ha annak bemeneti jele pozitív akkor kimenti jele negatív lesz. Ahhoz pedig negatív táp kell..
Bonyolít rajta rendesen.
És ha 0-35VDC volna a tartomány 0-10V-al? Akkor csak az R2/R1-en kellene változtatni?
Nem bonyolult, csak figyelembe kell venni az eszközök alkalmazásának korlátait is. Egy áramkör nemképlet, de az szerint kell működnie.
Ha nincs eltolási érték, akkor csak az "ax" szorzatot kell megoldani. Vagy is az erősítés beállítását 3,5-re. És ekkor a 0..10V vezérlő feszültségből 0..35V kimenti jel lenne. De ha a műveleti erősítő tápfeszültsége 5V (Ami célszerű, hogy a kapcsolóüzemű szabályzó Fb bemenete ne kapjon túlfeszültséget), akkor a megengedett bementi feszültségtartományához célszerű illeszteni a bementi és visszacsatolt jelet. Tehát pld. ha a bementi feszültséget leosztjuk egy 10k/3,3k osztóval, akkor a 0..10V értékre, akkor 0..2,48V feszültséget kapunk. Ez már megfelel az LM358 CMRR tartományának. A kimenti feszültséget is erre az értékre kell osztani. 35V/2,48V=14,11 arányú az osztás. Az osztó ellenállások aránya ennél 1-el kevesebb, vagy is 13,11 lesz. Ha alsó tagként ott is a 3,3kohm-os ellenállást alkalmazzuk, akkor akkor 3,3k*13,11=43,27k. Ehhez legközelebbi érték a 43k. Természetesen az ellenállások pontossága is befolyásolni fogja az eredményt. Ha nem elégszünk meg a szabványos értékek által nyújtott pontossággal, akkor valamelyik tagot célszerű egy trimmerrel kiegészítve változtathatóra tervezni. (Vagy a 43k esetében, vagy a 10k esetében célszerű ezt megtenni..) Ha az osztók alsó tagját azonos értékűre választjuk, akkor a felső tag különbsége csak kismértékben változtatja meg az osztók forrásellenállását. Ekkor annak kompenzálása nem biztos hogy szükséges, mert nem okoz jelentős offset hibát a IC bementi árama. De minden a kívánt pontosság elérésének függvénye. A hozzászólás módosítva: Máj 7, 2017
|
Bejelentkezés
Hirdetés |












