Fórum témák
» Több friss téma |
Nem tudom,h mennyire hullámzik a tankban az üzemanyag,ha megmozgatom, hallom,h hullámzik/lötyög...de,ha azt mondom,h elég,ha álló helyzetben írja hitelesen,akk nem kell kiküszöbölni ezt a problémát,nem?
Ha csak álló helyzetben kell mérni,az nem olyan nehéz.
Mit kezdesz azzal az idővel, amit azzal nyersz, hogy hogy helyett h-t írsz, akkor helyett pedig akk-ot?
A hozzászólás módosítva: Ápr 16, 2017
Semmit, 21. században létezik olyan, hogy net szleng, megszoktam,hogy nem írom ki. De,ha zavar,akkor majd odafigyelek rá! Nem szeretném, ha emiatt forgolódnál éjjel az ágyban!
Itt az a rendszer...2 évig dolgozott rajta az illető. Remélem valaki akad,aki megoldja ezt nekem,az sem baj,ha 2 év! Csak valaki oldja meg!
Ott valami kamu van
. 2 év ,az alapjaitól tanulta az elektronikát,programozást?Ha valaki megcsinálná neked,nem hinném,hogy ez alapján csinálná,bár tervezője válogatja.
Van a fórumnak egy szabályzata, amelyben világosan le van írva, hogy kerülni kell a netszlenget. Ha nem írsz normálisan, akkor gyorsan kipenderítenek innen és akkor neked nem lesznek nyugodt éjszakáid.
Üdv!
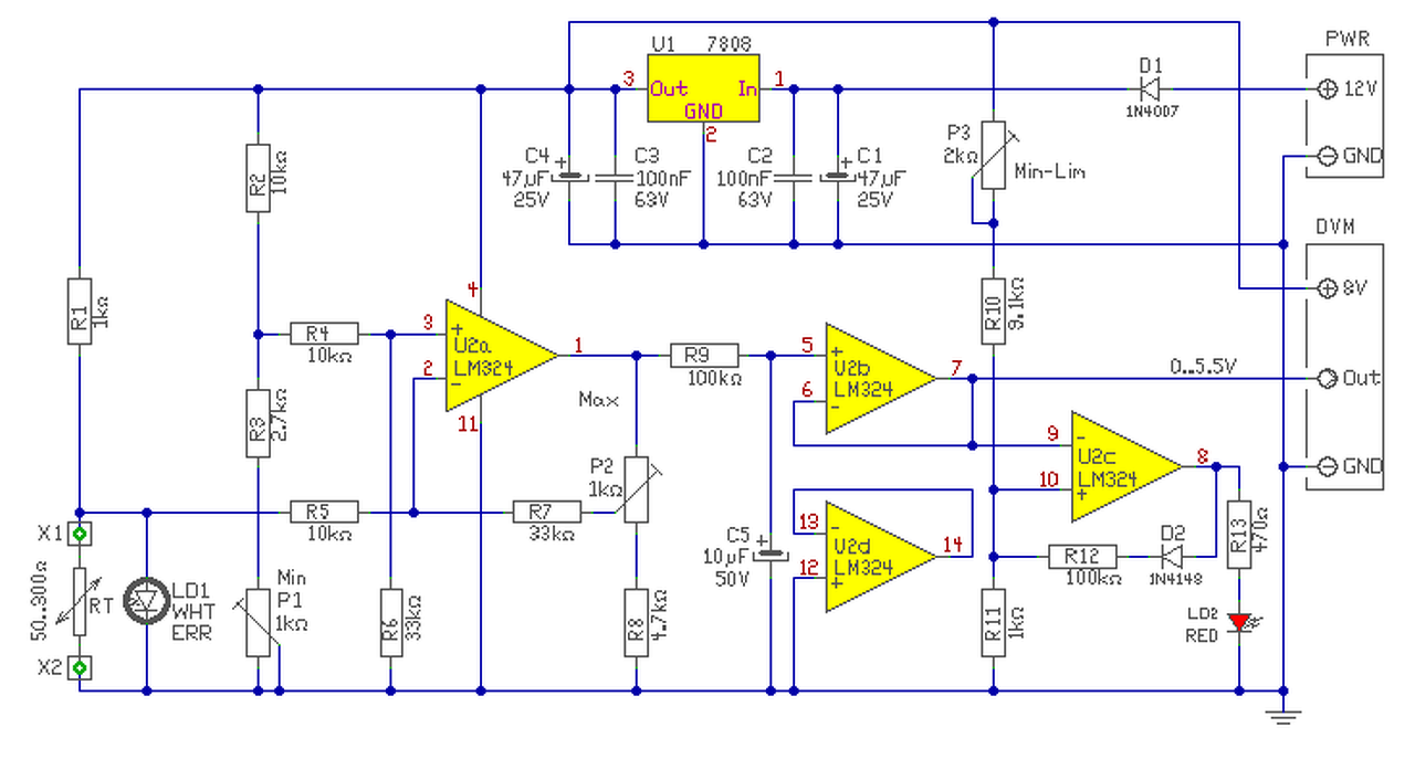
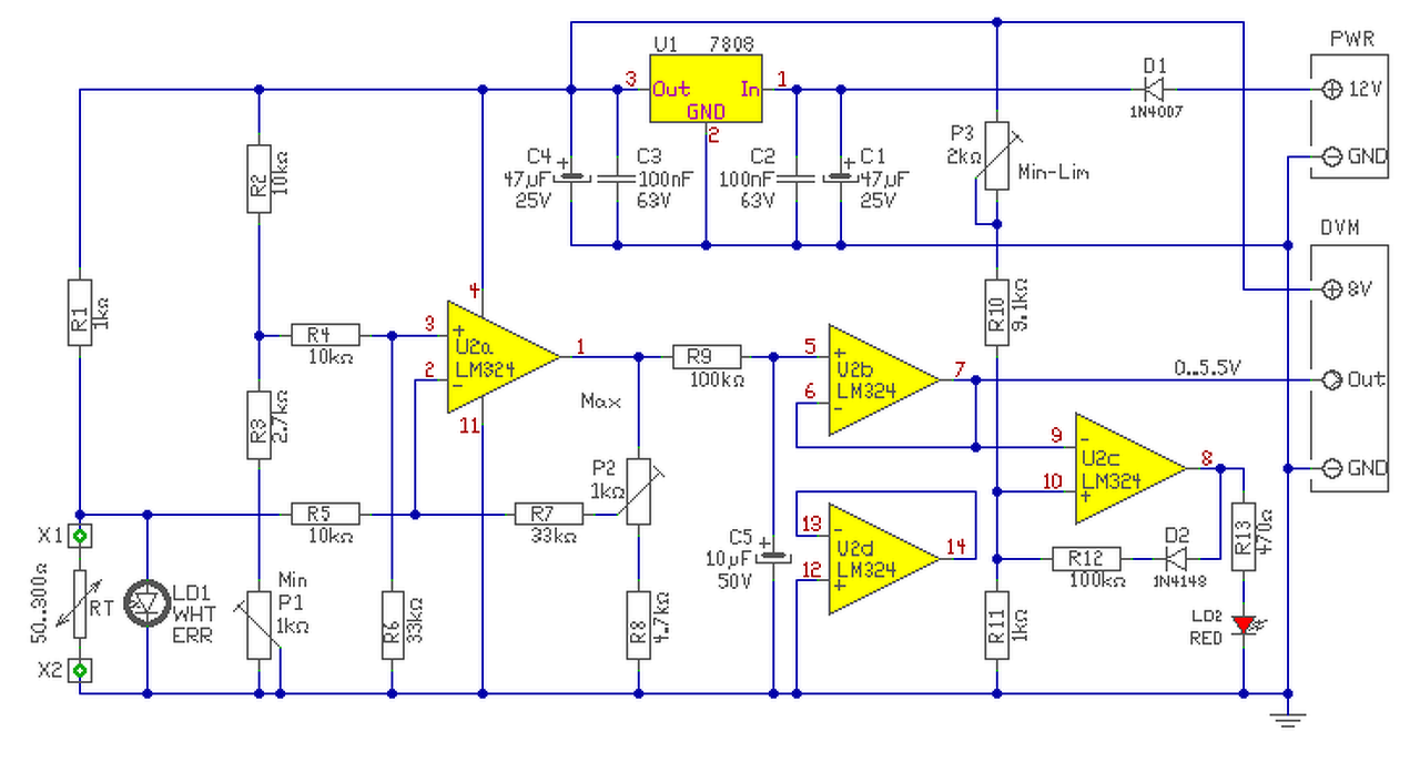
Elnézést, de nem tipikus a nyomásmérő szenzor használata. A csövekben nem csak statikus nyomás van, az áramlási sebességtől megváltoznak a nyomás viszonyok.(Ettől repül a repülő) Volt egy Bernoulli nevű csóka elég szépen leírta ezeket a rendszereket. Számolni velük persze már nagyobb képzettséget igényel. Tehát a szenzor feletti statikus nyomáshoz hozzá jön egy sebességtől függő érték amihez még nem örvény mentes áramlásnál (üzem közben) egy módosító tényező. Tehát a szenzort nem feltétlen a csapba/-hoz kéne tenni, hanem a tank "sarkába" ahol ezek a tényezők inkább elhanyagolhatóak, elég lehet a statikus nyomással számolni. A mért értékeket ezen felül átlagolni (pufferolni) is kéne a lötykölődés, rázkódás simításához, ami analóg rendszereknél egy kondi is elég lehet digitálisan egy komolyabb szubrutin is lehet. Ehhez még kell egy geometriai alaktól függő korrekció a tank alakjából adódóan, ha térfogatra akarod be skálázni az eredményt. Mindezek ellenére nem elriasztani akarlak ettől a kísérlettől, hanem egy-két fizikai problémára hívnám fel a figyelmet. Sok sikert!
Annyit írtak,hogy a lehetőleg minél helyesebben próbáljon az ember írni,mikor új témát akartam indítani, na már most,ha létezik ez a stílus, akkor valószínű vannak szabályai, még ha íratlanok is, ergo helyes, illetve messze nem kell attól tartani, hogy ez egyéni nemtörődömségből fakad! De, még egyszer elmondom, oda fogok figyelni, mert látom, te nagyon nem tudsz emellett elsiklani.De,ha már itt vagy, esetleg segíthetnél a témában, ami idevág. Nehogy valaki szóvá tegye, hogy csak "trollkodsz" ...
Nem tudom, ennyit sikerült egyszer szerezni arról a rendszerről, amihez hasonlót szeretnék.
Csak remélni tudom, hogy valaki megtudja csinálni.Számomra annyi a lényeg,hogy legalább helyben állva hiteles legyen, illetve ne legyen túl nagy!
Hát, én egy már létező rendszerből indultam ki, de minden infó hasznos lehet a későbbiekben, szóval köszönöm.
A választ már megkaptad. A készülék a folyadék súlyát (nyomását) méri, ahol a hullámzás zavarának kiejtését és a kiértékelést mikrokontrollerrel végzik. Egy ügyes, az analóg technikát is ismerő programozó meg tudja csinálni ezt a rendszert.
Amiért itt vagyok az az, hogy egy konkrét személyt találjak, aki képes nekem csinálni egy rendszert a motoromhoz.Eddig nem jelentkezett, de türelmesen várom, addig is minél több infót kapok, annál valószínűbb, hogy működőképes lesz, ha sikerül létrehozni.
Sziasztok megcsinálta már valaki ezt a kapcsolást ha igen mi a tapasztalata?
Sziasztok!
Érdeklődnék, mit kell módosítani a mellékelt kapcsoláson, hogy egy bizonyos szint elérése esetén egy jelzést adjon ( pl. tartalék szint jelzése LED-del ,kb. 6.5 ... 7 liter esetén). Segítségeteket előre is köszönöm.
Hello! Nem módosítani, hanem kibővíteni kell, hiszen ez egy új funkciót jelent. Egyébként egy komparátort kell beépíteni.
Kérésre a melléklet törölve. Mellékletet lásd: Bővebben: Link A hozzászólás módosítva: Máj 7, 2017
Helló Proli!
Köszönöm a segítséget! És a kapcsolási rajzot is!
Hello! Még jó hogy szóltál, mert most vettem észre, hogy fordítva tettem bele az utolsó komparátort.
Hello! Segitsegeteket szeretnem kerni,a digitalis uzemanyagszint mero kapcsolasrol,tud e valaki nyak illetve beultetesi rajzot ferakni a forumra.Segitsegeteket nagyon megkoszonnem
Hogy kövesd a helytelen szleng használatot talán csak a szó kezdő betűit kellene leírnod. Így kezdődik a visszafejlődés. Azt meg végkép nem értem miért kell az ostobaságot majmolni.
Mi a problemad? Ki vagy te tanar?egy nyak rajzot kertem nem azt hogy lefikazd amit,
ahogyan irtam
Nyugi van, nem neked szólt az elöző bejegyzés. A *hozzászólására* szöveg után van a kettősnyíl, ha ráböksz, láthatod a címzettet.
Hello! Nem ártana tudni melyik kapcsolásról kérdezed..
Hello,erol a kapcsolasrol, kellene nyak es beultetesi terv.Segitseged megkoszonnem!
Hello! Rendben..
Sziasztok!
Megnéztem az LM 324 adatlapját, amely szerint a tápfeszültség tartománya "elég széles", 3....32V. Kérdésem,hogy a fenti kapcsolást mennyire befolyásolja, ha +12V-ról, esetleg +5V-ról működtetném? Előre is köszi a válaszokat!
Hello! A gond, mit nem olvastál ki az adatlapból, hogy 5V táp esetén a kimenet már csak kb. 3,6V-ra tud felmenni. Tehát a kimenet a tápot csak 1,4V-ra képes megközelíteni. Mivel a mért értéket egy digitális panelmérő mutatja, így nem lehet elérni az 50liter "méréshatárt". Vagy is maximum 3,6V/36 litert lenne képes mutatni. Tehát 5V táp mellett Rail-to-Rail műveleti erősítőt lenne célszerű használni. Persze függően attól, hogy mit is kellene mutasson és mivel. Valamint az 5V-nak stabilizáltnak illene lenni..
Helló Proli!
Értem. Ezt tényleg nem olvastam ki az adatlapból. Gondolom a +12V meg azért nem lenne jó, mert nehéz stabilizálni ( főleg, ha alapból 12V-os hálózatot használok) ? Köszönöm a választ és a segítséget!
Hello! Nem tudom mire gondolsz. 12V-ból táplálkozik, ami a gépkocsi aksija, tehát kb. 11..14,5V a feszültség. Ezt stabilizálom 8V-ra. Arról 6V nevetve kijön az IC kimenetén. És a hídfeszültséget a méréshez is ez stabilizálja. Tehát a 12V a "nyers oldal".
|
Bejelentkezés
Hirdetés |












