Fórum témák
» Több friss téma |
Fórum » Erősítőhöz való hangsugárzó védelem (koppanásgátló)
Témaindító: Thom, idő: Márc 14, 2006
Témakörök:
Átnéznéd az alkatrészek értékeit, hogy így jó lesz-e? Már csak a relé ellenállását kell kiszámolni, előrébb van egy képlet majd megkeresem, mert fejből nem emlékszem.
A fájlmelléklet részben törölve felhasználói kérésre. A hozzászólás módosítva: Máj 12, 2020
Moderátor által szerkesztve
Sziasztok!Szeretném ezt a tervet még ma megcsinálni,kérdésem az lenne hogy a tervet tükrözni kell?Vagy pdf ből 100% os méretbeállításon kinyomtatom és mehet is a móka? Köszönöm.
Szia! Első saját NYÁK lesz? A válasz attól függ, vasalod, vagy fotózod. Egyébként minden esetben a feliratok olvashatósága a mérvadó!
Nem az első lesz,párat már sikeresen kivasaltam mint fent is beszéltük pl. Vasaláshoz kell.
Vasaláshoz éppen jó, mert mindkét oldal türközve van.
Tehát kinyomtattad, szétvágod, és a rézoldalra vasalod a rézréteget, a másikra meg a feliratot.
Köszönöm, sajnos csak sima A4-es papírom volt itthon, így filccel azért volt pár hely amit rájavítottam,ránéznél nekem hogy ez így jó lesz e? Kép
A tükrözési irány jó. Azt nem tudom megmondani jó lesz-e.
A panel minőségén látszik a házilagosság, de ez nem jelent feltétlenül hibákat. Több ponton is gyanús a forrszemek távolsága, ami majd forrasztáskor nagyobb odafigyelést igényelnek, illetve műszeres ellenőrzés sem árthat.
Szia! Na van egy kis difi. A relé bepozicionálásánál esett le, hogy én nem jó makrót használtam. Én meg voltam győződve róla hogy az a relé ami nekem van Omron G2R-2 12V relé az amit a paneltervbe betettem. Kimérem az ellenállását a tekercsnek, és próbából ráhelyezem a próbanyomtatott lapra, és ekkor esik le, hú ez marha nagy. Na nem esetem kétségbe van egy olyan picuri relém NEC EC2-24ND. Az a kérdésem, hogy ez elbírja-e a TDA kimeneti áramát. A relé 2A-es.
A TO92-es tokozású tranzisztoroknál oda kell figyelni, mert az MPSA-és a BC lábkiosztása nem azonos. A panelbe mindkettő berakható, csak helyes irányba kell fordítani.
A hozzászólás módosítva: Máj 11, 2017
Rendben, beépítés elött azért majd még kérdezek ha elakadok.
Szia! Az Omront kötném be huzalozással.
Szia!
Már meg is oldottam, a panelra helyeztem. Skori hangfalvédő Omron G2R-2 relével.lay6 törölve a felhasználó kérésére. A hozzászólás módosítva: Máj 13, 2020
Moderátor által szerkesztve
Elkészült és tökéletesen működik elsőre.
Egy kérdés kell- e hűtőfelület a Fetnek, mert kialakítottam a helyét, ha kell rá tudom szerelni. Zárt helyre lesz beszerelve. A hozzászólás módosítva: Máj 12, 2017
Ezt miért a fórumtól kérdezed? Magaddal nem állsz szóba?
Meghúzott relé mellett, megtapintod a FET-et, és ha melegebb mint szeretnéd akkor kell, ha pedig elégedett vagy a hőfokával, akkor nem kell.
Ha a FET drain és source lábai között nincs közel 0V-os feszültség üzem közben, akkor növeld az R12-t és csökkentsd az R13-at. Ha a FET-en nem esik számottevő feszültség akkor melegedni sem fog.
Végül is a puding próbája az evés, bekapcsolva hagytam a koppanásgátlót, és nem melegszik a FET. A relé előtét ellenállása melegszik csak mert nem volt 1W-os ellenállásom, csak fél wattos, de az sem tűzforró, csak meleg. Ha megyek a boltba akkor veszek bele.
Köszönöm a segítséget. Skori hangfalvédő Omron G2R-2 relével hűtős.lay6 törölve a felhasználó kérésére. A hozzászólás módosítva: Máj 13, 2020
Moderátor által szerkesztve
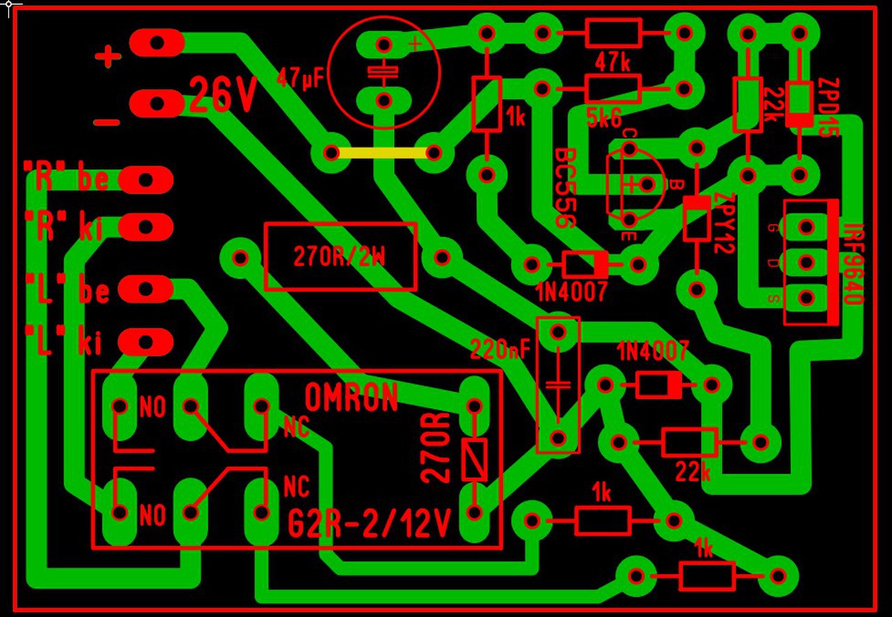
A panel vonalvezetése szokatlan. Részben nélkülözi a megszokott merőleges és/vagy 45°-os irányokat, másik részben szokatlan a bekötési sorrend.
Van a panelon két nagy ovális valami. Azok mik? Az alsó még be is van kötve egy szigetbe, ami aztán semmihez sem csatlakozik. Ez miért ilyen.
Én úgylátom,hogy van egy hiba a Nyák-on.Ha a relé meghúzott állapotban van,akkor nemfigyeli a kimeneteket a 2db 1K-s ellenállás,mert nicsenek olyankor osszeköttetésben.
Volt egy ilyen javaslat.
Szia Alkotó!
A két "ovális valami" az az esetleges """hűtőborda""" forrpontjai, hogy ne a FET tartsa a hűtőfelületet. De elhagyható, mert kipróválva egy fél órán át úgy hagytam, semmi melegedés nem tapasztalható, tökéletesen elsőre működik. ""Részben nélkülözi a megszokott merőleges és/vagy 45°-os irányokat, másik részben szokatlan a bekötési sorrend.""" ezt nem igazán értem. A panelterv az Skori honlapján volt fenn, ezt felhasználva húzgáltam ide-oda az alkatrészeket, tehát egy kicsit plágiumot követtem el. Kicsinyíteni kellett a panelt mert kis helyen lesz, és van még végfok, hangszín, tápegység panel is. De felteszem hűtő felület nélkül is. Skori hangfalvédő Omron G2R-2 relével.lay6 törölve a felhasználó kérésére. A hozzászólás módosítva: Máj 13, 2020
Moderátor által szerkesztve
Üdv!Megépítettem a 3.1 verziót a Skory Alkotó féle hangszóró védelemből. Próbatápnak +-32v ot raktam össze. A relén mindössze testhez képet 4-4 v ot mérek. A led pirosban marad.A relé nem húz meg.Mi az alsó tápfeszültség határa?Köszönöm előre is.
A hozzászólás módosítva: Máj 23, 2017
Ezen táblázat alapján mehetek?
A hozzászólás módosítva: Máj 23, 2017
Szia! Linkeld be 3.1 verzió kapcsolási rajzát, ne a válaszadóknak kelljen kibogarászniuk!
Mérd meg a bipoláris tranzisztor és a FET lábainak feszültségét pozitív táphoz képest! Ha a DC figyelőben nincs változtatás, akkor a táblázat minden bizonnyal ide is megfelel.
Hazaértem felteszem, +-32 v os tápra kellene próbából.Bc 560 és bc 556 ot tettem be lábkiosztásra figyelve.Mpsa 92 helyett vannak a bc560c k.
A hozzászólás módosítva: Máj 24, 2017
A tranyók megfelelnek, csak jól legyenek beültetve.
A rajzot csak linkeld, ne pusztítsuk feleslegesen a HE tárhelyét!
Ez lenne az, ha lezárom a g-d vagy a d-s lábat akkor meghúz a relé,annyi a baj hogy valamelyik ellenállást módosítanom kéne de elvesztem a kapcsolásban...+-32v a tápfeszültség annyit kellene hogy tudjam melyikkel igazítom a táphoz a relét..Pirosban marad így az 50v os verzióval ezen tápfeszen..Valamelyik bc nek kevés a nafta..A tranyók jól vannak beültetve ez több mint 1000%
A hozzászólás módosítva: Máj 24, 2017
Kénytelen voltam magam utána járni a kapcsolási rajznak. Ez Skori védelmétől, csak a LED-es visszajelzésben tér el Bővebben: Link.
A Z2-t milyen értékű Zenerekből állítottad össze?
Ebben a táblázatban ±30V-hoz 41V-os Zener az előírás. Neked ±32V-od van, tehát 4V-ot emelhetsz a Zener-feszülétségen, bár annyira nem lőnek vele nyulat. Ezt az 40-44V-ot kell kétfelé venned, például ZPD18 és ZPD24-re, vagy egyik Zener helyét huzallal átkötöd és beültetsz egy darab ZPD43-at.
|
Bejelentkezés
Hirdetés |














