Fórum témák
» Több friss téma |
- Ez a felület kizárólag, az elektronikában kezdők kérdéseinek van fenntartva és nem elfelejtve, hogy hobbielektronika a fórumunk!
- Ami tehát azt jelenti, hogy a nagymama bevásárlását nem itt beszéljük meg, ill. ez nem üzenőfal! - Kerülendő az olyan kérdés, amit egy másik meglévő (több mint 17000 van), témában kellene kitárgyalni! - És végül büntetés terhe mellett kerülendő az MSN és egyéb szleng, a magyar helyesírás mellőzése, beleértve a mondateleji nagybetűket is!
Sziasztok .
Egy olyan problémám lenne hogy a robogóm gyárilag nagyon gyenge fényt ad , vásároltam is bele leddiódás fényforrást de kilőtte őket . Ahogy érzékeltem a gyujtás áltat adott feszültség nem egyenfeszültség , és mintha több is lenne mint 12v. Nos én arra gondoltam hogy csinálnék egy egyenirányítót és egy feszültség stabilizálót 7812-es ic-ből . Szeretném a tanácsokat kérni hogy jó ötlet e így csinálnom vagy esetleg valami mással próbálkozzam ? Egy rajzot valaki okosabbtól szivesen elfogadnék Köszönök előrre is mindent . A hozzászólás módosítva: Júl 10, 2017
Bal oldali oszlop:
7A 10 fok hőemelkedést megengedve, kb 50mm hosszú vezetősávot feltételezve a jobb oldali oszlopban láthatóan a minimális vezetősáv szélesség külső panelfelületen: 4.39879 mm -re adódik...
A KiCAD kapcsolásirajz és paneltervező egyik kiegészítő programja...
Sziasztok,
Egy ötletemről kérném ki a véleményeteket, aminek célja egy "random" DC kimenetű tápegység túlterhelésvédelmét szabályozható áramkorláttal megoldani. A koncepció: egy uC PWM-mel kapcsolgat egy logikai N-csatornás FET-et, és ezen FET kapcsolgatná a terhelést. A FET source és a GND közé egy kis (0,1 Ohm?) sönt ellenállást tennék, az ezen eső feszültséget pedig egy (több sorbakötött?) aluláteresztő RC szűrővel simítanám. A kapott jelet egy opamp-pal erősíteném, ez pedig menne a uC egyik analóg bemenetére, az pedig ez alapján állítaná a PWM kitöltési tényezőjét. Az uC-s szabályozó a "védett" tápegységről működne, az áramkör a saját max. fogyasztásával korrigálja a mért áramot. A uC "segédtápot" így képzelem el: a +Ube és GND ágon is 1-1 dióda, utána pufferkondi + szűrés, utána feszstab vagy DC-DC konverter, aztán puffer + szűrés, aztán az UC-s rész. TFH a terhelés tolerálja a PWM jelet, és a feszültséggel sem kell foglalkozni, ez rendben van. A tápegység rövidzárvédett és tudjuk, hogy max. hány Amperrel terhelhető, ezt kell beállítani a uC-es áramkörben (mindegy hogyan). Szerintetek ez így működhet?
Nyugodtan számolhatsz 20 fokkal, akkor sokkal magasabb terhelhetőség jön ki. A SprintLayout alapból annyival számol. Persze ott is változtatható ez az érték.
Szia!
Igen működhet. Viszont a műveleti erősítőre nem biztos, hogy szükség van. Ez a szabályozni kívánt áramon és a sönt méretén múlik. Na meg az uC ADC-jén. Egy mezei Arduinoval már 1-2 mV jól mérhető. Az meg 0,1 Ohmos söntön 10-20 mA mellett megvan. Ha alacsonyabb áramokat is akarsz, akkor már jól jöhet egy műveleti erősítő. A hozzászólás módosítva: Júl 10, 2017
Szia!
Szerintem ha egyesével húzom újra át a vezetékeket nem hinném, hogy lenne probléma esetleg ott ahol egyáltalán nincs bekötve. De az elektronika 90%-a működik tehát nem hinném, hogy annyira elvesznék a kábel rengetegben. Az, hogy melyikből milyen vastag kellene szerintem annyira nem fontos. Egyforma vezetékkel gondoltam újra húzni 1mm-es keresztmetszetűvel inkább a problémám az az, hogy nem találok olyan oldalt ahonnan rendelni tudnék méterre minnél több színben és nem kellene megvennem a 100-as köteget. Sajnos én nem találtam hozzá kapcsolási rajzot, de hátha Te sikerrel jársz. Motor neve.: Peugeot XPS-SM AM6-os minerelli blokkos. Köszönöm ha tudsz segíteni.
A képed alapján megrajzoltam Én is a sajátomat, gyakorlás gyanánt.
Nem lett olyan szép illetve a makró rajzolást még gyakorolnom kell, de már sokkal jobb mint az első verzió. Valamint beépítettem elektroncso által javasolt védő diódát is. Köszönöm a segítséget mindenkinek.
Nem rossz! Egy apró megjegyzés még, a bal oldali sorkapocs el fog férni a biztosíték mellett? Félek, hogy nem. Nehogy úgy járjál mint én tavaly a OKV-re készített pályamunkámban, hogy meg kellett faragnom a biztosíték foglalatot, hogy a rögzítő csavar elférjen.
Arduino-val (nano) tervezem, és igazad van, és tényleg nem kell az opamp, a uC bemenet amúgy is nagy impedanciás. Köszi!
Ha hagyom az 5V referenciát akkor 4.9 mV az érzékenysége, én pedig A nagyságrendben akarok méregetni, 1A esetén pedig 100 mV esik a söntön, az pedig 10 bites ADC-vel 20. Elvileg 7A-ig használható lenne, de ott már 4.9 Voltot a burden voltage és 35W-ot disszipálna, ami azért már túl sok lenne a jóból. Bár lineáris nem lesz, de a céljaimnak szerintem megfelel... A hozzászólás módosítva: Júl 10, 2017
Sziasztok!
Az rendben van hogy vannak különféle kondenzátorok s különféle tulajdonságokkal bírnak. De van valami egyértelmű táblázat még ha megközelítőleg is hogy mely eseteekre mely fajta kondenzátorok alkalmazhatóak ? Van itt ezen oldalon egy kapcsolási rajz. Ha jól látom akkor itt mindegyik kondenzátor kerámia ?! Vagy van közte tantál is ?! Lehetne például 0,1 mikros kondenzátorként poliészter fóliakondenzátort is használni ? Vagy egy hasonló funkcionalitású de más kapacitást jelölő ábra alapján ha a kapacitás megegyezik akkor alkalmazhatnék akár egy c223 400v -os kondeenzátort is? Van ezen téma körbejárásáról valami jó "szájbarágós" leírás amit tudnátok egy kezdőnek ajánlani ? Köszönöm előre is a segítséget!
Helló!
Valaki nem rendelgetett mostanában Ebay-ről kész LED driver áramkört? Zsákbamacskaként rendeltem egy <ilyet>, a képen látható panellel ellentétben arra számítottam, hogy <BP1601> lesz rajta, ehelyett egy egyáltalán nem áramgenerátoros <MC34063A> DC-DC konverter található rajta. BP1601-ot azért is szeretem, mert logikai szinttel ki-be kapcsolgatható. Mivel BP1601-ra keresvén, egy találat sincs olyan panelre amilyet szeretnék, megköszönném ha valaki tudna adni egy linket olyan kis LED driver panelhez, amely ezzel, vagy funkcionalitásában hasonló IC-vel van szerelve. A hozzászólás módosítva: Júl 10, 2017
Idézet: „TFH...” Sajna az ilyen feltevések tipikusan nem teljesülnek. Ha a tápegység kimenetén vagy a terhelés bemenetén elkó van, akkor azt egy ki-be kapcsolgató FET erősen melegíti. Ha mindkét helyen, akkor percek alatt robban pár amperes áramkorlátozó üzemben a sokszoros effektív értékű áramimpulzusoktól. Végig lehet gondolni az összes szcenáriót de jól csak azok jönnek ki, amelyikben egy step down konverter elemei találhatók meg így vagy úgy. A hozzászólás módosítva: Júl 10, 2017
A stepdown nekem is eszembe jutott, az is egy logikus megoldás. Elkó ügyben jelenleg vakon vagyok, a terhelésen elvileg nem nagyon lenne, bár a uC segédtápba terveztem.
A megoldandó probléma az, hogy ha valaki egy AC -> DC 12V 2A "LED tápra" ráakaszt 3A LED szalagot, akkor ne feküdjön le az egész, hanem a táp adjon le max. 2 Ampert, a LED-ek pedig majd világítanak ha/ahogy tudnak. (Nyilván a valódi megoldás a megfelelő terhelhetőségű tápegység, csak innen jött az ötlet.) Erre egy LM317 (vagy hasonló) áramkorlátos áramkör túlterhelés esetén baromi sokat fűtene el, a PWM sokkal hatékonyabbnak tűnik.
Ez így, konkrétumokkal sokkal jobban átlátható feladat. Ha ilyenek az áram arányok, akkor talán már a LED szalag vezető csíkján eső fesz is elég lehet az elvi 3 A 2 A-re csökkentéséhez. De ha mégsem, akkor is járható út a PWM, a 12 V-os LED szalagnak nem árt meg egy kis plusz AC teljesítmény, mivel közben a DC teljesítmény jobban vissza lesz véve. Még áramfigyelő sem kell, pusztán 66 (vagy kicsit több, ha van feszültségesés) %-ra kell beállítani a kitöltési tényezőt, és kész. A LED táp ekkora teljesítményen még tipikusan fly-back topológiájú, aminek a kimeneti kondenzátorát eleve nagy áramhullámossára terveztek, így jelentős túlterhelést nem kap, de azért érdemes bekötni még egy, az áramot jól tűrő párhuzamos elkót.
Szóval a megoldás ebben a rendszerben, ilyen értékekkel abszolút működőképes, de azt tudnod kell, hogy semmivel sem jobb a hatásfoka, mint egy lineáris szabályzónak. A step down konverter ismert jó hatásfoka nem a PWM-nek köszönhető, hanem a tekercs által a diódára átterelt áramnak. Persze mivel itt eleve csak kb. 1 V-ot kell ejteni a kívánt áramérték eléréséhez, nincs számottevő hatásfok különbség. A hozzászólás módosítva: Júl 11, 2017
A 2A tápra 3A LED szalag igazából csak egy példa, lehetne épp 5A is, csak jól kihagytam az ezt jelző "pl." szócskát a kommentemből. Söntöt azért tennék bele, mert ez változhat, adott kereteken belül bármilyen terhelést kaphatna. Szóval ha nem terhelném túl, a példánál maradva a 2A tápot <=2A-rel terhelve mehetne a 100% kitöltés, 3A esetén legyen mondjuk 66% kitöltés, 4A esetén 50%, stb.
A lineáris szabályozók közül kb. az LM317-et ismerem, azzal két problémám is van. Az egyik hogy 1,5A a terhelhetősége, azaz kicsi. Ettől is nagyobb baj, hogy a soros ellenálláson nagy fesz esne és sokat fűtene. Néztem az LT1083-at is, az jó lenne, de előbb láttam meg az árát mint hogy épeszű áramkorlátos kapcsolást találtam volna vele.
Ha sokkal nagyobb az áram, az nagyobb elkót igényel, de amúgy minden más továbbra is érvényes.
Áramgenerátort TLC271+IRF540+0,05 ohm segítségével is lehet építeni, 2 A-en 200 mV dropout. Annyi előnye van a PWM-es megoldásnak, hogy a plusz disszipáció a LED szalagon lép fel, ahol nem jelent kihívást.
Át kellene gondolnod rendesen, mit is akarsz. Ha túláram védelmet, akkor beraksz egy söntöt, opampot, és egy FET-et. Ha több áram folyik, mint szabadna, lekapcsolod a kimenetet. Itt nincs PWM szabályzás. Vagy szeretnél áramkorlátos üzemmódot? Megoldható analóg vagy kapcsolóüzemben, de nem csak LM317 létezik, készíthetsz normál tranzisztorral is annyi A-re, amennyire akarsz. A korlát értékét pedig potival, vagy akár Arduinoval is be tudod állítani, mindegy. Arduinora nem bíznám rá a szabályzást, analóg módon szebb, jobb, gyorsabb. És most jön a te öszvér megoldásod, ami nagyon sántít. Az Arduino nem elég gyors, főleg akkor nem, ha kondenzátorral lassítod/símítod az áramjelet. PWM-mel és egy FET-tel nem tudsz korrekt áramgenerátort létrehozni, csak ohmikus terhelésnél, vagy majdnem konstans/lassan változó terhelésnél. Azt sem tudod megoldani, hogy 4A áramnál 50% legyen a kitöltési tényező, mert 4A-nál már túl van terhelve elvileg a táp (2A a beállított maximum), másrészt amint beindul az 50%-os PWM-ed, a símított átlagáramod 2A lesz, tehát ismét növelni kellene a kit.tényezőt, de milyen gyorsan és meddig? És ha a tápod már régen áramkorlátos üzemmódban dolgozik? Rövidzárlatkor nem várhatsz, a símított áramjeled túl lassú lesz ehhez.
A step down konvertert is lehet Arduinoval vezérelni. Vannak kész modulok is, meg kell érteni a felépítését, és egy PWM kimenettel tudod az áramkorlátot állítani Arduinoval. A hozzászólás módosítva: Júl 11, 2017
Azt hiszem igazad van, jobb lesz opamp+FET áramgenerátor irányba elindulnom, nem is drága a hozzávaló és szerintem pont jó lesz erre.
Köszi!
Igen, igazad van, opamp+FET+sönt a helyes megoldás.
És igen, át kell gondolni, sokat segítettek. Konkrét célja még nem nagyon van a dolognak, csak támadt egy ötletem. Nem olyan régen sikerült túlterhelni egy tápot, aminek nem volt túláramvédelme, aztán jött az ötlet tegnap este.
Nem valami ilyesmi kellene neked?
Én nem építettem meg, de már azt sem tudom, honnan lestem...
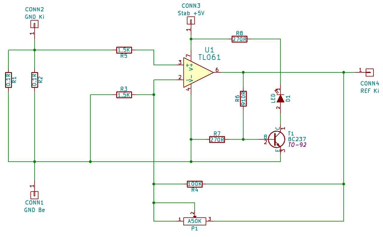
Hello! Csak a tisztánlátás végett..
Hogy mire van szüksége, azt nem tudom, de itt a táp és az IC egymáshoz választása hibás! Ez a söntön eső feszültséget erősítené fel, "valami" számára. Csak éppen a TL061 bemenete nem kerülhet le a negatív tápra. Valamint a kimenete sem megy le oda. Mint ahogy a CONN4 "Ref-ki" megjelölése is értelmetlen. Hiszen itt nem referencia van, hanem a söntön átfolyó áramértékkel arányos kimenti feszültség..
Én ezzel nem is vitatkozom, mint említettem, "loptam valahonnan" javítsátok ki ha rossz...
Inkább valami ilyesmi kellene, mint a 67. oldal alján: Link
Azaz az opamp egyik bemenetét szabályozom, a másikra pedig a söntön eső feszültség fog kerülni, amin ugye Is folyik át. Az Is pedig a +X Volt tápfesztől a terhelésen, FET-en és a söntön keresztül folyik a GND-ig. Az opamp pedig mindent meg fog tenni, hogy a két bemenetét egy szintre hozza, tehát úgy szabályozza a FET-et hogy így legyen.
Ez így van. Csak annyi módosítást érdemes tenni, hogy a műveleti erősítő kimenetét egy soros 100 ohmmal kötni a gate-re, egy kis kondival (100 pF) visszacsatolni az OPA-t és a söntről érkező jelet egy soros kb. 10...100 k ellenálláson át vezetni. Ez a szabályzókör stabilitását biztosítja.
Üdv!
Vagy egy kerámia kondenzátorom, amit valamiért nem tudok megmérni a multiméterrel. Talán nagyon kicsi a kapacitása. A kódja 15, viszont, ha beírom a segédprogramba akkor azt írja, hogy 3 számjegyet kell beírni. Valami ötlet? Előre is köszönöm!
Hello! Ha az van ráírva hogy 15, akkor az bizony egy 15pF.
A 3. oldal alján (Link) levő kapcsolást néztem ki magamnak, csak más az opamp és más FET lesz benne.
Rendben, köszönöm!
|
Bejelentkezés
Hirdetés |












