Fórum témák
» Több friss téma |
Idézet: „Na de hol van az én csináltam az egészet élménye?” Az egyik szomszéd időnként megmutatja a másiknak, micsoda gyönyörű kerítést, kutyaólat, virágtartót, etc. készített. A legutolsónál azt mondja a kevésbé tehetséges: - Volt ma reggel a kert végébe? - Voltam.. - Látta azt a kar vastagságú...tudja mit... - Láttam. - Na azt én sz@rtam. Ezért nem fogok bele egy csomó olyan dologba, amivel csak az idő megy, meg jönnek a borítékolt kudarcok. Bár a tojáspatkoláson még töprengek... Ha valamiért kapok 10 évet és jól viselkedem és megengedik...? Bezzeg valamikor... Egy Quad alu műbőrözott előlapot, kivezérlés jelző VU méter helyének tized milliméterre kivág, kireszel, feliratozás(alfaset), fúrás, lombfűrészelés, lakkozás. 1 nap megvolt. Aztán a lakk megfolyt egy kis helyen. Földhöz vágtam, összefacsartam, kuka és kezdtem elölről. Mert ügyes nem mindig vagyok, de tudom, hogy kell kinéznie... Amúgy meg minek? A hozzászólás módosítva: Aug 30, 2017
"....megpróbálok 2 végtranyót párhuzamba kötni..." - Na ez engem is érdekelne, hogy jobb lesz-e a dupla végtranzisztoros verzió?!
Izgat ez az egyszerű kis végfok, de még nem jutottam el a megépítéséig. Olvasom a tapasztalatokat, de vannak aggályaim is, kérdéseim is. Mekkora impedanciájú hangsugárzóhoz használjátok? Mekkora tápfeszültséggel? Írhattok privátban is, vagy E-mail címemre. Üdv! A hozzászólás módosítva: Aug 30, 2017
Bővebben: Link
Dupla tranzisztoros megoldás , igaz ez nem a 69 -es változat , egy kicsit tér el csupán attól ! Nézd mekkora árammal megy ! Simán birta minden nem volt semi hőmegfutás meg ilyenek , de a hütést is kukkold meg. A hozzászólás módosítva: Aug 30, 2017
Mit jelent hogy jobb lesz, miben lesz jobb? Egy ilyennek a hangja kellene hogy jó legyen, de nálam a HTA ezt is simán "lenyomta", pedig az nem is A osztályú. Nekem a JLH-ban békebeli Tungsram meg MEV 3055-ök voltak bepróbálva, nem volt velük semmi gond. Mondjuk nem is ment sokat, mert néhány nap után szétbontottam.
JLH kicsit másképpen , kicsatoló kondenzátor nélkül és parallel tranzisztorok használatával.
Sziasztok.
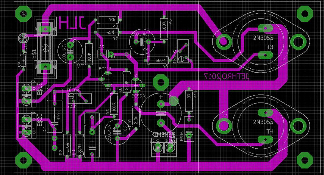
Tegnap megterveztem a JLH panelomat és egy tápot.
Szia! Nem jó, ha a jelföld csatlakozási pontjai a táp és a teljesítmény test közötti vezetősávba vannak bekötögetve. Búgást és oszcillációt eredményezhet.
Gerjedesre gondolt. Neked szerintem nem gerjedt, de ezt is unod untalan ismétlik, hogy NE kabelezzuk a tranyokat. Direkt kössük be, rövid labakkal. Labhoz közel a betapot. A TO3 tokot csak kozdarabbal tudod bordara tenni, a bd tokost direktben.
Itt a fórumon rogyásig mondják, hogy csillagpontos földelés. Hangszóró kimenet testje a pufferkondiról kapja a testet. Te a végfokra kötöd. Sokszor írták, hogy a kisjelű földet a nagyjelűtől 1-8 ohm ellenállással válasszuk le. Ezt se tetted meg. Arra is felhívták a figyelmet, hogy a táp a végtranyókhoz a lehető legközelebb legyen. Nálad a legtávolabb került. Véleményem szerint beépítettél min. egy földhurkot, a végfok búgni fog. Egyébként...
Jobban megnézve, a betáp vezeték csíkot hány amperre méretezted? Egy 3x vastagabb sáv kezdetnek elmegy. A t2 tranyó eléggé melegszik, hűtő csillag kell rá, az ellenállást én jóval arrébb raknám.
Ugyanezen én is átmentem. Quad előlap, fekete eloxálás, a vévén láttam egy pici karcot. Előlap megtaposva,új legyártva. ☺
En egyszerien a tranzisztor labanal kotnem be a foldet elso probara. A bezetosavot at kell onozni a nagy aram miatt.
Szia.
Szerencsére ez még nem panel csak terv. Én az eredeti rajzon nem látok 1-8 ohmos ellenállást. Amint lesz időm,áttervezem és majd fölrakom a tervet. Köszönöm mindenkinek az ötleteket.
Szia! Jo foldelesnel nem kell az ellenallas.
Ez szerintem egy jo iras( a cikk 2. Oldala amit linkeltem) Bővebben: Link
Valahol fenn van a paneltervem, ahol benn van ez az 1-6 ohm körüli ellenállás vagy kérdezd meg Reloop mestert, pontosan hova kell, mert nem mindegy. Ettől abszolút brummentes az erősítő.
Szerintem azt megtaláltam,de mindenki azt mondja,hogy a cucc úgy jó ahogy azt 69-ben kitalálták.
Ki vagyok én,hogy ezt felülbíráljam és elkezdjem farigcsálni?
Akkor kell/érdemes a jelföldet a teljesítményföldtől elválasztanod, ha közös táppal építesz két, vagy több csatornás erősítőt. Dual mono kialakításnál elég a stabil működés biztosítása.
Én külön trafóval szeretném építeni mert van két egyforma toroidom,de azért érdekel a dolog.
Akkor azzal ne foglalkozz, (ellenállás) de a többi azért megszívlelendő. És a megfelelően méretes hűtőborda beszerzése alap.
Működésére nem reagálok, van ahol másként, vagy távolabb vinném a huzalozást, van ahol szükségtelenül közelítenek huzalozások...
Viszont ekkora furatok, forrszemek csak galvánozott furatokkal lennének zömében megbízhatók, extrém kicsik, ha kifúrod, gyakorlatilag eltűnnek. Én mindig törekszem a lehető legnagyobb pad-okra és a pákám több ki-be forrasztásnál sem szedi le a helyéről, egyébként is érdemes hőfokszabályozott szerszámot használni. A kép csak illusztráció, nincs köze a JLH-hoz. A hozzászólás módosítva: Aug 31, 2017
Veszek meg nehany TO-3 tokos tranzisztort. Az elado csak multimeter dioda allasban tudta merni. Allitasa szerint igy ok a cucc. Elegseges egy ilyen vizsgalat?
Én csak a Hang&Technika újságban megjelentet ismerem, ami félvezetős. (HTA-30)
De olvastam itt mindenféle csöves előfokkal építettről is, ezért kérdeztem rá. Üdv!
Jobb híján elfogadható.
(Azonos gyártó, azonos sorozatából kevés eltéréssel lehet párosítani, azonos polaritásúakat.) A gyári ajánlása szerint, a rajzon az alsónak kell nagyobb erősítési tényezővel rendelkeznie. Ehhez már tranzisztor-vizsgáló (Béta, vagy Hfe-mérő) kell, de nagyon egyszerűen megépíthető az és később is jól jöhet. Üdv!
Szia.
A padokat én is soványnak találtam de a progi nem enged nagyobbat rátenni.Persze ha letörlöm az ellenállást akkor tudok bármekkora padot rakni,de akkor eltűnnek a pozíciószámok meg minden.
Milyen programmal készült ez a terv, hogy ennyire kevéssé támogatja a nyomtatott áramkör készítést?
|
Bejelentkezés
Hirdetés |








