Fórum témák

» Több friss téma
Fórum » Rádió építés a kezdetektől a világvevőig
Lapozás: OK   116 / 278
(#) tdi75 válasza _BiG_ hozzászólására (») Szept 25, 2017 /
 
Igen már rájöttem én is. De hogy ennyire gyorsak azt nem hittem volna.
Ja és még valami.
Kb. fél óra üzem után is szinte hidegek a csövek.
Még nem volt telepes készülék a kezemben, de sikerült a vaterán lecsapni egyre. Meghozta a futár, és nekem több sem kellett. Azonnal adtam neki tápot, antennát és recsegve ugyan de életre kelt. A kapcsolós hangerő potit meg kéne pucolni.
Nem tudom hogy hol tarthatták, de a kávája gyalázatos kinézetű. A ragasztások fele el engedte magát viszont a készüléken belül szinte ragyog minden. Hol lehetett ez? gőzkabinban?

De nagyon tuti cucc. Ja és már 24 voltos anódszeszültséggel is megszólal.
A hozzászólás módosítva: Szept 25, 2017
(#) pucuka válasza tdi75 hozzászólására (») Szept 25, 2017 /
 
Idézet:
„Kb. fél óra üzem után is szinte hidegek a csövek.”

A Tungsram változatoknál 1S5T, 1T4T stb. a Tunsram fejlesztésének köszönhetően a katódbevonat miatt fele akkora árammal (teljesítménnyel) fűthetők, mint az eredeti 1S5, 1T4 változatok. Ezért melegednek alig észrevehetően.
(#) tnl válasza Kera_Will hozzászólására (») Szept 25, 2017 /
 
Köszönöm a választ, szerintem hamarosan építek is valami ilyesmit.
(#) tdi75 válasza pucuka hozzászólására (») Szept 25, 2017 /
 
Valamit azért tudhattak a Tungsramban.
És állítom hogy eredeti csövek. Nem hiszem hogy cserélték már, de a biztonság kedvéért pecázok hozzá egy csőgarnitúrát.
(#) szikorapéter válasza madzagos hozzászólására (») Szept 26, 2017 /
 
Egy kérdés a kapcsolásoddal kapcsolatban: Alkalmazható másfajta telepes cső is? (1S5T ,1T4T , 1R5T, 1T4, ezekből van csak 2-2).
(#) pucuka válasza szikorapéter hozzászólására (») Szept 26, 2017 /
 
Nincsen végcsöved. Az 1R5T heptóda, keverőcső, az 1S5T az KF pentóda diódával, az 1T4T hangfrekis erősítő pentóda, az 1T4 ugyanaz, csak a fűtése 50 mA.
Végcsövek: 3S4(T), 3V4, DLL101.
A madzagos kapcsolását 2 db 1T4T vel megépítheted, fejhallgatóval szólni fog.
A hozzászólás módosítva: Szept 26, 2017
(#) szikorapéter válasza pucuka hozzászólására (») Szept 27, 2017 /
 
3V4-ből is van 3 db,de az gondoltam nem ide való (azt majd egy + fokozatként építem meg hozzá. )
(#) madzagos válasza szikorapéter hozzászólására (») Szept 27, 2017 /
 
Töltsd le a Makai Kis rádió készülékek építése című könyvet.
(#) hobbyjani válasza madzagos hozzászólására (») Szept 27, 2017 /
 
Meg tudnád mondani,hol lehet azt a könyvet letölteni,az a marha nagy gugli sehol nem kapja a letöltést
(#) dokidoki válasza hobbyjani hozzászólására (») Szept 27, 2017 /
 
(#) _BiG_ válasza hobbyjani hozzászólására (») Szept 27, 2017 /
 
Most töltöttem fel, ide.. Nincs szétdarabolva, ne aggódj (ha az erre vonatkozó módosított hozzászólásomat elolvastad volna, akkor abban megadtam az összerakás egyszerű módját is)
(#) Qju válasza hobbyjani hozzászólására (») Szept 27, 2017 / 2
 
(#) madzagos válasza Qju hozzászólására (») Szept 27, 2017 / 1
 
Köszönöm hogy feltetted!
(#) madzagos válasza _BiG_ hozzászólására (») Szept 27, 2017 /
 
Neked is köszönöm hogy feltetted.
(#) hobbyjani válasza pucuka hozzászólására (») Szept 27, 2017 /
 
Sohasem szerettem a telepes csöveket,mikor gyerek voltam,már léteztek a tranzisztorok,a hálózati csöveket azonban nagyon kedveltem az erőteljes szép hangukért,mint tudjuk az A osztályu erősitő adja a legszebb hangot,főleg ha csöves,és a legegyszerűbb is.
(#) szikorapéter válasza Qju hozzászólására (») Szept 28, 2017 /
 
Makai Istvánnak könyv sorozata volt? A többi tagja a sorozatnak is elérhető esetleg?
(#) _BiG_ válasza Qju hozzászólására (») Szept 28, 2017 / 2
 
A Makai javításos pdf-et még én szkenneltem, látom, terjed, nagyon helyes
Sajnos akkor nem tudtam elforgatni a lapokat, de már sikerült. Csak hova tegyem fel?
(#) tomi52 válasza _BiG_ hozzászólására (») Szept 28, 2017 / 1
 
Miért nem azt mondod, hogy direkt így szerkesztetted tablettre!
(#) _BiG_ válasza tomi52 hozzászólására (») Szept 28, 2017 / 1
 
Mert olyan nekem nincs, én számítógépet használok, nem tabletet
(#) tnl hozzászólása Okt 1, 2017 / 1
 
Morze

morz2.jpg
    
(#) tnl hozzászólása Okt 12, 2017 / 2
 
Sziasztok!

A legutóbbi képen amit közöltem egy morze jel látható (cw), amit
egy műsorvevő rádióval és saját külső bfo val vettem.

Nemrég készítettem egy rh rádióvevőt a egyetlen JFET-el és még
néhány alkatrésszel megy. Ahol találtam:

http://www.qsl.net/pa2ohh/05simrx.htm


Olyan ahogy leírták, a finomhangolást az ember az újaival végezheti,
és elég érzékeny amelett hogy szelektív is. Bc 256c helyett én csak
bf 244a tudtam beszerezni, de azzal is jól működik. 5kohm os bemenetű
trafó helyett 2k-s van nekem de az se gond.

A hullámsávokhoz mellékelt az oldal készítője egy táblázatot is.
Sikerült vele előbb AM adókat fogni, majd tegnap CW morse ot.

A hangot telefonnal rögzítettem, majd számítógépen spektrum
analizátoron el tudtam olvasni.


.... .- ----. .- -..- ez kétszer egymás után ismétlődött, jól látható volt.

HA9AX

rákerestem:


Szocs Imre, HA9AX
Street address available to members
3630 Putnok
HUNGARY


Megvan a hangfelvétel, még sok hívójel lehet benne majd átnézem,
és képeket is teszek fel.
(#) Kera_Will válasza tnl hozzászólására (») Okt 12, 2017 /
 
Akár a teljes hangfrekis sávban beérkező CW adásokat is tudod dekódolni ezzel:
CW Skimmer
Akár több 10-100 kHz spectrumban is ... persze ehhez széles sávú vevő kell.
De induláshoz ismerkedéshez elég a hangfrekis pár kHz nyi tartomány is.
Azzal az egyszerű vevővel elég a legnagyobb pile-up közepébe tekerned.
Felesleges külön 2szer oda vissza digitalizálni a jelet.
Mehetne egyből bele a hangkártyába a vevőről a jel.
Egy 600 ohmos leválasztó trafó rakjál majd a rádió és hangkártya közé.
(analóg telefon modem kártyákból bányászható)
55 , 73 & MNI DX !
A hozzászólás módosítva: Okt 12, 2017
(#) tnl válasza Kera_Will hozzászólására (») Okt 14, 2017 /
 
Köszönöm a válaszodat, a cw skimmer nagyon hasznos,
talált több címet is!

Dmytro Pavlik, UZ5DX
Street address available to members
Uzhgorod-18, 88018
UKRAINE

Roland Stange, DL4ME
Street address available to members
D-98716 Geraberg
GERMANY

Van még több is.

Meglepő hogy milyen egyszerű rádió mégis milyen jó.
Most nézetem át a múltkori felvételt, amit a BFO és műsorvevő
segitségével készitettem.

Trafó van a kapcsolásban, nem szükséges beépíteni, de a gépem kissé
zavarja a vételt, ezért egyelőre nem próbáltam bekötni.
(#) gg630504 válasza tnl hozzászólására (») Okt 14, 2017 / 1
 
OFF: * Az operátor neve címe helyett inkább a távolságát jegyezd. Saját helyed ( QTH lokátorod ) körülbelül KN08VA93. A hallott állomások hívójeleiből visszakeresve QTH lokátoraikat a távolságaik ( QRB-k ):
UZ5DX KO50MM 724 km
DL4ME JO50JR 854 km
wiki QTH lokátor. * QRB számoló.
(#) sany hozzászólása Okt 15, 2017 /
 
Ismét tanácsot kérnék tőletek.
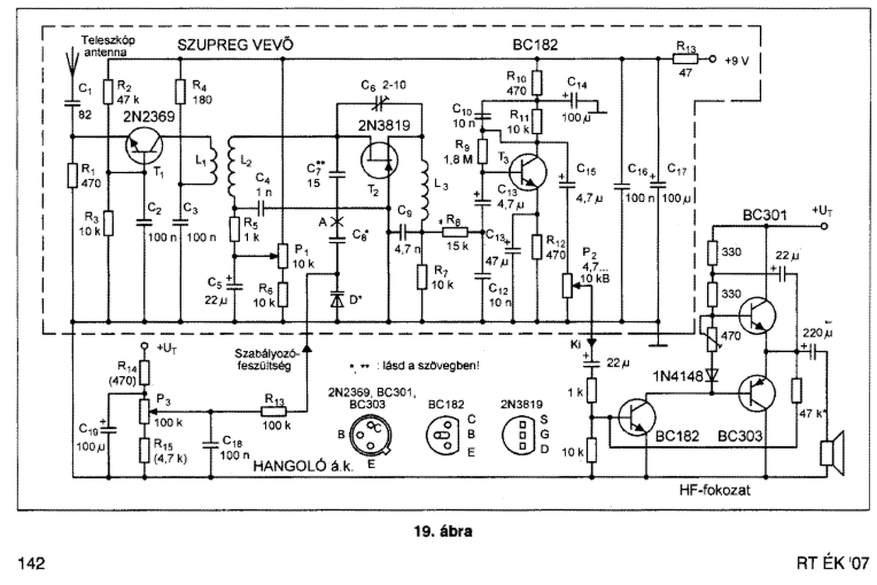
Régebben megépítettem az RT 2007 évkönyvében található légiforgalmi vevőt, amit át lehet hangolni FM 80...104 MHz sávra is. Erről az áramkörröl lenne szó. Most ez a kis áramkört újra elővettem.
Az azóta eltelt idő alatt néhány dolgot megtanultam a szupreg vevőkről és a tanultakat alkalmazva újra beüzemeltem. A múltbéli sikertelenséget , most siker koronázza.
A vevőben lévő osszcillátor rendben rezeg. Kettő adó be is jön rajta. Az egyik a Dankó rádió (90,8 Mhz) és a másik pedig az MR2 Petőfi rádió (98,8 MHz). De sajnos nagyon halkan szólnak. Az általam jelenleg használt HF erősítő egy tranzisztoros 10x -es erősítéssel rendelkező előerősítő fokozatból és egy LM386 -os IC-ből kialakított végfokozatból áll. Esetleg tudnátok ajánlani a kapcsoláshoz végfokot? Vagy a hangoláson kellene valamit változtatni? Esetleg az ajánlott HF erősítő kapcsolással megpróbálom, de szerintem az LM386 -os IC -nek is elégnek kellett volna lennie.
Köszönöm a segítséget!
A hozzászólás módosítva: Okt 15, 2017
(#) Kera_Will válasza tnl hozzászólására (») Okt 16, 2017 /
 
A címmel a rádióamatőrök nem foglalkoznak.
Esetleg ha direktben küldenek QSL lapot.
Érdekes és hasznos hobbit találtál.
Ha választ is szeretnél kapni a megfigyeléseidre akkor érdemes lenne kérned megfigyelő számot.
Akkor így már bármelyik rádióamatőrtől kaphatsz QSL lapot is.
Igaz jó játék ez az egyszerű 1 FET-es vevő, érdemes lenne tovább lépned .
Például egy szinkrodin rendszerű vevőre.
(#) sany válasza sany hozzászólására (») Okt 16, 2017 /
 
Lemostam, megtakarítottam a NYÁK lapot , most már sokkal jobban szól. Egy kis minta a hangminőségéről. Bátran ajánlom azoknak akik egy ilyen kezdő szupreg vevőt építenének meg!

Hang00006.3gp
    
(#) sany válasza sany hozzászólására (») Okt 16, 2017 /
 
Ha áthangolom amatőr sávra, akkor ott mit kellene hallanom? Beszédet vagy csak szoftverrel tudnám dekódolni a vett adást?
(#) szendi001 válasza sany hozzászólására (») Okt 16, 2017 /
 
Lépj tovább. NE612 TBA120 NE612. Egyébként a légiforgalmi vevő AM.
(#) pucuka válasza sany hozzászólására (») Okt 16, 2017 /
 
A 144 MHz amatőr sávot (is) felosztották a különböző adásmódok között.
Bővebben: Link
Következő: »»   116 / 278
Bejelentkezés

Belépés

Hirdetés
XDT.hu
Az oldalon sütiket használunk a helyes működéshez. Bővebb információt az adatvédelmi szabályzatban olvashatsz. Megértettem