Fórum témák
» Több friss téma |
Fórum » Crystal radio - detektoros rádió
Sziasztok!
Csak egy ötlet.: Mi lenne ha egy sima detektorosnak a demodulátor dióda után a kimeneti jelét egy pár menetes tekerccsel visszacsatolnám a rezgőkörbe? Mint egy visszacsatolt audionnál. Lenne értelme? Ki kéne próbálni. Tudom hogy az is energia veszteség, de lehet hogy jó hatása lenne a szelektivitásra. Szerintetek?
Szerintem semmi értelme, mert az audionos visszacsatoláskor nem az antenna energiáját küldöd vissza a bemenetre, hanem a tápét, azzal növeled a jóságot a veszteségek kompenzálásával.
De próbáld ki.
A dióda után már csak hangfrekvencia van jelen.
Azt felesleges visszacsatolni a nagyfrekis rezgőkörbe. Esetleg ha 2 utas egyenírányítót építenél , akkor elvileg a nagyfrekvenciás jel mindkét periódusát kihasználnád. Ellenütemben hajtva a fejhallgatót így közel dupla fesültség kerülne rá. Több helyen láttam már erre megoldást. Közép kivezetésen földelt tekercs. 2 végén 2 dióda egyirányban állva. Antenna becsatoló tekercsen érkezik, vagy dipól kötve rá. Dipól esetén talán kisebb a csatolótekercs miatti energia veszteség. A hozzászólás módosítva: Okt 17, 2017
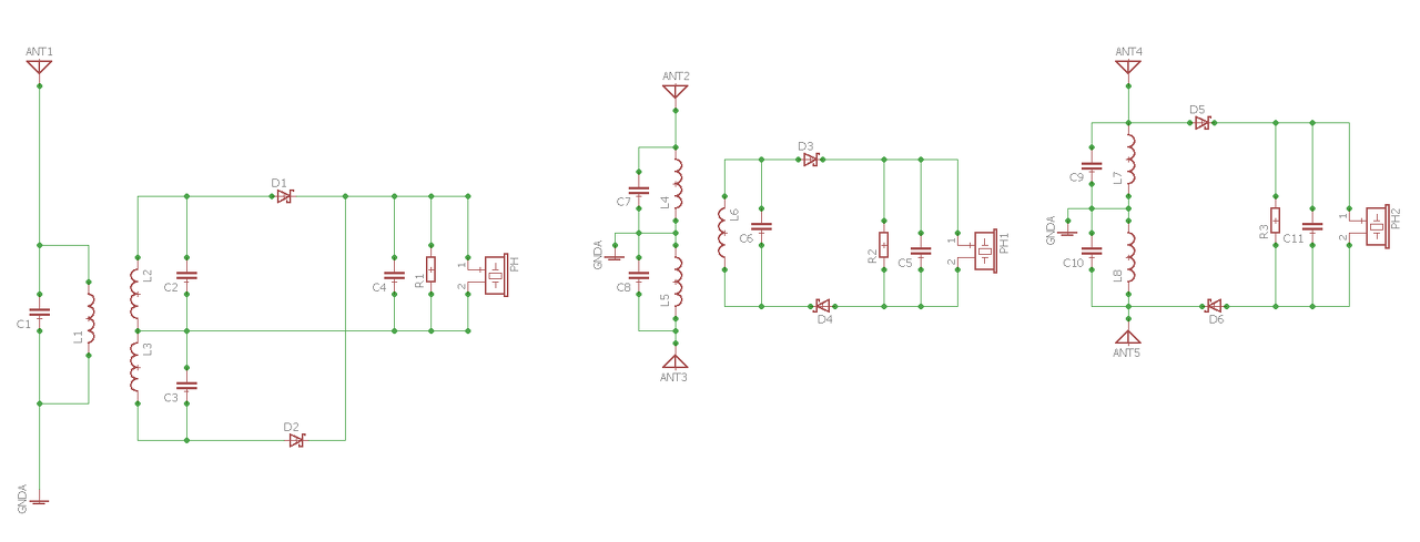
1 - 2 vázlatot tettem fel a szimmetrikus detektoros rendszerről.
Minden eleme változtatható aszerint mid van hozzá és mit szeretnél hozzá tenni vagy elvenni belőle.Gondolat ébresztőnek ajánlom. Lehet sok az anyag felhasználás a dupla feszültség elérése érdekében. Sok sikert!
Az 1. rajzot értem de a 2. és 3. -nál nem értem az alsó diódák lényegét. Nem kétszerez nem modulál kétszer.
Idézet: „2. és 3. -nál nem értem” Jogos! Közép kivezetést kell földelni az a közös pont . Akkor valóban kitud alakulni az ellenkező fázisú feszültség a fejhallgatón. A fejhallgatóval párhuamosan kötött R C tagok vagylagosak. Kristály hallgatónál ellenállás kell , mágnesesnél pedig kapacitás.
Ezek jok. hogy gondoltad megoldani dupla forgókondi kondi C2 és C3 vagy vagy fiksz tekercsek a diódáknál és csak az antenna tekercsén fogod használnia forgókondit. Találtam egy leírást, hátha segít. "de jó ez a Linux a teljes pdf-bol kinyomtat pdf be azt amit akarok"
Igen, jók a kérdések !
Attól függ milyen alkatrészeid vannak és mit tudsz megvalósítani.Van-e helyed dipol kihúzására a sima longwire helyett? Ha van akkor azt készíted el. dupla tekerccsel forgóval. Ha nincs helyed dipolra akkor a kicsatolás lesz szimmetrikus, persze ez némi veszteséggel fog járni. Szelektivitást növelheti ha minden rezgőkört hangolsz, de lehet elég csak az antenna-föld körben lévőt ha nincs annyi forgód. (a fix kondi ott csak jelképes, mivel csak trimmert tudtam volna ábrázolni a programmal )Érdemesebb lehet ferrit rúdra tekerni mint légmagos tekercsként megépíteni.
A PDF-ed miből van ? Forrás?
Saccoltam a 73 évi Ezermester márciusi számára ... de nem az .
Lehet, hogy 1972/12? Ha már a PDF alá ez van írva.
A hozzászólás módosítva: Okt 18, 2017
A fájl nevében ott van a dátum: 1972. 12. hónap.
Én tudom, megvannak a példányok a számítógépemen.
Ezermester 1972/12 ime az első és utolsó oldal
TNX!Köszönöm.
50 éves évfordulóra emlékeztek a szöveg szerint ... de ezek szerint hamarabb lelőtték a poént. Béka és sokan mások segedelmével és elvileg EM szerkesztőség belenyugvásával minden EM elérhető : !-->>ITT<<---! A hozzászólás módosítva: Okt 19, 2017
Moderátor által szerkesztve
A rádiózás 50-ik évfordulóját említik. Érdekes, én szeretem a régi újságokat, könyveket, bármiből bármit tudtak fabrikálni az emberek, most teljesen felszerelt műhely mellett nem tudnak valamit megcsinálni. Technika órán azért jó lenne a gyerekeknek az ilyesmiket is megmutatni. Most az informatika az első, de szerintem ott sem tanulnak sokat, meg mit kell egy Word-on tanulni több órán át amit az életbe használni is fog? Nekem mai napig többet ér egy jó detektoros mint egy I phone valahányas. biztos érdekes lenne a fiatalságnak ha foglalkoznának velük, bár egy évet elektronika alapjai. Íme egy részlet a 8.os tankönyvemből, Jugoszlávia magyar tagozat. Az előző oldalon ép egy detektoros rajza van.
Az elektronikához kéne némi fizika. Azt meg a népek nem szeretik, de ha szeretnék, akkor hogyan lehetne annyi chemtrail-hívőt, meg laposföld-fanatikust összeszedni?
Sziasztok! A hosszú hétvégén kicsit volt időm játszadozni.
Még soha nem tekertem így rezgőkört, csak mindig nézegettem a képeket hogy de szépen van csinálva. Hát most megtekertem én is. Ime. Tudom nem valami szabályos, de működik. És milyen jól. Eddig egyik rezgőköröm sem volt ennyire jó. Este amikor lekapcsolják a Solti adót 3-4 egyéb adót meg tudok fogni vele. Belegondoltam milyen lenne ha ezzel a bemeneti rezgőkörrel és egy pentódával összedobnék egy visszacsatolt audiont. Tudom az már nem detektoros. De ez már hatalmas siker volt így is. -A szelektivitás javult - És sokkal kevesebb huzal és menetszám kell rá, mint a hengeres csévetestre. Ez kb. 26 menet és 130 mikró henry Ezzel szemben az 5 centi átmérőjű csövön 80 menet volt csak kb. 40 mikró henry. 430-440 Khz től indul és bőven 2Mhz fölött van vége. 2*500-as forgóval. ![]() Ami a tekercs alól kilóg az az antennaköri csatolótekercsem. A Kossuth üvölt vele mint a fene. A hozzászólás módosítva: Okt 24, 2017
Idézet: „bemeneti rezgőkörrel és egy pentódával összedobnék egy visszacsatolt audiont.” Nem egy ilyen kosárfenék tekercsből csináltak ilyet. Akkor 2 db tekercs volt egymással párhuzamosan egymás mögött. Antenna köri fixen állt. A visszacsatoló tekercset pedig mögé lehetett egy karral beforgatni ezzel szabályozva a szintjét. De ha ennyire nem bonyolítod, akkor potival csinálsz visszacsatolt jelet.
5 cm átmérőn 80 menettel csak 40 mikro henri? Nem mertem de de számítások alapján nálam 5 cm hengeren 70 menet kb 200 mikro henri, ah nem több. 2x500pF nem semmi. De érdekes dolog.
Szia! Ezt a 40 mikrot mértem. Na jó nem 40 hanem úgy emlékszem hogy 47. de a lényegen nem sokat számít. De megmérem megint. Nem akarok marhaságokat írni.
Ja és úgy csináltam hogy nincs litze huzalom. Összefogtam kb 10-15 szálat 0,1 es huzalból és úgy tekertem meg. Valószínű hogy nem ment minden szépen menet-menet mellé és ezért úgy mondván széthúztam a tekercset. Ez viszont okozhat induktivitás csökkenést.
Majd még tekerek ilyet, csak ez volt az első ilyen tekercsem. Nem kicsi "szívás" ezt megtekerni.
A retró érzést akartam hozni, ezért kerestem az elektronikai örökségemből valami régi huzalt. Amit találtam az kb. 0,5 mm átmérőjű vezeték. Valami régi villanymotor állórésze lehetett, de úgy néz ki mintha a vezetékre rá lenne tekerve valami textil féleség. A kép nem adja vissza, de élőben nagyon retrónak néz ki a huzal. Szerintem alsó hangon legalább 40-50 éves vezeték lehet.
A tekercselés az nagyon szép meg kell hagyni, nekem is egyszerű Cu huzalom van villanymotorból es transzformátorból. En is valami projekton dolgozom az első detektoros amit építettem annak egy tovább fejlesztett változata lenne de.... mindent en kísérletezek rajta es szedek össze nincs konkrét leírás. sajnos nem lesz annyira retro.
De az építés öröme a lényeg. És amikor megszólal az külön öröm.
Emlékszem amikor az első detektorosom megszólalt az valami hihetetlen élmény volt. Apummal csináltuk. De szerintem volt valami kis időbeli manipuláció a dologban, mert pont óra egészre sikerült befejezni. A fülemhez tettem a régi telefonhallgatót (csak az volt) És pont a Kossuth szignált hallottam, és a bejelentkezést : "Kossuth rádió . Híreket mondunk." Hosszú percekig nem tértem magamhoz. Csak hallgattam és szinte megszűnt körülöttem a világ. Akkor még volt Kalipso és a magasabb vételi sávon még a Petőfi is adott. Akkoriban a Kossuth és a Petőfi 24 órás volt középhullámon. Egész éjjel azt hallgattam. Persze másnap reggel olyan voltam mint a kicsavart mosogató rongy.
Az emlékek, megreped az ember szíve. Szabadka es Zombor közt lakom. Zombor úgy ahogy de Szabadka simán szólt 800 ohmos hangszórón. A többi fülhalgáton, szintén telefon fülalgató. Ott volt mega Kossuth rádió meg még pár halkabb adás nem akarok hazudni Újvidék vagy Belgrád vagy mind 2 , na meg a külföldi adások. 1999 utána középhullám meghalt, minden középhullámú adót lebombáztak :-/ Az első rádióm ferritrudas volt, mind máig követ a technológiája és nagyobb örömet okoz mint egy új I phone vagy a fene tudja mi. Közben esténként a rövid hullámon sétálok minap a török adás jött be nem egész 10mhz en. Ép most is bütykölök. Sajnos nappal csak a Kossuth adó jön be kivéve a kertantennás rádiómat. Majd lesz terv meg kép itt is meg a YouTube-n is. Különben nekem is a rádiózásaim belefolytak a reggeli 3-4 órába is. Ugye másnap suli, főleg középsuliba volt érdekes amikor még fel is kellet kelni hogy utazzak be.
Ime a rádióm. Nem az elképzelés szerint lett, nem elég keresztbe csináltam a tekercset, főleg az antennakörét ez rosszabb szelektivitást eredményez, még rövidhullámon is beleszól a Kossuth adó. Este válik el minden. Napközben volt 2 különböző roman + Kossuth adó, rövid hullámon halkan kicsit volt német és 1 pillanatra török. A kapcsoló a rövid és közép hullám közt kapcsol, hosszú hullámnál vagy valamit eltoltam vagy nem is megy innen Szerbiából mert próbáltam így az nincs rajta. 2x200 ohmos fülesen megy trafó nélkül. Még nem rajzoltam oda lent piros antenna, fekete földelés es a fejhallgató kimenete a szűrő kondit bele sem ragtam.
Odáig vagy a kereszt tekercselésért , de ha átgondolod a két 45 menetes egymásra tekert tekercs nem lehet egyforma ! Legalább a kísérlet kedvéért egyszer csinálj a ferritre soros tekercset evvel a kapcsolással , és hallgasd meg a különbséget , Vagy vedd meg ezt Ez rendes kereszttekercset csinál
A hozzászólás módosítva: Okt 27, 2017
Idáig mindig egymás melle tekertem azért van összehasonlítási alapom. Nem nagy de van különbség. Különben bejöttek a törökök is rövidhullámon meg mas érdekesség is.
Az a baj hogy amit te kereszt tekercsnek nevezel az egyszerű vadtekercselés köze nincs egy reprodukálható dologhoz , de nem akarlak meggyőzni nyugodtan tekerd összevissza a tekercseidet ..
|
Bejelentkezés
Hirdetés |







és mit tudsz megvalósítani.
.




Én pl. rászösszentem a kosárfenék tekercselésre 
