Fórum témák
» Több friss téma |
- Ez a felület kizárólag, az elektronikában kezdők kérdéseinek van fenntartva és nem elfelejtve, hogy hobbielektronika a fórumunk!
- Ami tehát azt jelenti, hogy a nagymama bevásárlását nem itt beszéljük meg, ill. ez nem üzenőfal! - Kerülendő az olyan kérdés, amit egy másik meglévő (több mint 17000 van), témában kellene kitárgyalni! - És végül büntetés terhe mellett kerülendő az MSN és egyéb szleng, a magyar helyesírás mellőzése, beleértve a mondateleji nagybetűket is!
Mint ahogy mások is írták, én is megpróbálkoznék a panellal úgy ahogy van, 250v 10A írnak max-nak, lehet értenek hozzá.... A vezetősáv szélessége és vastagsága ugyan úgy megad egy keresztmetszetet, mint egy "drótnál", leellenőrizheted, a rézréteg általában 35mikron. Szükség esetén szoktak még ráforrasztani akár egy vezetékdarabkát is. A vezetősáv szélességének határt szab, hogy 230v-nál már nagyobb távolság kell a különböző potenciájú részek közt, illene 4-5mm hagyni, és ugye a relé lábainak távolsága adott.
A hozzászólás módosítva: Okt 29, 2017
A múltkor már kérdeztem a csatolt fájlban lévő kapcsolásról, most megint van amit nem értek. A 2. oldal jobb alján írja hogy a maximális kimenő feszültsége a kapcsolásnak durván +13/-13V körül van. Azt nem értem hogy miért a 14,4V-ból jön le még az 1,4V? Mert ha mondjuk a 3-as lábon 10V a feszültség akkor a 2-es lábon is annyinak kell lennie. Ettől csak akkor térhet el ha a 6-os lábon a feszültség a határértéken mozog, ami előfordulhat de akkor is a 15V-1,4V kellene hogy legyen a maximális kimenő feszültség nem?
Falstad Sim
Led előtét elleállást ugye a poitív lábhoz szokás tenni. Változik valami ha a negatív lábra teszem? Én úgy gondolom semmi, mert az áramot ugyanúgy korlátozni fogja, vagy nem?
Azért 14.4 voltból és nem 15-ből, mert a darlingtonok bázisa a 220 ohm-ok miatt meg van fogva kb. +/- 14.4-nél és mivel emitterkövető mindkét oldal, ezért van az 1.4 volt kivonás mindkét kimenetnél.
A pdf-ben olvasd el újra az "ütközetető" ( határoló ) ellenállások, R1 és R2 szerepét. A hozzászólás módosítva: Okt 30, 2017
Az infralámpában hány fokos az izzó, vagy hogy működik? És milyen fűtőszálból lehet 4kC°-os izzószálat csinálni? És hogy csinálják a bojlerbe a fűtőszálak szigetelését? A 3700K-es halogén lámpa spektruma olyan, mint a 3700K-es fekete testé?
Nem a Darlington bázisa van korlátozva hanem a műveleti erősítő bemenetére adott feszültség. A 6-os lábon lehet nagyobb a feszültség mint 14,4 V nem?
Persze nem direktben a bázisuk... ezért utaltam a pdf-re..
![]() A 741 kimeneti feszültsége pedig több itt nem lehet ( feszültségkövető a pdf szerint ), mint a maxra feltekert 3-as, azonkívül nem rail-to-rail IC. Az 1.4 volt pedig a darlington miatt mindenképpen kivonódik. Rakd össze a kapcsolást, terheld és mérj.
Hali ! Van, illetve veszek afféle 1000/2000 W-os fűtő ventillátort. viszont nekem 250/500 W-os kellene. Lehet valamiféle ellenállással, vagy máshogy megoldani hogy kisebb teljesítményű legyen ?
Köszi
Kösz. Az nem esett le hogy tápfeszig nem tud menni a kimenet.
Sajnos ahogy kisebb a teljesítménye szinte úgy drágul, de azért lehet kapni.
Bővebben: Link Illetve kicsivel nagyobb teljesítményű : Bővebben: Link Lehet két infra lámpával jobban járnál. Nem írtad le hogy mit szeretnél fűteni vele.
Hali! Ha egy Hausmaister fűtő ventillátorból (1000/2000 W) szeretnék 250/500 W-osat csinálni, megoldható egy ellenállással ? vagy akkor az ellenállás fog kiégni/fűteni ?
íróasztal alatt a lábamat szeretném fűteni
Az infralámpa elég bénán nézne ki. Egyébként elég lenne. (van néhány felesleges fűtőventillátorom, de az túl meleg)
Elektromos lábmelegítő vagy párna szerintem jobb megoldás . A mobil infrapanel is megoldás lehet csak "drága". Az asztal alatt egy "zörgő" ventillátor és a felfelé mozgó meleg levegő hatása nemigen növelné a komfortérzetet -főleg ha még huzatérzékeny is vagy.
A hozzászólás módosítva: Okt 31, 2017
Hali! Van egy szünetmentes tápom, az aksija tönkrement. Gázkazán működtetéséhez szeretném használni áramszünet esetére. Mivel a benne lévő aksi 7 Ah-s, gondoltam kicserélem egy autó akkumulátorra. (50Ah) Lehet ? rendesen használná, töltené meg minden, és így a rendelkezésre állási idő 7-szeresére nőne ?
A szünetmentes táp aksija "sealed lead-acid" .. zselés aksi, A kocsi akkumulátor meg "gondozásmentes" akármit is jelent az. Mindkettő 12 V-os. A gázkazán a keringetőszivattyúval együtt sem fogyaszt többet 100-200 W -nál szerintem, a szünetmentes meg 400 W-ot bír. (de majd megmérem)
Sziasztok!
Általános iskolai fizika ismereteim már rég feledésbe merültek, a gimnáziumi fizika ismereteim nem annyira rég, de azok is. Jelenleg nekem az ohm az hasonlít a voltra, az amperről annyit tudok, hogy nem bíróság előtt zajlik. Viszont most 36 éves fejjel szeretnék kicsit belemerülni az elektronikába, hobbi szinten szeretnék forrasztgatni, motorokból, kapcsolókból, ellenállásokból teljesen haszontalan dolgokat összerakni a magam szórakoztatására. Tudom, hogy ez egy szakma, és két hét alatt nem fogok tudni föld-levegő rakétába vezérlő nyákot csinálni. Kérdés: Hol / hogyan kezdjem el az alapokat? Kérlek ajánljatok könyveket, weboldalakat, bármit, ahol a teljesen kezdők is fel tudják venni a fonalat, de tényleg onnan, hogy mi az a volt, ellenállás, stb. Tanfolyamra / suliba ezzel kapcsolatban nem fogok tudni járni, de amit magamtól, otthon meg tudok tanulni, az biztos elég valamire. A tanácsokat előre is nagyon köszönöm! Krisztián
Nálam így működik, csak a szünetmentesbe raktam ventillátort a plusz hűtés miatt. Nem hosszútávra van tervezve, hanem csak annyira hogy elmentsd a cuccaid, és kikapcsold a géped. Ameddig lemerül az a kis akku, addig nem melegszik fel, de 50Ah-t míg lemerít, lehetnek gondok.
Szabályozható a fűtő teljesítményt pl. proszívó teljesítmény szabályzóval, vagy szinte bármelyik dimmerrel, ami elbír ekkora terhelést.
Sziasztok!
Vettem egy "méregdrága" kinai hőlégfuvót! Drága ázsiai kolléganknak sikerült 110 voltosat küldenie! Szerintetek csináljak hozzá egy tápot? vagy??
Vagy elolvasod a feletted levő hozzászólást.
Igen... csak akkor alapbol ugy kellene terveznem hogy max 50% terhelést adhasson rá! véletlenül se lehessen tultekerni.
Jelen pillanatban 110v 75 W 230v nál akkor ez valahol 0.3 A nál mozog ugye? A hozzászólás módosítva: Okt 31, 2017
Szia.
Talán az egyik legjobb könyv erre a célra a Karel Novák - Rádióamatőrök barkácskönyve. Ez teljesen az alapoktól kezd, onnan, hogy hogyan működik a kapcsoló, a drót vagy éppen mi az a soros- párhuzamos kapcsolás.
Arra azért figyelj, hogyha nem szinuszos a szünetmentes kimenete, akkor kinyírja a keringető szivattyúdat!
Igen működhet a dolog. De aktív hűtés kell neki mindenképp. Nem biztos hogy 7x lesz az üzemidő. Lehet hogy van egy időzítő benne ami mindenképp lekapcsol adott idő után.
Szinuszos legyen. Mert morogni fog. Vész esetére az is jobb mint a semmi de üzemszerűen nem érdemes NEM szinuszosat használni.
Sziasztok!
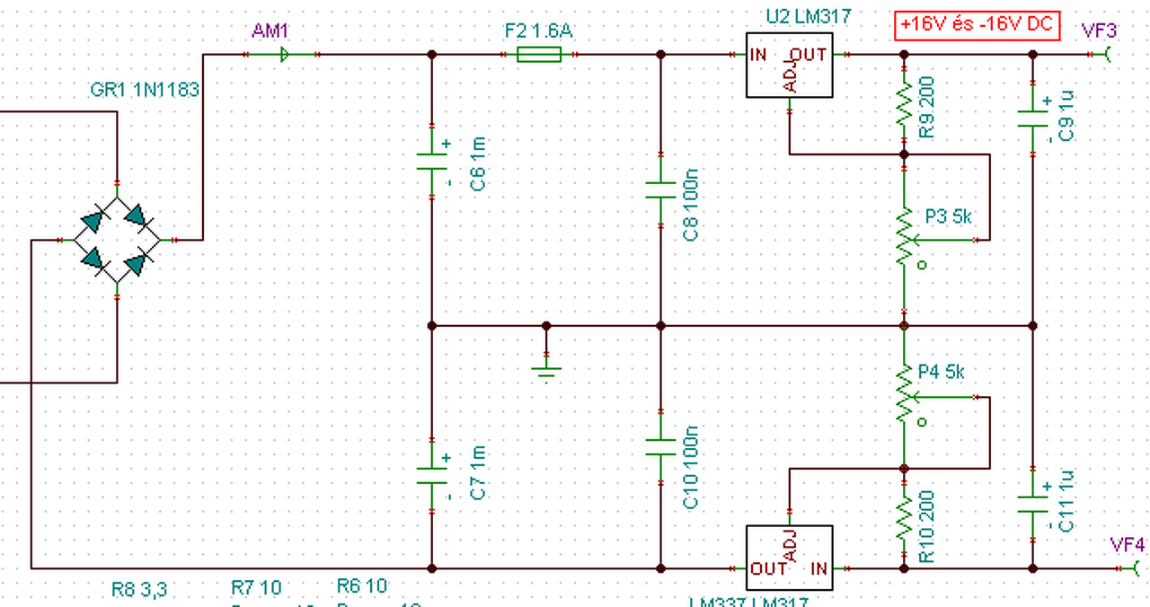
Van egy + - 16V DC kimenetem amit szeretnék egyszerre szabályozni.Erre van valakinek valami ötlete? Előre is köszi.
A Texas Analóg és illesztő integrál áramkörök könyvben a 63. oldalon van kapcsolás +/- 15 V 1 % együttfutással rendelkező kapcsolás. Nekem sajnos csak könyvben van meg.
Valószínűleg, de az együttfutás pontossága kérdéses. Már a sztereó potik együttfutása is elég problémás, a stab IC -k linearitása sincs dokumentálva. Ki kell próbálni, kiderül.
Értem, köszi, kipróbálom, de ezt rajzoltam közben, és az 5K poti lenne sztereó. Ez így jó lehet?
Technikailag jónak tűnik (a szabályozási tartományt nem számoltam, gondolom megtetted), a test ugye a trafó középkivezetése?
|
Bejelentkezés
Hirdetés |












