Fórum témák
» Több friss téma |
Fórum » Csöves erősítő készítése
Ne feledd betartani a fórum viselkedési szabályait, és a topik megmaradásának feltételeit. [link]
A téma átmenetileg fagyasztva lett, hozzászólni nem tudsz!
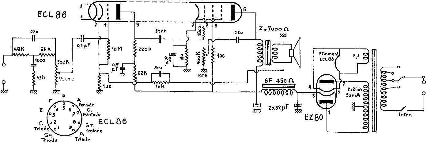
Én azt tanácsolom csinálj elöször egy kis pcl86-os erősítőt. Kezdetnek jó lesz.
Igen, abból a fényes négyzetrácsos lemezből lehet tudni hogy pcl86
Jó a kép címe: 6C41 CsajSE.JPG.
Egyébként ezzel a meghajtási móddal még nem alkottam. Az itt láthatót sem építettem meg, de legalább annyira szokatlan, mint Sturbié.
Ezek is működnek.
Jó kis gitárerősítő kapcsolás ez, csalafinta földelt rácsos véggel, katódokban vezérelt tranyós áramgenerátorokkal. A gitárosok szíve megdobban alighanem, ha rápislantanak erre a kapcsolásra. Jó kihívás a megépítése és azt hiszem jó választás is.
Ettől a fojtó témától miért fél mindenki??? Én régebben építettem erősítőket neoncső (fénycső) fojtókkal, igaz nagy helyet foglal, de ingyen hozzá lehet jutni ... és kb. 5H-sek.
Tud valaki egy pofonegyszerű rajzot ajánlani PE 1/100-as csőhöz? Igazából a célja az lenne, hogy egy GU-81-es csövet moduláljak vele. Tehát mono, 50-80W körüli kimenőtrafó nélküli erősítőt kéne alkossak, természetesen hangfrekis tartományban. Doksija : Bővebben: Link
Nem teljesen világos a szándék, mert ha a GU 81-et akarod modulálni az nekem azt sugallja, hogy van egy adókészülék, ahol a vivőfrekvenciát erősíti vagy előállítja a GU, és a PE 1/100 ennek a vivőnek a megfelelő modulációs mélységű modulációja végett (frekvencia vagy amplitúdó) van a körben, mint hangfrekvenciás erősítő.
A hozzászólás végén viszont egy 50-80 W-os hangfrekvenciás OTL-ről beszélsz, amikoris a GU 81-en csak a nyugalmi áram folyik és a PE ennek a meghajtó csöve. Nem mintha segíteni tudnék bármelyik esetben is.
Úgy döntöttem belevágok és megépítem, csak annyi a kérdésem h VT tv-ből való potik jók hozzá?(1966-os a cucc)
Jók lehetnek, csak a sztereó potik valószínűsége igen kicsi. Gyakorlatilag 50kOhm-tól 1M-ig bezárólag bármi jó lehet, ha nem kontakthibás.
A GU-81 oszcillátorként van bekötve rezgőkörrel. A teljesítmény csak tipp, nem tudom mekkora teljesítmény kell, hogy elég mély AM-et elérjek.
Nos ezeket találtam:
Feliratok: 1, NPA -1 1MA 0,25W 2, NPA -1 250KA 0,25W 3, NPA -1 MB 0,2W akk ezek jók az erősítőhöz? (Elnézést hogy mindent megkérdezek, de biztosra akarok menni)
Bármelyik jó, nagy valószínűséggel a 3. volt a hangerő eredetileg.
Müszi! Van egy szakadt fűtőszálas EY86 csövem, mellesleg gyönyörű állapotban, Tungsram gyártmány, hibátlan csőfeliratokkal. Gondolom, gyűjteményedben méltó "nyughelye" lenne. Ha érdekel, elpostáznám Neked ajándékba!
Na sziasztok.
Rákötöttem a számítógépre a PCL-t,és szinte semmi brumm nincs,de amikor az mp3-mon volt,búgott rendesen....szerintetek? Az ér valamit,ha a bemeneti jel kábelét kicserélem árnyékoltra?Elvileg úgy kevesebb zajt szedne össze,nem? Ja,megnéztem,média-playerben,max. basszusnál mit tud a PCL....meglepődtem rendesen,ahoz képest,hogy kb. 2W,hogy dübörgött ![]() Ha van valami ötletetek,hogyan lehetne változtatni a hangján(visszacsatolások...)azt szívesen venném,kipróbálnám,köszi. Mostanába nemnagyon volt időm az erősítővel foglalkozni,szereltem a DONGÓ+-omat ,meg azért suli is van,sajnos.Üdv.:Ricsi
Szivesen elfogadom. A többit privátba rendezzük el.
Hogy halad az EL84-esed? üdv
Rendben! 6 hónapos kisfiam mellett nagyon lassan...
Szia!
Úgy tűnik, meg kell barátkozzunk a gondolattal, hogy időnként eltűnsz, aztán meg újra itt vagy. Mint arról már többször is szó esett, Müszi kapcsolásának indokolatlanul nagyra (3,3M) sikeredett a bemenő ellenállása. Ebből az következik, hogy rettentő kis árammal ki lehet vezérelni, de - sajnos - ugyanez vonatkozik a zavarokra, brummokra is. Az árnyékolt vezeték szinte kötelező. Miért akarsz változtatni a hangján? Akkor egy kis high End. Bizonyos szint felett az erősítőnek már nem tesznek hangszínszabályzót. Ez azért van, mert feltételezik, ha minden láncszem hozza a lehetséges maximumot, akkor nem lehet már tovább javítani. Tehát, mit is szeretnél a hangján változtatni? A hangszínét? Még több basszust? Ötlet lenne, csak tudni kell, mit akarsz elérni.
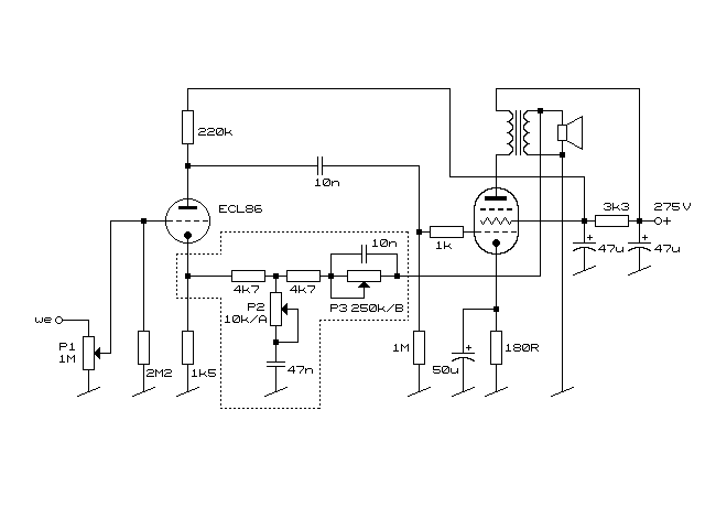
Utolsó stádiumban van a PCL86 SE. Még egy poti kell bele a hangerőszabályozásnak, meg ki-be kapcsoló, meg Trióda/Ultralineár kapcsoló. Régi leselejtezett MOL-os műszerdobozba építem.
Jól néz ki az erőstőd. Hangarőszabályozó potinak lehetőleg 47 K-t használj (10-100 K), mert nagyértékű potiktól (250 K-1 M) sunnyadtabb lesz a hang. Az európai típusoknál a "B", pl.47KB (vagy a "2" pl. 47K2) a logaritmikus, a japánoknál az "A"-s.
Üdv mindenkinek! A pincémben hever egy kb 50 éves Rafilm 10-es csöves erősítő. Nos utánanéztem és az alábbi csövek vannak benne: 3db ECH21, 2db EBL21, 1db AZ21
Nos szerintetek megérné felújítani, egyáltalán lehet még ilyen csöveket kapni, és milyen hangjuk van ezeknek? Helyettesíthetők valamivel? Előre is köszönöm a segítséget! Kapcsirajz: http://oldradio.tesla.hu/rajzok/erosito/rafilm%2010%20w.djvu
Szia!
Semmiképpen ne dobd ki! Bár, ez egy mono erősítő, de a kora miatt is jelentős értéket képvisel. Az ilyen közcélú erősítők nem audiofil cuccok, de felújítás után meglepően jól szólhat. A csövek valamikor elterjedten alkalmazott típusok voltak rádióvevőkbe, ezért szerintem még most is nehézség nélkül beszerezhetők. Természetesen vannak váltótípusok is, az ECH41, ill. az ECH81, a végcsövek az EL84-re hasonlítanak paraméterek vonatkozásában. Az AZ21 nem váltható ki az eredeti fűtőtekercsről EZ81-el.
Tisztelt Csövesek!
Csöves előerősítőt szeretnék készíteni, mégpedig a 97-es rték-ben megjelent Plachtovics -félét.(phono+3 bemenet) Akinek már van tapasztalata ezzel az erösítővel, ossza meg velem is. Előre is köszönöm
Értem! Tehát az ECH41 ill. ECH81 helyére nyugodtan lehet tenni EL84-et, vagy kell némi átalakítás? Az utolsó mondatot nem nagyon értettem, esetleg egy kicsit konkrétabban ha kérhetném. Köszönöm! Amúgy pedig ha én felújítom rendesen, akkor mekkora lesz az értéke kb? Üdv!
Szerintem Imi barátunk nem pont így gondolta, de bennem támogatóra találsz.
Cseréld nyugodtan a csöveket, csak egy dologra kell nagyon odafigyelned, nehogy a készülékbe próbáld, inkább csak az asztalon egy arra kijelült helyen, akkor nem lesz semmi gond. :yes: Nem tudtam kihagyni, ne haragudj.
Elnézést!
Úgy tűnik, nem voltam elég érthető. (Pedig igyekeztem!) Az ECH21-es váltótípusa az ECH81-es, azonban teljesen más a foglalat, ahová be kell dugni, tehát csak úgy nem cserélhető egyszerűen. Az EBL21-es helyettesíthető EL84-el, de itt is más a foglalat, tehát lehetőleg eredeti csöveket kellene szerezni. Van még a készülékben egy egyenirányító cső is, az AZ21. Az 1. betűje - az A - azt jelenti, hogy 4V-ról fűtötték. Ilyen csőnek nem igazán van utódtípusa, mert a későbbi csöveket már 6,3V-ról fűtik. Szerintem azért bízzunk benne, hogy a csövek jók, inkább az elkók állapota miatt kéne aggódni. Azokat nagy valószínűséggel cserélni kéne. Árat sajnos nem tudok mondani, de az bizonyos, hogy ritka készülék birtokosa vagy. És amiből kevés van.....
Ha ezt a kapcsolást építed meg, tartsd szem előtt, hogy R 12- 4,7 Mohm ellenállás nem kell, helyette inkább R 13- 22 K-val sorba egy 2,2 K és 22 µF 350 V csatolásmentesítő-szűrő tag beépítése javasolt (az infó magától Plachtovics György Úr-tól származik).
Érdemes elgondolkodni azon, hogy kell-e loudness kapcsoló, hangszínszabályozó. |
Bejelentkezés
Hirdetés |














