Fórum témák
» Több friss téma |
Fórum » Autóelektronika
Témaindító: sufni-tunning, idő: Ápr 19, 2008
Témakörök:
Üdvözület
Találtam itthon 2 ilyen izzót, mint ami a képen látható és beépítettem a kispolszkimba Nagyon retró és azon gondolkodom, hogy én ezt nagyon sokáig szeretném használni, mivel majdhogynem beszerezhetetlen már. Ebayen még itt-ott látni 2500 forintnyi rémes összegért...Szóval arra gondoltam, hogy az izzót felkapcsoláskor valahogy lágyan kellene indítani, ugyanígy a reflektor szálat is, ha a fényváltó kapcsolót használom. Léteznek különböző lágyindító kapcsolások, vajon ezek nekem megfelelnek? Mivel a fényváltó kapcsoló használatakor nagyjából azonnal látnom kellene az utat, ezért maximum egy fél másodperces felfutási időben számolok. Ez talán még belefér. Az autó elektromos rendszere fel van újítva, le van relézve, szépen pislog a 14 - 14.2V az izzón felkapcsoláskor.
Szia, Valóban jó választás a sárga, főleg a téli ködös, havas időben, szépen befesti az útburkolati jeleket, táblákat. Viszont nem halogen védőgázas, így ugyanúgy fog "párologni" a wolfram, s idővel befoncsorozza az izzó belsejét. Nem tudom melyik következik be előbb.
A tompítottat nem kapcsolgatja az ember oly sűrűn, oda szerintem felesleges, a reflektorra egy másik megoldás, hogy egy alacsony feszültséggel, pld LM 317-el be állítható "előfeszítést" adnak az izzónak, így nem a 0-ról indul, de gyakorlatilag még alig pislákol, viszont hasonló védelmet ad.
Köszi a választ.
Az a gond a kispolszkinál, hogy a fényváltó a refi felkapcsolásakor a tompítottat lekapcsolja, így visszaváltáskor ismét fennáll a probléma. Viszont ez az LM317 jó ötletnek tűnik, utánanézek.
Üdv!
Szeretném kérdezni, hogy valaki találkozott-e jaeger típusú vonóhorog visszajelző elektronikával? Egy toyota previában van ilyen és ha utánfutót kapcsolok a kocsira, akkor irányjelzésnél a kocsi hátsó indexe úgy kezd el villogni mintha az izzó ki lenne égve. A csatlakozó 13 pólusú. Ki lett cserélve.
Úgy érted, a 13 pólusút cserélted ki hetesre?
Nem tudom milyen a kispolszki refi kapcsolója, de próbáld meg nem kattanásig kapcsolni, és akkor világítania kellene még a tompítottnak is vele egyszerre.
Akkor be kell kötni a tompítottat direktbe. Legtöbb autóban így van, nem csak az égő kímélése miatt hanem a refi miatt előtted egy vakfolt marad, az árokból hirtelen előbukkanó vadat, halat, részeg kerékpárost nem biztos, hogy meglátod!
Gondolom az energiatakarékosság jegyében ezen megoldás.
Gondolkodtam, hogy ezt átalakítom, de félek, hogy a nagy hő tönkreteszi a lámpatestben a tükrös felületet, plusz rögtön felugrana 18 Amper köré a felhasznált áramerősség. Egy dinamó max fordulaton 16 Amper, generátor 34A, nekem generátoros.
Szia! Be ne kösd fixre a tompítottat! Ezekben a régi izzókban ( R2-es) és a ma is még sok autóban lévő H4-es izzóban sosem világít egyszerre a két szál. Nem is bírná hosszú távon, a lámpa meg pláne nem. Nem úgy tervezték! Csak azokban az autókban ég együtt a kettő, ahol két külön izzó/lámpa van: H1-es refi és H7-es tompított.
Az LM317, amit fentebb írtak kevés ide. Itt 4-5A megy egy izzón! Én egy PWM-es szabályzót tudok elképzelni, hogy kicsi legyen a veszteség és a melegedés is. Pl: egy 555-ös IC-vel 50% kitöltési tényezőt beállítva kapcsolni 0,5sec-ig, utána 100%. FET lehet pl: IRF3205 (nagy a hideg izzószál áramfelvétele) . Bár arra a kis időre egy soros ellenállás is jó, majd áthidalni. De kell ilyen?? Itt inkább a rázkódás, ami kinyírja szerintem az izzókat.
Fényváltó használatakor már elég meleg van az izzó belsejében. Nem lesz nagy áramlökés. Bekapcsolásnál használj relés-ellenállásos lágyindítót.
Szia!
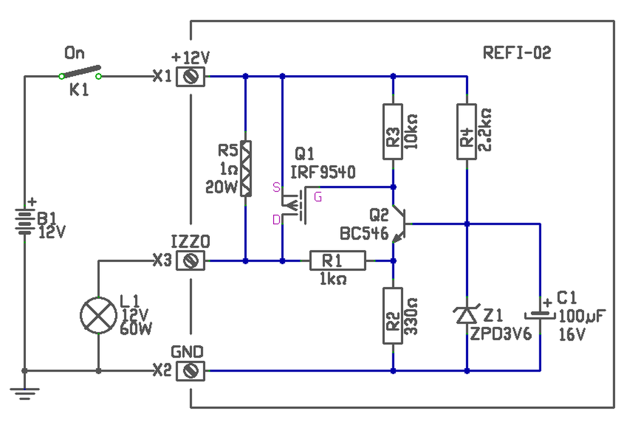
Proli007 tollából származó izzókímélő kapcsolás:
Köszönöm mindenkinek.
" Itt inkább a rázkódás, ami kinyírja szerintem az izzókat."
Szerintem is.
Sajnos igen. Nézd meg nagyito alatt, hogyan van egy autoizzoban rázkodás ellen felfüggesztve a wolframszál. Ebben térnek el leginkább egymástol az olcsobb meg a drágább izzok. A felizzott szál nagyon törékeny - és emiatt minden rezgéstöl meg kell védeni.
Ki is probálhatsz egy 12V-s butorhalogént beszerelni egy autoba, rosszabb esetben még 10 perc kocsikázást sem bir ki. Idézet: Tehát az autóizzók védve vannak a rázkódástól.Talán már nem annyira mint harminc éve, de mégis. Főleg a márkásabbak. Én évi 50000Km körül autózom a saját autómmal. Mivel már nappal is kötelező lámpázni, elég sokat rázom az izzókat. H4-es van az autómban, 3-4 évente kell cserélni. A többet használt tompított ég ki jellemzően. Ilyenkor mindkét első izzót cserélem, mert gyanítom a másik sem menne sokáig. „Ki is probálhatsz egy 12V-s butorhalogént beszerelni egy autoba, rosszabb esetben még 10 perc kocsikázást sem bir ki.” Idézet: „Ilyenkor mindkét első izzót cserélem, mert gyanítom a másik sem menne sokáig.” Valamiért a másik is megy utána hamarosan (állítólag/és saját tapasztalatok szerint is). És az, hogy rendszerint a jobb oldalon kezdődik a baj? ![]() Vannak erre is elméletek...
Alapbol minden ilyen bilux (ha még annak hivják) izzoban a tompitott szál megy tönkre, mert az joval többet ég és ott van felette egy kis lemezke ami a meleget is ott tartja. Azaz sokkal jobban van ez a szál igénybe véve mint a másik. A szimpla izzoknál is (H7 stb) is szinte mindig a tompitott megy tönkre - kb 3-4 évenként, ha nincs nagyobb peched. ( azért azt is vedd figyelembe, hogy mennyit nyuzod a 150000-200000 km alatt - kb 3-4000 ora!).
Nem is igen emlékszem, hogy valaha is a távolsági fényt kellett volna javitanom, pedig már jo 20 kocsit lenyuztam. Egy kocsimban a Xenon is kipukkant , de ilyen csak egyszer fordult elö. Immár a második LEDes kocsival járok ott eddig semilyen gond nem volt.
A ledes nem fog kiégni a rázkódás miatt. Max a túlhajtás/túl áram/zárlat/nagy hőmérséklet esetén
A LEDeseken a forrasztás szokott tönkre menni, és amiatt nem világit, igaz reflektoron ilyet még nem láttam, de hátul már sokat még a legdrágább kocsikon is...
Igen az a gyenge pont. A forrasztás. Megmondom miért lehet. De ez csak egy teória. Mivelhogy kevés anyag van ott és a folyamatos üzem miatt túl gyorsan hűl vissza emiatt a merev forraszanyag eltörik.
Elől azért van már anyag+ a motor hője is segít kevésbé gyorsan lehűlni. Esetlegesen kevésbé melegszik fel mert menetszél hűti. Esetleg a biztonságtechnikai okok miatt jobb anyagokat használnak az első lámpákba.
Szerintem az jóval több üzemóra mióta nappal is kell lámpázni. Nem is gondolnám, hogy ennél többet is kéne bírnia egy fényszóró izzónak. A LED-es megoldásoknak az ára a baj, meg hogy csak komplett lámpa cserélhető.
Az ólommentes forrasztás, és rázkódás átka....
A műszerfalban lévő kis rizsszemizzók simán elmennek 500e km-t vagy 20-30 évet is
20-30 éve még nem azzal forrasztottak, nézd meg az új laptopokban, hány lesz BGA-s.
Igaz... lehet, hogy sokkal kisebb a tömegük és még lehet a hőmérsékletük is ( az izzószálnak, nincsenek annyira kihajtva !) és ugyanakkora gyorsulás kisebb erőket ébreszt bennük ?!
"A felizzott szál nagyon törékeny"
Ez a teóriám nagyjából. De nekem teljesen mindegy ám. (Mondom ezt vitamentesen.) Öcsém feszt cserélgeti a 2004-es Polo-ban a H7-et, én meg H4-et csak erősítés gyanánt cseréltem még a '91-es Golf-ban. (Foncsorozások meg még bírják, köszönik szépen.) Na nincs is agyon hajtva a gép km-ekkel. 2004 óta 85ezret tettem csak bele. Ha meg kiég, van még itthon dögivel H4-es.
Azok nem halogén izzok a szál tömege is sokkal kisebb és nincs annyira kihajtva. ( nem a kocsi korát kell számolgatni, hanem a bekapcsolt idöt, a fiokban egy izzo ak´r 100 évet is kibir
)
Szia! Van egy ILYEN konverter és olyan izzókat rakhatsz be amilyet csak szeretnél.
Én azóta nem cserélgetem a H7-et, mióta lecseréltem a műanyag foglalatot kerámiára és a gyárilag vacak krimpelést a kerámia foglalatban kicseréltem sajátra, s még rá is forrasztottam. Érdekes módon azóta kutya baja, előtte meg pár havonta kellett izzót cserélgetni.
Ezen kívül a másik, ami nagyon hasznos volt az élettartamra, az a normális izzó kiválasztása. A 800Ft körüli Tungsram H7 remekül üzemel évek óta úgy, hogy az autó napi használatban van, és mindig égnek a tompítottak. |
Bejelentkezés
Hirdetés |




Nagyon retró és azon gondolkodom, hogy én ezt nagyon sokáig szeretném használni, mivel majdhogynem beszerezhetetlen már. Ebayen még itt-ott látni 2500 forintnyi rémes összegért...
A tompítottat nem kapcsolgatja az ember oly sűrűn, oda szerintem felesleges, a reflektorra egy másik megoldás, hogy egy alacsony feszültséggel, pld LM 317-el be állítható "előfeszítést" adnak az izzónak, így nem a 0-ról indul, de gyakorlatilag még alig pislákol, viszont hasonló védelmet ad.
Gondolom az energiatakarékosság jegyében ezen megoldás. 

) 




