Fórum témák
» Több friss téma |
Fórum » Csöves erősítő készítése
Ne feledd betartani a fórum viselkedési szabályait, és a topik megmaradásának feltételeit. [link]
A téma átmenetileg fagyasztva lett, hozzászólni nem tudsz!
Lehet gerjedés, vagy hibás munkapont, ami a táp megszűnésével valahol "elkapja" és akkor ott jó lenne, de ezt nehéz megmérni, megfogni.
Esetleg valamelyik csatolókondenzátor zárlatos és ez eltolja a fokozat munkapontját, majd a feszültség megszűntével a zárlat megszűnik - és ezt is nehéz így megfogni. Lehet csőhiba is, meg sok egyéb, de valahol el kell kezdeni kiszűrni néhány dolgot. Üdv!
Bizonyára vmi "komoly névtelen feljelentés" lehetett
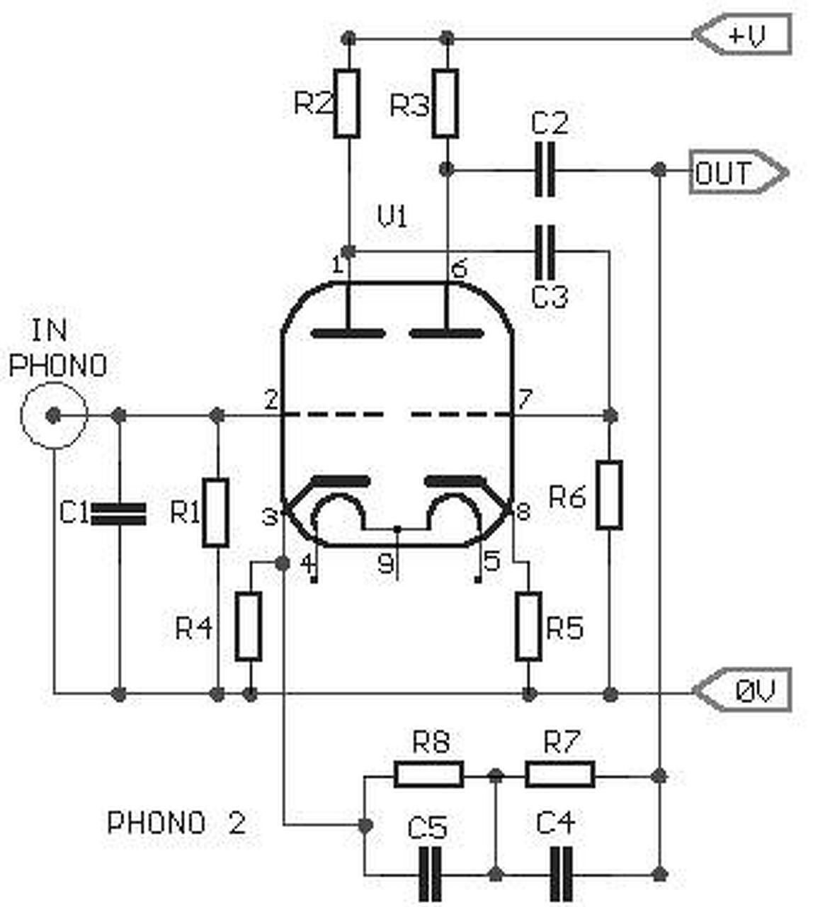
Kezdjük az elején. A szabványos MM hangszedő lezárás 47k, ill. a gyártó ajánlását kell követni (emiatt vannak átjumperelhető bemeneti ellenállású phonók). Az anódtápfeszültség borzasztóan kevés, legalább 300V kellene egy elfogadhatóan alacsony torzításhoz + a hangzásban az extrém headroom is meghálálná magát. A 300-400V harmadik előnye, hogy 1.0-1.3k katódellenállással áll be a jó ECC83 munkapont, és így nem lesz komoly erősítéscsökkenés ha elhagyod a hangminőségrontó C2 áthidalókondit. Negyedik, hogy sokkal kisebb anódárammal is jó lesz a linearitás = hosszabb csőélettartam.
Hang talán azért nem nagyon jön ki belőle, mert a C3 szerepe megegyezik a C9-esével... 470nF akart lenni az is ![]() A kapcsolás legnagyobb hibája a magas kimeneti ellenállás - nem túl nagy igényű integrált csövesbe azonban jó lehet.
Szerintem gond lesz a korrekciós hálózatokkal is (fokozatközti, nvcs). Hová kell ennyi töréspont?! Első ránézésre valamit nagyon összekutyult ez a Wes Kinsler....
A hozzászólás módosítva: Dec 6, 2017
Azóta változtattam a tervemen, egy másik kapcsolást kezdtem megépíteni, mert többen is azt mondták, azzal jobban járok. Mindjárt írok arról is.
Szóval, ECC83-as riaa, beteszem ismét a rajzot.
Jelenleg ott tartok vele, hogy beindul, működik, viszont nagyon keveset erősít ez is. Bár a korábbi kapcsolásnál sokkal jobb. Mind a két katódellenállással párhuzamosan tettem 220μF-os kondikat is. Első körben a brummnak próbáltam utánajárni, a zizegő hangot a fűtés okozta. AC fűtésem van, amint a fém sasszira lekötöm az egyik fűtés szálat, ez a zaj megszűnik. Viszont van rajta egy fűrészjel szerűség, ami szkóp alapján nem teljesen egyértelmű, de mintha a második fokozatban jelenne meg, körülbelül 10mV-os zaj. (Vagy ottvan már az elsőben is, csak nem sikerült jól kimérnem). Próbáltam pár nanós kondival hidegíteni minden irányba, de változás nem jelent meg. Szóval most itt elakadtam. A hozzászólás módosítva: Dec 6, 2017
Akkor próbáld meg a Diyaudio-s RIAA-t, ebbe két cső kell, 2xECC88.
RIAA ECC88 Meg szólj a moderátoroknak,hogy tegyék át a témát a RIAA korrektor topic-ba, inkább oda való, mint ide. A hozzászólás módosítva: Dec 7, 2017
Ez még nem jó így.
(Nagyjából 70-szeres lesz az össz-erősítés, tehát 5mV-os jelből lesz a kimenetén kb.350mV-os jelszint, ami a mai érzéketlen cuccoknak lehet hogy kevés, tehát kellene még egy vonalerősítő a korrektor után.) Csak a 8-as lábon lévő katódellenállással (R5) kell párhuzamosan a 220µF-os kondenzátor. A 3-as lábra megy a korrekciós-visszacsatolás, oda nem szabad kondenzátort beépíteni, mert kisöntöli a jelet. A C2 és C3 legalább 470nF-os legyen és 400V-os, MKT, MKP kondenzátor. Táp 300V, a fűtés stabilizált 12,6V. Igen, tanácsos lenne a csöveket egyenárammal fűteni, ha ECC83 a cső, akkor akár 12,6V-os stabil fűtést is lehet alkalmazni. A fűtés stabilitása is fontos, ez egy UA78S12 IC-vel megoldható és ennek a talpa felemelve egy diódával, létrejön a szükséges 12,6V-os fűtőfeszültség, ami mindkét csövet biztonsággal elbírja. A stabilizátor IC-nek hűtés kell, kb. 10x10cm-es méretű 2mm vastag Alu lemez, vagy valamilyen hűtőborda. Üdv!
Oh. akkor eleve kár volt nekikezdenem
Egyáltalán meg lehet oldani egy csővel akkora erősítést csatornánként, hogy nekem jó legyen? Van olyan kapcsolás?
Köszi! Akkor itt már nem kommentálok többet a témában.
Ez megfelelő erősítésű lesz? A leírásban ECC81 szerepel, az mondjuk nekem jó, rengeteg olyan vadiúj csövem van.
Nem lehet- A hangszín szabályzó fokozat, bár két cső kell hozzá, szinte nem erősít semmit. Az első cső csak biztosítja, hogy megfelelő impedanciáról legyem meghajtva a passzív hanszín szabályzó, aminek a csillapítása közepes frekvencián legalább annyi, amekkora mély, magas kiemelést kívánsz elérni. Ezt a csillapítást erősíti vissza az azt követő fokozat. A korrektor, szintén nem erősít túl sokat hasonló okok miatt, mint a hangszínszabályzó. Azt a néhány mW -ot, amit egy mágneses hangszedő ad, valakinek csak fel kell erősíteni olyan szintre, ami már meghajt egy végfokozatot, kb 6 - 700 mV -ra. Mivel az összerősítésnek viszonylag nagynak kell lennie, a jel/zaj viszonyra ia figyelni kell, ezért legalább az erősítő legelső fokozatának nagy erősítésűnek, és kis zajúnak kell lennie, ide min EF86, ECC83, vagy ezek korszerűbb változataira lesz szükséged (ECC803, 808, EF806S). A korrektor fokozatban is ajánlatos az ECC83 használata, a többi fokozatban használhatod az ECC81 -eidet. Az ECC81 fokozat erősítése olyan 20 - 30 dB körül van, tehát korrektorok nélkül is legalább két fokozatra van szükséged.
Értem, köszönöm. Akkor ezt a projektet egyelőre félreteszem
![]() Köszi mindenkinek a türelmét, segítségét!
KeMa kolléga!
Írtam privit még valamelyik tegnap.
Mégis, mekkora erősítésre lenne szükséged?
Egy hangerősítő rendszer felépítése elég bonyolult, a jelforrásoktól kell kiindulni és a hangsugárzó, valamint a lehallgató helyiség a vége. Sok, egymásnak néha ellentétes feltételeket kell teljesíteni, nem csak elektronikusan, hanem berendezésileg is. Nehéz eldönteni egy adott helyen, hogy mi lenne a legjobb megoldás, mindenesetre az erősítő rendszer az teljes biztonsággal szolgálja ki az igényeinket. Szóval mi a célod? Honnan és mit szeretnél elérni? Üdv!
Megépítette ezt a korrektor erősítőnek titulált kapcsolást, ami még lehet jó is. A két csőfél között van egy kettős T szűrőáramkör, és az anódok között egy kétpólusú negatív visszacsatolás. Mondjuk nem számolnám ki, de ha valaki megteszi egy szimulátorban kiderülhetne, hogy jó-e, vagy nem egyáltalán. Azt ugyan közvetlenül nem írta, hogy milyen csöveket használt, de gyanítom, hogy ECC81 -et, (későbbi hozzászólásában azt írta, hogy abból van sok), az eredeti kapcsolásban szerepló 7025 az ECC83 -hoz hasonlít leginkább tulajdonságait, és erősítési tényezőjét (μ) tekintve. Ez is oka lehetett az érzéketlenségének.
Mindenesetre, olyan sokat összességében nem erősít, az biztos. Lehet, hogy van egy erősítője, ami elé kötötte a szokásos néhány száz mV -os érzékenységgel, és valószínűleg halkan, vagy alig szólt.
Ahogy írtam is, én még tennék elé egy nagy erősítésű, kis zajú fokozatot, de lehet az is kevés lenne. Számolni kellene, vagy valami szimulátor, de ahhoz én nem értek, számolni meg számoljon a "fejlesztője".
Ha csak az erősítő tervezését nézzük, a kimenő teljesítményből meg lehet határozni a végfokozat kimeneti feszültségét a kimenő áttételéből. Ezután már látszik mekkora erősítésre lesz szükség a bemeneti feszültségből a kimenő primerjéig. Ezt az erősítést kell elosztani a fokozatok között, úgy, hogy a bemeneti fokozat a lehető legnagyobbat erősítse. Nagyjából. Ez az innen onnan összeollózott dolog ritkán szokott beválni, én spec csak ötletadónak szoktamvolt használni. A hozzászólás módosítva: Dec 9, 2017
Üdvözlet!
Sok hozzászólás volt már transzformátor(hálózati és kimenő) árnyékolásról (főleg a nyitott dobozolású erősítőknél használjátok). Tanácsot szeretnék kérni, hogy aluminium alkalmas erre a feladatra? Valaki csak a vasra esküszik, viszont sokszor látom, hogy aluminium "dobozt" is alkalmaznak. Elnézést, hogy nem az Trafó árnyékolás topikba írtam, de úgy gondolom a csöves erősítő készítéshez szorosan kötődik ez a téma
Első körben dekorációs elem. Ha már szép, akkor egyben be is tölti a feladatát...
83.-ik körben jön az összes többi A hozzászólás módosítva: Dec 11, 2017
Egy Hiraga erősítőm van, 47k-s bemeneti ellenállású, vonalszintű jel kell neki (számítógép, cd, és egyéb berendezések tökéletesen szólnak vele).
Az 5mV-os jelet szolgáltató mágneses hangszedőt szeretném rákötni, riaa korrekcióval. Én józan paraszti észt használva, mindenféle gondolkodás nélkül ( ) úgy gondoltam, hogy egy "RIAA preamp" feliratú csöves előerősítő jó lesz nekem, hiszen az ugyanilyen feliratos ic-s kapcsolás tökéletesen működik. Tévedtem, és előbb cselekedtem, minthogy kérdeztem volna
Első körben megépített erősítőhöz ECC83-as csövet követelt a kapcsolási rajz. Azt ilyen, de használt csővel teszteltem, majd mikor úgy tűnt, hogy a kapcsolás jó, kicseréltem a használt csöveket 6N2P (elvileg az ECC83 megfelelője) orosz csövekre.
ECC81-est nem próbáltam, és végül azt a kapcsolást sem építettem meg, mert úgy tűnt, hogy csatornánként egy csővel nem lehet akkora erősítést végezni, ami nekem elegendő volna. Mindenképpen több csőben kellene gondolkodnom, de ez a sasszi nem bír már el többet, sajnos fizikai akadálya van. Ez amolyan unaloműzés lett volna, meg kapott volna valami funkciót ez a félkész doboz.
Ha van hely, akkor csatornánként két-két csővel megoldható a korrekció és a kellő erősítés is.
De ha maradunk egy csőnél (kettős-trióda), akkor a tápfeszültség növelése és a munkaellenállások növelése növeli az eredő erősítést, kérdéses, hogy megoldható-e ez? ECC83 cső, 400V táp, 300kOhm anód-munkaellenállás mindkét fokozatban, a második fokozatban a katódellenállással párhuzamosan lehet akár 470µF-os ELKO, hogy minél nagyobb legyen ez erősítés. Ezzel már akár 80-85-szörös összerősítés elérhető. A RIAA korrekció kb. 23dB-es csillapítása "megtizedeli" a jelet, tehát kell a nagy erősítés. Két cső esetén első csövet(kettős-trióda) célszerű kaszkód, vagy SRPP-üzemben használni, ez nagyot erősít és az utána következő fokozat is lehet hasonló. Nagy tápfeszültség esetén nagy erősítés és tartalék lesz az áramkörben. Üdv!
Sziasztok! Egy érdekes zaj mibenlétével kapcsolatban kérném a tanácsotokat. A Zaj először tegnap este jelentkezett, miután 6n2p előfok + 6n2p x EL84 UL-PP gitárerősítőmmel egy pentódás torzító deszkamodelljét teszteltem. A teszt után az eddig szinte* kifogástalanul működő erősítő a videóban hallható hanggal ajándékozott meg. A Zaj.
Hogy mi ez, csak találgatni tudom, ahogy azt is, miért pont az előfok enyhe túlvezérlése után kezdődött. Az biztos, hogy az első, bemeneti 6n2p a hibás, mert a hangerőpotival állíthatom, milyen amplitúdóval szeretnék visító zajt hallgatni. Az a gyanúm, hogy valamimód összefügg a szinte* kifogástalan működésből a szintével, ami az, hogy ha hidegen bekapcsolom az erősítőt, első bemelegedéskor iszonyatos blocking torzítás jelentkezik, pengetésre csak vézna, recsegő, kellemetlenül torz hang jön a hangládából. Ha ilyenkor egy másodpercre lekapcsolom a főkapcsolót, majd vissza, a jelenség mindig megszűnik, és az erősítő a továbbiakban hibátlanul szólt. Illetve most már csak egy darabig (5-15 perc) szól hibátlanul, mert visítani kezd. Mivel az erősítő egyebekben tényleg jól működik, és soha semmilyen gerjedést vagy tápegység-zajt nem hallottam belőle, csak arra tudok gondolni, hogy a bemenő 6n2p cső ment valahogy tönkre. Elég új vagyok még csöves erősítőkben, ez az erősítő se ment még annyit, hogy tudjam, milyen, mikor egy cső kezd tönkremenni, de szerintem ez most az első ilyen élményem lehet, mert nagyon más nincs az erősítőben, ami ennyitől, ilyen hamar elromolhatott volna. Noha a 6n2p-ev adatlapján is tuti 1000+ üzemórát garantálnak, de erre most nem emlékszek pontosan. Világosítsatok fel légyszi! Kösz szépen! A hozzászólás módosítva: Dec 11, 2017
A tápot kondizva 342V-ot kaptam de egy 15 kilós ellennel lehúztam 298-ra. Igen ám de nem bírta a terhelést és úgy felforrósodott (istenem na csak ez volt kéznél), hogy sütni lehetett volna vele egy kalácsot. Hogy számoljam ki a lehetséges terhelést hogy 3W helyett mekkora kell?
Itt is az Ohm - törvény érvényes... Unégyzet /R= P Esetedben kb. 6W, ami a 3W-os ellenállásnak jogosan nem tetszett.....
Kezdetben én is csináltam ilyen ellenállás gyilkolást, aztán rájöttem, hogy inkább jobb előre tervezni. 6W oda kevés lesz, hisz mindketten tudjuk, hogy csak számolt adat, a valóságban jóval fölé kell választani, de a megfelelő táp és trafó kivitelezése a jobb irány. Ha csak nem a kolbász sütés a cél, mert akkor én kérek elnézést.
Az egyik nem zárja ki a másikat. A trafó tervezésnél kb ezzel számoltam: 2x36mA+2x5mA kis szórással. Plusz az egyencsőre 90mA-t írtak bár lehet jobb lett volna kicsivel alá tervezni.
Az egyencsőre "írt 90 mA" az csak annyiban érdekes, hogy abba bele kell férnie a 2x36 mA + 2x5 mA -nek, az nem plusz fogyasztás.
Tudom de a trafót 90-re kértem 250-0-250V mellett.
Én úgy tudom, javítsatok ki, ha nem így van, hogy egy akármilyen EZ80 - 81 és hasonló kis csövön terheléskor, kb. 40V esik. Ha nem így van, akkor ott valami hiba van a gépezetben. AC oldalon a diódákkal soros ellenállásokkal a fesz tovább csökkenthető. Ehhez viszont mérni kéne.
|
Bejelentkezés
Hirdetés |




Egyáltalán meg lehet oldani egy csővel akkora erősítést csatornánként, hogy nekem jó legyen? Van olyan kapcsolás? 
) úgy gondoltam, hogy egy "RIAA preamp" feliratú csöves előerősítő jó lesz nekem, hiszen az ugyanilyen feliratos ic-s kapcsolás tökéletesen működik. Tévedtem, és előbb cselekedtem, minthogy kérdeztem volna 