Fórum témák

» Több friss téma
Fórum » Erősítő mindig és mindig
Mielőtt kérdezel, a következő két dolgot ellenőrizd! I. A helyes tápfeszültségek megléte. II. A kimeneten van-e egyenfeszültség. Élesztés.
Lapozás: OK   2070 / 2567
(#) reloop válasza zenebolond hozzászólására (») Feb 12, 2018 /
 
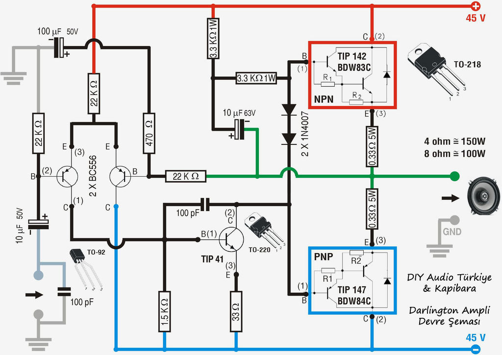
Az erősítőnek nem árt a torzításba vezérlés, emiatt kár dupláznod a végtranyókat. Ha átállsz ± 50 V-ra, akkor már látok benne fantáziát, ne felejtsd majd el átméretezni az R10, R11-et!
Az áramkorlátot T6, T7 bázisaira kötném.
(#) kameleon2 válasza mek-elek hozzászólására (») Feb 12, 2018 / 1
 
Kis korrekció. A Reléket jusztírozni szokták a jusztírozófogóval, aminek semmi köze a pogácsákhoz, ugyanis az a relépogácsát tartó szárak kiemelésének javítására, görbítésére szolgál. Ha nagyobb pozitív rugóelőfeszítést kap az érintkező tartólemeze, akkor nagyobb lesz a relé öntisztulása. Vannak azonban olyan esetek - és érintkezőpogácsa anyagok és kor, ahol sajnos nincs más módszer a jó érintkezés elérésére. Tapasztalt biztosítóberendezést telepítő szakemberektől tanultam meg én is a sokszor tisztíthatatlannak vélt Domino 70-es berendezések nyomógomb érintkezőinek tisztitására milyen eszköz a legjobb. Egyben az egyik legkönnyebben beszerezhető eszköz. Szinte tényleg csak a koszt szedi le. Aki tudja a választ - írja meg, kap egy mancsot tőlem .
(#) pjg válasza kameleon2 hozzászólására (») Feb 12, 2018 /
 
pPetróleum.
A hozzászólás módosítva: Feb 14, 2018
Moderátor által szerkesztve
(#) blasz hozzászólása Feb 12, 2018 /
 
Sziasztok tudnátok e helyett megbizható Darlingtonos kapcsolást ajánlani?
Ezt régebben megcsináltam de nagyon gerjedékeny sorra végezte ki a végtranzisztorokat.

sema.jpg
    
(#) nero9 hozzászólása Feb 12, 2018 /
 
Sziasztok

Van egy Pioneer VSX-321 erősítőm aminek nagyon érdekes hibája van.
Csak pure direct módban szól de akkor is akadozik a hang 5 másodpercenként.
Ha kiveszem a hdmi panelt akkor is ezt csinálja, csak akkor 10 másodpercenként akad.

Volt pillanata mikor rendesen működött. Talán hőmérséklet függő a dolog.
Összes alaplapi elkó és alaplapi tranzisztor cserélve de nem segített. A végfokok jók mert mikor olyan kedve van, hibátlanul szól.

Mellékelek videót és leírást hátha van valakinek ötlete.

Video 1
Video 2
VSX-321 szervizkönyv
(#) blasz válasza nero9 hozzászólására (») Feb 12, 2018 /
 
Szia most megnéztem jó pár videót erröl a szerkezetről.és a hdmi panelt hozták legtöbb esetben hibásnak.
(#) nero9 válasza blasz hozzászólására (») Feb 12, 2018 /
 
De hdmi panel nélkül is megy, viszont a hiba akkor is fennáll. A video 2-be nincs benne a hdmi panel és pure direct módban mennie kellene. Így ezt kizárhatjuk.
A hozzászólás módosítva: Feb 12, 2018
(#) reloop válasza nero9 hozzászólására (») Feb 12, 2018 /
 
Szia! Úgy hallom nem pattan, némításnak tűnnek a szünetek. A MUTE vezérlőket az IC 203-nál találtam, a Q201 kollektorán figyelném változik-e a feszültség.
(#) mek-elek válasza kameleon2 hozzászólására (») Feb 12, 2018 /
 
Természetesen egyet értek veled, részben.
Minden szerszám annyira jó, amire a gazdája használni tudja.
Egy bevonatos felület, ha beégett csak alkalmilag lehet javítani.
De, ha csak kontakthiba adódik, remekül lehet használni a felület roncsolása nélkül, ami nem zárja ki utána a rugónyomás állítást, amennyiben szükséges. Persze lapos érintkezőnél ez így nem áll.
Tudod, az erősítőben ilyen nincs, így nem igazán foglalkoztat, mondanék kontakt spray-t, valamilyet, és ennyi részemről ez a dolog.
No meg, légy jó szakember!
(#) jetman44 válasza blasz hozzászólására (») Feb 12, 2018 /
 
Szia!

Ez nekem baromira bevált kapcsolás és ha MJ11015-MJ11016 párokra cseréled egy remek hangú véget kapsz. De a TIP-el is rendben van, illetve AB osztályos, így a keresztezés is megoldott...
(#) nero9 válasza reloop hozzászólására (») Feb 12, 2018 /
 
Nem változik. 2,5 volt mérhető elhalkulás közben is a Q201 kollektorán.
(#) nero9 válasza reloop hozzászólására (») Feb 12, 2018 /
 
Közben rámértem a CP17 A mute pontra és ott 3,2volt van mikor jól szól de mikor elhalkul leesik 0 Voltra. Szóval ezt rángatja valami.
(#) reloop válasza nero9 hozzászólására (») Feb 12, 2018 /
 
Ugyanitt a ±12 V és ±LIMIT stabil? A proci 5 V és 3,3 V mennyire pontos?
A hozzászólás módosítva: Feb 12, 2018
(#) nero9 válasza reloop hozzászólására (») Feb 12, 2018 /
 
Limit- = -11,69v
Limit+ = 4,7v
+12v = 11,75v
-12v = -11,72v
cpu 3,2v
5v nem tudom hol nézzem

Találtam még valamit: az R499-en -12v mérhető. Mikor elmegy a hang leesik ez a táp.
(#) reloop válasza nero9 hozzászólására (») Feb 13, 2018 /
 
A doksiban a tápok sárga keretben vannak, a +5 V például 69.o B-6/7 mezőnél.
Az R499-en már a némítást végrehajtó jelet mérted.
A 67.o D-8 mezőben látok egy DC_DET' pontot, azon van valami változás?
(#) Ge Lee válasza jetman44 hozzászólására (») Feb 13, 2018 /
 
Konkrétan megmutattad neki ugyanazt a kapcsolást ami helyett másikat keres. Amit csatoltál az csak az állítható szinteltolásban más, meg van benne egy áramkorlát ami nem is visszahajló karakterisztikájú, szóval nem igazán ajánlott. A remek hangútól is messze van.
Akkor inkább építsen HTA-t, az tényleg jó hangú, ugyanúgy darlington a vége, visszahajló áramkorlát van benne, és azt is meg lehet építeni nagyobb teljesítményűre. És csak szimpla tápra van szüksége.
(#) nero9 válasza reloop hozzászólására (») Feb 13, 2018 /
 
DC_DET 3,2v stabilan a 67o D8-nál. Mondjuk ez nem biztos hogy jó mert a Q210 kollektora ami szintén a DC_DET-re kapcsolódik 3,2v. 69o. F 5 6 7 itt a rajz szerint 1,45v-nak kellene lenni.

Limit+ 5v stabilan.

CN704 10 lábán 3,2v stabilan
CN704 11 STH_5V lábán nincs feszültség de ahová ez megy a CP702 csatlakozó 5-6 lábai be sincsenek kötve. Ott egy led lenne de gyárilag nincs.. 76o. F4
(#) nero9 válasza reloop hozzászólására (») Feb 13, 2018 /
 
A 23. oldalon van erről egy infó ami szerint meg a 3,3v a normális.
(#) reloop válasza nero9 hozzászólására (») Feb 13, 2018 /
 
Az 1,45 V inkább a küszöbfeszültség lesz, aminél lekapcsol az erősítő.
Ezek a kimaradások ugye nem csak Tuner állásban észlelhetők?
(#) nero9 válasza reloop hozzászólására (») Feb 13, 2018 /
 
Ugyanez van a többi bemeneten is.
(#) nero9 válasza nero9 hozzászólására (») Feb 13, 2018 /
 
CP701 CPU_ST_VCC 8V mérek
(#) reloop válasza nero9 hozzászólására (») Feb 13, 2018 /
 
A kezdő hozzászólásban ugyan jelezted, de azért rákérdezek, a 3,3 V -ra kötött elkók lettek cserélve? A hibátlan működés egyik feltétele a vezérlő makulátlan tápellátása. Szkóppal lenne jó megnézni, van-e esetleg zavarjel a 3,3 V-on.
Innen már csak kitartás kérdése, megtalálni melyik bemenetre érkezik olyan feszültségváltozás ami a némítást generálhatja. Reméljük nem a vezérlő, vagy valamelyik perifériája hibásodott meg.
(#) reloop válasza nero9 hozzászólására (») Feb 13, 2018 /
 
CP701 koordinátái?
(#) nero9 válasza reloop hozzászólására (») Feb 13, 2018 /
 
CP 701 = 76o. C4

Egyedül a c301 elkó gyári ami a CPU_ST_VCC ágon van. 80o. C3
Kicserélem ezt is ma.
(#) reloop válasza nero9 hozzászólására (») Feb 13, 2018 /
 
Látom már, ez a készenléti táp egyenirányítva, pufferelve. A 80. oldalon mint HDMI táp szerepel, +12 V értékkel CN700 9-es csatlakozójánál. A hozzá tartozó 1N4007-eseket és a C301 elkót nem árt megnézned. Akár a 3,3 V is beszakadhat az IC 301 kimenetén. Szkóp van kézügyben?
(#) Cinema válasza blasz hozzászólására (») Feb 13, 2018 /
 
Az, hogy "sorra végezte ki a végtranzisztorokat" nem a kapcsolás bűne, hanem a rosszul tervezett NYÁK, vagy egyéb huzalozási hiba okozta. A panelen mindenképpen kell hidegítő kondenzátor a tápágakba. A végtranzisztorok hőstabilitását is biztosítani kellene, nehogy a hőmegfutás miatt sorra menjenek tönkre a tranzisztorok.
Tény, hogy vannak ennél jobb kapcsolások is, de ez is működik rendesen, ha jól van felépítve.

Üdv!
(#) nero9 válasza reloop hozzászólására (») Feb 13, 2018 /
 
Akkor itt 12 voltnak kellene lennie?
Elkót kicseréltem de semmi változás ugyanúgy 8v.
A diódákat megnézem.

Szkóp nincs, de ha lenne se értenék hozzá sajnos...
(#) reloop válasza nero9 hozzászólására (») Feb 13, 2018 /
 
Sajnos magam sem tudok pontosabbat.
Jobb híján vizsgáld meg az Input panelen az R499, Q419 tájékán megszakítható-e a némítás, durva beavatkozás nélkül, hogy valamelyest hallgatható legyen a készülék.
(#) Epu2 válasza blasz hozzászólására (») Feb 13, 2018 /
 
Üdv! Megértem, hogy ki -ki purcannak a végtranzisztorok. Ez a két dióda, mint hőmegfutási elleni védelem és munkapont beállító, kissé vicc kategória, amit növel, ha nincs stabil hőkapcsolat a végtranzisztorokkal.
(#) blasz válasza Epu2 hozzászólására (») Feb 13, 2018 /
 
Szia igen anno sokat kinlódtam vele,és úgy lett csak használható hogy megdupláztam a végtranzisztorok számát.Most akadt a kezembe a napokban a 2 panel de inkább elbontom mielőtt kicsalja megint a füstöt a tranzisztorokból.
Következő: »»   2070 / 2567
Bejelentkezés

Belépés

Hirdetés
XDT.hu
Az oldalon sütiket használunk a helyes működéshez. Bővebb információt az adatvédelmi szabályzatban olvashatsz. Megértettem