Fórum témák
» Több friss téma |
Bővebben: Link Nyákot fúrni lehet vele...
elvileg felsőmaró, ill. gravírozó lenne
de gíakorlatilak meg majd kiderül
hali
felraktatok egy linket, méghozzá nyákfúró cnchez azzal a vezérlővel tudnák margépet is vezérelni ugye? kompatibilis lenne a mach 3-mal?
Szevasztok
Nem olvastam mindent végig, tehát lehet, hogy v.ki már kérdezett ilyet. Van 1 síkágyas régi rajzplotterem (driwer nincs hozzá), ha át szeretném "alakítani" cnc-vé akkor teljesen új vezérlést (elektronikát) kell csinálnom hozzá vagy ami benne van az is felhasználható. A mechanika úgy ahogy van nekem megfelelne mivel továbra is hasonló munkát végezne, csak nem tollal. Minden ötletnek örülök ám!!!!
szia
hát szerintem jobb ha újat csinálsz mmint elektronikát a mechanikán pedig ne spórolj szerintem legalábbis
Na az elektronikáról én is hasonlót gondoltam, a mechanikánál viszont nem elsősorban a spórolás a lényeg, minek csináljak másikat mikor tökéletesen mükszik
tudnál egy két képet küldeni a vázról?
meg itt főleg attól függ, h mire szeretnéd használni a "régi" vázat, ill milyen típusó cnc-t szeretnél
Hát képet most nem tudok róla, de én lézerhez akarok 1 egyszerű kis gépet, annál meg annyi erő se kell mint a tollnál.
hát annak télleg nem kell annyira erős mechanika.
Mennyibe lenne neked a lézer? ill milyen lézert építesz?
Találtam 1 srácot aki szerintem nagyon jó áron adja, komplett 2w-os modul 33eFt-ért
hát
nekem megvan vhol meg kéne keresni cd-n kint van te melyik elektronikát építed meg a cnc-hez? am nem lenne jobb a CO lézer?
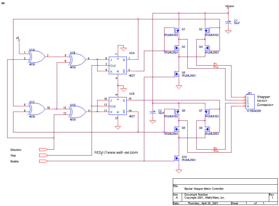
Kíváncsi lennék a szakik véleményére.Mennyire működőképes ez a kapcsolás?Szerintem ez egész jó lenne.Kiváncsi vok a véleményetekre.(Bipoláris motrokról és annak vezérlőiről lenne szó,bármi kapcsolás érdekel a témában)
Kössz!
szia
hát nem vok szakértő,de sztem jó bár ez csak 1 motort tud vezérleni, én ajánlanám a nyákfúróhoz mellékelt kapcsi rajztot
Hello, a szimuláció szerint, a FET ekig jó, én a TTL verziót építettem meg, 7474-gyel és 7486-tal. Az működött. Nekem az lenne a kérdésem a kapcsolással kapcsolatban, hogy vajon a felső FETek ki tudnak-e teljesen nyitni. Én sem vagyok szakértő
Miért bonyolítjátok? én megépítettem bd 249-es tranzisztorokkal a téma elején lévő kapcsit (4070+4027 )
a vezérlés multisimben és próbapanelon is elsőre indult a végtranyókkal meg nem lehet baj . Én 24v-os robotron motorokhoz fogom használni (Ha elkészül a tápja is)
Az IC -k tápja azonos a fetekével? ha nem akkor szerintem nem jó. A tápfeszöltség különbség vezérelni fogja a felső feteket Úgy gondolom.
Itt van egy kép róla épp ma dél után készült el.Elnézést
a rossz minőségért de csak telefonnal tudtam fotózni
Csak azért aggódtam, mert a felső FET-ek source potenciálja a motor miatt (is) magasabb, igy az magasabb gate feszültségre fog nyitni, mint az alsó...
Tök jó lett! egész egyszerű a nyák! Ha megfelel az elvárásaidnak a működése, tedd fel kérlek a nyáktervet, meg a schematic-ot is, hogy ha valakinek később szüksége lesz egy léptető motor vezérlésre, könnyen után tudja majd építeni! (Lehet, én leszek az
)Köszi!
Az elvi rajz itt van a téma elején . a panelt eagle -ben
teszemm föl a végtranyók bd 249 -a diódák 1n4048 az ellenállások 1k. A panel teliföldes tehát megnyitás uttán katt a ratnestre.
Bocs hogy beleszóltam most néztem miért kell a fet
az enyém nem bipolár motorhoz készült
Tévedtem az én motorom is bipolár csak 6 kivezetéses.
A hat kivezetéses motor alapból unipolar, viszont beköthető bipoláris módba is egy-egy fél tekercse.
nem tudotok olyan cnc vezérlőt ami dc motorokat vezérel nem pedig léptetőmocikat?
(3 tengelyre kéne)
UHU szervo : http://www.uhu-servo.de/servo_en/index.htm
Viszont értelemszerűen DC szervo motor kell hozzá + egy enkóder. A programozott ATMEL vezérlőt pedig megveheted a fenti oldalon "jelképes" összegért. |
Bejelentkezés
Hirdetés |






)