Fórum témák

» Több friss téma
Fórum » Inverter készítése
 
Témaindító: Tomy666, idő: Máj 24, 2006
Témakörök:
Lapozás: OK   53 / 63
(#) Kismazsika válasza weend hozzászólására (») Jún 25, 2017 /
 
Szia! Lehet egyszerűbb, csak az elektronikában én nem vagyok annyira jártas, villanyszerelő a szakmám.
(#) weend válasza Kismazsika hozzászólására (») Jún 25, 2017 /
 
Szerintem egy 12 voltos rovarcsapdát nagyságrendekkel egyszerűbb elkészíteni, mint egy invertert.
Csak ezért bátorkodtam rákérdezni.
(#) Pafi válasza otisz hozzászólására (») Jún 25, 2017 /
 
A linken én ezt olvastam: "23.4KHz Modulation frequency"
(#) laci1213 hozzászólása Nov 5, 2017 /
 
27.6 kW
(#) csipaDJ hozzászólása Dec 20, 2017 /
 
Üdv mindenkinek.
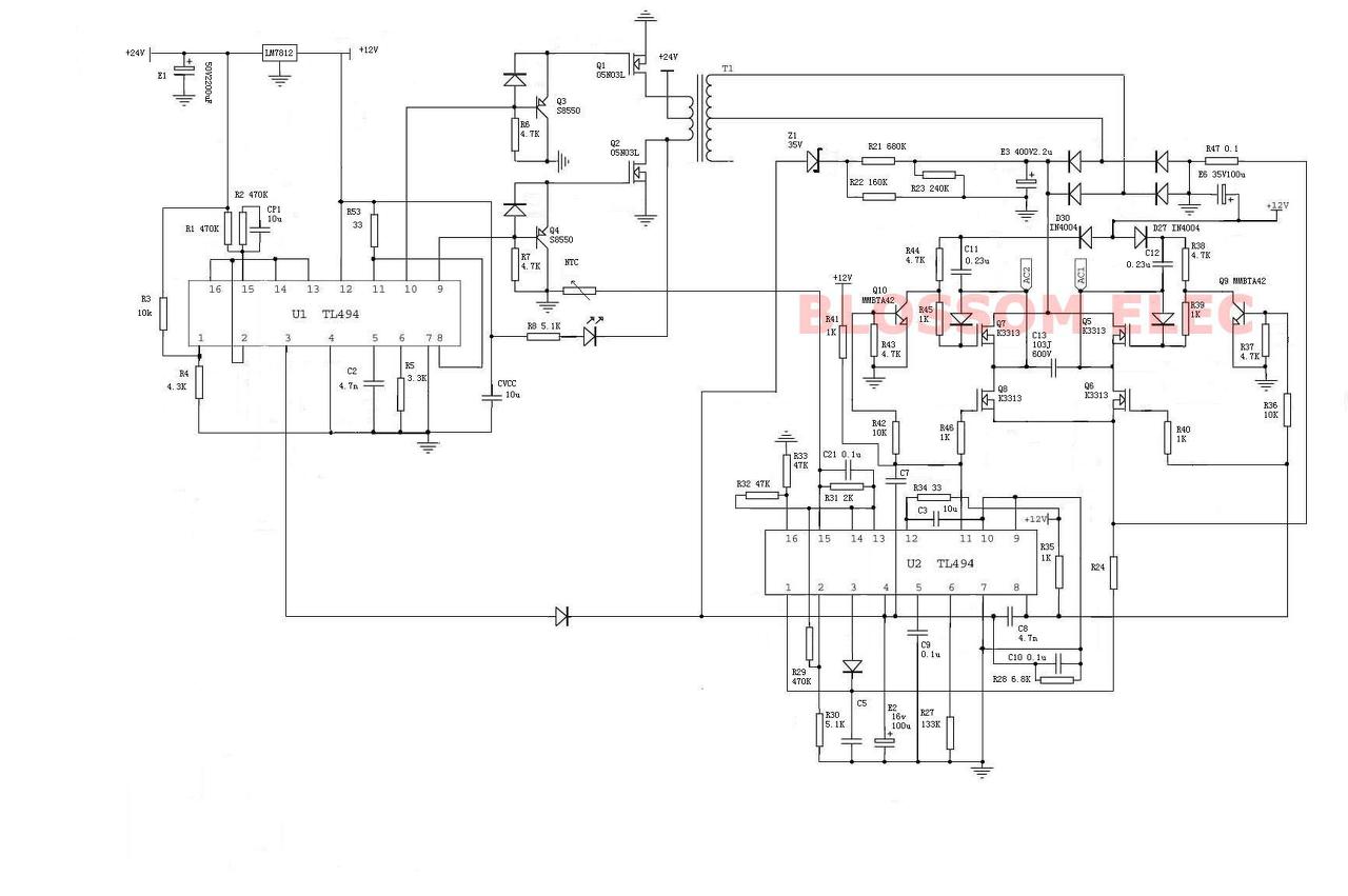
Találtam neten a mellékletben lévő rajzot. Csak 24V-os a rendszer elláttása. Kettő db TL494-es IC van benne szerintem egy DC-DC rész és egy DC-AC résszel. Segítsen nekem valaki abban hogy átnézné hogy műkődőképes-e maga a rajz megépítés után. S még abban hogy át lehet-e alakítani úgy hogy csak 12V-os rendszer legyen?
Előre is köszönöm a válaszokat.
(#) gopati hozzászólása Jan 28, 2018 /
 
Sziasztok!
A tanácsotokat szeretném kérni:
(Kicsit off mert nem építésről lenne szó, de inverterről)
Van egy 400W-so névleges teljesítményű villanófényes kis kozmetikai eszközöm. Szeretném használni otthon napelemes rendszerről. Sajnos a kütyü nagyon hirtelen veszi fel a teljesítményt, mint kiderült. Mit tegyek? Eddigi próbálkozásaim:
1. 300/600W-os szinuszos inverterrel: pillanatra lertántotta a feszültséget (elsötétültek az izzók a házban) és sajnos a készülék hibát jelezve leáll;
2. 1kW-os aggregátorral (Hecht), itt is ugyan ez történik csak itt majd" egy másodpercig az aggregátor motorját is megakasztja;
3. 600/1200W-os szinuszos inverterrel: ugyan az, mint 1. esetnél. 1. és 3. esetben az otthoni kicsit öreg (csak 3 éves) 180Ah-s munkaaksi hajtotta az invertert, de legalább feltöltött (amennyire lehet) állapotban volt a kísérlet alatt.
4. Az aggregátorra kötve, de egy 2400W/3000kVA UPS-en keresztül: semmi előrelépés: aggregátor ugyanúgy akkorát köhhent, hogy majdnem lefullad, kattan a UPS (kb. 10-20ms átkapcsolási idő a gépkönyv szerint), de már késő.
Tehát ezeknél az eseteknél próbál villantani a készülék, de gyakorlatilag semmi ereje nincs
5. Ugyan ez a UPS (teljesen új) saját akksijáról hideg indítással, tehát a 2400W-os szinuszos invertere megy: Eddig ez a legjobb próbálkozás: óriásit nyög a UPS, villant a készülék, már majdnem jó, már érezhető valamennyi teljesítmény, de sajnos megint hibát jelezve villog a készülék és leáll.
6. Azért kipróbáltam "rendes" árammal is a készüléket, nehogy az legyen a hibás (persze vadi új), ez már nem otthon volt 5kW-os SMA Szolár cucc, nemtom. hány 10kWh-nyi akksikra kötve: Működik a készülék. Ott volt kéznél egy filteres tápegység, ami mutatta a pillanatnyi áramfelvételt: nagyon-nagyon rövid ideig 2-3A (230V).
Mi lehet a baj? Nem reagálnak elég gyorsan a terhelésre a UPS meg az inverterek? Az aggregátoron nem csodálkozok, mert mozgórész van benne.
Előre is köszönöm a segítséget,
üdv: Gopati
(Sajnos nem nagyon van lehetőségem áramköröket építgetni házilag, inkább a gyári dolgok mennek, de azért szeretném olcsón megúszni)
(#) dara válasza gopati hozzászólására (») Jan 28, 2018 /
 
Ha megadnád a kütyü tipusát lehet többet tudnánk segíteni.Na most akkor invertert hajtasz inverterrel?A 400W elég sovány.
(#) erbe válasza gopati hozzászólására (») Jan 28, 2018 /
 
Otthon nincs hálózatod?
Egyébként nincs semmi baj az eszközzel, csak egy lágyindítót kell elétenni. A hálózat elbírja, inverter, szünetmentes, generátor,... sokkal nagyobb kellene.
Idézet:
„nagyon-nagyon rövid ideig 2-3A (230V).”

Az a nagyon-nagyon rövid ideig akár 20 A is lehet. 2500 W-os agregátorról sokat fűrészeltem 2000 W-os láncfűrésszel. Semmi gond nem volt vele. Pedig az is fel tud venni induláskor 20 A-t.
(#) gopati válasza dara hozzászólására (») Jan 29, 2018 /
 
A kütyü típusa Remington IPL 6500, kb 60000Ft értékű cucc. 400W van ráírva az aljára.
Hogy érted, hogy invertert inverterrel?
Az UPS-t egyébként a napelemes rendszer kisegítésére szereztem, de ha így se úgy se hasznos (mármint, hogy se a kütyüt nem bírja el, se a rendszert nem hatékony vele működtetni: kb. 50W-t fogyaszt tele akksival terhelés nélkül), akkor lehet, hogy még visszaküldöm a boltba, még nem járt le a 14 nap vásárlástól elállás.
(#) gopati válasza erbe hozzászólására (») Jan 29, 2018 /
 
Így van, otthon nincs hálozatom.
A lágyindító azt jelenti, hogy csökkentett teljesítménnyel indítja és lassan növeli a teljesítményt?
Igen, elképzelhető, hogy tényleg nem 2-3A, lehet, hogy a Ampermérős szűrős elosztó, amin keresztül kipróbáltam (amikor rendben működött) nem tudta olyan gyorsan érzékelni a teljes fogyasztást. Azért is valószínű mert felhívtam a gyártó ügyfélszolgálatát, és ott a hölgy azt mondta, hogy eddig összesen 3 ehhez hasonló esete volt ezzel a készülékkel. Ott persze mindig hálózatról használták, és az volt a megoldás, hogy a 10A-os kis megszakítót 16A-osra kellett cserélni. Érdekességként megemlítem, hogy a 10-eset sem csapta le soha, csak nem működött vele azokban az esetekben, de mikor kicserélték 16-osra akkor már igen.
(#) dara válasza gopati hozzászólására (») Jan 29, 2018 /
 
Küld vissza.Azt nem napelemes rendszerekhez találtá ki.A kütyüd meg rejtély,furcsa hogy 2,4Kw nem inditja el.Meg kéne mérni egy műszerrel ami csucsot mér.
(#) szsrobert válasza gopati hozzászólására (») Jan 29, 2018 /
 
Pufferkondit szerelnek ra.
(#) weend válasza szsrobert hozzászólására (») Jan 29, 2018 /
 
Kik szerelnek ra?
(#) gopati válasza szsrobert hozzászólására (») Jan 29, 2018 /
 
Bocsi, én amatőr vagyok. Az inverter elé gondoltad a pufferkondit?
(#) GPeti1977 hozzászólása Máj 24, 2018 /
 
Készítettem egy invertert IR2130 FET meghajtóval Bővebben: IR2130

IRFP460 MOSFET-et hajtok meg vele, az a probléma hogy terhelés nélkül is nagyon melegednek, pedig katalógusadat szerint az IC 2,5us deadtime-ot ad meg, ezekhez a közepes teljesítményű FET-ekhez 10 ohm körüli gate ellenállással simán jól kéne működni, sőt már azt is megcsináltam hogy 120 Ohm ellenállással kapcsolom be, és 10 Ohm + dióda kapcsolom ki, de nem nagy javulást értem el, az inverter olyan 20kHz körül megy a frekvencia sem olyan nagy. Mi lehet vajon a probléma?
(#) latyakosa válasza GPeti1977 hozzászólására (») Máj 24, 2018 /
 
Kapcsolási rajz, fotókat tudnál feltenni ?
(#) GPeti1977 válasza latyakosa hozzászólására (») Máj 24, 2018 /
 
A szokásos alapkapcsolás, figyeltem az áramutakra is, például a VSx lábak közvetlen a source-ra csatlakoznak.
(#) cimopata válasza GPeti1977 hozzászólására (») Máj 24, 2018 /
 
Mérj rá szkóppal egyből kiderül mi van.
(#) GPeti1977 válasza cimopata hozzászólására (») Máj 24, 2018 /
 
Az összenyitásra tippelek, azt hogyan látom meg szkópon? Az áram mérő sönt ellenálláson?
(#) cimopata válasza GPeti1977 hozzászólására (») Máj 24, 2018 /
 
Tegyél a félhidak kimenetére egy 10nF kondit és mérd egyszerre a félhidat és az alsó illetve felső vezérlő bemenetet. Ha nincs összenyitás akkor addig nem szabad a kimenetnek ugrania amig az ellentétes bemenetre magas jel nem érkezik így látod hogy mikor pl alacsonyba vált az L in bemenet rá mennyi időre kezd el emelkedni a kimenet (mennyivel később kapcsolja be a magas fetet)
A hozzászólás módosítva: Máj 24, 2018
(#) deak francis hozzászólása Jún 10, 2018 /
 
Üdv.
Készítettem egy invertert etd-39 ből ,az a problémám vele hogy néha indításkor nagy áramot vesz fel (2-3A) és nagyon melegszik a Fet-tranzisztor. Amikor pedig "jól" indul nem megszik semmi és a fogyasztás is ok. Mi lehet a probléma??
Köszönöm.
(#) Peter65 válasza deak francis hozzászólására (») Jún 11, 2018 /
 
Üdv!
Ahhoz, hogy érdemi választ kaphass, ennél sokkal több adatot kell hogy megadjál. Kellene a kapcsolási rajz, a kész inverterről fénykép. És még akkor is, inkább csak ötleteket lehet adni. Én mondjuk így látatlanban nagyfrekis gerjedésre tippelnék. Ezt meg oszcilloszkóppal lehetne leellenőrizni.
(#) deak francis válasza Peter65 hozzászólására (») Jún 11, 2018 /
 
Szia.
A szerkezetet villanypásztor táplálására akarnám használni. Tehát 12Vdc bemenet,400-500Vdc kimenet. A meghajtás 556-al történne 10kHz-es frekin.
Minden infó jól jön!!Köszönöm.
(#) Pisti27 hozzászólása Okt 16, 2018 /
 
Sziasztok! Lehet hülyeséget kérdezek.,ne kövezzetek meg! Adott egy hegesztő (inverter) esetleg ezt tudnàm egy 12V os akku ról használni? Persze egy inverterrel. Hogy jobban érthető legyen, szàntóföldön szeretnének hegeszteni. Tudom extrém helyzet....
(#) ferci válasza Pisti27 hozzászólására (») Okt 16, 2018 /
 
Szia!
Hatalmas lenne a veszteséged nagyon spéci alkatrészekkel is ( amik inkább álom kategória privátban ), aztán oda "akku" is kéne - felejtsd el.
(#) erbe válasza Pisti27 hozzászólására (») Okt 16, 2018 / 1
 
3 db sorbakötött 12 V-os akkuval kis ügyességgel lehet hegeszteni. 4 db-bal már könnyebb ívet fogni. Inverter(ek) helyett elég néhány m 4-es vagy 5-ös vasdrót az áramszabályozásra.
Ennél olcsóbb megoldás nem nagyon létezik. Nem a legjobb hatásfokú, de nem ilyennel szoktak olaj távvezeték csövet varrni.
130 A-ig már akár 50 Ah-s akkukkal is működik, ha nem kell métereket egyfolytában hegeszteni.
(#) szsrobert válasza erbe hozzászólására (») Okt 17, 2018 /
 
Koltseges megoldas.
(#) erbe válasza szsrobert hozzászólására (») Okt 17, 2018 /
 
Akkor számold ki!
Egy hegesztőinverter + egy 5-6 kW-os inverter a legolcsóbb fajtából (ami csak másodpercekre tudja a 6 kW-ot) + a hegesztést elbíró 12 V-os akku(csomag). Mert 1 db 42 Ah-s nem fog hegeszteni. Még a 100 Ah-s se sokat.
Vagy 4 db 12 V 50 Ah akku + néhány méter 4-es vasdrót.
(#) szsrobert válasza erbe hozzászólására (») Okt 18, 2018 /
 
Ez jo. Mint a kabare.
Mit csinaltak a lopott itallal?
Eladtuk.
Es az araval?
Elittuk.
4 akku 100000 felett, elettartama erre keves.
Akar jol termelo napelemmel is lehet hegeszteni.
A hozzászólás módosítva: Okt 18, 2018
(#) erbe válasza szsrobert hozzászólására (») Okt 18, 2018 /
 
Akkuról nem folyamatosan akarnak hegeszteni, hanem alkalmanként, mint pl. egy kombájn törött izémizéjét, hogy egyáltalán be lehessen vontatni a tarlóról.
A 100000.- erős túlzás. 4 db 12 V 50 Ah akku jó esetben 50-60 e.-ből kijön. Ennyiért egy komolyabb mentőbrigád ki se jön. Láttad volna, mit műveltek a GSM nyomán erdőbe tévedt és megsüllyedt megrakott lengyel kamionnal.
Napelemből hegesztéshez kellene legalább 40 db még maximális napsütésnél is (/250W). No meg a tartószerkezet az aratnivaló gabonában vagy a tarlón.
A hozzászólás módosítva: Okt 18, 2018
Következő: »»   53 / 63
Bejelentkezés

Belépés

Hirdetés
XDT.hu
Az oldalon sütiket használunk a helyes működéshez. Bővebb információt az adatvédelmi szabályzatban olvashatsz. Megértettem