Fórum témák
» Több friss téma |
Igen, vannak FET tetródák, két kapuval. Az ilyen eszközökkel lehet jó szabályozott erősítésű eszközt készíteni, de használják keverési célokra is, vevők bemenetén.
Az, hogy egy vevő bemenetén mi van, FET, vagy bipoláris tranzisztor, az a tervező döntése. Bipoláris tranzisztorral bizonyos körülmények között érzékenyebb vevő készíthető, a jobb zajillesztés, valamint a jobb intermodulációs jellemzői miatt, De vannak esetek, mikor nincs más lehetőség, mint a FET-ek használata.
Ezzel a módszerrel csak annyi a probléma, hogy a 4060 digitális áramkör, a kimenetén impulzusok vannak. Az impulzusoknak pedig elég széles frekvencia spektruma van, ami keverésre alkalmatlan. Lehetne ugyan szűrőket használni, de az egyrészt nem eléggé hatékony, másrészt megdrágítaná a dolgot.
Inkább nézz utána a PLL elvnek, abban is vannak digitális osztók, nem kevés árnyékolási problémát okozva.
Igazából csak annak örültem, hogy jó a kvarc és frekvenciája. A 4060 nem tűnik nekem jónak,
Legkevesebb 16-al tud osztani, amit ha a polyakov 2-vel szoroz, 160m -es sáv környékén tud dolgozni. De feljebb nem. Ha tranzisztoros oszcillátort gyártok vele, A polyakov 2 vel szorozza akkor jó lehet 28Mhz -hez. Úgy lehetne jól használni, hogy 2,4,8 al osztanám le a frekit, és azt használnám. Ilyet a 4060 nem tud. Idézet: „hogy 2,4,8 al osztanám” Erre bármelyik flip-flop képes avagy az 1 bites tárolók D/J-K/R-S ... pl.: ttl:7474 cmos:4013 avagy ezek cmosttl:74hc74 74hc4013 verziói. Ha ezeket egymás után kötöd akkor 2es osztásokat kapsz. Esetleg a 74hc4040 mert az 2-4096 ig 12bites bináris osztó. Kvarcból az analóg telefon modemekből donorizálható 28,xxx MHz lenne jobb .Akkor azzal viszonylag sok HAM sávban közepébe/elejébe betudsz osztani. (habár kicsit más keverési/vételi elvet használva szélesebb sávú rádióvételt is elérhetnél az egyetlen fix kvarc által meghatározott keskeny csatorna helyett.) A hozzászólás módosítva: Aug 24, 2018
A 4040 elég jónak tűnik, de mi lenne az a másik elv?
Keressél rá "SOFTROCK receiver " leírásokra .
Arról én nem tehetek, hogy nem akarod megérteni, miről írok. A tranzisztoros erősítőket mindig valamilyen nagyon kevés menetes leágazásról, illetve transzformátorról vezérlik. A Fet-et nem. Az tud menni közvetlenül a rezgőkör meleg pontjáról.
Idézet: Nem tudom megérteni, mit nem értesz ezen, szerintem, meg amit te írsz, az akar talán egy vicc lenni? „Honnan is "élhetnének" máshonnan, a hideg pontjáról nem lehet.”
Talán, ha világosan fogalmaznál, nem kéne utólag magyarázni.
Egyébként egy FET bemenetének az ohmos ellenállása ugyan nagy, de az impedanciája nem annyira, és igencsak frekvencia függő, amit igencsak kompenzálni kell.
Érdekes ez a SI5351 IC, a maga független 3 kimenetével. Még nem ismertem...és az ára is igen baráti ehhez képest.
![]() Meg is álmodtam vele egy komolyabb rádiót 50kHz-30MHz sávra...
A nagyfrekvenciás jFET-eknek azért elég kicsi a gate kapacitásuk a maguk néhány pF-ével! Ez még rövidhullámon is nagy impedancia lesz. Ennél egy hasonló frekvenciára szánt csőnek sem lesz kevesebb a rács kapacitása, a méreténél fogva sem...
Minden esetben ,ha frekvenciáról van szó,akkor a tranzisztor VS cső, 1-0,a tranzisztorok UHF-ban és SHF-ban is működnek,csöveket még nem láttam amik a VHF felett üzemelnek.Esetleg a nagy teyesitményű magnetronok,mást nem ismerek.
A hozzászólás módosítva: Aug 24, 2018
Pedig léteznek. Ezek az úgynevezett tárcsás kivezetésű elektroncsövek, amik kb. 4GHz-ig üzemképesek. Ez felett lépnek üzembe az ú.n. sebesség modulációs csövek, pl.: klisztron (bizonyos típusok 30GHz-ig is üzemképesek) van az általad is említett magnetron. A TUNGSRAM is gyártott klisztront, K11 típusszámmal.
Van egy ilyen K-11 A/D klisztronom. Nem tudod, hol találhatnék hozzá adatlapot. Mondjuk, nem tudom, mire használnám.
A hozzászólás módosítva: Aug 24, 2018
Nekem van egy mikrohullámú mérésekről szóló könyvem (a 60-as évekből), előkeresem és meglesem, hogy van-e benne valami adat róla.
Köszönöm.
A könyv címe: Dr. Almássy György - Mikrohullámú mérőműszerek és mérések. Sok információ találtam benne a K11-ről, elsősorban az ORION különböző mikrohullámú mérőműszereinek ismertetésében. Például itt van a leírása, kapcsolási rajza a ORION-FMV 1271 oszcillátor és a ORION-EMG 1176 szignálgenerátornak is. Be fogom szkennelni és közkincsé teszem (mármint a rajzokat és leírásokat nem az egész könyvet, mert az rengeteg munka volna), de ehhez el kell mennem valahova ahol tudnak A3-ban szkennelni, mert az A4-es lapolvasómmal nem boldogulok.
A hozzászólás módosítva: Aug 24, 2018
Azt akartam mondani,hogy én még nem láttam olyan csövet ami képes a kisjelű mikrohullámok erősitésére,egyébként a magnetron egy oszcilátor cső,csak katódja meg anódja van.
Haladóhullámú csövek alkalmasak erre. A hagyományos felépítésű elektroncsövek már nem alkalmasak az elektronok véges futási sebessége miatt. A nagyfrekvenciás tranzisztorok előtt is volt élet a mikrohullámú sávokon.
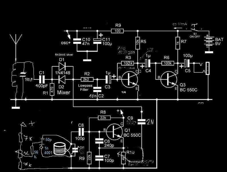
Sikerült kapacitásdiódás finom hangolást csinálnom, az oszcillátoromhoz,
de sajnos nem tökéletes. A rezgőkörhöz kondenzátorral csatoltam a diódát, és a diódára potméteres fesz. osztóval vezettem a szabályozófeszűltséget. Úgy gondolom a hang torzulását a dióda nyitása okozza.
A kapacitás dióda nem nyithat ki üzem közben, azt záróirányba kell előfeszíteni. Hogy kötötted be?
Itt a rajz, a dióda elő van feszítve,
Kb a tápfesz fele jut rá. Úgy gondolom az LC rezgőkör feszűltsége mégis bezárja egyik irányban.
Az 1N4001 nem éppen kapacitás dióda, szinte biztos, hogy nem egyenletes a kapacitás görbéje (de én is készítettem már vele finomhangolót és működött). De nem biztos, hogy ez a baj. Próbálj meg a diódával párhuzamba tenni egy 1nF-10nF-os kerámia kondenzátort hidegítésnek.
Vagy próbáld meg a mellékelt rajznak a hangoló részét átültetni a te rádiódba. A hozzászólás módosítva: Aug 25, 2018
Köszi, ez lehet jobb lesz.
Erre az esetre van kitalálva a két, szembefordított dióda esete. Akkor csatoló kondenzátor sem kell, közvetlenül rákötheted a rezgőkörre. Így nem tud kinyílni sehogy sem mind a két dióda egyszerre. Cserébe a kapacitása leesik felére...
VCO néven sok kapcsolást találsz.
A hangoló feszültséget milyen hosszú vezetékkel vitted oda? Lehet, hogy az szed össze valamit. A potméter csúszkáját nem ártana legalább egy 100 nF kondenzátorral hidegíteni. Az 56 k ellenállás, gondolom közvetlenül a diódára van kötve, de a potméter felől tegyél rá hidegítő kondenzátort, ha 1-2 cm-nél hosszabb a vezeték.
Érdekes project, köszi
![]() Hasonlót tud a vevő része, mint amire én gondolok, de csak részben. Amit én szeretnék, az a második keverőtől nézve teljesen más lesz. Onnan kvadratúrás keveréssel lenne alapsávba keverve a jel, majd egy segéd szintén kvadratúrás keverővel lenne kiválasztva a megfelelő oldalsáv. Ez az egész vagy szabályozható sávszélességű lesz, vagy 3 fix sávszélesség lesz kialakítva(cw, ssb, am). Ennek az elvnek az előnye az, hogy az egyetlen tükörfrekvenciája az a mindenkori sávszélesség megfordított spektruma, ami sokkal kevésbé kritikus és zavaró, mintha más frekvencián lenne a tükör. Így -40-60dB elnyomással már kifogástalan vételt lehet elérni, még vájtfülűek számára is
Közben, amíg írtam, tettek fel rajzot is. A képen a .1 és .001 kondenzátorok gondolom µF-ban értendők. Nálad ezeket hiányoltam. Azon a képen még az 1,2 kohm, 2 dióda, 1 k potméter kombináció értelmét nem értem (melléklet).
|
Bejelentkezés
Hirdetés |




.








