Fórum témák
» Több friss téma |
A titok többé, nem titok. Valóban. A lényeg lehet kapni.
A hozzászólás módosítva: Aug 30, 2018
A kérdés, hogy amit küldenek az kalibrált-e, vagy neked kell majd beállítani egy hiteles frekvencia etalonnal?
Azt nem tudom. De én etalonnak vettem.
![]() Ugyan ilyen. ![]() Lehet azért ilyen olcsó? A hozzászólás módosítva: Aug 30, 2018
Ha állítani kellene/lehetne, akkor VCTCXO lenne. Önmagában az is pontos, de van lehetőség hiteles frekvencia etalonnal szinkronizálni.
Szia!
Valószínűleg lehet/kell állítani. Abból gondolom, hogy szinte mindegyiken van egy kerek nyílás, ami mögött egy poti lehet. A képeken annak látszik. Sany által feltett képen a nyílást leragasztották egy kerek valamivel. Ebből azt gondolom, hogy alapból ez is állítható, de lehetséges, hogy pontosan be lett állítva és ezért ragasztották le. Persze lehet, hogy nem jól gondolom. Nekem van hasonló, ami kiad egy referencia feszültséget és egy potin keresztül behúzható hitelesre. Én GPS vevővel lőttem be. Itt egy hasonló, mint amit sany vett: A hozzászólás módosítva: Aug 30, 2018
Én meg még ilyennel nem találkoztam. Láttam olyat, hogy 0,1 ppm, és punktum, TCXO, és láttam feszültségvezéreltet, VCTCXO -t. De igazad lehet, mert a csatolt képen látható fehér pötty alatt lehet valami, és valószínűleg be is lett állítva gyárilag.
Mindenesetre, biztos pontosabb, mint egy akármilyen kavics.
Állítólag ez a típus is 0,1 ppm-es. Le is szedhetem a matricát különben.
A hozzászólás módosítva: Aug 30, 2018
Le ne szedd! Jó ez így ahogy van, ne nyúlj hozzá. Majd, egyszer, ha már szükségét érzed.
A hozzászólás módosítva: Aug 30, 2018
Ne szedd le!
Ezeket laborban fix klimatikai körülmények között kalibrálták be, ha leveszed belejut a párásabb levegő, elronthatja az egészet. Az a matrica ránézésre "hologramos" szóval szinte biztosan kalibrált.
Rendben, nem szedem le. Hologramos.
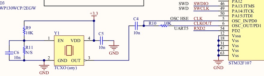
Egy kicsit keresgéltem, hogy is kell a PIC belső oszcillátorához illeszteni a TCXO-t.
Találtam is egy bekötést. Ez jó lehet számomra? Persze a megfelelő lábakat bekötve. A "zöld" kép a ebay-ről származik, a rendelt TXCO-nál volt megadva, gondolom a bekötése. A hozzászólás módosítva: Aug 30, 2018
Nem elég az osc in-re kötni a bejövő jelet? Annak talán az osc out-on invertálva kellene megjelenni, és párhuzamosan menni a belső részekhez.
Lehet, hogy elég lenne, nem tudom.
Lerajzoltam, hogy gondoltam én. Nem tudom a 330 Ohm -os ellenállás befolyásolná-e a működését. A hozzászólás módosítva: Aug 30, 2018
A PIC adatlapjának 7. oldalán ott a megfejtés. Idézem:
Idézet: „OSC1/CLKIN pin9 - Oscillator crystal input/external clock source input.” Vagyis elég a PIC 9. lábára kötni a TCXO-ból a jelet.
Köszi. Még eddig TCXO-t nem kötöttem PIC-re.
A hozzászólás módosítva: Aug 30, 2018
Én sem, csak belelestem az adatlapba.
A tápfeszültsége mennyi lehet a TCXO-nak?
Nézem majd először 3,3V -tal? Ebay-en semmit sem írnak róla. A hozzászólás módosítva: Aug 30, 2018
Ez jó kérdés, nem tudom. Esetleg nem tudsz írni az eladónak hátha van egy kínai adatlapja?
![]() Én biztosan 3,3V-al próbálnám ki először, majd a már meglévő frekvenciamérőddel ránéznék, hogy jó helyen jár-e, elindult-e egyáltalán. Ha nem akkor emelném a tápfeszültséget 5V-ra.Az interneten körülnézve 3,3V-tól egészen 12V-ig mindenfélét láttam szóval nem tudom. Azt is figyelembe kell venni, hogy a PIC 5V-ról működik, és nem biztos, hogy együtt fog működni az esetleges 3,3V-os TCXO-val szintemelés nélkül.
Ha más nem a CLKin-t érdemes féltápra emelni feszosztóval (3-4k) , majd ide becsatolni egy 100-220n kondin keresztül a TCXO jelét ha 3,3 Voltról jár.
No meg az external XCO bitet billenteni a forráskódban és újra forgatni és égetni. A hozzászólás módosítva: Aug 30, 2018
Mindenféleképpen át kell billenti az XCO bitet?
Persze mert az egy üzemmód függően "programozható" oszcillátor áramköri eleme a uC-nek.
Anélkül nem fog működni! Keressél adatlapon oscillátorról szóló írást! Belső RC , külső kis frekis 4MHz alatt , külső nagy frekis 4 MHz feletti kvarcok és végül külső CXO használatánál mit mire kell billenteni . Ez a forráskódban kell megadni amikor elején definiálod az oszcillátor frekijét és tipusát. Nem nagy dolog ... ott van megírva minden a uC pdfben. A hozzászólás módosítva: Aug 30, 2018
a uC CONFIGURATION WORD (ADDRESS 2007h) első 2 bitje mondja meg a oszci tipusát
120-122 oldalon F0SC1, F0SC0 bitek. Ezt forrás kódban is "megmodhatod neki" keresd meg azt az utasítást ami ezt végzi el, beszédes lesz .A hozzászólás módosítva: Aug 31, 2018
Vagy az MPLAB-Xben a konfig biteket mozgató felületen lehet billegtetni
A hozzászólás módosítva: Aug 31, 2018
Az eredeti forráskód elég részletesen van feliratozva. Könnyű lesz átírni annak aki kicsit ért hozzá. Mondom ezt én aki nem ért hozzá.
![]() A forráskód innen az oldal aljáról letölthető, az ASM tele van megjegyzésekkel, csak annyi a gond, hogy szerbül van, de aki otthonosan mozog az ASM-ben az könnyen megtalálhassa benne a keresett részt. Én annó nekiugortam, pont ezért amiért Sany is küzd, de időhiány miatt egyenlőre elhalt a dolog.
Igen ezekkel tisztában vagyok.
A forráskódban HS oszcillátorként van megadva.
A HS oszcillátor beállítás lehetővé teszi a 20MHz -es jel fogadását a PIC OSC1 lábán . Ld. Adatlap Figure 14-2.
Ha az oszcillátor 5V -os: A kimenete közvetlenül mehet a PIC OSC1 lábára. Ha az oszcillátor 3.3V -os: A kimenete és a PIC OSC1 lába közé egy szintillesztő fokozat kell. Ide a 74VHC1GT sorozat valamelyik kapuja (pl. 74VHC1GT08) lenne jó. A bemenetén 5V tápfeszültség mellett a min. magas szint 2V, a kimenetén pedig magasabb, mint 4.0V. Ha már ennyit költöttél az oszcillátorra, a kapu is bele kell hogy férjen a költségvetésbe... M74VHC1GT08DTT1G A hozzászólás módosítva: Aug 31, 2018
Akkor nincs más hátra meg kell vizsgálni , hány voltos a TXCO.
Ha kell a kapu akkor természetesen belefér.
10=HSoscillator esetén 2re végződik bit 1-0 FOSC1:FOSC0: Oscillator Selection bits 11 = RC oscillator 10 = HS oscillator 01 = XT oscillator 00 = LP oscillator Ebből meg az látszik hogy majd a 01 kell végződnie a biteknek mert 01 az XT (külső) ,tehát 3971-re kell állítani a konfig szó értékét.
Átírom, ezen ne megyen el a dolog. De a HS nem támogatja 20MHz jel fogadását?
|
Bejelentkezés
Hirdetés |









Nézem majd először 3,3V -tal? Ebay-en semmit sem írnak róla. 

