Fórum témák
» Több friss téma |
Fórum » Csöves erősítő készítése
Ne feledd betartani a fórum viselkedési szabályait, és a topik megmaradásának feltételeit. [link]
A téma átmenetileg fagyasztva lett, hozzászólni nem tudsz!
Valamit nagyon benéztek, de sebaj.
![]() Zöld asztal. Ez a discus nevű egyén trade mark-ja?
A linket Te tetted fel körülbelül két oldallal korábban. Annak a fórumnak egy másik topicjáról van szó.
Egy bolond százat csinál.
Szánalmas amit csinálsz.
Szerinted ki veszi be az önfényezős, saját linkes dumát? ![]() Nem megy a trafó biznisz papa? ![]()
Köszönöm. Igyekszem a dolgokkal, csak kevés az időm.
Na ne nézzünk már mindenkit hülyének, a két környezet (asztal, jobboldali kábelek, zöld elosztó, stb...) több ponton is egyezik, s még sok minden más is.
![]() Persze lehet, hogy dys-cus mester megengedte telifunkennek, hogy az asztalánál dolgozhasson... Szerintem ez lehet az igazság! A hozzászólás módosítva: Aug 31, 2018
Fotó nélkül is sokan rájöttek ki is valójában telifunken.
Stílus maga az ember, senki nem tud kibújni bőréből. Aki váltott már néhány mondatot vele, az biztosan tudhatta, hogy dyscus álnéven ismét itt van. Tőlem lehet telifunken is, de ne nézzen senkit hülyének! A hozzászólás módosítva: Aug 31, 2018
Sokan vannak újra regisztrálók.
Én válaszra sem szoktam utána méltatni (nem mintha ez bármit is jelentene, mert nem értek hozzá ).
Elhiszem, egem nem érdekel, de ne tagadja, ne sumákoljon.
Idézet: „Egy bolond százat csinál” Ezt vehetem önkritikának is?! A hozzászólás módosítva: Aug 31, 2018
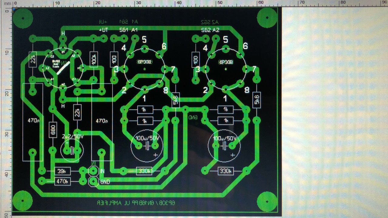
Üdvözletem. A Békéscsabai találkozóra vittem egy picurka kis csöves sztereó ultralineárt is. Ha valakit érdekel felteszem ide a rajzát. /6n16B és 6P30B csövekkel készűlt/ A kimenőket Beag Qualiton TK-202-es kimenők magjaira tekertem.
Szia!
Szerintem sokakat érdekelhet, legyen végre építő hozzászólás is..
Akkor tessék itt van.
A tápegység panel rajz nincs meg, de semmi különleges nincs benne. A kis végfok nyákrajza:
Cserébe nálam nyitogatja a szemét az OWL
![]() Köszönet a nyákokért
Te csak ne irigyeld a d. nagymajsztert! Szegénynek mostanában éppen elég fejtörést jelent, hogyan tudná visszatartani a nála tanítványnak jelentkező, lelkes ifjak seregét...LOL
A kimenőket a valaha eddigi leg nehezebb munka volt megtekerni és soha többé nem fogom megtenni, mert 0,14-es cuz-ból 4000 menetet kelett felcsavarni menet menetmellé. Soronként neon kondi dielektrikum papírja van, a primer-szekunder osztás 5/4. A táptrafó most még egy kicsi hipersil, a primer és szekunder között egy nyitott menet rézfólia ami a csillagpontra van kötve. kicsit túlméreteztem így nemsoká szintén egy qualiton M75 magra megtekerem a végleges táptrafót.
Szia!
Ha a kimetszett képet nézed, a középső cső 6-os lábtól alul mennél tovább, akkor a bal csőnél nem kell azt a kunkort megcsinálni. A hozzászólás módosítva: Aug 31, 2018
Amit olyan 35 éve már nem csinálok, mert kiüti a szemem: Nincsenek 90 fokos vezetősávok.
Hangtechnikába abszolút nem ajánlott, szerintem. Rendkívül kevés munkába kerül és (nekem) sokkal szebb a 45 fokos letöréses vezetés. De annyi ilyen indokolatlan szögletes vezetést látni... Egy vezérlőm 2 oldalas nyákja. Aki 1 derékszögű vonalvezetést talál, kérem a számlaszámát és küldök pénzt. A hozzászólás módosítva: Aug 31, 2018
Én találtam benne.
A nyákot talán...
Kettőt de amúgy szuper a panel. Nem kötözködéképp irtam.
Mikor ezt csináltam ezt nem vettem észre, mert egész nap ezt piszkálgattam a gépen.A zöld olajpapír kondik miatt lett átvariálva, meg a katód hidegítő 100u-k miatt mert a kísérleti példányban nem akartam belebiggyeszteni. Az sokkal kisebb panel volt, és nem ultralineár. Mikor végeztem akkor meg már annyira fáradt volt a szemem. Ennek a kimenőiről meséltem neked, ezt tekertem nagyító lámpa alatt egy hónapig. Minden nap egy-két réteget csak. Granpa azt mondta hogy ekkora kimenőkből tuti kijön a 20Hz a kis picurka csövekhez képest. Hát először viccnek gondoltam de mikor rátettem a generátort bebizonyosodott hogy 18Hz től rettenetes lefelé, attól felfelé jó. Az biztos hogy nagyon jó hatásfokú hangfal kell hozzá, mert max 1,8w/6 ohm.
Ha kicsit is, minden sarok letörve.
Ui: Tényleg van 1!!! Jaaaaaaj, 2-ő van, végem! Mindig csak a rohanás. Váááá... A hozzászólás módosítva: Aug 31, 2018
Csak nyertem.
Fene a szemedet....
Lenne egy alapvető kérdésem. Tudom, hogy félvezetős erősítőkben profi vagy. De építettél-e már csöves erősítőt?? Én mindkettőt építettem már, de csövest -egyenlőre- kevesebbet.
|
Bejelentkezés
Hirdetés |





). 








