Fórum témák
» Több friss téma |
Fórum » Csöves erősítő készítése
Ne feledd betartani a fórum viselkedési szabályait, és a topik megmaradásának feltételeit. [link]
A téma átmenetileg fagyasztva lett, hozzászólni nem tudsz!
A kimenotrafok nemlesznek jok PCL86 SE hez, mert nincs bennuk legres. Inkabb akkor mar valami komolyabba gondolkodj, azok a trafok tobbet ernek ennel!!
Inkabb az EAG 782/A kapcsolast epitsd meg, EL84 el, vagy hasonlot. Ezt a csovet konnyebb is beszerezni mint a gyari ECL-t. Nagyon johangu sztereo 2*10W koruli erositot lehet epiteni a gyari 211 trafokkal.
Egy RC erősítőnek az anódfesze nem lehet a tápfesz közelében, hisz akkor mi lenne a + félperiódussal? Azt hogy hozná ki magából? Egy R tag nem tud többet odavinni, mint a rákapcsolt fesz. De itt is lehetne a lényeg: amikor a cső lezárás irányába vezérlődik, akkor a feszültség megközelítheti a tápfeszt.
Szerintem az emberke azt rakta bele, amije volt.
Miért teszel a tápba 100k-s szűrőtagot? Az túl nagy. Elég oda a tizede, huszada. Semmi előny nem származik abból, ha túl alacsonyra választod a trióda tápfeszét.....
Őszintén: passz
Bővebben: Link sturbi tanácsolta: Idézet: „Szerencsésebb lenne a triódának 2 K körüli katódellenállás, 50 K körüli anód munkaellenállással (a tápban 47 helyet lehet 100 K ekkor).” Úgyérted hogy R1 R2 R3 maradjon 47K? vagy csak R2 R3?
Üdv! Érdekelne tehát akkor az a telefonszám
Szerinted ez a Rafilm jól szuperálna gitárral? Ezek a csövek amúgy milyen minőségűek?
Hát ezt benézte Sturbi. A lényeg az, hogy felére cseréltette Veled az anódellenállásokat, 100k helyett, 50k (51k) legyen. Legyen, ez nem gond. A katódellenállást már nem értem, miért vetette nagyobbra, hisz, ha kisebb az anódellenállás, nagyobbra kell választanunk az anódáramot. Ha pedig az nagyobb, akkor a katódellenálláson is nagyobb fesz esik, ami lezárásba vezérli a csövet. Mindkét folyamat egyirányba hat, nevezetesen az anódfesz növekedését célozza meg. Véleményem szerint az anódfeszt nem kell megnövelni, ezért a katódellenállást is a felére kéne csökkenteni. Ekkor marad nagyobb áram mellett is minden a helyén. A szűrőellenállással ugyanez a helyzet. Ha növelem a rajta átfolyó áramot, nő a feszesés, tehát a triódának kevesebb jut. Akkor marad minden a helyén, ha ezt az ellenállást is csökkentjük, mondjuk 22k-ra.
Marci, azokkal a csövekkel semmi baj. A kapcsolástechnikán legalább annyi múlik. Sajnos az ECH-k rádió frekvenciás fokozatokba lettek elsősorban fejlesztve, és mai szemmel nézve nem a legkorszerűbb kapcsolástechnikai fogásokat alkalmazzák. De attól még lehet jó.
Most egy kicsit összezavarodtam
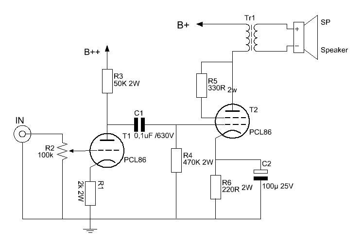
A javított rajz alapján le tudnád írni nekem hogy akkor mit cseréljek mire? mert még most sem tudom pl. hogy az összes tápban lévő ellenállás legyen 51K vagy csak az R1? Illetve honnan tudnék 25W-os ellenállást szerezni, mert nem találtam sehol?
Ez a lényege a dolognak, nézd meg a rajzot. Beletettem Sturbi elképzelését is a bemenetről. A tápban az R1-et nem kell módosítani. az a kondi kikapcsolás utáni kisütését kéne biztosítania. Az értéke elég vicces, azért egy 25W-os ellenállás nem túl apró. Szerintem bátran el is hagyhatod. Az R2-3 ne 100K legyen, hanem 10-22k.
Na akkor elölről. A trióda 100 K-s munkaellenállása megcserélődik az őt ellátó táprész (47K+47uF) 47 k-jával, így a szűrőtag ellenállása 100 K lesz (B++), a trióda munkaellenállása 47 K lesz, a csövön továbbra is változatlan nyugalmi áram folyik ezért (nem változnak a nyugalmi fesz. viszonyok, igy a nyugalmi áram sem), de váltóáramúlag a fele munkaellenálláson (47 K végén ott a puffer) kisebb vezérlő fesz keletkezik a végcső számára. Az 1 K-s katódellenállás növelésével csökkentjük a trióda rész nyugalmi áramát valamelyest, mert növekszik a rajta eső feszültség, ezért nő a rácselőfesz 1 V fölé (ez a cél, mert keveslem a 0,8 V előfeszt). Tehát nem úgy akarom növelni a trióda rácselőfeszét, hogy megnövelve az anódfeszt, nagyobb nyugalmi áramú munkapontba kerüljön a trióda, és ezért ugyanakkora vagy akár kisebb katódellenálláson is nagyobb fesz essen, hanem éppen fordítva, nagyobb katódellenállással jobban lezárom a csövet, amitől nő az anódfesz ugyan, de az előző állapothoz képest csökken az anódáram és nő a rácselőfesz. -És ez így helyes.
Hopp, mondad tegyem a katódra a 220 ohm ellenállást 330 hejett, én meg véletlenül a rácsra tettem. Tehát a kapcsolás így jó? A táp az előző oldalon van, a kondikat meghagynám, mert van itthon sok belőle(47 µF /380) (meg szép is lessz). Mit csináljak a kimenővel? Sajnos valami oknál fogva szakadt, megbontani meg nem tudom
Node mégiscsak benéztem, mert most látom, hogy triódás bekötésben van a pentóda, így viszont hagynák mindent úgy ahogy eredetileg volt (kivéve a rácslevezetőt).
Amit javasoltam, azt pentódás bekötéshez javasoltam, amikor a pentóda segédrácsa a B+-ra kötődik a 330 Ohmmal, nem pedig az anódra. Triódásnak sztem úgy jó ahogy Imi írta, vagy az eredeti.
Ezért nem volt világos, miért akarod az erősítést csökkenteni. Abban végülis igazad volt, hogy - mivel az R szűrőtagon csak a trióda árama folyik- tkp. megcserélheted az anód ellenállással, attól nem változik semmi egyenáramúlag. Arra gondoltam, hogy meg akarod emelni az anódáramot (igazából nem tudom miért tetted volna), ahhoz viszont az én ajánlásom lenne jó. Csak sokszor előfordult már itt (szerintem velem is), hogy pont fordítva mondtuk a dolgokat, mint ahogy akartuk.
Ha eddigis értettem valamit, mostmár nem....
Tehát akkor R6 maradjon 220 ohm, R5 pedig szintén 220 ohm legyen? A táp pedig 100k ohm. Akkor ok, vagy mégsem? :eek2:
Bocsi, én itt abbahagyom, mert csak összezavarunk tényleg. Mindkét megoldás működik, csak nem egy fővel gondolkodunk, ezért nem egy irányban indultunk el teljesen. De ez természetes, mivel nem egymás mellett ülünk.
Bocs, ha megkavartalak.
Az utolsó elképzelés részemről az (miután rádübbentem, hogy triódás kapcsolással állunk szemben (a pentóda trióda kötésben van)), hogy az eredeti kapcsolást érdemes megépíteni (nem kell csökkenteni az első fokozat erősítését). Kb. 1,5 Wattnyi igen jó hangod lesz, még rádió-TV kimenővel is (minden ellenállás az eredeti kapcsolás szerint maradjon, csak a triódának, a poti csúszkájával párhuzamosan tégy egy 330 K-s ellenállást, hogy a csuszka hibája esetén is legyen rácslevezető). Kimenőtrafó kérdése viszont nem kerülhető meg, ha szakadt a szekunder (?), másik kell, vagy szét kell szedni és újratekerni.
Újra képben vagyok
Már érdeklődtem vaterán, ha ott sem találok..passz Addig is gyüjtöm az alkatrészeket, mivel légszerelés lessz, nem lessz ezzel a résszel sok gond. Azért majd törekszem a szép kialakításra
Na több nap kihagyás után jelentkezem
Sajnos az erősítőn a kék billenőkapcsolót ki kellett cserélnem mert bekapcsolt állapotban sárgán világít hiába kék a színe. Helyére egy fekete került, a bekapcsolt állapotot meg maguk a csövek jelzik
A fűtőtekercsre nem tudsz rátenni egy LED-et?
Csak úgy érdekesség képpen beteszem ezeket, hátha majd jóljön valakinek:
Tube Data Sheet Locator ( cső adatlap kereső) The National Valve Museum Itt minden van ami csak kell Foglalatok, fűtöfeszek, adatlapok, az év designja gyártási technológiák,gyártók....
Szerintetek ez a Tátra fekete-fehér tv csöves? Mert akkor már lenne is 1db kimenőtrafóm
![]()
Köszönöm, egyébként 500Ft, úghogy nekem megéri
Nekünk ugyanilyen dizájnnal Mátra TV-nk volt, amiben "érintőgombos" csatornaváltó volt ( ha rászállt a légy is váltott
), mint ami a Híres-hirhedt Orion nagy torony rádiojában is (St-260??). A Mátra full félvezetős volt, sztem ez is! De vedd el a hátulját, 2, vagy 4 csavar fogja, és egyből rájössz Dea csövesek általában rétegelt lemezből voltak politúrozva, ez meg pozdorja laminálva, (ha jól látom), amit inkább már később használtak! (azért érdekes, hogy a szórakoztatói elektronikai cuccok, a csövesről félvezetősre "váltás" időszakában értelemszerűen dizájnt is váltottak, de sajnos főleg negatív irányba! A szép politúrozott fakávákat laminált pozdorja , a bakelitet, polisztirol, polietilén ... , a fémsasszit fröccsöntött , présöntött műanyag ház ...stb Talán hogy minél nagyobbat tudjanak "fogni" rajta??? A félvezető olcsóbb, kisebb, így legyen a ház is olcsóbb, kevésbé masszív??
Vagy használj zöld színű ködfénylámpát (glimmlámpát).
Nekem van is talán egy valahol...
Majd keresek valami dobozra szerelhető izzófoglalatot és teszek bele 6,3-mas skálaizzót.
|
Bejelentkezés
Hirdetés |


Szerinted ez a Rafilm jól szuperálna gitárral? Ezek a csövek amúgy milyen minőségűek?



