Fórum témák
» Több friss téma |
Fórum » Csöves erősítő készítése
Ne feledd betartani a fórum viselkedési szabályait, és a topik megmaradásának feltételeit. [link]
A téma átmenetileg fagyasztva lett, hozzászólni nem tudsz!
Persze!
Nézdd!
Hajdanán, amikor még gitárcombókat építettem megrendelésre zenészeknek, gondolkodtam a leggazdaságosabb csövesen.: 8dbPL504, 2db ecc83, hálózatra kötve sorba fűtéssel, hálózatról egyenirányítva 325v-ról, a kimenet érinthetetlen, mert a hangszóró be van építve, a bemenetére pedig a klasszikus BEAG bemenő illesztőtranszformátor, amiből egyre kevesebb van már nekem is...
Na ha ezeket OTL-be kötném, lenne vagy 50W, és a hangszórók akár sorosan 16ohm -ra, még gazdaságos is., ÉS NÓ TRAFÓ!
Imi! Nem próbálod ki a az egyik 6p45c-t se ben? Tápod megvan hozzá 0-400V.
Én is szeretem őket, van 10 Pl500, meg egy 6p45sz, meg egy 807
Én is akarok Pl500-zal stereoPP-t vagy 4, vagy 8 db-bal
Miért akartok tönkretenni minden csövet az "A" osztályú munkapont beállítással!!!????
Miért nem jó az PP-ben??? Egy párral 120w-os erősítőt lehet építeni 500v-ról 250v-os segédráccsal! Egyszerű táp, egyszerű kimenőtrafó... Egy db ECC83 elég meghajtani.
Tesó! Nem kell 807? van vagy 8db!
Én nem fogom felhasználni, mert a 80w-hoz 900V kell! :eek2: Az meg már elég gyorsan agyonvág még egy 300kilós malacot is, hát még engem!
Műterhelésnek használhatók a jó kis rozsdavörös Remix huzalellenállások, vagy rakjam ki a 4 meg 8ohm-ot fémréteg ellenállásokból? Mennyire befolyásolhatja a mérést a huzalellenállások induktivitása?
Én csak próbára javasoltam Neki, nem véglegesen! Tudom hogy az SE eszi a csöveket mert mindig maxon jár. Nekem a legnagyobb SE-m GU50-nel lesz (10W) mert csak párszáz Ft. Ha nekem majd 10W-nál nagyobb teljesítmény kell akkor természetesen PP-t fogok csinálni.
Amekkora induktivitásuk van , nem nagyon zavarja be!!
Nyugodtan használd!
Nem haragszom! De elképzelheted, hogy nem sokkal tudhatna többet, mert a 6P 45w-ot tud , a GU 40-et elfűteni.. Max a hangja lenne más. Imre nem hinném, hogy elpazarolná SE-re!!Azért a 10w-ért, amikor 2db már 120w!!
Köszi, elfogadom
Mennyi?![]() Szép az a zengető! Fenderből van?
Trafóm is van a 807-hez még EAG-ból! 800VA-es, a szekunderek közt az anódot a 2x650V-os adta, a segédrácsot és a kis csövek ellátását a 2x300v-os leágazás!
Az az 1300V tök jó volt képcsövet regenerálni!! Na meg volt , hogy EL 34-et generáloztunk vele...
Akkor gondolom 2db GU is tudhat PP-ben 100W-ot? Miért nem nagyon találni olyan kapcsolást? Lehet hogy rossz a hangja.
A G-/akasztófa/ 807-eket nem tudom mennyiért adjam, majd megegyezünk, a zengető meg már nem emlékszem, de valami amcsi vackerájból való. Volt nálam még CRATE is 50w-os, 4db EL84-el! Még Magna Cum Laude Tibié volt! Elvégre ők is gyulaiak, hova máshova vitte volna...
Régen építettek vele sok gyári PP-t, német oldalakon láttam róla fényképet! Majd belinkelem.. Még a sapkáját is meghagyták! Egyébként röhögve le kell nyomnia PP-ben a 100w-ot!
Bővebben: Link
Az jó lenne.
Ezeket legalább ki lehet dugni a dobozból az 500V anódfesz dacára mert nem anódsapkás. Nekem nagyon bejön ez a cső lehet hogy a végén még PP-ben is kipróbálom. Én egyébként már leműtöttem róla az alumínium sapkát
Kicsit csalok, már látom Pityu későbbi hsz-jét is, de én is PP-t akarok, 6P45Sz-el. És csakis ezzel.
Az valami programhiba lehetett, nem is küldtem még el, mégis megjelent, viszont még módosítható volt. Ez abból következhetett, hogy a link kedvéért nyitottam mégegy explorert, és a kezdólap a HE.hu...
Más a PP. Ott van vele az erő, nem fogy el a basszusoknál, mint a PL82 SE. Egyébként eldöntöttem, hogy jövő héten - azonos topológiával (mint a Tiéd) - átépítem EL84/ECC83(85)-re. Kíváncsi leszek, megjön-e az a hang, amit évekkel ezelőtt annyira szerettem.
Végülis a kimenők nem voltak rosszak. Építsd meg és dobozold majd be. Jó lesz majd háttérzenének. Ha dübörögni akarsz akkor meg ott lesz a PP.
Szerintem a "kis" erősítő is PP lesz PL500-zal. Jövő héten - ha minden jól megy - összekalapálom deszkamodell formájában a 2x2 Junoszty hálózati (kimenő) trafóval. Azt is megfülelhetnéd. Kb. 25W-ot tudott.
Akkor egy csatornában 2 junoszty trafó lesz? Tehát így is működik a pp kimenő két külön trafóból. Ezt akkor én is ki tudnám próbálni a pl508-akkal?
Igen, de az a trükkje a dolognak, hogy mindkét cső árama mindkét trafóba végigmegy. Tudod, a Junoszty trafó 2x110V-os, ez egyik tekercs az egyik oldalon, a másik, a másikon. Ahol a közös pontjuk a tekescseknek, oda a táp, és onnan kétfelé elindul a villany. Aztán át a másik trafóba, aminek szétválasztod a két tekercsét, és ott folytatódik. Mikor azt is végigjárta, akkor jön az anód. A szekunderek meg - fázishelyesen - párhuzamosan.
És hogy emlékszel milyen hangja volt? Tényleg szól 25W-ot? Ja és a pl508 tud annyit mint a pl500 remélem.
Elég régen volt már (3-4 éve) A 25W mérési eredmény, azt bizonyosan tudta. Csak azért ne felejtsük el, hogy 25W nem 5x hangosabb, mint 5W (pedig , de jó lenne). Próbálni kell, sajna PL508-al nem volt dolgom, még TV-ben sem cseréltem soha (igaz - ismereteim szerint csak a VT használta a saját fejlesztésű színesében. Aztán kötelező volt gyártani a ruszki bélelésű Color Start. De ez sem baj, mert így került hozzánk egy csomó 6P45Sz.
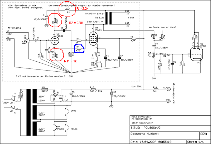
Imi65: a korábbi ötleted alapján próbáltam módosítani a PCL86-ost, de szerintem valamit félre értettem.
Mintha megszűnt volna a trióda erősítése, a kimenő szekunderén színusz helyett egy nagyon gyenge fűrészjel szerű valami jelent meg. A rajzon pirossal beírtam a módosításokat. Megnézhetnétek mit rontottam el. A rajzon kékkel bekarikázott 47k-n keresztüli visszacsatolás a pentóda anódjáról a trióda katódjára nekem is kezd furcsa lenni... Előre is köszi.
Abban a tv-ben volt egy nagy hiperszil trafó? Meg csövek meg olyan csúnya narancssárga tranyók?
Igen, a Color Starban volt az a nagy hipeszil trafó. Volt benne egypár cső is, a szerintem általunk méltatlanul mellőzött 6F1P (ECF80), és egy csomó (3) nagymeredekségű miniatűr (7 lábú) pentóda. A narancssárga tranyók többségükben KT315-ösök voltak. Ezekkel nem volt igazán sok baj, viszont voltak ugyanilyen színű hibrid IC-k - 3-10 tranyóval - , na ezek elég gyakran megadták magukat. A nálam látott fojtók is a tápban voltak.
Az 1k-t akkor tedd be a katódkörbe, hogyha a 47k-t kitermelted. 10x-ére növelted a negatív visszacsatolást, persze hogy megszűnt az erősítés. A trióda mondjuk 2,8-at erősít a 28 helyett. Persze, hogy nem lesz úgy jó. Figyelmesen olvasd Zolit, abban benne van, mit is kéne csinálni.
|
Bejelentkezés
Hirdetés |





Én is akarok Pl500-zal stereoPP-t vagy 4, vagy 8 db-bal
Ezeket legalább ki lehet dugni a dobozból az 500V anódfesz dacára mert nem anódsapkás. Nekem nagyon bejön ez a cső lehet hogy a végén még PP-ben is kipróbálom. Én egyébként már leműtöttem róla az alumínium sapkát 

