Fórum témák
» Több friss téma |
Fórum » Labortápegység készítése
Az IC körül méregetni kéne! Nincs esetleg fordítva? Mennyi a tápja? Biztos nincs zárlat valahol?
Nem találtam semmit, de mérés közben észrevettem hogy az R2-es ellenállás is nagyon forró lesz... Az IC2-nél a táplálás a GND és a VCC között 42V ot mérek és a IC3-nál is ugyan így van de mégsem melegszik...Ha kiveszem az IC3-mat akkor már max 5V-ot tudok beállítani a kimenetre de ilyenkor is forró az IC2
42V ?! Mennyi az IC megengedett tápfeszültsége?
Valamit nagyon elszúrhattál ... A táp leírását olvasva max ~25V -ot lehet rákötni. Ez legidáálisabb esetben sem lesz =35V -nál magasabb. Számolj utánna: ( ~U(be)-a diódákon eső feszültség )*1.41 = =U(ki)
Az az IC, ha 42V -ot kapott valószínűleg kakukk. Mielőtt vennél pár marékkal belőle, nézd meg mitől olyan magas az egyenáramú feszültséged. Valószínűleg a bemeneted is magasabb mint a megengedett. Idézet: „Az 1-es és 2-es csatlakozókra kell kötnünk a transzformátorunk szekunder oldalát, mely maximálisan 25V-os feszültséget, és 3A-es áramerősséget adhat le. Ezt egyenirányítja a D1, D2, D3 és D4-es diódákból alkotott diódahíd, majd az egyenirányított feszültséget pufferolja a C1-es kondenzátor” A hozzászólás módosítva: Okt 21, 2018
IC2 és IC3 a negatív tápot a kb. -5V-os segéd feszültségről kapja, ezért lehet 40V körüli a tápfeszük, és akkor jöhet a kakukk.
Miért nem teszel be egy 22...24 voltos zenert ( ZY, ZPY ) a + tápfeszére egy megfelelő előtét ellenállással a pufferről?
Kicsit lejjebb lesz a max kimenőfesz, de valamit valamiért..
Már nem emlékszem ki volt, valaki kért régebben privátban egy egyszerűsített LPSU rajzot, ami mentes az összes sallangtól és segédtrafó sem kell hozzá. Csatolom a dinamikus viselkedését is amit a szimulátorban produkált, ahol az üres tápra kb. 1A terhelés van 10Hz-es frekivel rákapcsolgatva.
Sziasztok! Némi segítséget szeretnék kérni: ac áram szabályzásra, max 5A-ig, és 0-230v feszültség szabályzással. Tudom hogy dc áramot könnyebb szabályozni, de a trafónak nem hiszem hogy tetszene. Trafó teszteléshez kellene, tekercs azonosításhoz, stb. Remélem tudtok segíteni!
Szabályozható toroid. Kb. éppen ezt tudja amit vársz.
A topikjába már leírtam az ismeretlen trafó adatainak meghatározási lépéseit. A kedvencem a dupla toroid, két mag egymáson, van vagy 12 kivezetése, és a tekercsei változatos tekerésűek és kötésűek, tehát van olyan tekercs ami csak az egyik magon megy át, van ami mindkettőn, és van olyan tekercs ami ezekből belül van összekötve. És természetesen az egész trafó ki van öntve.
![]() De maradjunk az egyszerű esetnél. Először is csinálsz a trafóról egy rajzot, ahol feltünteted az összes tekercset, és azok kötéseit, kapcsolatát. Fogod valamelyik kisebb ellenállású tekercsét, és rákapcsolsz egy másik trafóról mondjuk 6V-ot. Ezzel megtudod a feszültségek arányát, mivel az ellenállásmérés önmagában semmit nem ér, az eltérő huzalvastagságok miatt. Ha ez megvan, a legnagyobb feszültségű tekercset egy soros izzón keresztül rákötöd a hálózatra, nem túl nagy trafóknál már ez is jelzés értékű, világít vagy sem, illetve tudsz primer áramot mérni. Ha már sok trafót mértél, fejből tudni fogod hogy az az áramérték megfelelő-e, de a trafó is jelzi a hangjával ha aztán közvetlenül a hálózatra kötöd, mert ha túlgerjeszted, azaz nem 230V-os az adott tekercs hanem kisebb akkor erősen búgni fog. Én még szoktam használni egy állítható hálózati automatát is a közvetlen hálózatra kötéskor, amit 2,4 és 4A között lehet egy potival állítani, ha mégis tévednék ez azonnal leold, és megvédi a trafót. És ezek után még mindig ott lesz a dilemma, hogy a trafó vajon eredetileg is a hálózati feszültségre készült-e, vagy esetleg csal találtál rajta egy olyan feszültségre készült szekunder tekercset is. A kettő ugye érintésvédelmi szempontból nem teljesen ugyanaz, ilyenkor szoktam még elővenni a szigetelésvizsgálót is, és szigetelési ellenállást is mérek.
Az áramot is kell (mint a labortápoknál) szabályozni, vagy elég a feszültséget? Ha elég feszültséget akkor egy szabályozható autotrafó egy leválasztóval kombinálva, de készülj fel, hogy nem olcsó. Ha kell az áramot is akkor szervomotoros szabályozható toroid mind soros áteresztő elem és egy vezérlő elektronika, ez még talán az előzőnél is drágább.
A hozzászólás módosítva: Okt 26, 2018
Áramot is kell szabályozni.
Mágnes sönt, és mágneses erősítő. Mindkettővel lehet váltakozó áramot szabályozni. A mágnessönttel mechanikus úton, ahogy a hegesztő trafónál, mágneses erősítővel egyenáramú gerjesztéssel.
A hozzászólás módosítva: Okt 26, 2018
Köszi! Ennek majd utánajárok!
Keresd úgy, hogy transzformátor visszahajló karakterisztikával. Gyakorlatilag a hegesztőtrafók is így működnek csak sokkal nagyobb árammal. Valójában egy fojtótekercs is elég amiben a légrést tudod állítani. Én elsőre egy HgLi lámpa EI magos fojtójával kísérleteznék azok között (a régiek között) van olyan ami nincs hegesztve és a légrést pár réteg trafópapírral állították be. Arra készülj fel, hogy mA pontosságú szabályozást nem fogsz tudni kihozni belőle.
Kedves Fórumtársak!
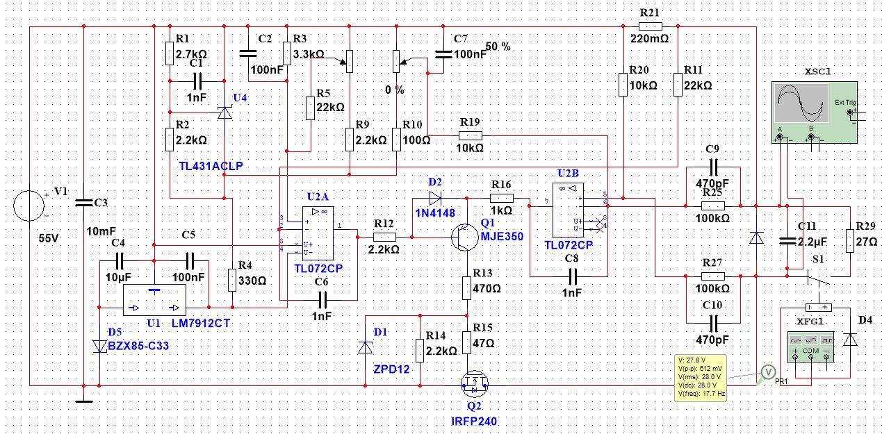
A mellékelt képek és rajzok az általam a FOK-GYEM-től plagizált (de a "lebegés miatt írhattam volna Alkotót is...), Multisim-ben nagyszerűen működő 50V, 20A-es, CV-CC tápegység finomszabályzóját, és a hozzá beszerzett YB4835VA, két mérőkörös műszer bekötését hivatottak ábrázolni. A kapcsolás jobb alsó sarkában elhelyezett feszültség és árammérő egy egységbe van építve. Bármennyire töröm is a fejem, nemigen tudok más elrendezést kitalálni (a műszer kétes kimenetelű szétbarmolása nélkül) , mint ami a képeken látható. Ebben az a szomorú, hogy a beépített, állítólag 30-40 mOhm körüli árammérő söntön (az ábrán ez maga az ampermérő) százmillivoltok is eshetnek, ami viszont már nem (lehet) része a szabályzott körnek, így a kimenőfeszültség jelentősen ingadozni fog a terhelőáram függvényében. Az egész elektronika filléres egyszerűségében is remek eredményt adó (eleink is tudtak valamit) tulajdonságait tönkreteszi ez a kéccég kívül occcó mucer. Egész más lenne a helyzet, ha az árammérő a feszültségmérőmérő (és egyben kimeneti referencia) "előtt", és nem "után" helyezkedne el. Nem is értem, hogy miért ilyen a kivitel... Ti hogyan oldanátok meg? Köszönettel, Tambi. A hozzászólás módosítva: Nov 10, 2018
Külön múszerrel és ezekhez való kis táppal . (pl 2 telefon töltő vagy dupla dc/dc a nyers tápról.
A dióda közös katódos , nehéz lesz külön 22mR hozzákötni a rajz szerint
Lehet kapni ( venni) 30000 és 33000 végkitérésű digit panelmétert 4 kijelzőszínben kínából
Azért azt a nagyszerűt én megnézném még alaposabban. Az alapötlet nem rossz, de pl. nem értem a két gyorsdiódát a rajzon. Ha lecsökkented a terhelést mondjuk 1Mohmra, felmegy a kimenet feszültsége 120V-ra.
A FET ilyen módon történő meghajtása szimpatikus, az az érdekes, hogy a saját kapacitásaiból adódó kimeneti feszültség sem jelentkezik a szimulátorban, nem úgy mint pl. az LPSU vagy az EM-1 esetében. Valamint a fetnek mind a be mind pedig a kikapcsolása aktív, az LPSU-ban pl. az nagyon nem tetszik nekem, hogy pont a kikapcsoláskor van a FET magára hagyva, és csak egy 2k2-n keresztül tud kiürülni a gate, jelentősen lassítva ezzel a FET kikapcsolását. Azon kellene még faragni hogy ne kelljen külső segédtáp, az IC-nek negatívot lehet csinálni zénerrel a földről.Csináltam egy dinamikus tesztet 1A-es terheléssel rákapcsolgatva az üres kimenetre. A diódákat kivettem és van egy 2u2 a kimeneten.
Ahol 20 A áram folyik, ott általában nem számít néhány 100 mV ingadozás. Egyébként ez elég csekély ár a rendkívül olcsó mérési lehetőségért.
Ha mégis számít, akkor vagy megpróbálod a műszer söntjét is a szabályzókörön belülre tenni (ez általában a kimenetet mérő szál áthelyezését jelenti a tápegységben). Vagy elengeded ezt a műszert, és olyat építesz/veszel amelyik képes a tápegység saját söntjén eső feszültségből kijelezni az áramot.
Hasonló műszert használok én is ( csak 4 digitest, 10A -el, belső sönttel ). Az a külső sönt 75mV -os. 20A terhelés mellett 0.075 feszültség esik. Ha te 50V -nál 20 A -al terheled, ahhoz -jelentősebb feszültségesés nélkül- min. 1.200 VA trafó kell. Ilyen teljesítménynél szerintem nem számottevő 0.075V . Ennyi pontatlanság van a többi alkatrészben is az áramkörödben - hacsak nem spéci tűrésü alkatrészekből építetted. Maga a műszer sem világrengető pontosságú, viszont eléri egy átlagos kéziműszer pontosságát - ami szerintem az esetek többségében megfelelő. Ha ettől nagyobb pontosságra van szükséged, dobdel és készíts magadnak egyet - az Alkotó félét megtalálod ebben a fórumban mindenestől. (Bár az min. 15* annyi helyet foglal. )
A hozzászólás módosítva: Nov 11, 2018
Ha külső sönttel használod - úgy tudom - nincs benne besősönt !!!
Az valami szimulációs hiba lehet csak, mert akárhogy nézem, 2x20V+55V nekem sehogy se ad ki 120-at... ))
Kedves Alkotó, Frédi és Ge Lee!
Köszönöm, hogy ilyen gyorsan, tanulságosan, és érthetően válaszoltatok. Hogy az elején kezdjem: kora nyáron a TR-9158-amat kinyírtam egy irdatlan DC-motorral. (Főleg) Proli007 segítségével sikerült helyreállítani, de nem az igazi a finomszabályzója. Hogy őszinte legyek, meguntam, hogy mászik, oda áll, ahová kedve tartja, hol többet, hol kevesebbet "mér" 1-2 V-al. A finomszabályzó kiváltására született a fentebbi megoldás. Ráadásul van egy békebeli, 48 V, 1600 VA-es "Kaposvári" trafóm. A diódák akkumulátor "ellen" vannak, elhagyhatóak, típusuk azért ilyen, mert ilyet leltem a Multisimben. Együttfutásuk érdekében beépített 0,022 Ohmos ellenállásaik valóban rossz helyen vannak, az áthelyezendő, és a közös katód után be kell iktatni egy pl 0,010 Ohmos ellenállást a CC üzemmód áramérzékelőjének (1. képecske). A "lássuk uram Jézus, mire megyünk együtt" elv alapján kipróbáltam a 2. képecske szerinti verziót, melyet átvészelt épségben a műszer, de természetesen 0,00 A-t mutatott, míg a feszültséget korrektül mérte. Kidobozoltam, van benne sönt, kiterítve kb 42 mm hosszú lenne, D2,34 mm, látszólag kanthal huzalból. De nem az, mert 1 A átfolyó áram esetén 3,0 mV, míg 2 A esetében 6,4 mV feszültségesést mértem rajta (ez Ró = 1,39 Ohm mm2 /m kanthal esetében kb ötszöröse lenne). Innentől kezdve okafogyottá vált a probléma, mert ha valaki olyan tápot(na) tud csinálni, aminek a voltmérője 20 A terhelésre 0,064 V-al (vagy 0,075-el) többet mutat, az már nem semmi...(50 V-nál ez csupán 0,1% körül van) Bár ilyen lenne... Ge Lee! A 2k2 az IC-n belül, a kimenő komplementer PNP tranzisztorának emitter ellenállása? Sajnálatosan eszembe sem jutott, hogy 1 MOhm terhelésre túlszalad a kimenőfeszültség, pedig sem egy nyomorult induktivitás, sem egy komolyan vehető kondenzátor nincs benne. Honnan veszi a 120-70=50 V feszültséget? Mindenesetre a 3. ábrácska R17 1 kOhm előterhelése segített a bajon. Így alakult ki a _4... Kár, hogy újabb 2,5 W fűti majd a tápot... Már csak a FOK-GYEM 4-5 V-os tirisztoros előszabályzóját kellene kiváltani Attila-félére, mart az IRF(P)3710 (-ek???) nagyon melegedne. Köszönöm mindenkinek a segítséget! A hozzászólás módosítva: Nov 12, 2018
Így meg még jobb, mert nem 32 mA-nél, hanem jóval lejjebb van az áramkorlát alsó határa...
Létezik olyan 20A -es sönt, ami korrektül 20A -nál 60 mV (75mV) csak az alsó hangon is 6-8.000 Ft -nál kezdödik, felső határ a csillagos ég. Google -> kereső: sönt és lehet lesni, mint a moziban ... Én utoljára 20 éve vettem "gyári söntöt" akkor még meg lehetett fizetni egy földi halandónak is.
6000 Ft -ért veszel legalább 2 db. ilyen műszert, sönttel és jó esetben a posta még házhoz is viszi. Valamiért - valamit ... Egyébként szerintem még mindig nagyon jók "hobbi szinten" és megfizethetőek.
Ami 20 Ampernél pont 60 mV, az egy 0,003 Ohm-os sönt, ami minimum 1,2 Wattos.
Az ilyesmi 20 éve se lehetett túl olcsó, és azóta volt kb. 200% kumulált infláció, ami nélkül a mai 6-8 ezer Ft kb. 2-2,5 ezer lenne...
Hány wattos, azt nem tudom, de olyan 3-3.5 mm vastag, feketére festett "rúd" a közepe.
A kalkulációd elfogadható ~1.000 Ft körül volt. ( Inkább kicsivel felette ... ) Akkor még létezett az "Ezermester bolthálózat". ( Lehet több, mint 20 éve volt - nem nyitok vitát róla.)
Söntnek én egy akkutöltőben késes betétet használtam. Régen volt már nincs meg de úgy emlékszem 20A-re 40A vagy 63A-es 000-ás betétet raktam annak a fülét ki lehet fúrni menet bele és a vezetéket rögzíteni. Igaz ha elkészült akkor kariblálni kell.
A betét meg pár száz forint. |
Bejelentkezés
Hirdetés |

















