Fórum témák

» Több friss téma
Fórum » Labortáp javítás
 
Témaindító: very, idő: Ápr 30, 2007
Témakörök:
Lapozás: OK   31 / 38
(#) szn55 válasza (Felhasználó 122012) hozzászólására (») Aug 20, 2018 /
 
Szia!
Köszönöm a képeket, elfelejtettem megírni, hogy megvan a komplett doksi, de L1-re nem ad semmi adatot!
Kínomban arra gondoltam, hátha valakinek van ilyen tápja és hajlandó belenézni, lefotózni, méregetni...
Egyébként a "Régi magyar műszerek" oldalon felfedezhető a képeken, de egy árnyékoló dobozba van elrejtve!
(#) szn55 válasza Imi65 hozzászólására (») Aug 20, 2018 /
 
Szia!
Köszönöm a képet! Igen, erről lenne szó...
Üdv.: Nándi
(#) Imi65 válasza szn55 hozzászólására (») Aug 20, 2018 /
 
Nekem van, de nem sokkal többet látnál a fotókon, mint amit már láttál. Nem szeretném forrasztgatni a tekercset, mert 6-os vezetékekkel van huzalozva, mire az leolvad, megég csúnyán a szigetelés is. Én elgondolkodnék, lehetne-e valamilyen más előszabályzót építeni hozzá, ez egyébként sem egy túl jó konstrukció.
Sok problémát kellett megoldani, mire működőképessé vált az enyém.
A kapcsolótranzisztorok közül 1 zárlatos volt, ezért a 2200 µF 100V-os kondik 85V körüli feszültsége felpúposította a két 4700 µF 63V-ost. Persze, ekkora feszültséget az áteresztők se bírták ki, ezeket s cserélni kellett (a kondikat kiváltottam beforraszhatósra, csináltam oda egy kis NYÁK-ot a lemez helyére).
A kimenet kondenzátorok is felpúposodtak (a hátlapon egy 470 µF 63V, és a csatlakozóknál a 22 µF is), ezeket is cseréltem.
Persze, hogy elszállt az MC IC is, ez helyett - új NYÁK-ra - egy korábbi tranzisztoros áramkört építettem meg - ez javítható, míg világ a világ. Ennek a TR-9153/a az alapja, persze, kicsit átalakítva az igényekhez.
Fontosnak találtam még a kapcsolóelemeket vezérlő áramkör tápkondenzátorának a cseréjét, ha nagy az ESR, akkor melegszik a kapcsolótranzisztorok bordája, nagyobb terhelés hatására meghibásodik (ebből keletkezett az alapprobléma).
A hozzászólás módosítva: Aug 20, 2018
(#) Imi65 válasza szn55 hozzászólására (») Aug 20, 2018 /
 
Csak találtam képet
(#) szn55 válasza Imi65 hozzászólására (») Aug 20, 2018 /
 
Szia!
Igazad van, ne forrasztgass. A TR-9158/A tirisztoros előszabályozójára gondoltál?
Egyébként az energiatároló kondenzátorból (2X4700uF) nem lehetne visszaszámolni L1 értékére?
1/2CUnégyzet=1/2LInégyzet (bocs, nem tudom máshogy írni)
U=65V ; I=30A (doksiból)
(#) Imi65 válasza szn55 hozzászólására (») Aug 20, 2018 /
 
Igen, szerintem azon a trafón, ahonnan az előlapi izzó megy, az 2X6V feszültségű (én kicseréltem a 6V-os izzót 12V-osra, és átkötöttem a vezetéket a középmegcsapolásról a végére). A TR-9158-ban meg 10V-ról megy a tirisztorvezérő. Talán ez még nem olyan nagy eltérés.
Az a baj, hogy a tárolókondi feszültsége nagymértékben függ a kimeneti feszültségtől. A tekercsben tárolt energia adott körülmények között mindig ugyanannyi, de a terheléstől függően változik az adott idő alatt átadott "energiapakkok mennyisége is (pár tized Hz-től több 100Hz-ig).
(#) szn55 válasza Imi65 hozzászólására (») Aug 20, 2018 /
 
Igen, ennyire nem egyszerű a dolog..
Szerinted mekkora L1 értékkel lehetne kísérletezni és "elszállhat-e" valami ebből kifolyólag? (nagyságrendileg hibás L esetén)
(#) szn55 hozzászólása Aug 21, 2018 /
 
Köszönöm mindenkinek a segítségét TR-9177 javítás ügyben, megoldódik a problémám, felajánlottak megvételre egy hibás, de hiánytalan tápot!
Kettőből talán lesz egy jó is
Üdv.: Nándi
(#) Gafly válasza szn55 hozzászólására (») Aug 21, 2018 /
 
Nyugtával dicsérd a napot.
Mármint akkor, ha már működik, a kettőből legalább egy
(#) chopper800 hozzászólása Szept 4, 2018 /
 
Szerbusztok. Megépítettem a Pa - Elektronika SMPS 1. labortápot. A P1 trimmerel kéne tudnom állítani a max. kimeneti áramot, de sajnos bármilyen irányban is tekerem, nem történik semmi. Ha P1 trimmert letekerem teljesen és a P2 P4 P5 P8 potit pedig teljesen fel akkor áramgenerátoros üzemódában kéne lennie. De ez csak akkor történik meg ha a P2 és P8 potit is letekerem. Megmértem a TL074P ic 12 lábát feszültségmérővel. Ha 12V feszültséget kap akkor lesz áramgenerátoros üzemmód, P2 és P8 potit letekerve. De ha az említett két poti maxon van és a P1 trimmert letekerem, akkor nincs meg a 12V. Szerintetek hol lehet a hiba? Szakadás vagy Zárlat? de az is lehet inkább hogy egy rossz értékű alkatrész? ( mellékesen beültetés előtt az összes ellenállás multival ellenőrizve volt. )
Üdv.
(#) proli007 válasza chopper800 hozzászólására (») Szept 4, 2018 /
 
Hello! "Ha P1 trimmert letekerem teljesen és a P2 P4 P5 P8 potit pedig teljesen fel akkor áramgenerátoros üzemódában kéne lennie." Ezt honnan vetted?
Az áramkorlátnak akkor kell határolnia a kimeneti áramot, amikor az áramkorlát beállított referencia feszültségét (C8-on mérhető), meghaladja a sönt ellenállásokon (R1//R52), a terhelő áram által létrehozott feszültségesés. Vagy is UR1>UC8. Tehát a 10A végáram esetén a két söntön eső feszültség 0,05Ohm*10A=0,5V. Vagy is a P2 és P8 maximumra tekert állása mellet a P1-el a C8-on 0,5V feszültséget kell beállítani. (Természetesen ez akkor igaz, amikor a két sönt értéke pontos.) Ténylegesen pedig a tápot (túl) terhelve kell beállítani a P1-el a 10A végáramot.
Az áramkorlát működésekor a Led jelez. De hogy a táp terheletlen állapotában az áramkorlát potit minimumra tekerve jelez vagy sem a Led, az IC4d OPA offset hibafeszültségének nagyságától és irányától függ. De ennek jelentősége, nincsen a táp működére.
Egyébként pedig pont nem ekkor van, mikor az IC 12-es lába a 12V-on van (hiszen az pont nyitná a végfokozatot), hanem mikor az csökken. De olyan mértékben fog csökkenni, amennyire zárni kell a végfokozatot a beállított áram elérésére. Jelzés pedig akkor van, mikor a feszültségszabályzó OPA nyitni, az áramkorlát OPA pedig zárni igyekszik a végfokozatot.
(#) chopper800 válasza proli007 hozzászólására (») Szept 5, 2018 /
 
Idézet:
„Hello! "Ha P1 trimmert letekerem teljesen és a P2 P4 P5 P8 potit pedig teljesen fel akkor áramgenerátoros üzemódában kéne lennie." Ezt honnan vetted?”
ezt onnan vettem hogy a cikkben ez volt leírva. Mindent úgy csinálok ahogy az a cikkben szerepel, de akkor lehet rosszul értelmezem? Mellékesen arra gondolok hogy talán ott a hiba hogy én pl. 30V ra állítottam a max. kimeneti feszültséget, és csak 4A akarom határolni. ( nincs akkora transzformátorom egyenlőre ami 40V 10A ). Üdv.
(#) proli007 válasza chopper800 hozzászólására (») Szept 5, 2018 /
 
Hello! Abban teljesen igazad van, hogy én nem olvasok, csak írok. Viszont nézem a rajzot és számolok. Viszont a beidézett rész előtt, egy igen fontos rész lemaradt, amitől értelmet nyer az egész.
"Ez után kössünk olyan terhelést a tápra, ami 40V vagy az alatti feszültségről felvesz 7A-t (vagy ha a felhasznált trafó engedi, akkor 10A-t)."
Vagy is, ha akkora terhelést teszünk a tápra, ami a beállított feszültségen nagyobb terhelőáram igénye van, mint a táp beállítandó végárama, akkor P1 minimálisra állítása és a feszültség és áramszabályzók maximumra állítása után, valóban biztosított az áramkorlát belépése.
Ha Te 30V-ra állítottad a maximum kimeneti feszültséget, és 4A végáramot szeretnél, akkor 7,5Ohm-nál kisebb és 120W-os terhelésre lenne szükség.

Egyébiránt ebben a kapcsolásban nem tudtad volna 4A-ra állítani a kimenti áramot, a következők miatt:
A kapcsolásban a TL431 referencia feszültsége 6,2V. UREF=(R15+R16)/R16*Uref=(1k+1,5k)/1k*2,48V=6,2V. Ezt a feszültséget kapja meg az R8/P1/P8/P2 osztó. Ha P1 minimumra van állítva (ellenállása a maximum 220k), akkor az osztó árama, Ifef= UREF/(R8+P1+P8+P2)=6,2V/(22k+220k+1k+20k)=0,023mA.
Ha a két áramszabályzó ekkor a maximumra van állítva, az áramkorlát refrencia feszültsége a C8-on, UC8=Iref*(P8+P2)=0,023mA*(1k+20k)=495mV.
A sönt ellenállások eredő értéke 0,05 Ohm. Ha a rajtuk eső feszültség 495mV, akkor az áram értéke. Imax=Uref/RS=0,495V/0,05 Ohm=9,9A. Tehát ennél kisebb áramot nem lehet beállítani és az nagyon messze van az Imax=4A-tól.

Viszont ha az Imax áramot 4A-ra szeretnéd beállítani, akkor az áramkorlát maximális referencia értékének Upot=Imax*RS=4A*0,05 Ohm=200mV-nak kell lenni.
Ha a P2/P8-on 0,2V van, akkor a referencia osztó kívánt árama Iref=Upot/(P2+P8)=0,2V/(1k+20k)=0,0095mA. Ekkor az osztó felső tagjára (P1+R8), Uref-Upot=6,2V-0,2V=6V jut. Így az osztó felső ellenállás értéke, 6V/0,0095mA=630kohm. Ebből a P1 félállásában P1/2=220k/2=110k az R8-ra jutó érték R8=630k-110k=520k.
Tehát ha az R8-at 510k szabvány értékre cseréled, akkor kb. a P1 középállásában lesz a 4A végáram. De így kiszámolható a P1 két végállásában az Imax beállítható értéke is, ami 3,47A..4,9A között lesz. Ez a C8-on 173mV..245mV-ot jelent, amiből 200mV-ot kell beállítani, ha a sönt pontos értékű lenne.

Remélem el tudsz igazodni a cseppet hosszú leíráson, és megérted hogyan alakulnak a dolgok, miként kell kiszámítani és beállítani az áramkorlát referencia értékét a C8-on.
(#) chopper800 válasza proli007 hozzászólására (») Szept 5, 2018 /
 
Szerbusz.
Igen így már érthető, és köszönöm szépen a segítséget.
Üdv.
(#) fecameca hozzászólása Szept 5, 2018 /
 
Sziasztok. Már megint ez a táp halt meg. Egyelőre nincs időm bele mélyedni, de a következő történt (rejtély): Bekapcsoláskor nem volt semmi bedugva, kiverte a hálózati biztosítékot. Eredmény: Zárlatos BD 249 tranzisztorok, szakadt feszültség beállító potenciométer, 0 ohm rövidzár a kimeneten. A 100 µF kondenzátor kiforrasztva, a BD 249-ek eltávolítva, a TL 082 eltávolítva, a rövidzárlat a kimeneten továbbra is fennáll. Vajon mitől? A másik oldalon véletlenül összeért egy pillanatra a műszerzsinór. Kimeneten 0 Voltot mutat, de az előválasztó relék feszültség állítás közben furán kattognak, mintha tényleg változna a kimenő feszültség, félállás körül, de nem egyet kattan, hanem kerreg és egyelőre nem tudom, csak az egyik, vagy mind a kettő? A szabályzó köri TL 082 cseréje után ugyanazt csinálja (Túláram világít, fesz. nulla, relék kattognak), mintha itt a relék TL 082-je körül lenne a hiba. (Azt sajnos még nem tettem foglalatba). Erősen gondolkodom, nem-e érdemesebb volna ebbe a házba valami mást építeni? A feszültség állító potenciométerek sorra rendre megégnek, a TL 082-ket 2-3 havonta kell vásárolni bele a BD 249-ekkel együtt.
A hozzászólás módosítva: Szept 5, 2018
(#) Axel_KK hozzászólása Dec 7, 2018 /
 
Sziasztok!
Olyan porblémával fordulnék felétek hogy nemrégiben épitettem egy tápot (kit) az áram szabalyzó működik viszont a feszültség nem, a kimenetén állandó 16.3 voltot ad le ,ami eddigi hiba volt hogy egy relay mem működött, ezt kicseréltem viszont a hiba meg maradt. Tippeket szeretnék kérni hogy mi okozhatja ezt a hibát.

(Képeken a forrasztási hibákat azonnal javítottam, letisztítottam, illetve az egyik képen nála egy relay el kevesebb van)
A hozzászólás módosítva: Dec 7, 2018
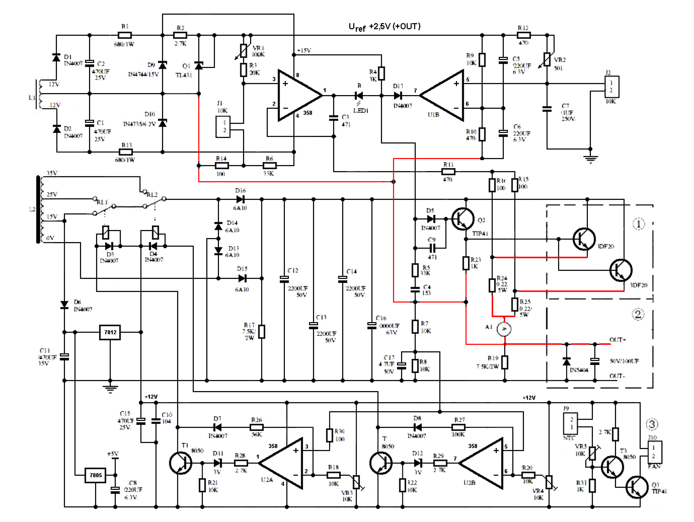
(#) Sebi válasza Axel_KK hozzászólására (») Dec 7, 2018 /
 
Néhány vonalat áthelyeztem a jobb átláthatóság érdekében.
A feszültség szabályzásért U1b a felelős. Invertáló bemenetére Q1 által szolgáltatott referencia feszültség kerül R9 által és a kimeneti feszültség R10-en keresztül.
A nem invertáló bemenetre a feszültség beállító potenciométerrel lehet leosztott referencia feszültséget generálni. Helyes működés esetén az invertáló bemeneten is (pár tized V különbséggel) ugyanazt kellene mérned. R4 nyitja az áteresztőket vezérlő Q1-et, ezt a feszültséget igyekszik "lehúzni" D17-en keresztül U1b kimenete.
Ezek a feszültségek a kimenethez képest mérendők, mivel a segédtáp 0V-ja a kimentre van "ültetve".
R7-R8 osztóval felezett kimenő feszültséggel a trafó szekunderét váltogató relék komparátorai vannak meghajtva, a kívánt átváltás külön állítható.
A továbbhaladáshoz több ponton kell megmérned a feszültségeket: pufferkondikon a kimenet negatívjához képest, U1b bemenetein, kimenetén, D17 anódján a kimenet pozitívhoz képest.

Az értékeket írd fel a rajzra, a formátum maradjon .GIF, mert az nem termel szemetet a vonalak mellé, mint a jpg.
A hozzászólás módosítva: Dec 22, 2018
(#) Ge Lee hozzászólása Dec 8, 2018 /
 
Egyik kérdéses (meghibásodott) labortápban sem látok a rajzon diódát az áteresztő tranyókon, szóval nem kell csodálkozni rajta ha bármikor a későbbiekben is tönkremennek.
(#) Sebi válasza Ge Lee hozzászólására (») Dec 8, 2018 /
 
No, igen... A labortáp nem akkutöltő és nem motor meghajtó.
Ha erre igény van, akkor be kell építeni - főleg akku töltéséhez, mert ha a művelet közben elmegy a hálózat, az biztos halála a félvezető készletnek.
(#) Ge Lee válasza Sebi hozzászólására (») Dec 8, 2018 /
 
Idézet:
„A labortáp nem akkutöltő”
Dehogynem, akkutöltő is, ha az éppen nincsen.
(#) Imi65 válasza Sebi hozzászólására (») Dec 9, 2018 /
 
Van, amelyikbe beleapplikálták a képességet!

p0036569.jpg
    
(#) Ge Lee válasza Imi65 hozzászólására (») Dec 9, 2018 /
 
Ezt a "képességet" mindegyikbe illik "beleapplikálni", szóval egy labortáp ettől sem mehet tönkre. Meg a rövidzártól sem.
(#) Imi65 válasza Ge Lee hozzászólására (») Dec 10, 2018 /
 
Ezt a gyártók nem tartották fontosnak, mert semelyik másik gyári tápegységen nem láttam akkutöltéshez kimenetet. Persze ettől még rá lehet kötni (én is töltöttem már másfélével is), de akkor tudni kell, mit hogyan.
(#) Kovidivi válasza Imi65 hozzászólására (») Dec 10, 2018 / 1
 
Itt az elv lenne a lényeg. Labortápra bármit rá lehet kötni, a motortól (induktív feszültség lekapcsolásnál), a nagy kapacitással kezdődő bármilyen kapcsolásig (lekapcsoláskor úgyszintén megmarad a kimeneten a feszültség). Ezeket tudni kell kezelnie egy labortápnak. Egy dolgot engedek meg a labortápnak: ha rákötöm a 230VAC-t a kimenetére, tönkremehet! De ezen kívül bírjon ki szinte mindent. Szerintem.
(#) Ge Lee válasza Imi65 hozzászólására (») Dec 10, 2018 / 1
 
Úgy van ahogy előttem már leírták. Nem fontossági kérdés ez, hanem alapvető dolog. Miért kellene az akkutöltéshez még egy kimenet, ha egyszer már van a tápon kimenet?
Csupán 2db diódáról beszélünk, ez (meg néha más is) választja el a gagyit a jótól, ezen a 2 diódán múlik hogy kapható-e a táp bármire, akár akkutöltésre is vagy sem.
Jókat szoktam kuncogni amikor ilyen "használati utasítást" mellékel valaki a labortápja mellé hogy ne zárd rövidre, meg ne tölts vele akkut. Akkor az mégis milyen táp? Hát nem labortáp az biztos. A labortáp az egyebek mellett attól lesz labortáp, hogy elnyűhetetlen. Ha nem, akkor csak korlátozott használatra alkalmas. Ugyanez igaz a hűtés tekintetében is, kispórolnak belőle 1-2 tranyót, meg egy 200Ft-os hőkapcsolót, és a user meg csodálkozik hogy miért fő meg.
(#) rockersrac hozzászólása Dec 21, 2018 /
 
Sziasztok! Kis segítséget kérnék: adott egyFok-gyem Tr9158/A tápegység, amiben a puffer kondit leszámítva(ahhoz még ,,vendég" panelt kell csinálnom, mert nem találtam emberi árban csavaros kivitelben,csak forrasztósat. A bekapcsolást jelző lámpa cserélve lett ledre, amit az egyik tekercsről tápláltam meg a ledet, úgy hogy elé pakoltam egy dióda hidat, rátettem egy 10µF kondit puffernek, és rá egy 150 ohm ellenállást. A táp működik is rendesen, egész addig, míg a műszer kapcsolóját át nem állítom feszültségről áram mérő módra. Akkor valami füstöl(nem ,,próbálgattam" csak a füstöt láttam és azonnal lekapcsoltam-vélhetően a led ellenállása) és a led elkezd vibrálni kb fele fényerővel, és a mérő panelen egy kondi púpos picit. Létezhet, hogy valami miatt összegubancolódik a led és valami más táp? Előre is köszönöm a válaszokat! Mielőtt ezen módosításokat megcsináltam, jól működött a táp, csak a kondik cseréje, plusz a gyári glimmes kijelzőt kicseréltem ugyan olyanra, és az izzó foglalatba egy 5mm piros ledet forrasztottam, a már leírtak alapján( a glimm lámpás gyári megoldás már eléggé haldoklóban volt, a glimm is kissé öregvolt, meg az ellenállás is elég ramatyul nézett ki... Remélem tud valaki segíteni!
(#) proli007 válasza rockersrac hozzászólására (») Dec 21, 2018 /
 
Hello! A feszültség és áram váltás miatt, nem lehetett volna probléma. Bár a leírásodból nem derül ki, a trafó melyik feszültségét használtad a Led-hez. De óvakodni kell, hogy ne legyen közösítve valami az áramkör beépítése miatt. Egyébiránt pedig szükségtelen volt külön tápot gyártani a Led részére, a tápban számtalan egyenfeszültség van, ami használható lett volna. Célszerűbb lett volna az 5V váltót egyenirányító és szűrő 1000µF pufferről levenni a Led számára a feszültséget. Ha két ellenállást használsz a Led előtt (katóddal és anóddal sorba), akkor nem tudsz problémát okozni a tápnak ha a Led-nél valami "átvezetés" van. A Lednek szerintem harangoztak, a tápja valami túlfeszültséget kaphatott..
(#) rockersrac válasza proli007 hozzászólására (») Dec 23, 2018 /
 
A lednek semmi baja nem lett. Kiderült mi volt a baj: a panelműszer c2 kondi volt fordítva beültetve, mert nem figyeltem hogy -ut van a kérdéses helyen. A kondi cserélve, táp működik. Majd napokban, vagy amikor lesz időm alaposaban letesztelem.
(#) nandika76 hozzászólása Márc 17, 2019 /
 
Sziasztok, szert tettem egy FOK-GYEM 9252/a típusú 15V/5A labortápra. Egy barátomtól kaptam aki a kondenzátorok cseréjével próbálta a fennálló hibát orvosolni. A hiba a következő.
A feszültség a beállított értékhez képest kb. +/- 1voltal hullámzik.
Az limiter 3-4 Amper között elkezd szaggatni "pl. Az izzó ami terhelés gyanánt van, fel le kapcsol, minél feljebb tekerem az áramot annál gyorsabb ütemben.
Mintha egy gerjedés lenne a kimeneten ami ideje korán életbe léptetné az áramkorlátot.
A mérések a megadott értéktáblázat alapján mind a megfelelő értéket képviseli, kivéve a T7 Bázisán mérendő 0- -1,2V ami csak 0,4-0,5V max.
Köszi a segítséget előre is.
A hozzászólás módosítva: Márc 17, 2019
(#) fremex hozzászólása Máj 28, 2019 /
 
Sziasztok!

Szereztem egy TR9193/A labortáp állatot.
a két 5 Voltos táprész illetve a IV. táp (jobb oldali 30V) tökéletesen működik gyakorlatilag,
a Bal oldali 30V-os táp viszont érdekes tüneteket produkálva nem megy.
Ha terheletlenül bekapcsolom a kimenő feszültség néhány mA,a beépítettt műszeren sincs semmi adat,DC OFF állásban a CV és a CC led is világít,DC ON állapotban teljesen leszabályozott feszültségnél CV led világít,amint kicsit is változtatok akkor átvált CC ledre,ez független az áramerősség beállításától.Az áramerősség állítását a beépített műszer korrektül jelzi.
A burkolatot leszedve azonnal észlelhető,hogy a hibás részhez tartozó teljesítmény tranzisztorok(2n3055) gyönyörűen fűtenek ami tök jó télen,de most nyár van,meg amúgy sem szabadna nekik... a panelon levő R73 huzalellenállás szintén elég forró.
mielőtt teljesen szétkapnám apró cafatokra,kérnék egy kis segítséget,hogy merre induljak el.
(lm324 biztos ami tuti alapon első körben cserélve lett,ártani nem árt alapon,a két 2N3055 szintén ki lett cserélve ugyanilyen alapon,más változtatás nem történt.)

Az egyetlen (általam) fellelhető leírás és kapcsolás hozzá:
https://www.hobbielektronika.hu/forum/getfile.php?id=306502
Következő: »»   31 / 38
Bejelentkezés

Belépés

Hirdetés
XDT.hu
Az oldalon sütiket használunk a helyes működéshez. Bővebb információt az adatvédelmi szabályzatban olvashatsz. Megértettem