Fórum témák
» Több friss téma |
Fórum » Labortápegység készítése
Hát, én az én tápjaimba biztos hogy nem tudnám utólag betenni. Eleve más méret mint amilyen potikat használok, nem is passzolna. Aztán ugye, előrébb nem jöhet mechanikailag az előlap miatt, hátrébb meg nem tud, mert ott az alkatrész mögötte a nyákon, oda már nem lehet forrasztani semmit.
Amiket írsz valóban óriási problémák. Mondjuk nem nagyon értem, hogy egy kettős tápegységbe miért kellene 8 poti, én 6-ot szoktam tenni, az még egy 20 centis dobozba is elfér úgy is, hogy még a skáláknak is marad hely körben. Mondjuk akkora dobozba komolyabb táp nem is igen fér bele, a trafó meg a panel még csak csak valahogy, de a hűtés már biztos hogy nem.Nekem is van ilyen apró kis tápom 15 centi hosszú műanyag dobozban, még hordozható lion akkus is van, de azokba meg nem kell csak 2 poti.
Pl ha már feszültséget finoman akarunk szabályozni, akkor az áramot is így illik, na ezért! Az pedig dual táp esetén 8db poti lesz, akárhogy számolom
![]() Amit én linkeltem, az olyan méretű, hogy max a hossza miatt nem férhet el, bármelyik másik helyén..., mondjuk nem tudom elképzelni sem azt az esetet, hogy egy előlap mögött ne lenne annyi hely, hogy elférjen... A doboz kicsi, de 2x30V/3A-es táp lakik benne Mondjuk a hűtőborda már kívülre esik emiatt, a hátoldalára került, automatikus, aktív hűtéssel... Ja, és kell a hely a kijelzőnek is, nem elég csak a potikat felhajigálni az előlapra! A hozzászólás módosítva: Dec 21, 2018
Idézet: Biztos úgy illik, bár a gyártók is általában illetlenül készítik, gondolom az enyémhez hasonló megfontolásból, lévén semmi szükség rá. Annyira nincs, hogy egy ilyen 30V/3A-es tápba ha a lineáris helyett logos potikat teszel, akkor teljesen megfelel 2 poti is, mert még a feszpoti is kellő finomsággal állítható. Próbáld ki. Lehetnek kivételes esetek ezt nem vitatom, de nekem még soha nem volt szükségem arra, hogy valamihez 62,8 vagy éppen 96,3mA áramot kelljen beállítanom. „akkor az áramot is így illik” Idézet: „Biztos úgy illik, bár a gyártók is általában illetlenül készítik, gondolom az enyémhez hasonló megfontolásból, lévén semmi szükség rá” Akkor azok a gyártók, akik helipotot raknak mind az áram, mind a fesz állítására, vagy duál potival oldják meg, nem tudják mit csinálnak, minden bizonnyal ![]() Idézet: „...ha a lineáris helyett logos potikat teszel, akkor teljesen megfelel 2 poti is...” Ha figyelmesebben olvasod, rájössz, hogy most is így van! Írtam kicsivel korábban... Idézet: Most jön az a része, hogy az enyém nagyobb „30V/3A-es tápba” ![]() A multkor voltam látogatóban a "régi" laborban. Három fázis, 300A+ betáp a "labortáp"-hoz... Mondjuk van két diesel is, szükség esetére. ![]() Tényleg ritka eset az, amikor ennyire pontosan hitelesen (amiről eddog szó sem volt) kellene állitani az értékeket. Ami azt illeti, ráköhögsz és többet ugrott. Meg mivel méred, ugye... Majdnem mondtam, hogy nem marsjárót készitünk itt a HE-n, de ha az űrállomáson is megfelel a "kattogós" Weller, akkor... A hozzászólás módosítva: Dec 21, 2018
Valóban nagyobb.
Ahol melóztam egy ideig ott csak 150A-ra voltak biztosítva a 3 fázisú betápok, bár tény hogy voltak néha olyan fogyasztási csúcsok hogy szó szerint fütyült a falban. Mint mondtam előfordulhat, de egyrészt mivel méri az előlapon (a kínai rendesen csaló egyben műszerrel?), másrészt lehet hogy többet mászik el magában is. Nekem pl. az egyik 723-as tápomnak a hosszú idejű stabilitása elég vacak (elmászik hőre a hőkompenzált referenciája is). Be van kapcsolva hidegen a táp, ad egy fesz értéket. Aztán úgy fél óra múlva meg már vagy 150mV-tal odébb van... Arra mondjuk lehet jó a helipot, hogy ilyenkor az ember visszatekergesse.
Én mondjuk nem a kínai műszercsodákat használom, hanem saját 2x16 karakteres LCD kijelzővel megvalósított kijelzőegységet ) Ott én döntöm el, mekkora pontosságot szeretnék a mérés során elérni.
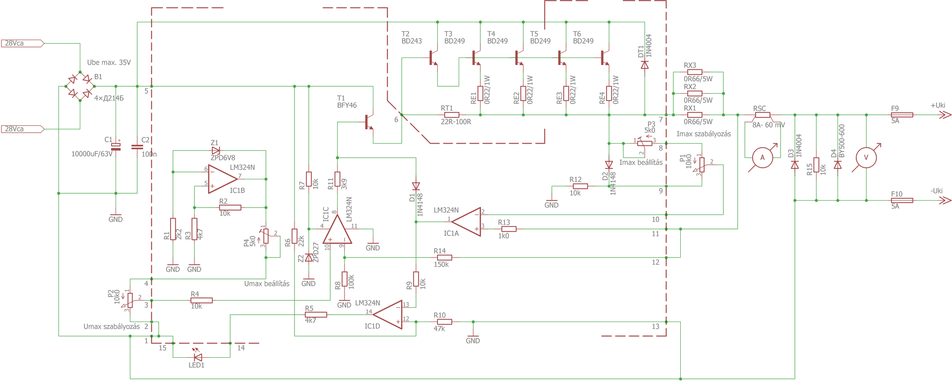
Sziasztok. Ezt kellene megépítenem, tudom hogy nem a legjobb de ez a kérés. A problémám az hogy a trafóról jön 30V váltó és 12V váltó. A 30V váltó egyenirányítva pufferelve lesz kb 40-50 v közt. Lehetséges e hogy a másik tekercsen lévő 12V egyenirányítom és azzal táplálom az LM324 et?
A tranzisztorok 2N222, BD241,2N3055 lenne. A hozzászólás módosítva: Dec 23, 2018
Szia!
Nem célszerű, mert a kimenő fesz maximuma sacc 10 volt lenne és még pár kis módosítás is elkelne. Tehát mondj le róla. A rajz szerinti R7-et meg kell növelned 270 ohmra a nagyobb puffer miatt és célszerű 1 wattos típust beépítened, valamint a ZPD27 inkább ZY vagy ZPY legyen, ha nagyon melegedne. A hozzászólás módosítva: Dec 23, 2018
Szerintem igen, táplálhatod a műveleti erősítőt a különálló 12V-os tekercsről, csak a mínuszokat kell közösíteni.
Szerinted az LM324 kimenete hogyan menne fel 25-26 voltra, ha a tápja csak sacc 14-15 volt lenne?
Ez is jogos - kis kimenőfesz, nagy amper: biztos halál.
Célszerű lenne a 3055-öt ismerve, 3 db paralel és 3x0.03...0.05 ohm Re alkalmazása. A hozzászólás módosítva: Dec 23, 2018
Szia. Ez volt az amire nem gondoltam. A 2N3055 ugyan párhuzamosítható de így már halott ügy.Bár.....
A hozzászólás módosítva: Dec 23, 2018
Nem halott, csak módosítsd, ahogy írtam.
Természetesen a szélsőséges alkalmazásokra készülj fel, hűtött nagy bordával. A hozzászólás módosítva: Dec 23, 2018
Rá fogok kérdezni hogy tetszik e neki a kisebb feszültség (24v), vagy hajlandó másik kapcsolást választani, ne adj isten másik trafót hozni.Mindenesetre köszönöm a segítséget.
Arra gondolj, hogy ebben a kapcsolásban az LM324 tápfesze -3...4 volt kb. a max kimenő fesz maximális áramnál..
Ha jól értelek akkor 40v bemeneti áramnál 35v kőrül lenne a max kimenetem?
Annyi nem lehet, mert ott az LM324 hal meg... azért korlátoz a 27 voltos zener a tápján, hogy ez ne történjen meg. A 40 volt puffer pedig azért sok, mert mint írtam, pl. 4 volt kimenőnél és 4 ampernél ( extrém, de lehetséges eset ) (( 40 - 4 volt ) * 4 amper ) watt disszipálódna az áteresztő tranyókon, ami nagyon sok..
.32-34 volt DC is bőven elég. A hozzászólás módosítva: Dec 23, 2018
Akkor jól gondoltam, 24V kimenő a max feszültség. A disszipáció annyira nem számít esetemben mert elég tisztességes méretű (24x15alu+ egy ventillátor)hűtő borda van. Max 3 x 2n3055 nek elég talán. A felhasználást nem ismerem de nem hiszem hogy extrém dolgokat csinálna.
Minden esetre köszönöm még egyszer a segítséget neked és mindenki másnak.
Igazad van, erre nem gondoltam. Viszont ha a 12V-os tekercset feszültségkétszerezővel egyenirányítja és a kapott kb. 33V-ot stabilizálja a 27V-os zenerrel akkor már rendben lesz a dolog. Viszont a teljesítménytranzisztor akkor is sokat fog disszipálni.
Azt javaslom, ha ez az áramkör tetszik, akkor is próbálj elmozdulni egy kicsit. Pioneer és Proli007 számos ponton javított az áramkörön, ezért célszerűbb azt megépíteni. Ha igényled, többféle paneltervet is találsz hozzá tőlem.
Például egy találomra választot verzió.
Egyszer a Gyáli piacon vettem egy fix tápegységet , amely 5 V és 10 Ampert tudott . Egy darab 2N3055 volt a végfok . 723 volt a lelke . Ami érdekes , hogy 24 Voltos trafóról volt táplálva . Minden alkatrésze működött . A kondenzátorokból itélve , volt , vagy 25 éves .
A hozzászólás módosítva: Dec 24, 2018
megépítettem, 1994 óta működik ...
Rendben, de ez attól még ugyan az az átgondolatlan kapcsolás, ahol a műveleti erősítő korlátok közé szorít a saját tápellátása miatt. Alkotó belinkelt egy sokkal átgondoltabb dokumentumot, ahol többek között ez a probléma is küszöbölve lett. Nem értem miért kell rágni egy 1000x kitárgyalt kapcsolást, erőltetni azt, ha ott van konkrétan ugyan az, 4-5 alkatrésszel van rajta több, és biztos, hogy nincs vele az a macera, hogy jaj nem tudok 25V-nál feljebb menni vele. Értem én, hogy működik. De minek építené meg ugyan abból az áramkörből a rosszabbikat, amikben korlátoltak a lehetőségek a későbbiekben, és konkrétan a panel miatt nincs is lehetősége változtatni?
Bővebben: Link Szerk: És még ez sem a legutolsó verzió amit linkeltem. A legutolsó változat V2.7.4b-v2 néven fut. A hozzászólás módosítva: Dec 24, 2018
Vannak annál a kapcsolásnál sokkal jobbak is itt a topikban, nem tudom miért azzal kell még mindig görcsölni.
Nekem a te 2.74 es tápod van. Még segítséged is kértem anno. Ez külön kívánságra lett volna egy ismerősnek, (Határozottan ezt a kapcsolást kérte) de sajnos a trafó amit hozott kicsit nagy. Minden esetre ma ha majd beszélek vele meg érdeklődőm hogy ragaszkodik e ehhez a kapcsoláshoz és milyen kompromisszumra hajlandó.
|
Bejelentkezés
Hirdetés |




Mondjuk nem nagyon értem, hogy egy kettős tápegységbe miért kellene 8 poti, én 6-ot szoktam tenni, az még egy 20 centis dobozba is elfér úgy is, hogy még a skáláknak is marad hely körben. Mondjuk akkora dobozba komolyabb táp nem is igen fér bele, a trafó meg a panel még csak csak valahogy, de a hűtés már biztos hogy nem.
Mondjuk a hűtőborda már kívülre esik emiatt, a hátoldalára került, automatikus, aktív hűtéssel... Ja, és kell a hely a kijelzőnek is, nem elég csak a potikat felhajigálni az előlapra!










