Fórum témák
» Több friss téma |
Fórum » Csöves erősítő készítése
Ne feledd betartani a fórum viselkedési szabályait, és a topik megmaradásának feltételeit. [link]
A téma átmenetileg fagyasztva lett, hozzászólni nem tudsz!
Olcsóbb ha csövet cserélsz benne. Miért akarod áttekerni? Alapból 100V-ra dolgozik egy ilyen masina.
Kedves szikorapéter! Nem magát az erősítőt akarom használni, hanem kimenőtrafónak keresek vasanyagot. Egy sztereó végfokhoz.
Tehát a kérdésem továbbra is az, hogy egyforma-e a két vasmag?
Így érthető. Elvileg igen azonos a két mag, így felhasználható kimenő transzformátornak mindkettő.
Á! Nagyszerű hír. Köszönöm a gyors választ!
Igazán nincs mit. Csőkészlete az egész hibás vagy csak végcsövek pattantak el ahogy szoktak?
Mert a benne lévő ECC-k igen jó hangúak.
A PL509-esek anódsapkája mind a kettő le van törve, az ECC-kre nem emlékszem.
Sziasztok! ECC85_tel szeretnék készíteni egy sztereo egy fokozatu előerősítőt (aramgenerátor mentes primitív kapcsolásra gondoltam) +20V.....+50V anódfeszültségnél többet nem akarok neki adni. Csak 3-8szoros feszültség erősítésre gondoltam. Ez a fokozat meghajtana egy egyszeres erősítésű -A- osztályú fejhallgató vêgfokot. Ehhez kérnék kapcsolási rajzot ami ehhez a csőhöz megfelelne.
Szia!
Feltételeid nem biztosítana megfelelő minőséget, nagy lesz a torzítása. Ekkora feszültségre ECC86e, ami használható lenn, jobb minőségben.
Tungsram 807.-es csövekkel jártam így hogy le volt pattanva az anódsapka. A csonkot kihúztam, kiforrasztottam belőle. Majd a csövön lévő csonkot meghoszabítottam egy kis rézdróttal, majd az anódsapkát visszahúztam rá, és egy gyors forrasztással megpöttyintettem.
Azóta is jó. A 100V-os rendszert, meg úgy csináltam meg ideiglenesen hogy találtam egy EPSON nyomtató trafót.. 0-110-220V.. szekunder 8V, és 28V. 110V ment a kimenetre, és 28V-ra a hangfal.. illesztés nagyjából stimm. Ez egy keverőerősítő 782A . Nyilván nem minőségi hang jön így, de működik.
Nagyobb feszültséget alkalmazva ECC85_el milyen kapcsolású előerősítőt javasolsz?
Egy db csövet hasznánál a két oldalhoz, vagy kettőt? Mekkora tápfeszültséget tudnál alkalmazni?
Ezt javasolnám, 5x erősít, ha R1=220k 8x erősítés. Tápfeszt is lehet csökkenteni, csak picivel növekszik a torzítása.
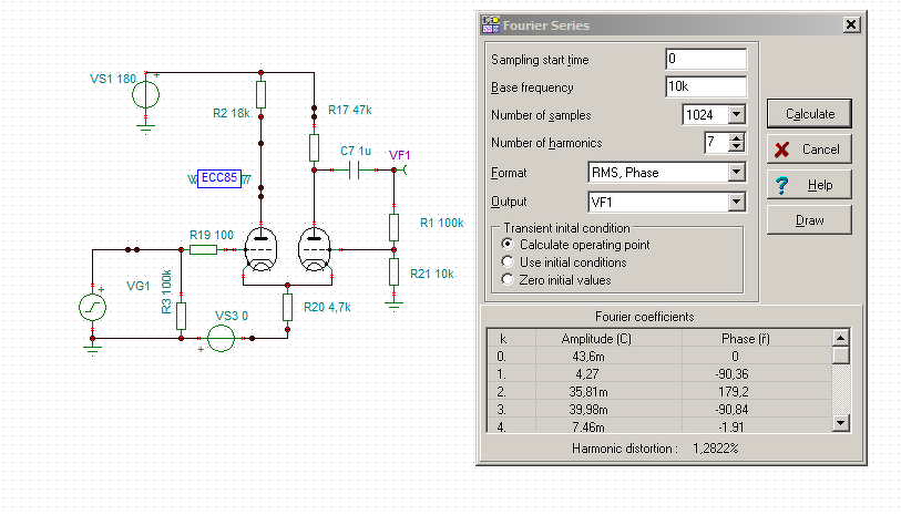
A VS3 12-t hogyan értelmezzem? R20 katód ellenálláson 12V rács előfeszültség esik vagy VS3 12 egy külön elő feszültséget biztosító áramforrás? Tetszik ez a megoldás, de először 1 db ECC85-öt-ből csinálnék két mezei földelt katódú erősítő kapcsolást, utána valószínűleg ezt a megoldást is kipróbálnám. 120V és 160v közti anódfeszültségig tudnék elmenni.Tudom ezt a csövet URH technikában alkalmazták és nem a hangtechnikában.
VS3 -12V tápfeszültség, elhagyható, erősítése nem változik, csatolásban láthatod az eredményét.
Egy db triódával kb ilyen eredményt tudsz elérni, fázist is fordítani fog... Egy fokozat esetén is kell visszacsatolást alkalmaznod, egyébként kb. 18x os erősítést kapsz, több mint 1% torzítás mellett. Maradnék az első változatnál, R1 ellenállás változtatásával erősítése igény szerint beállítható. Még 50V tápfeszültséggel is használható, kivezérelhetősége csökken lényegesen.
Üveggel együtt tört.
Nagyjából elkészült, néhány mérés és meghallgatása következik.
Idézet: „csinálnék két mezei földelt katódú erősítő kapcsolást” Akkor ezt kipróbálhatod, ha megfelel.
Köszi, könnyen ment, doboz adott volt, légszerelve gyorsan megépíthető.
Néhány mérés, 8V eff. feszültségnél 8 Ohm terhelésen. 9V eff. kimeneti szintnél már jól látható, SE re jellemző torzítás. Kimenők lehetnének jobbak, 270 Ohm DC R, eléggé gyenge érték. Marton úr gyártmánya a felirata szerint.
Köszi a képeket és a mérési eredményeket!
Az egyenirányító csőnél jól látom, hogy át van hidalva diódákkal? Mekkora tápfesz mellett adja le a végcső ezt a teljesítményt?
Jól látod, cső jelenleg csak dísz, hálózati trafó anódfesz. tekercs feszültsége kevés. Diódával 350V az anódfeszültség, csővel egyenirányítva 300V alatt lenne.
Van 7 darab EF80-as csövem. Van értelme audio csőként használni? A radiomuseum-on ha jól olvastam rádio csőnek szánták.
A hozzászólás módosítva: Feb 28, 2019
Nagyon szép igényes munka.
![]() Az elején végig futó vízszintes zöld csík az micsoda? Plexi ami megvan világítva leddel? Hogy van az kivitelezve?
Köszönöm, 2db plexi csík, 2 oldalról led világítja meg.
Előfordul, hogy alkalmazzák, eredetileg TV-vevőkben volt leginkább. Elég mikrofóniás, ha megpöccinted, cseng rendesen.
Kimeneti jelként ezek nem rosszak, de jó lenne látni a bemenőjelet is közben.
A 10kHz-es négyszögjelben a roggyanás és a tető-hullám a kevés tápfeszültség jele, a meghajtó fokozatnak nagyobb tápfeszültség szükséges. Üdv!
Bemeneti négyszög rendben van. Nem a tápfeszültség okozza, 10kHz nem roggyan, csak a kimenő rezonanciapontja alacsony, Kompenzálni kellett, nagy túllövést produkál kompenzálás nélkül. Sokkal jobb kimenőt lehetne hozzá készíteni, de ez van....
Elegáns készülék. Szépek a trafó dobozok. Miből vannak? Te készítetted?
A végcső katód ellenállásának hány wattos ellenállást szoktatok alkalmazni? Szerkezeti és egyéb okok miatt visszatérek az eredeti tervemhez. Az előfok a foglalatba lett megépítve kaszkód megoldással. Majnem elfelejtettem: nem mindig van olyan és akkora ellenállásom mint amekkora kell. Ezért párhuzamosítani szoktam.
A hozzászólás módosítva: Márc 2, 2019
|
Bejelentkezés
Hirdetés |



Mert a benne lévő ECC-k igen jó hangúak. 

















