Fórum témák

» Több friss téma
Fórum » Hegesztő inverter javítás
Lapozás: OK   82 / 119
(#) mpisti válasza Isti69 hozzászólására (») Feb 14, 2019 /
 
"Azt csak nem tiltja le az elektronika. "De tiltja. A 3845 addig nem kap tápot amíg a túlmelegedésvédelem aktív.
(#) Phile80 válasza Phile80 hozzászólására (») Feb 14, 2019 /
 
Rosszul emlékeztem, Q1 a megfelelő pozíciószám, az LM224 alatt van közvetlenül.
(#) Isti69 válasza Phile80 hozzászólására (») Feb 14, 2019 /
 
Igen megtaláltam kiforrasztottam a BE zárlatos BC 1.97V CE 1,97v oda vissza polaritástól függetlenül. AZ IRFD110-et is kiforrasztottam de az nem zárlatos jónak tűnik.
(#) Isti69 válasza Phile80 hozzászólására (») Feb 14, 2019 /
 
Igazad volt az IRFD110 is rossz. Készítettem egy teszt kapcsolást egy Led-del. Hiába kötöm a G-t földre akkor is vezet egy kicsit.
(#) Phile80 válasza Isti69 hozzászólására (») Feb 15, 2019 /
 
Akkor az UC2845, BC807, 470R, IRFD110 csere és akkor nézd meg hogy eljut-e a jel az IGBT-ig.
(#) Isti69 válasza Phile80 hozzászólására (») Feb 15, 2019 /
 
Teszek fel képeket róla:
(#) Isti69 válasza Isti69 hozzászólására (») Feb 15, 2019 /
 
Az alkatrészeket kiforrasztottam, de meg kell rendelnem őket kis türelmet és mejd jelentkezem. Esetleg más nem szokott elmenni, hogy egybe tudjam rendelni? Köszi eddig is a segítséget.
(#) Phile80 válasza Isti69 hozzászólására (») Feb 15, 2019 / 1
 
Olyan eset nem volt még, hogy más is kellett volna ilyen hibánál. Elég megbízható gép, és nagyon jól hegeszt.
A hozzászólás módosítva: Feb 15, 2019
(#) Phile80 válasza Isti69 hozzászólására (») Feb 15, 2019 / 1
 
Még annyit, hogy azért írok UC2845-öt, mert én azt teszem a gépekbe, -40 celsius-ig jó. Sokszor előfordul, hogy a 3845-ös nem indul hidegben.
(#) Isti69 válasza Phile80 hozzászólására (») Feb 23, 2019 /
 
Ma beforrasztottam az új alkatrészeket, és sikeresen elindult a hegesztő. A kimeneten 64V-ot mértem a 7815-ös IC bemenetén 22.75V-ot mérek. Ezek az értékek jónak tűnnek. Az IRFD110
G-tjén megvan a négyszögjel. Ennek milyennek kell lennie?
Mitől mehetettek tönkre az alkatrészek? Én semmi okot nem találtam rá.
Nem baj de működik, ez a lényeg. Még teljesen nem szereltem össze, majd talán holnap. Aztán kiderül hogyan hegeszt. Sajnos csak 3845-Ös IC-t tudtam bele vásárolni. De majd hidegben nem használom. Köszönöm szépen a segítséget!
(#) jimmi12 hozzászólása Márc 1, 2019 /
 
Sziasztok,
Kaptam javításra egy Awelco Mikro 164-es gépet, a hibajelenség: bekapcsolás után világít a két led (power és hot) pár másodperc elteltével az RL001 kattan, sárga led (hot) kikapcsol. A ventilátor nem megy és a kimeneten sincs feszültség. A puffereken megvan a nagyfeszültség, a segédtápok is megvannak, "szemrevételezéssel" nem látni semmi sérült vagy égett alkatrészt. Szétbontás után az IGBT-k és a szekunder diódák is jónak tűnnek (a diódákat ki tudtam mérni, IGBT-ken nem mértem zárlatot). A kapcsolási rajz alapján a ventilátor a főtrafóról kapja a tápfeszültséget, de mivel az sem megy és a kimeneten sincs feszültség, gondolom a vezérlés nem indul el. Valaki találkozott már ilyen hibával, merre érdemes keresgélni?
(#) Chipmunk1960 válasza jimmi12 hozzászólására (») Márc 1, 2019 /
 
Szia, A 6386-ot nézd körbe kap e tápot, van e a kimeneten jel?
(#) jimmi12 válasza Chipmunk1960 hozzászólására (») Márc 1, 2019 /
 
A tápot meg tudom majd nézni, de sajnos nincs leválasztó tarfóm, így szkóppal nem merek méricskélni.
(#) Chipmunk1960 válasza jimmi12 hozzászólására (») Márc 1, 2019 /
 
Voltmérővel lehet következtetni a, hogy van-e egyáltalán jel, a nagyságából pedig a kitöltési tényezőre. Ott még 12-18V van, itt angol dugók vannak, abban mindig azonos helyen van a fázis, de a dugó megforditásával ki tudod sakkozni, melyik a fázis. A földet közösitheted nyugodtan, de a GND és a ház között mérj egy fesz értéket.
(#) Imi68 hozzászólása Márc 1, 2019 /
 
Sziasztok!! Szeretnék véleményt kérni erről az oszcilloszkópról. Jó lehet ez hegesztő inverterhez? E
lőre is köszönöm a választ! https://www.ebay.com/itm/SainSmart-DS212-DSO212-2-Kanal-Digital-Osz...1:pf:1
A hozzászólás módosítva: Márc 1, 2019
(#) dara válasza Imi68 hozzászólására (») Márc 1, 2019 / 1
 
Egy dso112a már jobb választás lenne.
(#) Imi68 válasza dara hozzászólására (») Márc 1, 2019 /
 
Köszi a választ!! Azért gondoltam a dso212-re mert az két csatornás!
A hozzászólás módosítva: Márc 1, 2019
(#) Imi68 válasza Imi68 hozzászólására (») Márc 1, 2019 /
 
És hosszabb a minta vételezési ideje is !!
(#) dara válasza Imi68 hozzászólására (») Márc 2, 2019 /
 
De nem tud 50KHz értékelhető jelet mutatni a másik igen.
(#) jimmi12 válasza Chipmunk1960 hozzászólására (») Márc 2, 2019 /
 
Végigmértem voltmérővel az L6386-ot, az értékek:
1. 2,47V
2. 0,46V
3. 2,47V
4. 15,8V
5. 0,46V
6. 0V
7. gnd
8. gnd
9. 0V
10. nc.
11. nc.
12. 150V
13. 150V
14. 166V
A 14-es láb még érthető, mert 300K-val fel van húzva a kb. 350Vdc-re, viszont a 12-es és 13-as lábon nem lehetne ekkora feszültség. A BSR14 és BSR16-os tranzisztorok mérés alapján nem tűnnek hibásnak, az ic környékén a diódák sem zárlatosak.
(#) Chipmunk1960 válasza jimmi12 hozzászólására (») Márc 2, 2019 /
 
Igenám, de a 14. -en 2 soros 150K van, meg egy 16V Zener! Ott valami elszállt.
(#) jimmi12 válasza Chipmunk1960 hozzászólására (») Márc 2, 2019 /
 
Igen, a 150V a GND- hez képest mèrhető,viszont a D15P-n 15V van. Ami mèg furcsa az az UC3845 tápja,azon 15V-ot mèrek,pedig van ott egy 5v6-os zener.
(#) mpisti válasza jimmi12 hozzászólására (») Márc 2, 2019 /
 
A feszültségeket a 6386 7.vagy 8.lábához képest mérd,akkor fogsz értékelhető értékeket kapni.
(#) jimmi12 válasza mpisti hozzászólására (») Márc 3, 2019 /
 
A 7-es és 8-as láb azon a gnd-n van amihez képest mértem.
(#) jimmi12 válasza Chipmunk1960 hozzászólására (») Márc 13, 2019 /
 
Szia,

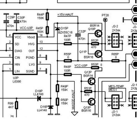
Kis időbe telt (kellett csinálnom egy leválasztó transzformátort), de végre sikerült mérnem pár dolgot szkóppal is. A mellékelt ábrákon az UC4845 kimenete és az L6386 bemenete látható, ez szerintem rendben van. Az L6386-os kimenetein azonban semmi értékelhető nem mérhető (113VDC). Másra nem tudok gyanakodni, minthogy az L6386 megadta magát. Az utána levő alkatrészeket kimértem, az R44P, 45P, 49P,50P ellenállásokon mindegyikén 56-56V esik, ellenállás mérésre is jónak tűnnek.
(#) Chipmunk1960 válasza jimmi12 hozzászólására (») Márc 14, 2019 /
 
Szia, A 6386 semmikép sem szereti a 114 V -ot, valami nézz át, mielőtt másikat raksz bele.
(#) jimmi12 válasza Chipmunk1960 hozzászólására (») Márc 14, 2019 /
 
Elvileg szeretheti, az adatlapja alapján a Vboot és a Vhvg is max. 618V lehet.
Ennek a működése azonban nem tiszta számomra, a rajz alapján a 12-es láb a "MASSE-HAUT"-ra van kötve, ami az egyik segédtáp "GND"-je, a 14-es láb pedig ugyanennek a segédtápnak a pozitívjára van kötve "+15V-HAUT" és ugyanez a 14-es láb még a 350VDC-re is rá van kötve 2db soros 150k-val. A D15p-n megvan a 15V, viszont ha a PGND (8-as láb)-hoz képest mérem akkor a 14-es lábon 166V van. Valahogyan le kellene választanom az IGBT-ket, hogy tudjak kísérletezni vele.

L6386.jpg
    
(#) Chipmunk1960 válasza jimmi12 hozzászólására (») Márc 15, 2019 /
 
Igazad van, bocsi! Vedd ki a G ellenállások egyik lábát.
(#) tothbela hozzászólása Márc 15, 2019 /
 
Sziasztok!
Szívat egy Hetra 100. Manuál persze nincs, de a teljesítmény rész nem is bonyolult. Viszont az impulzuspanel többször leállt. A boltból elhozva 15 perc után túlmelegedést jelezve leállt. Persze nem volt meleg, de akkor is. Úgy maradt. Szétszedtem, méregettem, összeraktam, jó. Következő alkalommal megint leállt. A 2845 U ref kimenete zárlatot mutatott a 15V negatívja felé. Kivettem az IC-t, megtisztítottam a helyét, de sem a nyákon, sem az IC-n nem mértem zárlatot. Visszatettem. Működik. Itthon panelházban nem hegesztek, de egy 48V-os motort üzemeltettem a kimenetéről tesztelésként. Pár napig próbálgattam, majd egyszer megint leállt. Nem terheltem túl, mert a motor 100W alatti, meg amúgy sem volt meleg semmi. De leállt. Az impulzuspanelen méregetve nem kapja meg a 15V-ot a 2845. Egy smd tranzisztor BE zárlatosnak mutatkozik, ezért nem kapcsolja rá a feszültséget a 2845-re. A tranzisztort kivettem, megtisztítva a helyét, mi d a tranzisztor, mind a nyák jó. Visszaforrasztva a tranzisztort, megint üzemel. Ez egy kis öcsipanel, hasonló a fentébb lefotózotthoz, csak kissé másabb. Nem forrasztottam ki a fő panelből, mert nem akartam szétbarmolni. Tüzetesebben megnézve a kis panelt, nagyon finom mókusszőr szerű szálak vannak a nyákon. De nem szőr, hanem vagy szénszál, vagy valami fém. Nem tudom mikor került bele, de lehet hogy a műhelyben a levegőben repkedő valamit hordott be a ventilátor. Most hogy üzemel, izopropillal kimostam, kifújtam levegővel, lefújtam több réteg akrillán lakkal. Viszont most a mm vastagságú lakk miatt nem lesz könnyű javítani.
(#) Chipmunk1960 válasza tothbela hozzászólására (») Márc 15, 2019 /
 
Szia, A lakkot valami lefolyótisztító lúggal simán lemosod, ha arra kerülne a sor. Én megfordítottam a ventillátort, így elszívja hőt a bordákról, viszont a sok apró résen nem tud akkora vákuumot csinálni, hogy beszívjon nagyobb fémreszeléket.
A hozzászólás módosítva: Márc 15, 2019
Következő: »»   82 / 119
Bejelentkezés

Belépés

Hirdetés
XDT.hu
Az oldalon sütiket használunk a helyes működéshez. Bővebb információt az adatvédelmi szabályzatban olvashatsz. Megértettem