| Fórum témák 
 
 » Több friss téma | 
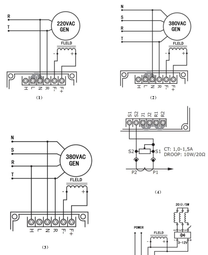
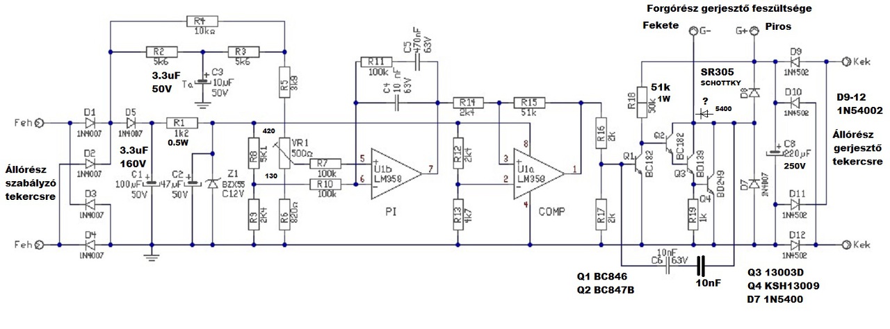
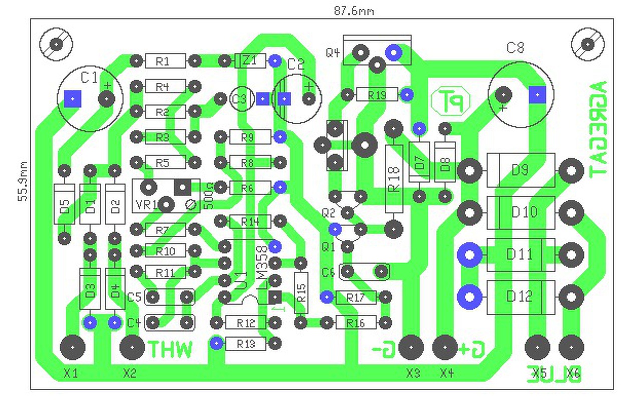
				Tisztelettel és köszönettel   tartozom "proli007" mesternek, mert az Ő jóvoltából sikerült érthető kapcsolást készíteni a hibás szabályzóról, miután jobban kibányásztam a masszából és olvasható részletet kerestem az alkatrészeken és kimértem amit ki kellett, lehetett a hiányzó kapacitás értékeknél. Most már csak a panel elkészítése, beültetése és majd annak tesztelése van hátra.   
				Sziasztok azt szeretném kérdezni, hogy vásároltam egy új fesz szabályzót az agregátoromhoz, a csatlakozó (4 kábeles) ugyanaz tehát azt csak egyféleképp tudom rádugni de a sarus 2db kábelnek a színe más, a régi piros és fekete volt ez meg kék és sárga a mellékelt képen látható. Mindegy, hogy melyiket hová dugom vagy fontos, hogy hová melyik kerüljön? Hogy tudom megállapítani, hogy melyik felel meg a pirosnak vagy a feketének? (egyébként a többi kábele is más színű csak azon rajta van az a szabvány csatlakozó amit csak egyféleképp lehet bedugni)... köszönöm segítségeteket. 
				 Hello! A "mellékelt kép" elég seszínű..    
				.ajjaj, az valahogy lemaradt, íme. Köszönöm az észrevételt.						 
				Elvileg mindegy, mert a gerjesztő tekercs mindentől független. De ha tudod, hol volt a piros-fekete, kiméred a szabályzó kimenetén, hol megy ki a + és -. A piros +, a fekete -.						 
				Köszi a választ.  Igen, megjelöltem hol volt a piros és a fekete, most már csak azt mondd meg, hogy hogyan mérjem ki az új szabályzót? Rádugjam a 4-es csatlakozót az agregátorra és a két sarusat meg hagyjam szabadon lógni míg megmérem?-de ha a két sarus nincs rádugva akkor elindul egyáltalán az agregátor? ...vagy rádugjam valahogy -úgy mérjem meg és ha fordítva van akkor megfordítom? ...vagy más módszert javasolsz? 
				Szia! A négy kivezetés az valószínűleg jól van a csatlakozóban elrendezve (állórész szabályzó/gerjesztő tekercsről érkező feszültségekhez) csak a forgórész gerjesztése volna fontos polaritás helyesen való csatlakoztatásra. A pozitív kivezetést "szokás" megjelölni, ami a Te esetedben a szabályzó kék szálán látszik ez és az megy a bal oldali szénkefe kivezetésére ami szintén jelölve van a kefék tartójának a tetején.    
				A gerjesztő tekercs vezetékeire rákötsz 12 V AC-t trafóról. Nem tudom, milyen lehetőségeid vannak, tudod-e ezt a 12 V-ot szabályozni? Egy nagyobb potméter, pl 100 Ohm 10 W, vagy egy 10 Ohm-osokból álló lánc kellene sorba. A kimenetre ráteszel 1 kOhm-ot és a soros ellenállás változtatása közben méred rajta a feszültséget. A bemenő feszültség növekedésével csökkennie kell a kimenőnek, majd egy ponton el kell tűnnie.						 
 
				A kék a pozitív ne dugd fel egyszer sem fordítva, ha nem akarsz küzdeni vele, hogy ismét áramot termeljen. 
				Sziasztok! Jól gondolom hogy itt nincs feszültségszabályzó? A feszültség a motorfordulat függvénye csakhogy így nehéz a fordulattal játszani és sokszor akár 280v-ra is felmegy ami nem egészséges. Lehet a dugalj elé valamilyen fesz. Szabályzót betenni pl ilyet ha igen hogy kell bekötni?						 
				Sziasztok. Egy aggregátor javításról lenne szó, nem tudom belevágjak-e, ilyennel sosem foglalkoztam, részletesebben nem ismerem. Benzinmotoros, egy háromfázisú, és három egyfázisú kimenete van. Beindítás után elektronikai szag jellegű büdösödés, és kimenő feszültség felszaladt, műszere kiakadt, ami kb. 800 V feletti.  Hogy működnek ezek, mint az autó generátor, ahol a gerjesztő tekercsnek van szabályzása a kimenő feszültség szerint? Javíthatók-e, érdemes belevágnom? Köszönöm. 
				Hali, A forgó részt, tápláld meg változtatható egyen feszültséggel. Persze a fesz szabályzót iktasd ki teljesen. Ha így be tudod állítani a kimenő feszt akkor a szabályzó lesz a ludas. 
				Köszi. Szabályzót biztosan nem lehet bele kapni. Esetleg másik típusé is jó lehet bele?						 
				Kicsi Kínában árulnak hozzá tuti. Ebay-en nézz szét. Van ilyen univerzális is, az esetleg még jó lehet.				 A hozzászólás módosítva: Júl 30, 2018 
				Sziasztok! Találtam egy-két feszszabályzót Kínából, ami nekem jónak tűnik és szóba jöhet, ha vásárolom:  GAVR-15 (egy hasonló 20-as verzióról leolvastam az egyik hűtőbordán tirisztor van (40A, 1200V), talán bemenet, gondolom a másik bordán is az van) SL170 Ezek jók lehetnek? Az elsőt pl. brushless (kefe nélkülihez) írják több helyen, vagy az eladó sem tudja, hogy pontosan milyenekhez jó. A kérdésem az hogy, nem tök mindegy, hogy kefés vagy nélkülihez, ha beállítható a kimeneti DC feszültség (az állítható általában az ilyeneken?), kimeneti áram megfelelőnek tűnik, van biztosíték is, valamint egyenirányítom a gerjesztésre menő kimenetet, ha kell egyáltalán.(?) Bekötési rajz szerint az állórész egyik vagy több tekercse kell nekik, azt figyelik, ill. az adja a tápot is, egyik mellékelve. Ha már legerjedt, gondolom egy nyomógombbal (+ellenállással) rákötöm az aksit a csúszógyűrűkre, azután indítok. Szóval használ valaki ilyeneket, vagy véleményt, javaslatot szívesen vennék a hozzáértőktől. Akár építek is, ha gerjesztő fesz és áram megfelel ill. korlátozott valahogy, nyák + forrasztás ok, de áttervezés, testreszabás nem megy, és nem több mint Kínából szállítással (4-8e). A DC gerjesztés polaritása a forgórészre számít egyáltalán, ill. miért (úgyis hamar fordul egy felet a forgórész vagy nem)? Ill. ha fontos mi szerint + vagy - egy forgórész kivezetés, ha nincs felirat (vagy csak a remanens, felmágnesezettség iránya miatt fontos)? A generátor, amiből építkezem, régi kefés-csúszógyűrűs evig sh200 (3f, 20kw), gerjesztésnél 38V, és 8,2A van ráírva (gondolom max), csak az állórész 3 tekercsének 6 kivezetése és a forgórész gerjesztőtekercséhez kapcsolódó 2 kivezetés van, semmi egyéb szabályzó, érzékelő stb. tekercs vagy belső dióda. ... és kérdeztem már az eladóktól is, sőt egy magyar cégtől is (az egyiket árulják). Vagy nem is válaszolnak, vagy kb ugyanezeket leírva és kérdezve úgy látom, hogy nem értenek hozzá, pontos generátor típust kérnek, meg mi volt az előző AVR típus stb-stb (minek, táblázatból megnézné illik-e, konkrétan ehhez a keféshez, nem mindegy? ... 40-50éves gép, AVR-el???, és magyar, valsz nincs benne a kínai katalógusban). Köszönettel. 
 
				Sziasztok. Van itthon egy Honda ECT7000 aggregátorom ami nem ad le feszültséget. Feszültség szabályozó kondenzátorán pukli, ha labortápról megküldöm a forgórészt (25V -nál 0,8A-t vesz fel a kimeneten ilyenkor 78-80V van) tehát a tekercsei jók, elvileg elég lenne egy feszültség szabályozót venni bele igaz?  Milyen típusút lehet ebbe venni? Mit kell mérjek ami alapján meg tudom állapítani hogy milyen feszültség szabályozó egység kell bele? Ebben a kis félhold alakú elektronika van , a gerjesztő tekercs felé 2 vezeték, és 4 pedig az aggregát belseje felé megy. Válaszokat előre is köszönöm.   
 
				Hali! Légyszíves tegyél fel pár képet, mert valami nem okés...Ugyanis a Honda aggregátoroknál ekkora teljesítménynél (6,5-7 kW csúcs, GX 390 motor 13 LE) nem elektronikus gerjesztés van.Nekem van egy ECT 6500-as és egy ECT 7000-es is.Ha kell, rajzom is van (gépkönyv) a 7000-hez. 
 
				Fotó az aggregátorról (mármint annak belsejéről). Esetleg rajzot tudsz adni sokat segítene.   
 
				Ez nem tűnik Honda-nak.						 
 
				Ami biztos: a blokk honda GX390 az legalább eredeti, a generátor rész már nembiztos de most fel akarjuk éleszteni. Tekercsek mérve jók, ha forgórészt megküldöm labortáppal 25V-al akkor 0,8A áramfelvétel mellet 78-80V körül produkál az aggregátor. Akkor gyakorlatilag is jóknak kell lennie a tekercseknek nem? Még a gerjesztő feszültséget kell megmérni hogy az megvan-e , ha megvan akkor már csak egy hozzávaló feszültség szabályozót kell keresni.    
 
				Ami nekem van ECT 7000, azon is ilyen motor van. Viszont ha jól tudom ekkora teljesítményen már trafós szabályzás van. A Ha valóban ECT 7000, akkor azon a kipufogó nem a generátorhoz van fogatva. Bővebben: Link Neked szerintem ilyen kell: Bővebben: Link A hozzászólás módosítva: Szept 12, 2018 
 
				Azt már tudjuk hogy nem "valódi ECT7000" ez nem is kérdés, csak el kéne indítani. Amennyiért vettem igazából nem érdekel hogy valódi-e vagy hamisítvány, a tekercsek alapján kb 5KW-ot tud folyamatosan az nekem untig elég. Igazából a kérdés hogy merrefelé induljak el tovább?   
 
				Próbálom beazonosítani. Azt nem írtad, hogy 1 vagy 3 fázisú a gép (a képről nekem 1 fázisúnak tűnik). Feltehetően, a tekercsek épek maradtak, de ezt egy szigetelés vizsgálóval vagy minimum egy multival érdemes ellenőrizni. Továbbá, érdemes a szénkefék állapotára is figyelmet fordítani. Gyakran azok is hibásak a szabályozón kívül. 
 
				3 fázisú a masina viszont a szabályozó szerintem csak 1 fázist szabályoz mivel 6 vezetékes (2 a gerjesztő tekercsekre kimegy, 2 bejön a "dinamó" részről, és 2 pedig amin ellenőrzi a kimenő feszültséget amit kiad az aggregátor.						 
 
				Hali! Úgy látom már a többieknek is feltűnt hogy egy hamisított géped van.De akkor a blokkja sem lehet eredeti. Azt onnan lehet tudni hogy az olajszenzor mellett kell lennie a motor tipus jelölésnek ami a blokk anyagával van "domboröntéssel " (van ilyen szó?!?) kialakítva. Például: GX 390 , ez egy 11-13 LE-s 390 köbcentis motor jelölése. Egy hasznos oldal Az eredeti kapcsolás, és a kapcsolódoboz kialakítások a mellékletekben, az eredeti gépkönyvből scannelve. Lehet hogy valamelyik fordítva lesz...  Ahogy levaitamas kolléga is írta, trafós szabályzású...   A hozzászólás módosítva: Szept 12, 2018 
 
				Végül is hosszasabb utánajárás és barkácsolás után kiderült célegyenesben van a gép a kuka felé.    Sajnos tekercselés széle sérült (ventilátor lapát hozzáért), emiatt egyik tekercs majdnem fél zárlatban van. Így valószínű eladásra megy majd valaki megjavítja aki akarja.... 
 
				Sziasztok. Ismét kérdés: kínai aggregátor (3KW 3F bigyó aggregát) kapcsolási rajza kéne, mert felgerjed de túl is szalad (390V jön a 230-as részen) valamiért túlgerjeszt, aztán rájöttünk hogy a fesszab egyik lába be sincs kötve! Ezt kéne megkeresnünk hogy hova van bekötve.    
				Sziasztok Pákatársak! Segítségre lenne szükségem aggregátor elektronika javítás vagy cseréje ügyében. Van egy négyütemű egyhengeres motorral hajtott gyári Einhell BT-PG 2800/1 típusú aggregátorom ami pöcc-röff, de delejt nem ad ki. A robbanó motor része jó, de eleinte csak néha-néha nem adott ki 230V-ot, de egy hete már végképp nem ad ki semmit (mindegy hogy hideg vagy meleg a motor). Szétborítottam és látszólag semmi baja (nincs leégett alkatrész, nincs amperszag, nincs leszakadt vezeték, jó a beépített 10A-es kismegszakító, nem ázott be sehol). Így gyanúm szerint az egyetlen elektronika hibásodott meg ami még van rajta (jól beöntve műgyantával). Ebből megy a gerjesztés a forgórészre is többek között. Stabilan ment 2-3 évig de most rotty lett, pedig csak maximum félig volt terhelve egy 850W-os szivattyúval. Lehet ilyen elektronikát kapni valahol emberi áron? Vagy van más ötlete valakinek? Holnap teszek fel képet is. Előre is köszönöm. | Bejelentkezés Hirdetés | 







 
						









