Fórum témák
» Több friss téma |
Fórum » Labortápegység készítése
Érdekes, sok sikert. Majd a készet mutasd meg...
Tökéletes. Ezek nagyon alacsony zajúak, némelyiknél meg is adják a zaj mértékét táblázatban egy adott frekvenciaspektrumban, beltéri használatnál olyannal hogy drift nem kell foglalkozni mert olyan tartományba esik ami bőven vállalható (kb. 1uV fokonként a névleges értékhez képest). Egyetlen dologra kell figyelni, hogy mennyire terheled.
Koszonom, rajta leszek!
Koszonom. Terheleskent egy DAC es egy ADC IC lesz rajta. Semmi ellenalals oszto. Igy felesleges volna pufferelni, ugye?
Milyen pufferre gondolsz? A referencia kimenetére olyat ne tegyél, max. ilyen 100 nanókat a fogyasztók lábaihoz. Nem néztem az adatlapon de szerintem az sem ajánl 1-2µF-nál többet.
Tranzisztorra gondoltam. Aram mankonak. Adatlap es emlekeim szerint 100nF es 10µF kozott stabil. En 100nF-os kondit raktam a kimenetere.
Szóval buffer nem puffer. Nem próbáltam még, hogy egy buffer fokozattal mennyire marad stabil.
Buffer. Koszonom, mea culpa. ellenallas oszto nem lesz rajta. Gondolom akkor a ket IC bemenetet elbirja.
Most itt tartok a PCB-vel. (EAGLE)
Nagyon szép.
Lehet... Sajnos ezt a program fájlt nem tudom megnézni.
Gerber?
Lehet...
Itt a kert!
Profinak tűnik...Vázlatosan néhány kép:
Koszonom, de nem javaslom utanepitesre, mert meg nem volt kiprobalva ezzel a nyakkal. Elkotes nincs, viszont eloben ki kell meg probalni, hogyan viselkedik a nyak. Folhurkok, stb.
Elkötést nem találtam, de ez még nincs összekötve.
Igy van. Ott egy atkotesnek kell lennie, szigetelt vezetekbol. Persze berakhattam volna a tervbe egy jumpert, de
1. Nem volt keszen olyan jumper, aminek megfeleloen kicsik lettek voln a forr-szemei. 2. Ez a verzio meg nincs elesben tesztelve, tehat nem ajanlom utanepitesre, igy nem terveztem eredetileg a publikalasat. Azok szamara, akik esetleg ennek ellenere ugy ereznek, hogy kiprobalnak, mindjart csinalok egy jumper, oda illo forr-szemmel. Koszonom az eszrevetelt Godypapa!
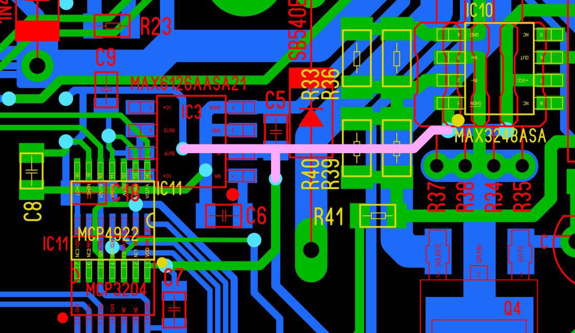
Meg lehet oldani:
R33, R36, R39, R40 ellenállásokat SMD 1206 méretűre ... és egy vezeték elfér ... lsd. a képen
Tokeletes! Utalok is es lusta is vagyok jumpereket ultetgetni, farigcsalni. ))
Godypapa epito jellegu eszrevetele alapjan modositott gerber fajlok, + drillcfg. (Minden, ami a PCB legyartatasahoz szukseges)
Jelezzetek, ha valakinek szuksege volna a BOM-ra is! (MPN-ekkel) A hozzászólás módosítva: Ápr 10, 2019
Kimeno feszultseg meresere szolgalo ellenallas oszto atszamolva...
Az eredeti kapcsolassal ellentetben itt a kimenetre rakott referencia terheles 1049uA-re van beallitva es ezen kivul, homerseklet kompenzalt is. A hozzászólás módosítva: Ápr 10, 2019
Kérdés amely érdekel:
Az általad készített kapcsolási rajz alapján (psu.png) az R18 és R24 ellenállások R0805_0ohm értékűek.Így az LT3083ET ""OUT" és "SET" közötti rész rövidzárlat. Normális ez? Vagy csak én nem értem! A *.brd filet feltöltötted, az *sch-t feltöltenéd, ha lehet? Alapértelmezés szerinti bekötése a csatolt képen.
Koszonom az eszrevetelt! A felreertes abbol adodik, hogy csak az .sch formatumban helyeztem el az R24 ellenallas mellett az NC megjegyzest. A funkciojuk ezeknek a nulla ohmos ellenallasoknak az, hogy opcionalisan valasztani lehet ket pont kozott, ahol a kimeno feszultseget szeretnenk figyelni.
LT3083-al az R24 -et nem kell beultetni, de peldaul akkor, ha tranzisztorok kerulnek az LT3083 helyere, akkor az R18 marad el. Ime az .sch! Elore elnezest kerek, amiert az .sch elegge fesuletlen. Eredetileg nem publikalasra szantam. ![]() P.S.: a belinkelt gyari adatlapon a kimeneten logo ellenallas hibasan Rmin-nek van titulalva. Helyesen Rmax kellene, hogy legyen. Amitol, ha nagyobb ellenallasut hasznalsz, akkor nem teljesul az IC IOUTmin kriteriuma az adott UOUT-nal. A hozzászólás módosítva: Ápr 11, 2019
Ime a kapcsolas es a NYÁK a digitalis vezerloegyseggel kiegeszitve.
Foglalkoztam egy kicsit az áramkörrel: további kérdés, az *sch-n az R13 és R14 sorba van kötve, amit belinkeltél Bővebben: Link ott a pozició ennek a két ellenállásnak R29 és R14, de ezek párhuzamosan vannak kötve.
Az NJM14558 3. és 5. PIN megy az MCP4922 14. és 10. PIN-ekre (VoutA és VoutB) ezen a rajzon, de itt Bővebben: Link a 3. és 6. PIN-ek a VoutA és VoutB-re.
R29 és R30 ellenállások fesz. osztóként működnek, R30-ra megy a +V, IC9 5-ös lábra pedig az ADC-VIN. R27 és R28 a belinkelt pdf szerint párhuzamos kapcsolásúak (R31 és R33).
R1 191k ellenállás mi célt szolgál, egyik hivatkozás sem említi a tieden kívül?
Sziasztok!
Segítséget kérek feszültség szabályozáshoz. Van két ~+/-24V/120W és ~+/-32-40V/300W-os trafóm. IC-s erősítőkhöz kellene +/-25V és +-35V tápfeszültség. Valami egyszerűbb állítható feszültségű szabályzott táp kellene. Olyan amit később más erősítőkhöz is tudok majd használni a szükséges feszültségre állítva. Elektronikához nem értek, csak megépítem. Biztos találni ilyet valahol, csak én még nem leltem rá. Hol keressem? Milyen kapcsolást ajánlotok? Köszönöm.
Ez a "jelölés" ~+/- kicsit érdekes. Gondolom középleágazásos trafóról beszélsz, ami 2*~24V, a másik meg 40-32-0-32-40V -ot tud. Csak, hogy ugyan arról beszéljünk.
Ha így van, vedd fel a kapcsolatot Alkotó fórumtársunkkal, egy jól bevált, könnyen megépíthető, megbízható kapcsolás ügyében. NYÁK, kapcsolási rajz stb... mindent megkaphatsz.
A belinkelt kapcsirajz alapjan keszult .sch nem az eredeti masolata. Nem csak bizonyos pozicio-szamok ternek el, hanem nehany alkatresz ertekei is.
Bizonyos feszultsegoszto halozatok at lettek meretezve. Igy peldaul, ahol a belinkelt kapcsolasi rajzon az osztoban ket ellenalals szerepelt, ott nalam ket eltero erteku ellenallas sorba kotve kerult felhasznalasra. Az en verziomban szereplo R1 peldaul az eredetiben R34 volt. Az eredetiben szereplo R35 helyett nalam az R29 es az R30-as ellenallasok sorba kotve szerepelnek. A hozzászólás módosítva: Ápr 13, 2019
|
Bejelentkezés
Hirdetés |




Sajnos ezt a program fájlt nem tudom megnézni. 












