Fórum témák
» Több friss téma |
- Ez a felület kizárólag, az elektronikában kezdők kérdéseinek van fenntartva és nem elfelejtve, hogy hobbielektronika a fórumunk!
- Ami tehát azt jelenti, hogy a nagymama bevásárlását nem itt beszéljük meg, ill. ez nem üzenőfal! - Kerülendő az olyan kérdés, amit egy másik meglévő (több mint 17000 van), témában kellene kitárgyalni! - És végül büntetés terhe mellett kerülendő az MSN és egyéb szleng, a magyar helyesírás mellőzése, beleértve a mondateleji nagybetűket is!
2 külön tápnál ezzel a bekötéssel jó? Gondolok itt az RX-TX-re ,hogy mihez képest lesz így H-L szint,közös GND nélkül?
Úgy is próbáltad,hogy 1 külső 5V-os ~2A -es tápról táplálod mind a 2-t,és nem a dudiról? Elvileg ezzel mennie kellene ,max. kell 1 schottky a dudi felé,hogy ne szipkázza el a tápját
Érdekes. A táplábakon van 10 µF - 100 nF kondenzátorkombó? A soros ellenállás nálam segíteni szokott, valamilyen "földhurkot" okoz az MP3 lejátszó, bővebben nem foglalkoztam vele. Az is segíthet, ha csak a TX (Arduino felöl nézve) vonalat kötöd be, már ha nem kell visszajelzés a modultól.
Köszi. Sajnos ez kicsit nehéz mert én csak egy csodálatos fadobozt kaptam amibe bele vannak drehálva azok a kondik. Ezt a katyvaszt kell akarom lecserélni 1 kondira. Ezekkel nem megy most a motor rendesen "melegszik", valoszinü kivan száradva mert 1000+1 évesek már.
Több helyen azt olvastam hogy üzemi kondit ugy számolják hogy 100W-onként 5uF. Ez 65µF-re jönn igy ki. Valaki irta hogy egy ekkora motornak 70µF kell. Ezzel a száitással jó lenne? Köszi
Ha a Tau képlettel számolsz, az azt jelentené, hogy hullámosság 100%-37% feszültségszint között változna. Mert a Tau ideje egy kondi töltődése 0-ról 63%-ra. Az pedig nem megfelelő egy tápnál.
Egy kondinál inkább a "KUCU" törvényt lehet hasznosítani, vagy is a Q=C*U ahol a Q=I*t. Ebből átrendezgetve, már jobba számolható a hullámosság a kondin, egy terhelőáram mellet és egy idő alatt.
Nem, azt nem írtam, hogy a GND az közös lett, ezt a rajzot a netről vettem.
Nem, de nem is tudom pontosan azt hogy kéne bekötni... még mindig nagyon kezdő vagyok.
De mondjuk egy PAM8403-M is megoldhatja a problémámat?
Azt a mindenit! Milyen szutyok egy rajz ez? Hol tanulta a villmos szakmát?
Az az érdekes, hogy a felső 3 kondi párhuzamosan 42,5 mikroFarad.
Így próbáld meg, lásd melléklet.
Elvileg így jónak kell lennie,még mehet rá(mint Bakman is írta) kondi is.
A dióda opcionális,csak akkor kell,ha nagyon szaggatja a tápot,így védi a dudit,hogy reseteljen A hozzászólás módosítva: Ápr 29, 2019
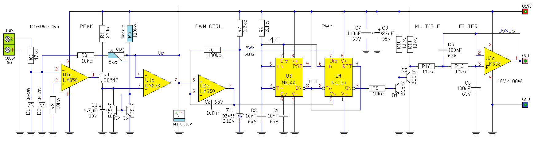
Hello! Bár ne írtad a célt és a követelményeket. De azt sem, hogy mivel jeleznéd ki. Azért én megrajzoltam, hogyan lehet ezt diszkrét elemekkel realizálni. Természetesen 1% alatti pontosságot nem lehet elvárni tőle. Kb. 1..100W között 0,1..10V közötti kimenti feszültséget ad ha igaz.
Mivel a teljesítmény a feszültség négyzetével van összefüggésben, a csúcsegyenirányító után egy PWM-el működő szorzóáramkör van kialakítva. Így a csúcsegyenirányító kimeneti jelét önmagával szorozza meg. 100W teljesítmény 8 Ohm-on 28,3V effektív értéket ad. Ennek csúcsértéke 40V. A csúcsegyenirányító erősítésével ebből 10V-ot készít ami VR1-el beállítható. Sőt ez mérhető is a kimenti pontján. A feszültség vezérelt PWM kapcsolás 0..10V jelből 0..100% kitöltésű PWM jelet generál. Ezt szorozzuk össze a csúcsegyenirányító kimenti jelével. Ha az egyenirányító kimenti feszültsége 10V, akkor a kitöltés 100%. Így a 10V "megy tovább". Ha 5V a csúcsegyenirányító jele, akkor a kitöltés is 50%. Tehát olyan impulzusok lesznek, aminek csúcsértéke 5V kitöltése 50%. Vagy is ennek átlagértéke 2,5V lesz. A kimenti aktív szűrő a jelet átlagolja, tehát "eltünteti" a PWM impulzusait. Tehát fele akkora kimenti feszültségre negyede lesz a teljesítménnyel arányos kimenti feszültség.
Csak halkan jegyzem meg, létezik analóg szorzó integrált áramkör, és akkor nincs szükség a PWM macerára.
MC1495, MC1496 Az MC1495 4/4 szorzó jobb lenne, de már nem gyártják. Bővebben: Link Bővebben: Link A hozzászólás módosítva: Ápr 30, 2019
Tudom én azt kérem! Csak az sem jobb a Deákné vásznánál, ha egyenáramokat kell összeszorozni. Meg van Analog Devices szorzó is jó pénzért. Csak hogy én faékekből építkezem.
Tudom, rendben is van, de a faekével kell tudni szántani (amit azért nem mindenki tud) a műholdvezérlésű traktorral meg egy tinédzser lány is tud.Onnan tudom, hogy én még láttam a nagyapám sógorát ökörfogattal szántani, igaz már vas ekével.
A hozzászólás módosítva: Ápr 30, 2019
Kiderült mi volt a baj... látszik, hogy tök kezdő vagyok... Az RX/TX vezetékek túl közel voltak a hangszóró kábelekhez, valószínű az zavart be. Most odébb tettem őket és nem recseg.
Köszönöm szépen még egyszer mindenkinek a segítséget.
Egy ilyen mikrofonerősítő modul kimenete hangerőszabályozón (soros potméter) keresztül közvetlenül ráakasztható-e egy "csupasz" hangszóróra?
Ma kaptam választ e szerbiai cégtől. Elkészítik nekem a két akku-csomagot. nedudgi Köszönöm a segítséget!
Biztos nem, mert ez csak egy jel-erősítő és eléggé nagy impedanciás a kimenete és egy sok ohmos hangszóró is teljesen leterheli..
Akkor tegyek a kimenetére egy mono erősítőt?
Igen... nézd meg, kb. mekkora jelet ad ki és ahhoz keress egy hasonló max bemenetű erősítőt.
A linkelt erősítőd eléggé kis teljesítményű lehet, olyant keress, ahol pár watt kimenetet is emlegetnek. A "Modulvilág" részben vannak komolyabbak is. A hozzászólás módosítva: Ápr 30, 2019
A lehető legegyszerűbb megoldásként jó-e amit linkeltem?
Láthatod a szövegben:"........kishangszórók meghajtásásra" - gondolom, LM386 féle IC van benne. Fél watt nagyságrend.
A hozzászólás módosítva: Ápr 30, 2019
Pontosan az kell, köszönöm.
Kedves Mester!
Nekem van mindkét IC: 1495;1496. Ezt a teljesítményjelzőt megszerkesztenéd nekem is ezekkel? Analóg műszerhez, ill. 7 seg. kijelzőkhöz. Köszönöm.
Nem, mert ezek igazából balansz modulátorok, amiben ugyan szorzó áramkör van. De ha megnézed kettős tápfesz van, és munkapontokat kellene állítani az alsó és felső tagnak. Ez mindenféle szinteltoló áramkört feltételez. Ha megnézed az adatlapot, láthatod hogy váltófeszültségű bementek vannak, kondi leválasztással.
A hétszegmenses kijelző szerintem nem lesz jó, mert változó jelhez az értelmezhetetlen kijelzést ad. Csak, ha mondjuk szinusszal mérnél valamit lehetne leolvasni. De gondolom nem ez a cél, bár azt nem árultad még el..
Működik az 0 Hz -en is (egyenfeszültséggel) csak az egyencsatolás miatt sokkal kényesebb a kiegyenlítésre.
A hozzászólás módosítva: Ápr 30, 2019
Persze. Hiszen csak néhány tranyó van benne. Csak éppen a két bementi jel, nem lehet egy áramkör GND pontjához képest.
Már hogyne lehetne. Az MC1495 -ben van két tök egyforma diferenciál erősítő (X és Y), a kimeneteik vezérelnek egy harmadikat egyik az bemenetét, a másik az emitterét (az emitter vezérlés a fokozat erősítését szabályozza), ahol előáll a k*X*Y jel ( + -ba, és mínuszba is, azért 4/4 -es szorzó). 0 tól a sávszélesség végéig, ami azért viszonylag magasan van.
Persze balansz modulátornak is jó, de nem csak oda, minden olyan helyre, ahol szorozni kell. Ráadásul sokkal gyorsabban, mint digitálisan elvégezni a szorzást. MC1495 Fig.3 A hozzászólás módosítva: Ápr 30, 2019
Oké, akkor meg kell építeni. Ott a 4. ábra. Elő kell állítani a -15V feszültséget, kiegészíteni az Offset áramkörrel, a különbségképzővel az összegzővel. Négy síknegyedre nincs szükség, mint ahogy a sebességére sem. Akkor mennyivel vagyunk előrébb?
|
Bejelentkezés
Hirdetés |




Több helyen azt olvastam hogy üzemi kondit ugy számolják hogy 100W-onként 5uF. Ez 65µF-re jönn igy ki. Valaki irta hogy egy ekkora motornak 70µF kell. Ezzel a száitással jó lenne? Köszi 







