Fórum témák
» Több friss téma |
Mielőtt kérdezel, a következő két dolgot ellenőrizd!
I. A helyes tápfeszültségek megléte.
II. A kimeneten van-e egyenfeszültség.
Élesztés.
Ha szállítás alatt sérült meg, akkor komolyabb tudás lesz a javításhoz szükséges (nem távjavításra). Hogy ilyenkor kié a felelősség, jó kérdés. Vagy a vevő tette tönkre? Nem lehet tudni sajnos.
A bemeneti csatolókondit kicseréltem 2.2µF-osra az ellenállással sorosan lévő kondit 22µF-osra és egy 100k-s ellenállást 47ks-ra. Javult sokat a mély. Köszönöm a segítséget.
Szia!
2001 óta hibátlanul működött eddig. (javítva nem volt!) Még itt nálam a próba során is szépen működött úgy ahogy kell. Recsegés mentes potik, szépen reagált mindenre, magas, mély és a két hangerő potira is. Egy dolog szemet szúrt az, hogy a gyerek állandóan maxra állított mindent. Analóg kijelző mutatója állandóan a piros mezőben volt. De működött itt nálam végig! Rá kellett szólnom,hogy ez nem így működik. Ez normális így? Szerintem nem. Én úgy gondolom, biztosíték hiba lehet. Vagy attól komolyabb a baj? Amúgy beszéltem a készítőjével, a mai napig készít erősítőket és más elektronikai dolgot. De táv javítani ő sem tud! A hozzászólás módosítva: Júl 8, 2019
Nem feleltél a kérdéseimre, persze a továbbiak miatt. A jósolgatásoknak nincs értelme, tények kellenének. meg amit írtam.
Persze az is lehetőség, hogy azzal javíttatod meg, aki csinálta, és a körülmények hátterével szerintem a költségvállalás közösen a vevővel, célszerűnek tűnik.
Sziasztok! Van egy ElectroVoice ELX115P erősítő modulom, melyben három UCD erősítő modul van, kettő hidalva az LF hangszóróra és a harmadik a HF hangszóróra kötve. Bizonyos hangerő felett elkezd random gyakorisággal kattogni, de utánna ha leveszem a jelforrást továbbra is kattog. A bemeneten egy ADAU1702 DSP modul van.
Cseréljem ki az összes elkót az erősítő modulon és a tápba?
Szia!
Nos. Én írtam,hogy nem vagyok műszerész! Nem is értek hozzá, annyit,hogy össze rakom a szerelést és ezzel kifújt az én elektronikai szerelő tudományom. Jó épen egy kábelt megforrasztok mert van pillanat forrasztóm, de egy erősítő javítása meghaladja az én tudományom. Itt nálam 2001-óta hibamentesen működött, és a kipróbálásakor sem volt semmi gond. Szépen működött az erősítő, reagált szépen mindenre. Itt volt végig, engedtem neki a potik kezelését is. El nem tudom képzelni,hogy a vevő az otthonában mit csinált vele. Én nem tudok belső képet készíteni mert az erősítő nincs nálam. Csak azért érdeklődöm itt,hogy talán valami támpontot kapok és ezzel tudok a gyereknek segíteni. Bár írtam neki,hogy keressen műszerészt, ő ne nyúljon bele.
Így van, nincs értelme a jósolgatásnak. Igen, beszéltem is a készítővel. De a gyerek aki megvette az erősítőt nem reagált semmit a válaszomra. Hosszú éveken át hiba mentesen látta el a feladatát az erősítő,hogy mit tudott vele csinálni azt nem tudom, de szerintem valamit csúnyán elszúrt. Szépen el lett neki mondva minden,hogy mit és hogyan kössön be. Tudta,hogy 2x100W-os erősítőről van szó. Én gondolom,hogy talán túl terhelte, mert itt a próba során, egyfolytában maxon járatott mindent. Az erősítő analóg kijelzője a pirosban volt szinte végig. Ez normális dolog? Szerintem nem. A hiba okát a kezelőben kell keresni én úgy gondolom!
Nálam sosem érte el a piros szint a mutató, max a közelében járt. A hozzászólás módosítva: Júl 8, 2019
Az eszem megáll rajtad. Évek óta ajánlom a céget, de csak rinyálsz, hogy miért nem lehet beszerezni. Aztán mikor a sajátomat ajánlom, akkor felháborodsz, hogy drágább mint ha közvetlen onnan veszed ahonnan én is. Mert ugye nekem se ingyen hozza a futár, és nekem is idő a darabolás, így nyilvánvalóan drágább.
Ha meg tudod venni, nyilvánvalóan ott kell ahol jobban megéri. Ha nem tudod, akkor áldozni kell a viszont-kézből való megvételre.
K. István megjavítja, Ő követi el a Sternumokat a mai napig, Kaposvár környékén lakik. Megbízható cuccokat épített mindig.
Sziasztok!
Videoton R5932 végfokkal akadtam el, és nem tudok rájönni a hibára. Már a második ilyen gép kerül hozzám ugyanazzal a hibával, és kifogott rajtam... A hibajelenség a következő: Tápfeszültség (+-14,5V) megvan, az egyik oldal hibátlan, a másik teljesen néma. Ha a működő oldalt felhangosítom, akkor a hibás oldal is elkezd nagyon torzan szólni, mintha "beleszólna" a működő végfok a hibásba. A hibás oldalon az AD végtranzisztorok jók, egyenfeszültség nincs a kimeneten. Az összes tranzisztor multiméterrel mérve jó. A hibás végfok áramfelvétele csupán pár mA. Ha a bemenetét piszkálom, akkor sem hallatszódik semmi búgás, tehát semmit nem erősít. A csatolt képen pirossal bekarikázott két tranzisztor melegszik, de egyik sem forró. Ránézésre egyik alkatrész sem égett, vagy törött. Merre keressem a hibát? Mérve az ellenállások, kondenzátorok jók, de persze nem forrasztottam ki mindet, hogy megmérjem...
Mikor cserélted ki utoljára az elektrolit kondikat benne?
1971-75 gyártású a kicsike. Aztán lehet javítani is.
Kedves Zoltán!
Nem tudom velem van-e bajod, vagy ezzel az elvvel: "Elektrolit kondenzátor -- a végső stádium A hagyományos elektrolit kondenzártorok jól meghatározott élettartammal rendelkeznek, így 15-20 év elteltével mindenképp cserélni kell őket. Jellemzően szinte minden audio eszközben találhatunk különböző kapacitású elektrolit kondenzátorokat, melyeknek egy bizonyos kort elérve csökken a töltéstároló képességük, működésük megváltozik, fokozatosan nő az ellenállásuk. A végső stádiumban nem képesek töltéstárolásra, ilyenkor már a berendezés egyéb egységei is károsodhatnak. A tápegységekben alkalmazott puffer kondenzátorok komoly elöregedésére utaló jel, amikor megjelenik a hangkimeneten a váltakozó áram 50Hz-es alapfrekveniája. A tartósan magas hőmérséklet gyorsítja az öregedési folyamatot, így pl. IC vagy tranzisztor közvetlen közelében néhány évre csökkenhet az élettartam. Bár a nagykapacitású elektrolit kondenzátorok legtöbbjén van biztonsági szelep, azért nem árt óvatosnak lenni és még idejében cserélni őket. Szélsőséges esetben a belsejében lévő folyékony vegyianyag egyre növekvő nyomása robbanásszerűen kilőheti a kondenzátor fedősapkáját. Milyen jelek utalnak a csere időszerűségére? Elsőként érdemes szemügyre venni a kondenzátor fizikai állapotát, ugyanis (az öregedéssel) növekvő belső nyomás feszíti a fedősapkát, ami egyre inkább felpúposodik miközben a folyadék szivárgása megindulhat. A hangzás is megváltozik ebben a stádiumban, a dinamikai csúcsok energiája csökken, a zene sokat veszít lendületéből. Ennek oka, hogy a tápegységben pufferként üzemelő kondenzátorok már nem képesek a szükséges töltésmennyiség átmeneti tárolására, működésük megváltozik, így a dinamikai csúcsokban a végerősítő megnövekedett energiaigényét már nem képesek fedezni." De szerintem, a javítás szempontjából nem használtál.
Veled nincs bajom! Már sokszor kibeszeltuk ezt a temá! Nem szeretnem ezzel terhelni ismet a forumot!
Mérni kell, ellenorizd a végfok feszultségeit! Műkődő oldal feszültségei segíthetnek a hiba behatàrolàsában. Szakadt tranzisztor, ellenallas, stb...
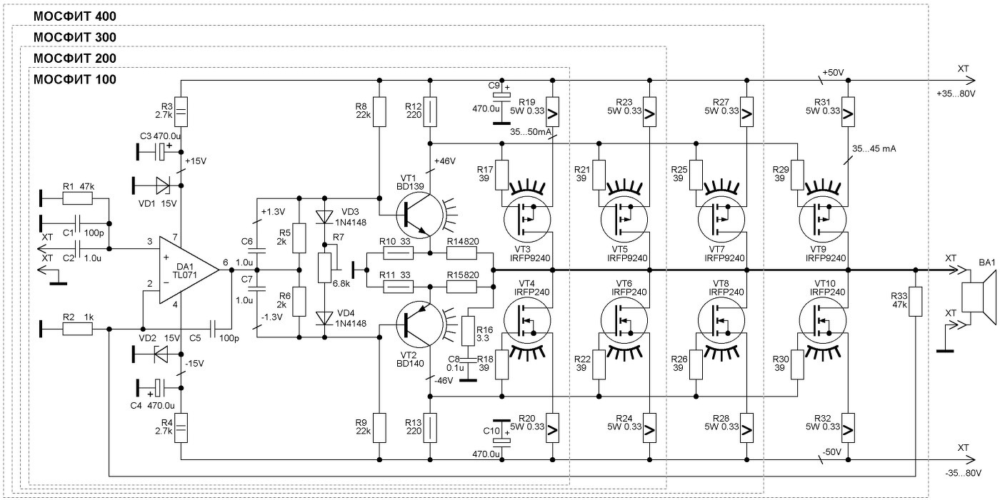
Sziasztok
Meg kérlek titeket lennétek szívesek átnézni ezt a rajzot,hogy működőképes e? Előre is köszönöm.
Szia! A képen a Texas módosítása látható. Működőképes, de a megépítését nem ajánlom, mert nem stabil az áramkör. A NYÁK-terv figyelemre méltóan rendben van.
Köszönöm István
Akkor nem èpítem meg
Mellékelem hogyan lesz ebből a félvezető struktúrából stabil erősítő. Fáziskorrekciós tagok és a végtranzisztor kollektorok testre kötése kell hozzá. Ennél az elrendezésnél a tápon jelenik meg a kimeneti feszültség.
Érdekessége, hogy míg a PA erősítőket évtizedekig uralta ez a topológia, az amatőr építők egyáltalán nem foglalkoztak vele. A hozzászólás módosítva: Júl 12, 2019
Szia!
Szerintem a bemenetnél lesz gond. Próbáld áthidalni a szabályzófokozatot. Ha így szól akkor a 4db 10mikis kondit nézd át.
Sziasztok!
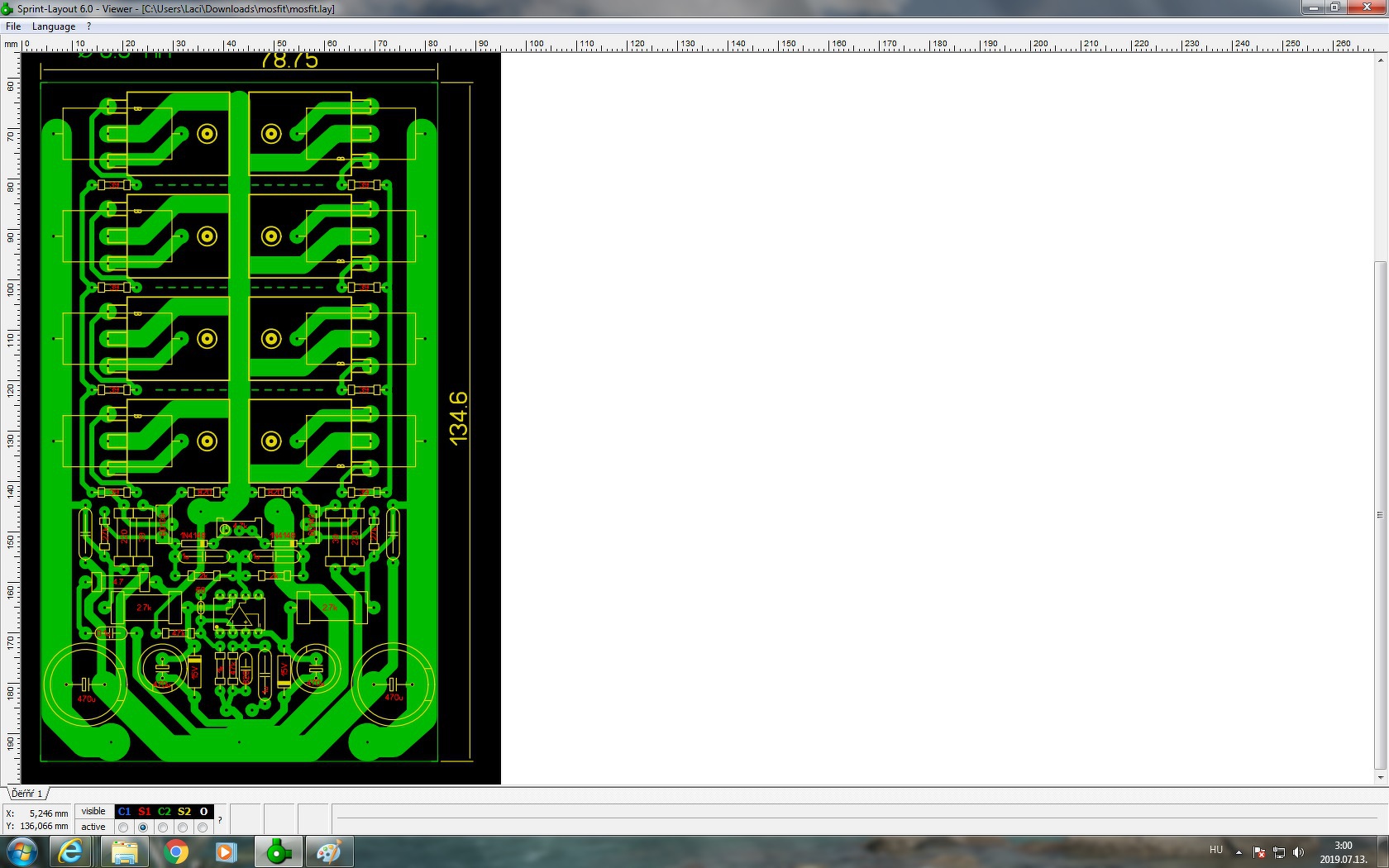
Szeretném megépíteni az alábbi erősítőt, aminek a beültetési rajzát találom csak a NET-en. Ha valakinek meg van a (vasalós) NYÁK rajz nagyon megköszönném!
Már Sprint programmal megnyitottad, nyomtasd ki és vasalhatod.
Szia!
Kösz a segítséget! Nem ismertem ezt a Sprint-Layout nyomi programot, azt hittem ezt a szines képet fogja kinyomtatni. Nincs meg az egész S-L progi, csak ez a megjelenítő, úgyhogy eddig még nem próbáltam, de egyszerű a kezelése és elsőre sikerült kinyomtatni, méghozzá méret pontosan. Nincs valami trükkje, hogy egy lapon (spórolás) több NYÁK-ot is lehessen nyomtatni? Van még egy problémám. Egy másik NYÁK rajz JPEG-ben van meg és nem tudom pontos méretben kinyomtatni. Hiába adom meg a nyominak, hogy NE igazítsa teljes lap kitöltésre, akkor is nagyobbra nyomtatja. Hogy tudnám átméretezni?
Szia!
Bocsi, hogy így eltűntem de csak ma volt időm, hogy kipróbáljam, amiket írtál. Rövidre zártam, amit írtál, sajnos akkor sem javult a helyzet. A másik tesztet is kipróbáltam, ha csak egy szatellit van bedugva, akkor is ugyanaz a jelenség, vagyis nagyon-nagyon halkan szól. Csatolom a vezetősávokról készített fotót is. Hálás vagyok a segítségedért!
Azokat ellenőrizted, amiket én írtam? Bővebben: Link
Illetve a sub teljesen hibátlanul működik? Mert akkor sok dolog kizárható.
Szia, már helyesbítenem is kell. Rövidre zártam még egyszer és láss csodát, lett hang.
Pontosan mi hibásodott akkor meg benne és mit kellene cseréljek?Köszi!
Mégsem, ezt még tükrözni kellene, de azt hiszem megoldható.
A hozzászólás módosítva: Júl 14, 2019
Szia!
Azt hittem válaszoltam, de nem ment el a hozzászólás. Tehát a potmétereket tekerd középállásba, és kikapcsolt állapotban Ohm mérő állásban az 5 lábú csatlakozón kellene mérni. A középső lábhoz képest mekkora ellenállás mérhető a maradék 4 lábon. Ebből kiderülhet a hangerő poti hibája.
Szia,
Köszönöm szépen neked is a segítséget! Annyira nem látom át még a fórumot...ezért írok csak most. A sub tökéletesen működik...
Sziasztok!
2SC5200-ra milyen csillámot vegyek innen a hestore-ból? SOT93 a legnagyobb, de ez is kisebb, mint maga a tranzisztor. Ez mennyire baj? |
Bejelentkezés
Hirdetés |























