Fórum témák
» Több friss téma |
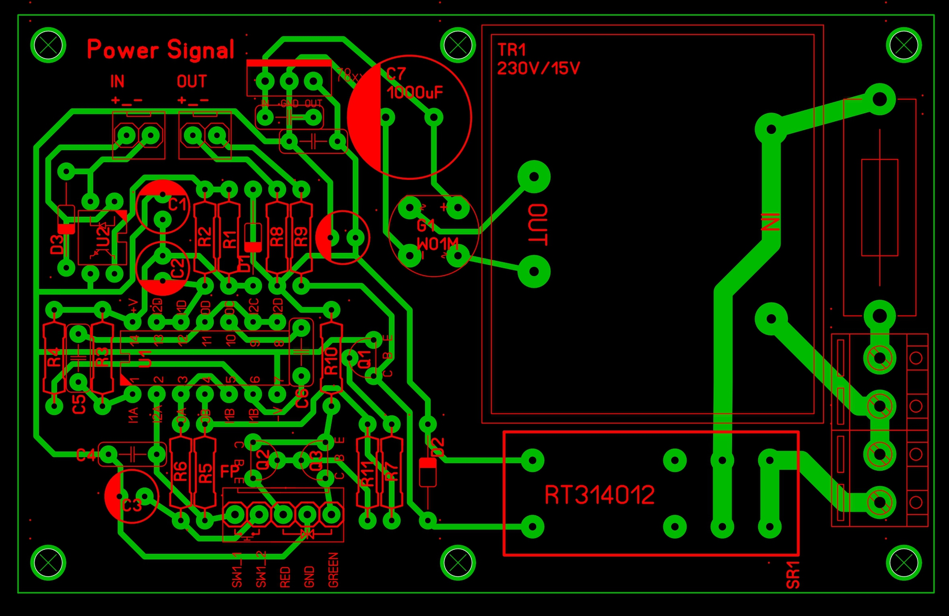
Fórum » NYÁK terv ellenőrzése
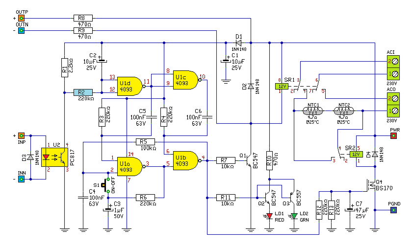
Pedig a stab leírásában 10µF kell minimum, hogy jól működjön.
Akkor megpróbálom bepréselni valahogy. Sajnos ennél a méretnél nem igazán lehet nagyobb.
Annyira nem megy a NYÁK tervezés, SMD-t pedig nem szeretek használni.
Pl. c6 után minek kell átkötés? C6 mehetne helyette nem?
Van még valami amit elrontottam? Vagy esetleg hogy még kissebb legyen?
A hozzászólás módosítva: Júl 16, 2019
Ha szeretnél még variálni mondom én
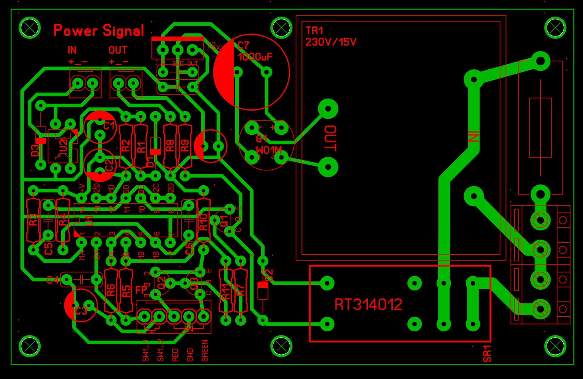
Az ic 10-es lába alatti vezetőt tedd fölé ami meg kimegy belőle azt alulra, így az R8-R10 közötti vezetőnek több hely marad. Az R3-at és az R4-et is felcserélném helyileg, mert akkor a kondi alatt csak 1 vezető menne. A hozzászólás módosítva: Júl 16, 2019
R3 R4-et az előbb írtam csak gondolom már nem láttad, a 2 100n tápszűrő kondinak most már lenne helye egymás mellett szépen.
Javítva.
A hozzászólás módosítva: Júl 16, 2019
Köszönöm szépen! Most már csak a trafót kell kiválasztanom, hogy hány VA-es lenne megfelelő, és 5db-ot építeni.
Ja és kideríteni hogy tápfesz megjelenésekor kikapcsolt vagy bekapcsolt állapotban éled. A hozzászólás módosítva: Júl 16, 2019
Hello! Természetesen kikapcsolt állapotban ébred..
Én amúgy egy "nem szép" dolgot látok, hogy a hálózat mind két pontját illene kapcsolni. Kivét ha van ezen felül hálózati két-áramkörös kapcsoló is. De én "ide varázsoltam volna" a lágyindító áramkört is. Mert az plusz egy relé lenne, meg némi késleltetés. Hiszen itt van állandó táp, minek más. Persze hely..
A lágyindítón én is gondolkodtam. Az Alkotó féle NTC-s áramkört néztem. Továbbá még egy EMI filter se ártana. Csak hát a hely... eléggé szűkös. De beletervezheted a lágyindítót is. Még nem estem neki az építésnek.
A hozzászólás módosítva: Júl 17, 2019
Ez már igazán nem nagy kaland..
Reloop: A lágyindító nélküli kapcsolás működik a lágyindítóssal? Az előerősítőben nincs szükség lágyindítóra.
Ezzel akarod az erősítőt is kapcsolni nem? Akkor viszont kell.
Igen, a végfokokban lágyindítós lenne. De az előerősítőben nem. Mivel abban nincs nagyfogyasztó.
Akkor most mi a kérdés?
Csinálsz 3 lágy indítósat meg egy simát.
Ja oké
Vagy csinálsz 4 lágy indítósat és átkötöd a relé helyét
Sziasztok!
Nem vagyok túl rutinos NYÁK-ok tervezésében, ezért szeretném, ha leellenőriznétek a tervem. Nem annyira az "alkatrészek összekötése" okoz gondot, mint inkább a vonalvezetés helyessége. Köszönöm! A hozzászólás módosítva: Júl 30, 2019
|
Bejelentkezés
Hirdetés |










