Fórum témák
» Több friss téma |
Szia!
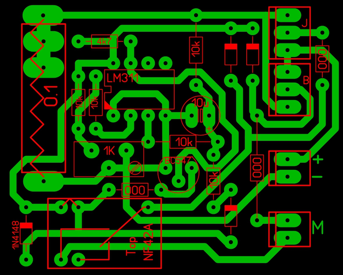
Ha időd engedi ránéznél még egy kicsit? A forgásirány váltása az jó, de nem ejt a relé terhelésnél (2A). Átnéztem tüzetesen a nyákot, de az jó. Köszönöm előre is a segítséged.
Hello! A 0,1 Ohm ellenálláson 2A esetén 0,2V feszültség esik. Ezt kell beállítani a trimmerpotival. Azzal egyébként 0..1,1V özött állítható a feszültség. A nyákot és a bekötést azért én is megnéztem volna, hátha mégsem jó valami.
Eredetileg abban a hitben voltam, hogy kész a kapcsolás, azt módosítod. Mert azt írtad visszakapcsolgat. Tehát próbáltad. A tápra illett volna azért még tenni egy kondit, és esetleg egy 18V-os zénert, nehogy a motor viszárama "agyon rúgja" az IC-t. Egyébként ki is lehet próbálni a kapcsolást ha a 0,1 Ohm-ot mondjuk kicseréled egy 47 Ohm-ra, mert akkor a 2A áramot lehet imitálni 4,2mA árammal is. Azt pedig egy 5-10kohm-os potivalés egy soros 1k-val is lehet próbára szabályozni.
Szia!
Nem azt módosítottam ami prellez, hanem a te rajzod szerint csináltam másik nyákot. Csatoltam mindkettőt.
Én a lay-t nem tudom megnézni, nincs Sprintem..
Szeretnél?
Az enyém regisztrált, (saját néven). Nagyon szívesen átküldöm levélben. Ment üzenet. A hozzászólás módosítva: Júl 31, 2019
Azért átküldöm őket kép formátumban is.
A nyák valóban jó, meg kell mérni a feszültségeket, a potin és a söntön, mikor 2A van. Ahhoz hogy leoldjon, a söntön nagyobbnak kell lenni, mint a trimerrel beállított referencia.
Szia!
Működik, és az LM311 Ic volt a rossz. Pedig előtte cseréltem, mert elfüstölt. Úgy látszik az új alkatrészben sem kell feltétlen megbízni. Köszönöm a türelmed és segítséged!
Hello! Szívesen! Reméltem hogy így lesz..
Sziasztok!
Készíteni szeretnék egy kis áramkört, aminek a feladata mindössze annyi, hogy ha megszűnik az áram a figyelt áramkörben, akkor elalszik egy LED. Egy töltőáramkör figyelésére lenne szükségem, ahol töltés kezdetében az áram 1-1,2A körül van és a töltési folyamat során lecsökken 300mA-re majd hirtelen lekapcsol. Ezt a lekapcsolást szeretném detektálni egy LED fényének kialvásával. Próbáltam összehozni valamit, lásd: melléklet. Az Rx áramfigyelő ellenállás értékét 0,47R-ra választottam, de ennél az értéknél a LED már 500mA-nél elalszik. Nagyobb ellenállást nem szeretnék betenni, mert már akkor túl nagy feszültség esik rajta. Lehet úgy beteg az egész kapcsolás, ahogy van, ebben az esetben számítanék a javaslataitokra. Köszönöm!
Tegyél az Rx ellenállással párhuzamosan egy (vagy kettő) diódát. Akkor lehet nagyobb is, és minden helyére billen...
Vagy is a söntnek tegyél 3.3 Ohm-ot, vele párhuzamosan egy 1N5402-ót, és az 1k helyett 220 Ohm-ot. Akkor várhatóan 200mA alatt fog csak elaludni.
Mindenkinek köszönöm a segítségét, máris korigálom a kapcsolást és tesztelem.
A hozzászólás módosítva: Nov 13, 2020
Szia!
Van valami sejtésed, hogy a sönttel párhuzamos dióda miért hamisítja meg a mérést? Igaz kis áramokról volt szó egy tervben, betettem a diódát, olyan nemlianearitást vitt bele, hogy szégyen-nem szégyen, ki van hagyva. 0-20mA, INA168 áramerősítő, 10 ohm sönt (tehát 0.2V a max fesz), szétrontotta az egész rendszert... Ötlet? (csak ha már témánál vagyunk, rákérdeztem...)
Sziasztok, segítséget szeretnék kérni a mellékelt kapcsolás megvalósításában.
Szeretnék Li-Ion akku pakkot tölteni amihez megvan a BMS modulom de sajnos azok nem jelzik, hogy mikor van kész a töltés (nem is értem, hogy miért) és nem szeretném túltölteni az akkukat, ezért szeretnék készíteni egy áramfigyelőt melyben egy potival be lehet állítani, hogy milyen áramerősségnél (kapcsoljon le) -húzza be azt a relét ami benne van és ami leválasztaná a töltőről az akkukat és lekapcsolná a töltést jelző ledet is. Kb.60-400mA között lenne jó ha állíthatnám a küszöböt amit elérve kapcsolna a panel és max 3,5A töltő áram haladna át rajta. Sajnos nem találtam sehol a neten ilyesmit mert azt sem tudom angolul hogyan lehetne rákeresni vagy létezik-e ilyen kész panel valahol. Kérlek benneteket aki tud segítsen a megvalósításban. Köszönöm A hozzászólás módosítva: Dec 25, 2020
A lion-t nem tudod árammal túltölteni csak feszültséggel, azaz ha ügyelsz rá hogy a töltőfeszültség ne emelkedjen a cellára megengedett érték fölé akkor szinte bármeddig rajta lehet.
Én ezzel töltöm a lion pakkjaimat évek óta. Az R6-tal lehet beállítani a pakk feszültségét (darabonként célszerűen 4,1V-ra). Ha elér a töltőáram egy adott értéket (ennél valahol 20-30mA körül van) akkor a töltést jelző LED elalszik, azzal vezérelhetsz bármit.
Köszönöm, de nekem már megvan a BMS töltésvezérlő panelem ami 4cellás 16,8Voltos, és balanszizált, az a túlmerítés ellen is véd és annál komolyabb töltőpanelre nincs is szükségem, csak nagyon zavar, hogy nem tudom hogy hol tart a töltés és, hogy előbb veszem le a töltőről mint kellene vagy sokáig hagyom rajta... ezért lenne szükségem erre a panelra, hogy egyértelmű legyen a feltöltöttség jelzése.
Én mindenhol úgy olvastam, hogy a lithium akkunak nem jó ha tovább marad rajta a 4,2 Volt töltőfeszültség annál mint amikor már elérte a maximális feltöltöttséget...
Sziasztok segítséget szeretnék kérni.
Adott egy alternatív kapcsolás 2 db kültéri lámpát kapcsol és van egy 3.kültéri lámpa ami más áramkörön van . a 3. Lámpát is az alternatív kapcsolóval szeretném a többi lámpával együtt kapcsolni. Tudom csak egy vezetéket kellene behúzni de erre nincs lehetőség , az én ötletem az hogy az alternatív kapcsolás fázisát valami áramrelével figyelni és ha valahol zárul az áramkör akkor ez képes lenne a 3. Lámpát is kapcsolni volna valami ötletetek véleményetek szivesen fogadok minden tanácsot köszinelőrevis.
Ha odáig eljutottál, hogy az áramrelét rá tudod húzni a vezetékre és azzal kapcsoltatod a harmadikat, akkor már csak össze kellene kötnöd a vezetékeket.
Hello! Ha a 3.lámpát csak erre a feladatra használod, és hozzáférsz az alternatív fázisvezetőjéhez a 3. közelében, akkor egy ilyen Master-Slave kapcsolás is lehet megoldás mint "áramfigyelő relé".
Ilyen problémára veréb és ágyú esete, sonoff rádiós kapcsoló. Vagy szórakozol és egy rádióadót raksz az alternatív lámpaszálára, és egy vevőt a különálló áramkörre, vagy egyszerűen mindent lecserélsz rádiósra, és nem kell egyedi dolgokat kitalálni.( alternatív kapcsoló helyett egy egy adó, a lámpákhoz meg egy egy vevő. Azt nem tudom, ha kiesnek szinkronból, mit kell velük csinálni, de addig szinte biztos gyári megoldás.
A másik ötlet, egy vezeték nyerhető a spórolósabb alternatív kapcsolással, ha egyébként a helyszín kiadja...( bár akkor a jelenlegi is jó eséllyel megcsapolható volna.)
Szia!
Igaz, hogy ezt kb 50 éve tilos használni. De nem is igen fogod ,mivel a mai kapcsolók az első kapcsolás után leégnek. A nagyon régi '60s évekbeli kapcsolókkal még működnek.
Gondoltam, hogy az jut eszébe a legtöbb szerelőnek. De van másik lehetőség is, ha egy folyosó két végét kell megvilágítani...Bővebben: Link
Fogsz egy minimum 2 csatornás 433MHz-es RF adó vevő párost, amin már van kódolás is. Raksz a vevő mögé 2 tranzisztorral egy-egy relét öntartásba kötve, az egyik bontja a másikat, magát zárja. A kapcsolt fázisról kapcsoltatsz egy relét, ami behúzva az egyik csatornát, elengedve a másikat indítja, ez lehet optokapus megoldás is. Az egyik felkapcsolja a 3. lámpát, a másik le.
Nem néztem részletesebben, de lehet, hogy az öntartással sem kell foglalkozni, ha a vevő támogatja ezt a kizáró vagy üzemmódot. A hozzászólás módosítva: Okt 5, 2022
Sziasztok kellene egy kis segítség. Szükségem lenne egy áramkörre ami azt figyeli, hogy az adott tápegységen +12v van e fogyasztó. Érzékelési küszöb kb 80-120mA ha ez fölé megy az áramfelvétel világítson 1 led.
Gondolom egyenáram!
Fogsz egy Reed relét, és az üveg házára annyi menetet tekersz zománcozott huzalból, hogy pont a kívánt áramnál kapcsoljon! Elég sok menetre lesz szükséged! Aztán kicsit bonyolultabban lehet figyelni egy kis értékü ellenálláson eső feszültséget, vagy lehet használni jó drága áramérzékelő, mérő ic-t is! Pl: https://www.hestore.hu/prod_10038302.html |
Bejelentkezés
Hirdetés |
















