Fórum témák
» Több friss téma |
- Ez a felület kizárólag, az elektronikában kezdők kérdéseinek van fenntartva és nem elfelejtve, hogy hobbielektronika a fórumunk!
- Ami tehát azt jelenti, hogy a nagymama bevásárlását nem itt beszéljük meg, ill. ez nem üzenőfal! - Kerülendő az olyan kérdés, amit egy másik meglévő (több mint 17000 van), témában kellene kitárgyalni! - És végül büntetés terhe mellett kerülendő az MSN és egyéb szleng, a magyar helyesírás mellőzése, beleértve a mondateleji nagybetűket is!
Sziasztok!
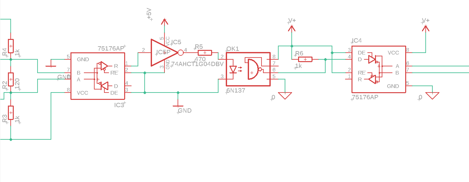
RS485 vonal leválasztásához készítettem egy kapcsolást. Az optocsatoló invertál ezért került elé egy 74AHCT1G14 IC. Az inverter kimenetével meghajtható az opto ilyen módon? Az áram értékek megfelelőek mind akét IC-nek, de nem vagyok biztos abban, hogy az inverter milyen kimenettel rendelkezik. Köszönöm!
A 14-es kimeneti terhelhetőségét megtalálod az adatlapban.
Csak úgy felvetődik bennem minek a 14-es? Az optót kötheted a kimenet és a föld közé, vagy a kimenet és a táp közé
Eszembe se jutott, hogy az IC-ből nem csak kifele folyhat az áram.
Valóban felesleges az inverter. Köszönöm!
Kösz a megjegyzést,
Idézet: erre nem is gondoltam, ezért jó ez a fórum, mindenki mindent nem tudhat, de mindig van valaki aki az adott problémát éppen ismeri. „visszatéréskor a vevő nem ismeri fel”
Sziasztok.
Egy playstation 1-et szeretnék összekötni számítógép monitorral. Kérdésem az lenne hogy egy Vga-Rca kábellel megoldható a dolog? Töltöttem fel egy fotót hogy mire gondolok pontosan.
Nem tudom mi van a ps1-en, melyik irány kell neked.
Csak olyan adapterrel, amiben elektronika is van, A képeden lévőben tuti nincs elektronika, valami egyedi spéci cucchoz árult, és ott esetleg hw/sw átkapcsolással működik. A vga csatin gyárilag nincsenek tv kompozit video jellegű kimenetek, sem adat, sem szinkron, Arról nem beszélve hogy tök más frekin működnek. A cga -> kompozit átalakítás (fekete fehérben) megoldható volt pár ellenállással, ega->kompozit is megoldható volt ellenállással, de szoftverben is kellett piszkálni. Sokkal rosszabb a helyzet ha kompozitból akarsz vga jelet kreálni, le kell választani/elő kell állítani a szinkront a videojelből, a videojelből(NTSC vagy PAL) vissza kell nyerni a színinformációt, és utána frekiben áttenni a vga felbontásnak megfelelően. Nem 1-2$-os termék...
Szia.
Igen, igazad van, az általam mutatott Vga-Rca csatlakozó nem alkalmas arra hogy normálisan megjelenítse a playstation által sugárzott képet a monitoron. Utána olvastam a dolognak, és találtam egy másik típusú csatlakozót, amely rendelkezik elektronikával is, azt fogom kipróbálni, igaz az drágább is.
Sziasztok! Ez a relé: https://www.hestore.hu/prod_10035517.html mennyire alkalmas/megbízható 230v kapcsolására hosszú távon? Alkonykapcsolóhoz van kötve, 3-10 órán át kapcsol 230V-ot egy 4W-os LEDre.
Hordozható számítógép vásárlása előtt állok és nem tudom mit jelent a WLAN (az angol szöveget, és annak fordítását megtaláltam). Ez azonos a WIFI-vel? Magam is próbáltam tájékozódni, de egymásnak ellentmondó álláspontokat olvastam a kérdésről.
Illetve ha van itt hozzáértő, akkor egy rövid lista is jól jönne, mire érdemes odafigyelni. Egészen hasonlónak tűnő konfigurációk között akár 100 ezer Ft árkülönbség is van, aminek indokoltságát nehéz nekem értelmezni. A hozzászólás módosítva: Szept 3, 2019
Semeddig, én be sem raknám mert
1. 125V-os relé ha jól látom. 2. ha jól emlékszem... megfordítod a nyákot, megnézed a fóliavezetést, és nincs meg a megfelelő szigetelési távolság a kisfesz/nagyfesz között.
Wireless Local Area Network rövidítése, gyakorlatilag a WIFI-t jelenti, de sokféle wifi van 802.11 b/g/n meg akármi. A leggyakoribb 2.4GHz-es, a jobbak már az 5GHz-es frekit is tudják.
Szerintem az alja gép amit szabad megvenni i3 proc, 4G RAM(inkább 8G), min 500G wincsi (de inkább min 240G SSD) Nem hiszem hogy találsz olyan (új) notit amiben nincs WIFI, mostanában gyakori hogy nincs bennük DVD...
Furcsa, felsorolják az összes használt feszültségértéket mindegyiknél 10A. A nagyobb testvéreinél, a panel ki van fűrészelve a kritikus pontokon, így a szigeteléssel nem hiszem hogy gond van. Bár ezen a képen a dióda igen közel van a sorkapocshoz... De ha minden része 230V-on lehet akkor ez biztosan nem gond. Az adatai meg teljesen általánosak Bővebben: Link
Amit találomra néztem, abban 802.11ac a WLAN szabványa. SSD 250 Giga, és nincs benne másik merevlemez, DVD van benne. I5-ös processzor, 8 Giga RAM, grafikus kártya, sok-sok csatlakozási lehetőség, 39,6 cm-es LED monitor, mechanikailag erősített szerkezet, és 3 év gyári garancia. Meg még egy csomó számomra értelmezhetetlen adat, kb. 2 db A4-es oldalnyi terjedelemben.
A cél, kisebbik nagylányom egyetemre megy, és igényt nyújtott be egy hordozható gépre. Ehhez kellene alkalmas jelöltet találni. A hozzászólás módosítva: Szept 3, 2019
Igen wlan az a vezeték nélküli internet kapcsolat.
Amire érdemes odafigyelni Minimum 2 magos processzor magonkénti 3000 órajel. Minimum 2 Gb ram. Ajánlott legalább 4Gb Merevlemez minimum 80Gb. Ha fontos a gyorsaság ssd de ha sok tárhely kell akkor a hagyományos merevlemez a nyerő neked. Aksi állapot és üzemidő.
Ha gyereknek lesz, akkor én nagy tárhelyűt választanék. Valószínűleg fog filmet nézni, és akkor a 250Gb gyorsan elfogy, ami nagyon zavaró. De már ha csak a telefonjáról/fényképezőgépéról másolja fel a gépre havonta 1x az adatokat, a hely el fog gyorsan fogyni. Vagy két HDD lehyen benne (SSD és normál), vagy inkább 1db 1-2Tb-os normál HDD. Nem lassúak azok egyáltalán.
Ha esetleg az iskolához fog kelleni valami modellezőprogram (Autocad, stb), akkor az i3 oda kevés lehet. A RAM minimim 4Gb, de inkább 8Gb, mivel valószínűleg ez lesz a gépe több évig. Az sem árt, ha nem csak integrált videókártya van benne, ha már új laptop lesz, legyen erős, ki tudja, fog-e a gépen játszani, de megjegyzem, hogy ha elindít youtube-on egy fullHD videót 60FPS-sel, oda is kell már rendesen a számítási teljesítmény. Sőt, sokszor magától 720p és 60fps-sel indul el a videó, ezt veszi alapnak, szóval a lányodnak nem is kell semmit csinálnia, csak youtube-ozni, és máris ott a teljesítmény igény. Remélem, segítettem. A hozzászólás módosítva: Szept 4, 2019
Igen, a wifi lenne masik neven.
Elso legfontosabb kerdes, mire kell? Egyszeru irodai, vagy kisebb tervezesek, vagy valami kemeny tervezes, ps hasznalat stb. Arba AMD vs intel sokat szamit, milyen felszereltseg, stb... konkret tipusok nelkul nehez barmit mondani h megeri e. Pl tarhely nalam masodlagos, hisz ott vannak a kulso meghajtok. De lenyeg, hogy egy PLC programozas,esetleg szimulalas ne fogja meg a gepet. Oda nem eleg az irodai celu noti. Persze jon a kijelzo meret is. Szummazva, sok kis apro extra miatt, mar is ott az a +100ezer.
Nálam pont fordított a helyzet, a laptophoz ne legyen hozzádugva plusz külső meghajtó. Leesik, megsérül, tönkremegy a csatlakozó a sok húzogatástól, elveszti a laptop a legfőbb tulajdonságát, hogy hordozható. Így is bőven elég kihúzni a laptopból az usb-t, a tápkábelt, ha el akarom valahova vinni. Az adat, ami pedig kellene, szinte biztosan a külső meghajtón van. Persze mindenki máshogy szereti, mérlegelni kell, mi a fontos.
Van akinek az üzemidő a fontos, mert pl. minden héten utazik 2-3 órát. Át kell gondolni a dolgot rendesen. A hozzászólás módosítva: Szept 4, 2019
Neked és a többi tanácsot adónak is.
A találomra választott típus: hp 250 g6 ezüst notebook 1wy58ea 15.6 full hd/core i5/8gb/256gb ssd. Az árban azért vagyok bizonytalan, mert ha indokolt akkor igyekszek rugalmas lenni, de indokolatlanul nem szórom a pénzt. A várható igényeket még nem ismerjük, amit tudni lehet az egyetemi célirány, illetve gondolom minden egyéb, ami kell egy okos, csinos, érdeklődő lánynak. Szóba került az akkumulátor, amiről a "van"-ságán kívül nem találtam információt. A hurcibálás kapcsán, részben saját, részben ismeretségi köröm véleménye szerint sok múlik a "táskán". Vannak erre nagyon jól védő változatok. Végül valaki említette a súlyát. Ez egy nagyobb gép, és 1,8 kg a súlya. Leírás szerint erősített házzal. Irreálisan könnyűnek tűnik nekem.
Sosem vennék új laptopot. Ennek az árából kijön egy kipucolt, részben felújított használt üzleti gép. Azok pedig sokkal jobb építési minőségűek.
Én most ezt venném Találhatsz ilyet más üzletben is, hasonló áron. A lényeg, hogy céges leépítésból legyen, akkor még válogatni is tudsz 2-6 egyforma darab közül. Magánszemélytől, illetve kis bolttól nem vennék használt hardvert. Ugyanannyibe kerül, mint az új, de: -Tartósabb, jobb építési minőség. -2x RAM (4 helyett 8 GB). -FullHD kijelző. -SSD. -Windows 10 (Az új géphez még oprendszert is kell venned). -Egy év garancia van erre is. Az elmúlt öt évben mind munkához (hardver és szoftver fejlesztés), mind otthonra csak cégtől kirakott HP vagy DELL üzleti gépet vettem. Beváltak, és sosem fizettem többet 90-120 ezernél. A hozzászólás módosítva: Szept 4, 2019
Én is a használt, felújított gép mellett teszem le a voksot. A processzor a lehető leggyorsabb legye, normál használat mellett tovább bírja a akkumulátor. Az újabb Intel processzorok integrált videója a legtöbb esetben elég - az AMD csipek külön szoftverbirodalmat igényelnek, telepíttetnek.
Cégtől levetett gépeken általában van Win7 licensz, amivel Win10 is használható. A billentyűzetre figyelj, magyar nyelvű tizenvalamennyi, ha külön veszed. Viszont a francia kiosztás tragikus, ebbe belefutottam egyszer. i7 (esetleg i5) processzor, és full HD kijelző, ami ez alatt van, elavulhat.
A hozzáértés árnyékát is elkerülve, megnéztem az ajánlatod szerinti gépet, és amit én néztem ki. A tiéd használt, fele méretű SSD-vel, kisebb képernyővel, alacsonyabb processzorsebességgel, és 3 helyett 1 év garanciával kb. egy huszassal olcsóbb mint az én kiszemeltem.
Ez nekem nem tűnik racionálisnak. Mindkét gépet kimondottan üzleti célra ajánlja a HP, ezért ebben sem látok nagy különbözőséget. Hol van a csapda, mi kerüli el a figyelmem?
Én is csak újat vennék, egy nagy üzletből, ami nem megy csődbe fél év után, hogy ugyanazon a helyen, de már más névvel újranyisson, ahol a garanciát természetesen nem lehet érvényesíteni, mert az egy akkor már nem létező céghez tartozik, pedig még a dolgozók is ugyanazok... Megtörtént eset, szerencsére nem velem.
Küldj linket, hogy hol nézted ki! Úgy könnyebb összehasonlítani.
Több helyen is kínálják, eltérő árakon. Én ezt néztem.
Üdv.Valakinek nincs meg véletlenül ehhez a szobaantennához a helyes kábelezés?Lehet elkötöttem valamit.Ingyenes tv vételéhez.
Nekem G5 van, a kiválasztottad teljesen jó szerintem arra "ami kell egy okos, csinos, érdeklődő lánynak". (Megnézném a boltban az arcokat, mikor ezt a peremfeltételt megadod.
)Első körben meghatároznám a maximális rászánt összeget, aztán használnám az egyes számtech boltok "gépösszerakóját". Az "alapokat" már elöttem leírták, paraméterekben itt is a gyorsabb, nagyobb, könnyebb, a jobb, aztán ha megvan a konkrét gép lehet keresgélni, hol olcsóbb. De lehet, hogy össze kellene ülni a lànyoddal és megbeszélni, hogy mire fogja elsősorban használni. Ha pl. csak óràn jegyzeteléshez, olvasásra, szövegszerkesztésre, táblázat kezelésre használja felesleges egy "erőmű" nagy képernyővel, arra elég egy kicsi, könnyű, hurcolàszós gép.
A szakirány sokat számíthat. Lehet jobb egy új I3-as procit választani, mint egy régi I5-öt. Szerintem valami ilyen lenne megfelelő: csak paramétereiben, nem feltétlenül ez a gyártó.
A kérdés eldőlt, jelentős mértékben hallgattam az informatikusunk tanácsaira. Hasonló árban, hasonló kiépítéssel megrendeltem és kifizettem egy gépet, csak abban i5-ös processzor van.
|
Bejelentkezés
Hirdetés |















