Fórum témák

» Több friss téma
Fórum » Fejhallgató erősítő
Lapozás: OK   113 / 167
(#) Karesz 50 válasza tothbela hozzászólására (») Szept 6, 2019 /
 
Nem szeretem ezt diamond bemeneti fokozatot. Használtam párszor és mindig ugyanaz jött ki. Van egy jellegzetes hangja ami az első pillanatban megnyerő, de hosszú távon elkezd idegesítővé válni. Az a rossz értelembe vett "hifis" precíznek tűnni akaró, sziszegős-csattogós. Legalábbis nálam mindig ez jött ki. Ugyanez van az LT1360-ban, ami félhullámú különbségképzője volt egy ideig, amíg végleg le nem cseréltem az LM49710-re.

Próbálom kitalálni mi lehet ennek a majdnem megmagyarázhatatlan torzításnak az oka. Először is bevisz egy újabb töréspontot a rendszerbe... és mivel a két fokozat árama és emitter ellenállása megegyezik, az első két törésponti frekvencia azonos lesz. Ez azon felül, hogy némi kiemelést okoz, azzal is jár, hogy 12dB/oktávval esik az átvitel. Mivel a bemeneti fokozat nincs benne a visszacsatoló hurokban, minden hibája (zárthurkúan) felerősítve jelenik meg a kimeneten. A második két analízisben durva lengéseket is lehet látni, amit a nagyjelű erősítő 1200-szorosan erősít fel. Persze 300 MHz-ek nem rohangálnak egy füles erősítőben, de a hiba szerintem ott van és hallható a tranziens átvitelben.
(#) Karesz 50 hozzászólása Szept 6, 2019 /
 
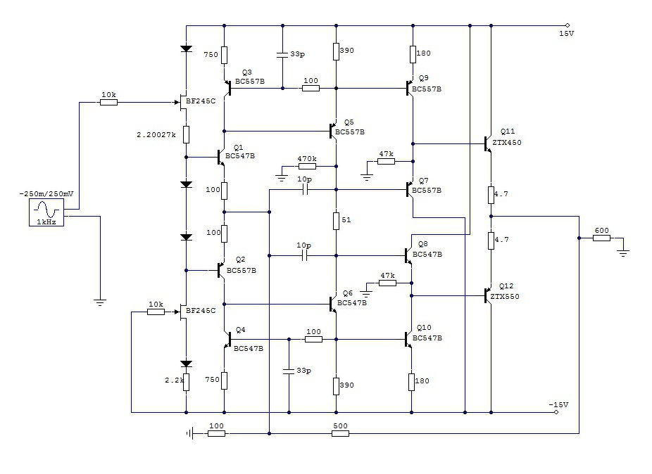
Néhány helyen megmódosítottam a kapcsolást.
24Vpp-re kivezérelve 1kHz-en -120dB, 1MHz-en 0.5% a THD.

Most elméláztam magamban... az előbb lehet, hogy leírtam a megoldást is a diamond-nál.
Szét kell hangolni a két fokozatot egymástól.
Majd kipróbálom mit lehet kihozni belőle.
(#) Karesz 50 válasza Karesz 50 hozzászólására (») Szept 6, 2019 / 1
 
Mindenképpen belevisz még egy töréspontot, nem lehet vele mit kezdeni. Legalábbis én nem tudok. Gerjedés határra kerül, le kell lassítani, hogy újra stabil legyen. Ez a bemeneti diamond emitterkövető lassítja a kapcsolást és összemaszatolja az impulzus átvitelt. Tovább nehezíti a helyzetet, hogy a bemeneten hangerőszabályzó poti lesz, így még a generátor ellenállás is változni fog 100 Ohm- 2.6k között.

Valami mást kell kitalálni... nem véletlen hagytam a végére a bemenetet.
(#) mek-elek válasza Karesz 50 hozzászólására (») Szept 6, 2019 /
 
Határozatlan voltam, hogy írjak e a mancshoz kommentet.
De mivel szeretsz félreértelmezni dolgokat, és e mellett kiállni, szeretném hozzátenni, hogy drukkolok Neked és a Bélának a sikerért, mert közös bennünk a jobb keresése. Mindamellett én azokhoz tartozom akik mellőzik a sok alkatrészt. Azonban figyelem az eredményeiteket, hátha az az út mégis közelebb visz ama "Szent Grálhoz".
A mancsot a korrektségért adtam.
A hozzászólás módosítva: Szept 6, 2019
(#) tothbela válasza Karesz 50 hozzászólására (») Szept 6, 2019 /
 
Ez sincs optimalizálva, csak úgy egy régi szkóp bemenetéből villant be.
(#) tothbela válasza mek-elek hozzászólására (») Szept 6, 2019 / 3
 
A sok alkatrész mellőzése nem mindig jön össze, mert egy power mosfet több ezer fetből áll, egy műveleti erősítő is legalább 10-20 elemből. Egy konkrét példaként itt van a TL071/72/74. Igaz ez kintről csak néhány lábú kis műanyag izé. Viszont itt van Nelson Pass mester jfet erősítője, ami csak 2sk170/2sj74 jfet bubber, csak ezres nagyságrendben tartalmaz párhuzamosan kapcsolt jfeteket. De elektromosan két fet, és két ellenállás. Ez a Karesz féle HTB 2 még így is csak kisgyerek az alkatrészek számát illetően.

Az, hogy a Szent Grál valóban létezik, azt nem tudom, de a hegymászó sem azért mászik fel hogy oda érjen, hanem az út szépsége miatt. Vagy tévedek. Vagy nem vagyok hegymászó. Vagy nincs Szent Grál. Vagy nem is kellene fejhallgató erősítőt tervezni.
A hozzászólás módosítva: Szept 6, 2019
(#) mek-elek válasza tothbela hozzászólására (») Szept 6, 2019 / 1
 
Kedves Béla,
nem vitaként, nem a TL071 miatt, ami lassan a múlté, de úgy gondolom, hogy a sok alkatrész története más egy IC tokban, és más egy tenyérnyi panelen.
(#) tothbela válasza mek-elek hozzászólására (») Szept 6, 2019 /
 
Természetesen értem mire gondolsz, hiszen egy tokon belül nincs cm nagyságrendű vezetékelés. Viszont a félvezetők egy IC-ben is ugyanúgy torzítanak mint a panelen. Talán jobban lehet optimalizálni a tranzisztor méretét, de kérdés hogy helyesen optimalizálták? Valószínűleg igen. Csak milyen célra. Már többször feltettem magamnak a kérdést, hogy milyen elvek szerint terveznék műveleti erősítőt. Nem egyszerű a válasz, hiszen meg kell határozni, mire szeretnénk használni. Nyilván nem ugyanaz a nyerő ha oszcillátort kell készíteni vele, vagy ha erősítőt.
Már a HTB 1.0 tesztelésekor is összeállt a kép, hogy alacsony torzítás DC átvitel vs színező sávhatárolt erősítő közötti harcban nem lehet dönteni egyértelműen. Mintha azt kérdeznénk, hogy nősnek jobb lenni, vagy függetlennek?
(#) elektrorudi válasza tothbela hozzászólására (») Szept 7, 2019 /
 
Idézet:
„Nem egyszerű a válasz, hiszen meg kell határozni, mire szeretnénk használni.”

Gondolom, ezt már megtették. Azért van több ezer féle műveleti erősítő, mely eltér kapcsolástechnikában és technológiában egyaránt.
(#) Karesz 50 válasza tothbela hozzászólására (») Szept 7, 2019 /
 
Ez a szkópizé tetszik, csak körülményes beválogatni a feteket, de ez nem lehet akadály...

Tegnap délután hülyeséget írtam (de szerencsére mek-elek nem figyelt fel rá). A bemeneti emitterkövető nincs is benne a vissszacsatolókörben, tehát nem is rontja le a fázistartalékot.
De a diamond kiemelése és az ezzel járó tranziens torzítása továbbra is probléma. Ma hajnalban aztán bevillant.... mindig az alapokkal van gond, azt felejtjük el használni. Az emitterkövetők a kapacitív terhelést nem szeretik, tehát ezt kell megszüntetni. Összeötvöztem a kétféle megoldást és egész jónak tűnik.

A két dióda rövidrezárja a bemenetet (ill. az emitterkövetők kimeneteit), így 10dB-lel csökken a THD. (Elkó is lehetne helyette, de azt nem szeretjük.) Mint látszik nagyon kicsi áram folyik rajtuk, tehát nagyon kicsit rontanak a hangzáson, viszont nagyon gyorsak maradtak (100MHz körül van az átviteli sávjuk teteje). Elvileg olyan, mintha ott sem lennének a jelútban és termikusan is stabil maradt minden, nagy bemeneti impedanciával.

Még az áramgenerátorokat kell nagy tápelnyomásúra kitalálni, mivel ugyanazok a problémák itt is megvannak amik a HTB 1.0-nál voltak.
(#) tothbela válasza Karesz 50 hozzászólására (») Szept 7, 2019 /
 
Az alap HTB2-nél a legnagyobb nemtetszésem az volt, hogy bár a bemeneti fokozat bázis árama nagyon alacsony, ennek ellenére a két 22kOhm a tápsín felől viszonylag nagy áramot visz be. Tápelnyomás máris lecsökken. Áramgenerátor is visz be hibát. Ilyenkor merül fel bennem az eszközkészlet bővítése. Vagy komplementer jfet pár, vagy valódi lebegő feszültség forrás a két bázis közé. Eleinte morbidnak tűnt, de régebben szemeztem egy napelemes kalkulátorral. Valami fény kell neki oszt jó. Vagy 3V-os lítium gombelem. Bár azt le kellene választani kikapcsolt állapotban, mert tápfesz nélkül a pici bázisáram hatalmasra nő. Esetleg más megoldást is lehet találni, például az emittereknél tenni be egy-egy PN átmenetnyi feszültséget. Ott alacsonyabb az impedancia, talán kevésbé érzékeny a tápra. Vagy pont a nagyobb áramok miatt éppen fordítva. A lényeg, hogy a bemenet bázisai lehetőleg semmihez ne kapcsolódjanak, csak a poti csúszkájához.
Hát visszaolvasva összehordtam sok hülyeséget, de már így hagyom.
(#) Karesz 50 válasza tothbela hozzászólására (») Szept 7, 2019 /
 
Érdekes, de éppen ezen a lebegőtápon törpöltem, de olyanon, hogy a kimeneti feszt leosztani egységnyi erősítésre és így kapna tápot a bemeneti fokozat. Ezzel a tápelnyomás is jó lenne és az emitterkövetők torzítása is tovább csökkenne. Mindjárt lerajzolom.
(#) Karesz 50 válasza tothbela hozzászólására (») Szept 7, 2019 /
 
Ilyesmire gondoltam, de ez még csak egy hirtelen ötlet. Megint lett kiemelése az emitterkövetőnek és megjelent egy apró gerjedésszerűség a bemeneten. Nem egyszerű, de hát soha nem az... ez benne a kihívás.
(#) highand válasza Karesz 50 hozzászólására (») Szept 7, 2019 /
 
A pozitív visszacsatolás miatt van. Azt nehezebb kézben tartani, mint a negatívot.
(#) Karesz 50 válasza highand hozzászólására (») Szept 7, 2019 /
 
Nem tudom milyen pozitív visszacsatolást látsz.
(#) Karesz 50 válasza highand hozzászólására (») Szept 7, 2019 /
 
Igen, igazad van, már látom... köszönöm! Simán ki lehet kompenzálni. De még mindig nagyon nyers az egész.
(#) Karesz 50 válasza tothbela hozzászólására (») Szept 8, 2019 /
 
Igen, jobb lesz ez a jFET-es bemeneti fokozat, ha mindenki egyetért vele. Az emitterkövetőst már nagyon túlbonyolítottam és még mindig szinte nulla (-12dB) a tápelnyomása.
(#) tothbela válasza Karesz 50 hozzászólására (») Szept 9, 2019 /
 
Annak a jfetes fokozatnak is van torzítása, meg a korábbi szimulációk alapján a tápelnyomása sem a legjobb. Viszont ha sikerül alacsony zajú jó szimmetriájú tápot biztosítani neki, akkor nem olyan rossz. Alacsony kivezérlésen jó hangja van, de nem lehet úgy kivezérelni mint egy bipoláris fokozatot.
(#) tothbela válasza tothbela hozzászólására (») Szept 9, 2019 /
 
Valamire nem jól emlékeztem. A jfetes buffer tápelnyomása 1V alatti jelnél 60dB körül van ezzel a BF245-el 1-2mA munkaponti áram mellett. A keltett harmonikus szinje pedig -130dB alatti. Most kérdés, hogy ez meg felel, vagy még tolni kell lejjebb. Egyébként fetje válogatja, mert ha sikerül egy lineárisabb példányt elkapni, na meg olyan munkaponti áramot alkalmazni ahol ez a görbe elég egyenes, akkor még jobbak a paraméterek.
(#) Karesz 50 válasza tothbela hozzászólására (») Szept 9, 2019 /
 
Valamiért egyik sem tetszik amit eddig kitaláltunk, de ez most nekem szimpatikus. Nem kell trimmer és nem kell semmit beválogatni a (BJT-ken kívül, de azt úgysem lehet megúszni).
(#) mek-elek válasza Karesz 50 hozzászólására (») Szept 9, 2019 /
 
Az APEX tapasztalatai alapján,
Karesz felejtsd el a TL071-et. Nagyon sunyi darab. Látszólag elmegy, de nem az igazi. Hiányérzetet hagy az emberben. Akkor már inkább OPA134.
(#) Karesz 50 válasza mek-elek hozzászólására (») Szept 9, 2019 /
 
Szerintem nem látod, hogy nincs benne a jelútban.
(#) mek-elek válasza Karesz 50 hozzászólására (») Szept 9, 2019 /
 
Köszi, igaz!
Nekem kicsi volt a rajz, meg nem is mélyedtem el benne, meg most berágtam a TL071-re.
(#) highand hozzászólása Szept 11, 2019 /
 
Kicsit továbbgondoltam JLH 50 éves kapcsolását, hogyan tehetném alkalmassá fejhallgató erősítőnek. Egyetlen további tranzisztor beépítésével és kis átalakítással egészen extrém minőségűvé lehetett tenni a kapcsolást. A szokásos fejhallgatós kimeneti szinten a torzítás jobb mint 0,0001%, ( a szimulátor szerint) ugyanakkor továbbra is használható hangszóróval is. A kimeneti kondenzátor is belevonható a hurokba, ilyenkor tapasztalataim szerint szinte mindegy, hogy milyen kondi kerül beépítésre - bár a torzítás kissé nő, ha a kondi a hurokban van. Végfokként még nem használtam a kapcsolást, mert a meglévő megépített erősítőn kellene átvágni a fóliát és átalakítani, amit nem szívesen teszek. Viszont próbanyákon összedobva a kapcsolás ( a végtranzisztorok helyett BD139-140) elképesztően vastag hangon zenél. Most fogom cserélgetni a visszacsatolásban lévő kondit, mert az a jelútban van és biztosan befolyásolja a hangot.
(#) highand hozzászólása Szept 11, 2019 /
 
Az előbb lemaradt a sima átalakítás, ahol a kicsatoló kondi még nincsen benne a hurokban.
(#) tothbela válasza Karesz 50 hozzászólására (») Szept 11, 2019 /
 
Néztem ezt a táp utánhúzós kapcsolásodat. Annyira megtetszett, hogy szimulálgattam vele még otthon. Most csak tollrajzot tudok feltenni, mivel nem jutok géphez, de meglepően alacsony torzítást mutatott a szimulátor. Az világos hogy egy nem invertáló kapcsolás torzításához köze van a közös módú feszültség elnyomás alacsony értékének, valamint a kimeneti fokozat nemlineáris karakterisztikájának. Invertáló kapcsolásban csak ez utóbbinak. Ha viszont mind a bemeneti, mind a kimeneti szintet sikerül a tápokhoz képest alacsony értéken tartani, akkor úgy torzít, mint ha alig lenne kivezérelve az erősítő. Elméletileg (gyakorlatilag nem egészen) összeszorzódik a két erősítő torzítása.
(#) highand válasza tothbela hozzászólására (») Szept 11, 2019 /
 
A kapcsolás elve elég régóta ismert, ez a klasszikus H-osztály. Vannak korlátai. Arra használják, hogy a műveleti erősítő ( vagy erősítő tranzisztorainak) tápfesz tűrésénél nagyobb kimeneti feszültséget lehessen kivenni egy kapcsolásból. A kérdés az, hogy az erősítő bemenete eltűri-e azt, hogy a tápfeszültségen túl vezéreljék. Hiszen, ha a tápfesz utánhúzása megegyezik a tápfeszhez közeli kimeneti jelszinttel, akkor a bemenetet vezérlés nélkül is elráncigálja a tápig.
A hozzászólás módosítva: Szept 11, 2019

h class.jpg
    
(#) tothbela válasza highand hozzászólására (») Szept 11, 2019 /
 
Ismerem a "H" osztályt, de itt ez most nem az. Nem is kell hogy nagyon ki lehessen vezérelni, mert ez csak egy bemeneti buffer. A torzítás minimalizálása a cél.
(#) highand hozzászólása Szept 11, 2019 /
 
Ha a jobboldali erősítő ( az előző képen jobboldali, ezen a mostani képen baloldali) egy gyenge hangminőségű D osztály, akkor elég jó hatásfokú és jó minőségű több ezer W-os hangosító erősítőt lehet így csinálni. Ez a H-D osztály, ahol a D osztályúnak kétszer akkora áramot kell tudnia, mint a jó hangú AB osztályú egységnek. Én az elrendezést arra használom, hogy egy A osztályú erősítő végszekciója számára állítom így elő a tápfeszültséget. Így egy 150W teljesítményű A osztályú erősítő végtranzisztorai +- 10V-ról eljárnak és ennek megfelelően disszipálnak, miközben a rajtuk lévő feszültség közel állandó, az áram pedig az A osztály miatt állandó. Tehát nincsen hőtranziens.
A hozzászólás módosítva: Szept 11, 2019

H-D class.jpg
    
(#) highand válasza tothbela hozzászólására (») Szept 11, 2019 /
 
Kíváncsi vagyok a szimuláció mutat-e nálad torzítás csökkenést.
Következő: »»   113 / 167
Bejelentkezés

Belépés

Hirdetés
XDT.hu
Az oldalon sütiket használunk a helyes működéshez. Bővebb információt az adatvédelmi szabályzatban olvashatsz. Megértettem