Fórum témák
» Több friss téma |
Fórum » LC mérő
K E! Ezt "Be Lee" számolta ki a Thompson képlettel?
![]() A hozzászólás módosítva: Aug 25, 2019
Manapság a vezeték nélküli energiaátvitelre, ill. vezeték nélküli töltésre kidolgozott szabványok, és kapható céláramkörök vannak. Tehát vannak szabványos frekvenciák, és szabványos vezérlési módok. Az adó, és a vevő oldal (az energiaátvitel mellett) digitálisan kommunikál egymással. A vevő közli az energia igényét, az adó oldal pedig úgy szabályozza a teljesítményét, hogy a vevő oldal pontosan a kívánt teljesítményt kapja meg. Amíg nincs kommunikáció, addig az adó oldal sem ad számottevő energiát - csak minimálisan, éppen annyit ami a kommunikációhoz kellhet. Sajnos ezek nem túl egyszerű megoldások. A teljesítmény fokozatuk megvalósítása: vannak párhuzamos, és soros rezgőkörre épülő megoldások. A vevő oldal szinte mindíg párhuzamos rezgőkörre épül, az adó oldal többnyire (de nem mindíg) soros rezgőkörre, néha pedig 2db kondenzátorral egy soros és párhuzamos kombinált körre.
Kicsiben én is játszottam hasonlóval. Sajnos ezek a "házi megoldások", saját vezérléssel, már csak hobbi célra jók. Tömeggyártani csak a szabványoknak megfelelő eszközöket lehet. Azért, hogy én is mutassak valamit: Bővebben: Link Ez egy "légszerelt" tesztáramkör, ami azóta egy apró (kb. 2cm x 2cm -es) nyákon van, és max. kb. 20W átvitelére képes egy egyszerű huzalhurokkal. Sajnos ez sem felel meg a jelenlegi szabványoknak, így csak egy játék. Nem tudom, hogy amikor az ALADDIN lámpa készült, már léteztek-e az idevonatkozó szabványok, de erős a gyanúm, hogy ez a lámpa sem igazán szabványos eszköz - de azért jópofa játék. A hozzászólás módosítva: Aug 25, 2019
Kérjük, hogy a nem LC mérőhöz kapcsolódó eszmecserét vagy ne, vagy csak egy erre megfelelő másik topikban folytassátok. Köszönjük!
Sziasztok! Az lenne a kérdésem, hogy hogyan tudom pl. a képen is szereplő file-t pickit3 számára emészthetővé tenni. Az említett hex file-t innen, az LCM3 cikkből töltöm le, s a gépemen úgy jelenik meg, ahogy a képkimetszésen látszik. Valamikor, régebben már sikerült megcsinálnom, de sajnos elfelejtettem hogyan.
Köszi előre is a segítséget! A hozzászólás módosítva: Szept 8, 2019
Firefox: A link szövegén jobb gomb / cél mentése másként. Elmenteni LCM.hex néven.
Köszönöm! Chrome-t használok s működik azzal is.
Én is megcsináltam az LCM3 készüléket, nagyon szépen működik, de számomra van egy hátránya.
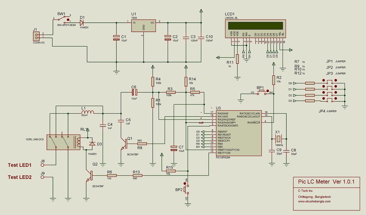
A pár menetes induktivitásokat nem tudom pontosan megmérni vele. Mivel általában nagyfrekvenciás dolgokat készítek, ezért neki álltam a bangladesi "csoda LC mérő" készítésének.. Nos, még mindíg vannak fagyások a szerkezettel, azonban már kezd életre kelni. Pár kép a néhány menetes induktivitás méréséről.
Nem néztem meg a rajzokat ezért akár tévedhetek is, de nekem az a gyanúm, hogy ugye ez az LCM1, amiből aztán lett az LCM2, majd abból az LCM3, ennélfogva nem nagyon értem mitől lenne az bármiben jobb mint a fejlettebb verziók.
![]() Nem tudom hogy az LCM3 milyen tekercsekkel nem boldogul mert nekem olyanom nincs, de az LCM2-m simán megméri a néhány menetes, FM egységből bontott tekercset, nekem attól több meg eddig soha nem kellett.
Az LCM3 tulajdonképpen az LCM2 továbbfejlesztése, hogy tudjon elektrolit kondenzátor kapacitást és ESR-t mérni. Sajnos ez a kiegészítés egy kicsit rontott az L mérés pontosságán és megbízhatóságán. Itt leírtam a tapasztalatomat erről.
Nagyra becsülöm azt a két embert, aki megalkotta az LCM3 eszközt!!
Mint ahogyan leírtam, ez NEM AZ LCM3, sem pedig az LCM1, vagy LCM2. Ezt a verziót egy bangladesi ember készítette, én csak utána építettem. Mivel nekem az LCM3 készüléken kívül van még plusz 3 darab másféle L/C mérőm, van viszonyítási alapom. DE! A bangladesi LC mérőt ebben a kapcsolásban szereplő módon nem szabad megépíteni! Ugyanis, a Ccalk kapacitással sorba kötődik a kapcsoló tranzisztor C-E kapacitása is, ez pedig meghamisítja az egészet. Itt egy kapcsoló tranzisztorral vezérelt reed relét kell alkalmazni! De van vele más probléma is, ezeket próbálom kideríteni. Mivel a szerző nem hajlamos arra, hogy a forráskódot közzé tegye, így nem marad hátra más, mint kideríteni, miért fagyogat, és miért nem működik néhány alapvető beállítási funkciója. (D0-D3) De azért szépen megméri a pár menetes tekercset is ![]() Egyébként az alábbi linken bárki megtalálja: http://www.ekushebangla.com/Lc_Meterdescription.html
Ez a bangladesi LC mérő végre megszelídült, és pontosan mér.
A kalibrálása eltér a többi LC mérőétől,de ajánlom másnak is az utána építést. Valószinüsítem, hogy 32 bites felbontással dolgozik, azért tud nH értékeket is kijelezni két tizedesig. A frekvencia ellenörzése során 6 digites a kijelzés, ami 1 Hz felbontást jelez. Sajnos, a szerző elzárkózik a forrásfájl kiadásától, de nem is provokálom tovább. Néhány képet felrakok amik a mérések során készültek. Elnézést, ha a képek iránya zavaró lenne... A hozzászólás módosítva: Okt 9, 2019
Nézegetem ezt az LCM mérőt és hogy a szerző mekkora pontosságot állít, de igazából nem értem miért állítja hogy nagyon precíz. Bár van kezdeti kalibrálás de igazából az is csak max olyan pontosságú lesz amilyen toleranciájú kondi meg tekercs van benne.
Lehet hogy 0.01 nH felbontásban mér de egyszerűen értelmetlennek látom mert a jobb fajta poliprop kondik is csak 5%-osak. tekercsek is min 10%-osak így ha kezdésnél neadjisten a két véglet adódik a kondi a névleges x1.05 a tekercs meg x0.9 akkor az kapásból csupán "csak" 15.5% os pontosság. Most a legpesszimistább esetet néztem de na, legyünk tényszerűek. Lehet valamit félreértek de javítsatok ki ha tévedek.
Itt ilyen kondenzátort használunk: C9, C10 (2) 1nF, 1%, kis hőfokfüggő, lehetőleg stiroflex kondenzátor.
1 nF 1 %
A másik pedig a hitelesítés. Ahhoz meg 0.25%-os kondit lehet használni, mint etalon. Mert az hozzáférhető több értékben is. És vannak etalon tekercsek is.
Idézet: „legyünk tényszerűek.” Csak egy példa, egy pontos kondenzátor mérésére kapott eredmény. Ez bizony pontos, nem 15 %! A hozzászólás módosítva: Okt 9, 2019
Így van. Igazából a felhasznált alkatrészek értéke sem kritikus, akár 5%-os is lehet (csak nem szabad hogy hőfokfüggő legyen), ugyanúgy jól és pontosan fog mérni hiszen a jumperekkel oda kalibrálom ahova akarom, csak ugye kell egy etalon kondi meg egy tekercs amihez az ember hozzá tudja állítani.
Nekem csak 1%-os kondim meg tekercsem van, de azokat mindig bőven 1%-on belül méri, az év bármely szakában, álmából felkeltve is. Szóval bátran hagyatkozhatom arra amit kiír.
A felbontás egy dolog, a pontosság meg egy másik történet...
De a kérdés az, hogy azt a 22,67 nH-nek mért tekercset egymásután több alkalommal megmérve milyen értékeket kapsz?
Tudom, hogy az LCM3 egyik megalkotója vagy.
Gratulálok hozzá, én is megépítettem, és használom az eszközt. A kérdésed pedig nem hagyott nyugodni, össze dugtam a szerkezetet, és mivel a tekercset azóta csak lecsatlakoztattam a mérőrél, de nem állítottam a vasmagját el, készítettem az értékről egy újabb mérékor látható képet. A kapott eredmény nagyon csekély mértékben változott.
Egyébként ez az én valóban szuperül működő LCM-3 készülékem
22nH az nagyon kevés 5cm mérővezeték tökéletesen egymás mellet 1mm huzalból az 27nH. Ha szétnyitod kerekre akkor lesz belőle kb 80nH.
A tied a krokodilcsipeszekkel kb pont annyi és hiába kalibrálsz nem tudod mindig ugyan úgy tartani a kábeleket. Jobb lenne ha egy fix pontra érintenéd a mérendő alkatrészt.
Igaz ha van etlon és mindig fix hőmérsékleten mérünk akár le lehetne vinni 0%-ra is.
Csak úgy ötleteltem hogy nem e lehetett volna megcsinálni nagy pontosságú R-C; R-L időállandó méréssel ahol az R lehet tényleg nagy pontosságú cucc. Lehet egyszerűbb lett volna és nem is lenne annyira hőfokfüggő. Na mindegy csak ötleteltem biztos jó így iskalibrálókondi mérés után. A hozzászólás módosítva: Okt 9, 2019
Biztos nekem akartál válaszolni? Fix mérőterminálon mérni tényleg biztosabb nH tartományban mérni.
A hozzászólás módosítva: Okt 10, 2019
Félreértettél, rövid idő alatti, egymásután ismételt mérésekről érdeklődtem... mondjuk négy-öt néhány percen belül. Nem kell fénykép, elhiszem ha leírod!
Én azért nem lennék teljesen biztos benne, hogy az az érték valóban annyi mint amennyit kiír. A 10pH felbontás eleve fizikai képtelenség. De az a tekercs amit éppen mérsz, szerintem mag nélkül is több kell legyen mint 22nH, ha meg még mag is van benne, akkor biztos hogy jóval több.
Nekem ugye az LCM2 van, de azzal 40nH alatt már nem lehet értelmesen mérni semmit. Mondjuk nekem nem is arra kellett, hanem trafók szórásának a mérésére a uH-s tartományba, és arra tökéletes.
Akik az LCM3-at megépítik hobbi célokra használják, nem elvárás a rendkívül nagy pontosság. Aki pedig a Te követelményeidnek megfelelő pontosságot igényli, az vásároljon annak megfelelő műszert. Nekem az elmúlt 10 évben nem volt gondom a pontosságával és sok más építőnek sem.
Tényleg, annak a tekercsnek a valós induktivitása vasmag nélkül 90 nH körül lehet, vasmaggal pedig nyílván még nagyobb... (d=9mm, l=4mm, N=3)
A kijelzés egy nagyságrendet tévedhet, vagy egyéb hiba van! Talán mérd meg egy másik készülékkel. A hozzászólás módosítva: Okt 10, 2019
Én egyáltalán nem vitatom az itt hozzászólók érveit!
Ha egymás után többször mérek, az eltérésekhez már csupán annyi is elég, ha a nagyjából 36 fok körüli testhőmérsékletű ujjaimmal megfogom a tekercset! Már változik a hő hatására a geometria, ezzel pedig evidensen az induktivitása is. Ezt a tekercset bármennyiszer mértem, a kijelzett érték mindíg ehhez közeli volt. Természetesen, a program ismerete nélkül elég nehéz bármiféle pontosságot feltételezni. Valószinű, hogy 32 bites lebegőpontos számítást végez a kontroller az F3 értékkel, és ezt alakítja át binárisról decimálisra. Ezért látható két tizedes pontosságú kijelzés. Ez a kapcsolás minden bekapcsolásakor, összezárt mérővezetéket igényel, és kalibrálja önmagát. Én nem hajhászom a maximálisan kijelezhető értékű szuper felbontást, csupán kíváncsi voltam, valóban azt tudja-e a kapcsolás, amivel jellemezték. Mivel volt itthon hozzá minden, nyugger létemre pedig időm is van megépíteni bármit, hát megcsináltam. A pontossághoz pedig igenis nagyon fontos a pontos kvarcfrekvencia, mert egy adott időtartam alatti frekvenciát mér a kontroller. Ezek az eszközök, amiket amatőr szinten építgetünk, arra jók, hogy megközelítő eredményt kapjunk a mérendő eszközről. Egy professzionális LC mérő ára pedig a csillagos égben van, a benne lévő kontroller pedig nem egy kommersz 8 bites eszköz..
Ha már a mérés pontosságáról beszélünk. Az előzőeken (pl hitelesítés, stb) túl van még méréstechnika is. Erre célzott p_istvan.
Egy mérés, az nem mérés, még iszonyat drága (és pontos) műszerekkel, és laboratóriumi körülmények között sem. (ha már használod a mérés pontosságát) A környezet is jelentősen befolyásolja a mérés pontosságát. A megfelelő pontosságú mérések száma a mért értékek szórásának nagyságától függ. A pontos érték akkor jó, ha az érték mellett ott van a szórás nagysága is. Persze a gyakorlatban megelégszünk egy, de jobb esetben két méréssel, és elegendő csak akkor továbblépni ha szükségét érezzük, mert az egymásutáni mérések eredménye eltér.
Egyet értek!
Megfordítottam a dolgokat, először ellenőriztem összezárt krokodil csipeszekkel az F2 frekvencia értékét. Ezután kikapcsoltam a készüléket, a krokodil csipeszek közé illesztettem a 2.5 menetes tekercset, és így ellenőriztem le az F2 értékét. Simán zárt állásban 381150 Hz volt az eredmény (381.150 kHz) A tekerccsel: 380905 Hz. (380.905 kHz) A különbség tehát 245 Hz. Most tudva a két kapacitás 2 nF értékét, és a két frekvencia értékét, könnyen utána lehetett számolni az induktivitásnak is. Első esetben, simán zárt állásban: 87180 nH, azaz: 87.18uH Második esetben: : 87592 nH, azaz: 87,59uH A kettő különbsége: : 87592-87180= 41 nH (nem pedig 22!!) Tehát, ilyen kis értéket nem lehet pontosan mérni ezzel a készülékkel sem, vagy a beleírt proram hibás.. Azért megjegyzem, hogy studirozom azon, hogy egy PIC24FV kontrollerrel, a 32 bites Timer3, vagy öt bemenetre adott frekvencia méréssel meg tudnám-e birkóztatni a kontrollert a feladattal. A program megírása nem fog gondot okozni nekem. Egy dolgot azonban szem előtt kell tartani: szabadon futó LC osztillátor frekvemciáját mérjük, és szerintem nem is volt annyira ördögtől való, hogy a kontrollertől független áramkörrel lett az az oszcillátor régebben megépítve...
Persze hogy független komparátort használtak régebben, mert az akkoriban szinte egyetlen flash programmemóriával rendelkező pic16f84-ben nem volt még analóg komparátor. Nézd meg a későbbiekben (már beépített komparátort is tartalmazó) mikrovezérlők adatlapján a komparátor paramétereit (pl. 16f629, 16f690) és vesd össze az előtte általánosan használt lm311 paramétereivel.
|
Bejelentkezés
Hirdetés |
























