Fórum témák
» Több friss téma |
Mielőtt kérdezel, a következő két dolgot ellenőrizd!
I. A helyes tápfeszültségek megléte.
II. A kimeneten van-e egyenfeszültség.
Élesztés.
A kondenzátor zavarszűrő szerepet töltött be, a hiánya nem okoz lényeges/észrevehető romlást az áramkör működésében, akár tartósan is nélkülözhető. Tipikus értéke 220 nF.
A maradékait távolítsd el a panelról, nem kell, működnie kell nélküle is, ahogy többen is írják!
Biztosítékokat kell kimérni és cserélni, ha szükséges. Üdv!
Sziasztok!
Sajnos még mindíg nem sikerült életet lehelni az előzőleg csatolt erősítőbe. Kicseréltem benne az összes alkatrészt és jelenleg bekapcsoláskor csak búg, jelre nem reagál és a jobb oldali fetek előtti ellenállás pár másodperc alatt forróvá válik. Elég leharcolt állapotban került hozzám forrasztásoldali nyákhibákkal. Valakinek esetleg valami ötlete?
Én belepróbálnék előtte üvegcsöves/Wickman betétet, tized áron van a "sarki fűszeresnél" is. Ebből kiderülne, hogy csak ez-e a baja, vagy kell még mást is rendelni?
![]() Hosszú távon nem hagynám benne, mert szét fogja rázni a basszus. Bár ha ügyesen beletákolod, meg megragasztózod... (De ember ilyet nem csinál (Hofi után szabadon)). A hozzászólás módosítva: Okt 6, 2019
Reméljük, de az eddigiek alapján kicsit szkeptikus vagyok... Gyanús ez a mérésenkénti (bekapcsolásonkénti) eredménykülönbség.
Ha cseréled a tranzisztorokat, nézd át és ha hozzáférsz forraszd is át a végfok forrpontjait. Ott is adódhat probléma felválásból, oxidációból, átmeneti ellenállás képződésből.
Azért nem találod a pozitív visszacsatolást, mert az nincsen a valós készülékben. Az elvet magyarázó sajtóanyagokban, a tömbvázlatok valóban pozitív visszacsatolást ábrázolnak, de megnéztem az összes ilyen Technics AA rendszerű erősítő kapcsolását és egyikben sem úgy van a B osztályú ( ami valójában AB osztályú) erősítő bemenetére vezetve a jel, mint a sajtóanyagokban. Itt egyszerű szabadalom sértésről van szó. A magyar bejegyzésű Záborszky László szabadalom még élt akkor, amikor a Technics ezeket az erősítőket forgalmazta. Valószínűleg tudatos a sajtóanyagokban az erősító invertáló és nem invertáló bemeneteinek a felcserélése, Mivel a sajtóanyagban bemutatott egységerősítésű tömbvázlat esetén valóban felcserélhető. Azonban a forgalomba hozott erősítők egyikében sem egységerősítésen van a fokozat és az ilyen kapcsolásban már nem működőképes a felcserélt bemenetű elrendezés.
Szóval Záborszky kapcsolását használták több százezer forgalomba hozott erősítő esetén - felteszem jogdíj fizetés nélkül. Ezt nem tényként, hanem véleményként írtam ide.
Sziasztok !
Érdeklődni szeretnék, hogy vásárolt már valami jó minőségű Bluetooth Digital Erősítő panelt, például az ebay, amit érdemes megvenni?
A kondenzátor feszültségtűrése érje el, vagy haladja a meg a lábaira érkező feszültséget. 50 V valószínűleg megfelel.
Sziasztok!
STK-082 kiváltására keresnék valami tranzisztoros kapcsolást, mert az eredeti IC teljesen beszerezhetetlen (ráadásul az sem bírná a megemelkedett hálózati feszültséget), illetve kétes tudású hamisítvánnyal nem kísérleteznék. A készüléket viszont szeretném életben tartani, lehetőleg úgy, hogy mást ne kelljen átalakítani rajta. (Tudom, hogy vegyek másikat, meg nem éri meg, de amúgy nagyon jól néz ki és hasonló stílusút, ami be is fér az adott helyre, tuti nem találok mostanában.) Így a szempontok: - 2x40 V vagy kicsivel magasabb tápfeszültség - Bírja a 4 ohmos terhelést - Beszerezhető alkatrészekkel, és viszonylag könnyen utánépíthető legyen. (Nem azt várom, hogy egy IC + három kondenzátor, de azért nem is valami extrém kihegyezett dolgot akarok, aminél napokat lehet játszani alkatrészlábak meg vezetékek hosszával, hogy ne gerjedjen.) IC-s sem kizárt, de én nem találtam modern típust (nem 20+ éve kifutott STK-t), ami ezeket teljesítené. Teljesítményre nincsenek különös igényeim, az eredetit 35W-ra specifikálták 8 ohmon, de én 4 ohmmal használtam, és szerintem 10W fölé sose hajtottam ki. Előre is köszönöm, ha valaki tud bevált tippel segíteni!
Szia ha ebay-en beírod a keresőbe akkor ott találsz jó párat.
Sziasztok!
Hozzá nem értőként kérdezném, hogy megfelelő összeállítás lehet a mellékelt hangfalak mellé egy ehhez hasonló erősítő: https://www.ebay.com/itm/DC-12V-35W-35W-20Hz-20KHz-TDA7377-Dual-Cha...Bang~A egy számítógép táppal (12 V, 10 A) meghajtva. Köszi. Feri.
Sziasztok!
Ma kaptam egy régi csinált erősítőt az egyik haveromtól, bele is kukkantottam hogy mi van benne.. Az erősítőben van két nagy békebeli vastag 10000µF/100V-os kondenzátor egy transzformátor, egy 20A -es egyenirányító híd a két koppanásgátló arámkor, meg két LED-es VU-méter. Az erősítő 2X50V ről üzemel, a végtranzisztorok SDT9202S, ugyan az a paramétere mint a jó öreg 2N3055-ös tranzisztoroknak. Csináltam egy pár képet a panelról, meg a tápegységről is. Az erősítő működik tökéletesen, csak én most szét kaptam hogy a dobozát tudjam le festeni, mert egy kicsit már idő viselt. Az érdekelne az erősítővel kapcsolatban, hogy valaki nem e ismeri fel a kapcsolást, és nem tudna nekem egy rajzot ide fel tenni?. Az interneten semmit nem találtam róla, a végerősító panelján csak annyit ír hogy PA200.
Üdv! Ebben
az erősítőben irs 2092 külső fázisfordítóval úgy hogy egy oldalt megfordítom a bemenetet megoldható a fázisfordítás?
Szia
Quad 405, vagy esetleg a B5 végfokot ajánlanám.
Szia!
Köszönöm, utánanézek ezeknek is. Közben találtam ilyeneket: 50W-os MOSFET erősítő 100W-os kivitel. Ezek közül az egyszerűbbnek tűnő 50 W-os bőven elegendő volna teljesítményben, viszont 2x35V és 8 ohm van megadva rá. Azt jól gondolom, hogy a félvezetők adatlapja alapján ennek ki kell bírnia a 2x40 V-ot és a 4 ohmos hangszórót is, főleg nem túl nagy (mondom, max. 10 W) teljesítményen?
Úgy néztem a TDA7377 adatlapját, hogy 2 X 30 W. A linkeken pedig 2 X 35-öt ír az eladó. Gondolom ez nem probléma. A hangfalaim 2 X 25 wattosak. Szerintetek jó választás, vagy tudtok hasonló árban jobbat?
Koszi. Feri.
Szia!
Elméletben a félvezetőknek bírnia kell +-40Vdc-t. Fetes erősítő közül ajánlanám még a VF2-t, ehhez nyákterv is van a fórumon. Azt elfelejtettem előzőleg leírni, hogy ic-s végfokokat nem szívesen ajánlom.
Sziasztok hozám került egy Onkyo a8870 tipusú erősitő. Következö a probléma mimden funkcioja müködik már. Viszont van egy dioda ami világit és a kapcsolási rajzon se találtam meg. Valaki találkozott már hasonlóval ??
D506 a panelen.
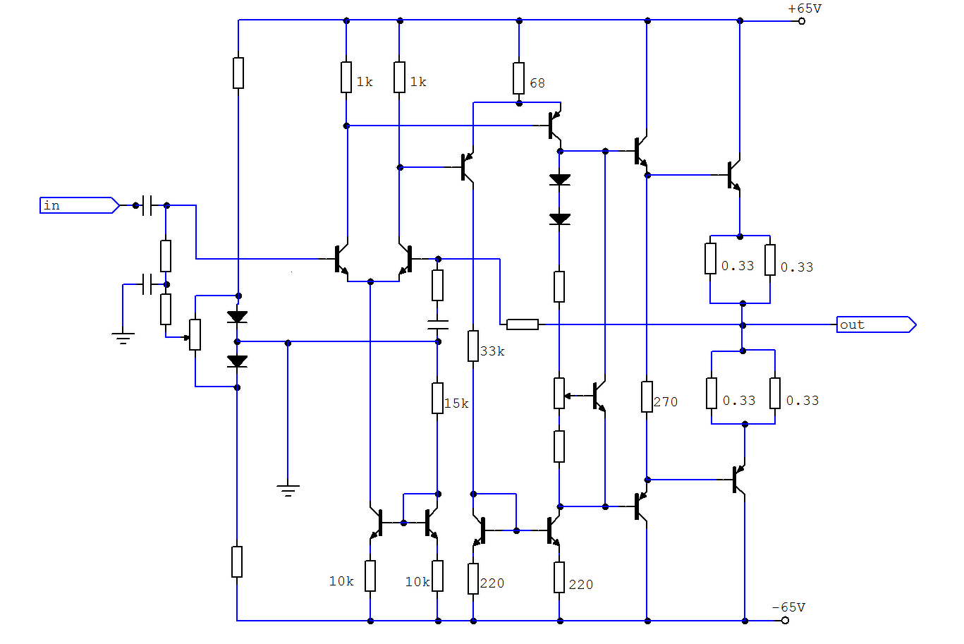
Sziasztok!
Javításra került hozzám egy elektrovojsz keverőerősítő. A végfok egyik csatornája halt meg. Visszarajzoltam, és elmosolyodtam rajta. Az, hogy a végtranzisztorok a nagy hűtőbordán, a meghajtók saját kis kockacukor hűtőn, a bias áramkör tranzisztora meg a trimmerrel soros két dióda ott ahol éppen a gólya lepottyantotta. Egymással semmi termikus kapcsolat. Ez okozta a vesztét is egyébként. De van még más is. Feltettem a rajzot a végfokról. A kompenzáló és hidegítő kondenzátorokat lehagytam, valamint a túláram védelmet is. Csak a lényeges ellenállások értékeit jelöltem. Kiszámolható mekkora áramok folynak a fontosabb helyeken, így azonnal érthető miért kellett betervezni a bemenetre egy ofszet beállító áramkört, ami persze koppra ki van tekerve az egyik irányba.
Szia !
Ment "pöccre" az általam korábban a hangládás topicban lesajnált (maxi 100W-ra saccolt) taiwani (német feliratos) 4 utas 8 Ohm/275W-os ládákkal. Gyönyörűen szól -Jean Michell Jarre -OXIGENE-Part-IV, vagy KOTO néhány száma a gyomromat "felverte" a torkomig. (4db 25cm-es mély). De Shania Twain, vagy Gombay Dance Band, vagy Leo Rojas dalai is csodálatosan szóltak. Kb 1,5 órán át hallgattam 3/4 hangerőn közben tapiztam az alkatrészeket. Tda7250-es topicban olvastam, hogy az IC-t sem árt hűteni, hát ezt nem kell. Alig langy. A meghajtók sem melegszenek. A végtranyókon (tapasztalat alapján - ha legalább 10-12 mpercig rajta bírom tartani az ujjamat, az kb.60C-fokos), hát kb. 70C-fokosra saccoltam. Érdekes (vagy természetes módon a nagyobb bétájú P-s tranzisztorok melegednek jobban kb+10C-fok). Nekem azért érdekes mert régen a PNP tranzisztorok voltak a kisebb Bétájúak. Viszont azt nem tudom hogy a meghajtónak használt WBT MP3 kínai csoda hány mV-ot ad le (szerintem 700mV-nál többet, van aki telefon kimenetről hallgat zenét (1-1,5V) tehát most már könnyű egyszerűen csak TÚLVEZÉRLÉSSEL kinyírni a régi 600-750mV-os bemenetű készülékeket!!! A hozzászólás módosítva: Okt 8, 2019
Nézegettem ezeket az erősítőket ebben a teljesítmény tartományban. Láttam jó sokat, viszont semmi tapasztalatom. Tudtok ajánlani 2 X 25 Wattos hangfalhoz valami bevált típust?
Köszi. Feri.
Sziasztok!
Nemrégiben hoozámkerült egy aktív hangfal hibás erœsítővel. Sajnos nem sikerült az erősítőt megjavítani súlyós nyákhibák miatt. Az erősítő helyére egy tda 7294 es erősítő került. A problémám az lenne hogy összekötöttem a beépített keverővel de valami nem stimmel. Van a nyákon kettő kábel amit nem tudom hogy hova kellene kötnöm.mellékelem a keverőt amin a nyákon van egy forrasztott csatlakozó a követlező feliratokkal LO,RO, V+,V- Az ro-t és az lo-t bekötöttem az erősítő jel bemenetére de csak annyit szólt kb mint egy fülhalgató. A v+ és v- nem tudom hogy mi akar lenni.Ha valakinek van ötlete azt szivesen fogadnám.
Szia !
Pozitív és negatív tápfeszültség mellette a "g" (ground) a testelés vagy(sasszi), ha ezeket nem kötöd be a készüléked nem kapja meg a működéshez szükséges tápfeszt. Világítottál már olyan elemlámpával, amibe nem tettél elemet?
Azt gondoltam hogy tápfesz csak az a problémám hogy nem tudom pontosan hogy mennyit igényel. Amire előzőleg rá volt kötve azon 23 v-ot mértem. Adtam neki 15 v- dc-t próbaként mert az volt adott a tápomon, simán pozitív és negatív feszültséget és a tápon kisütötte a 15v-os stabilizátort. Ami kábelköteg egybe van lo-ro-g, azokat az erősítő jel bemenerére kötöttem.
Sziasztok, bocs ha hülyeséget kérdezek, de amatőr vagyok!
![]() A kérdésem az lenne, hogy egy 4 ohmos kimenetre ráköthetek-e egy 6 ohmos hangfalat? Tönkremegy minden, vagy csak nem fog úgy szólni ahogy kellene? Előre is köszönöm a választ!
Szia! Az erősítőre köthető hangszóróimpedancia számértéke csak lefelé korlátos. Ha 4 Ω helyett 6 Ω a terhelés, akkor csökken a kivehető legnagyobb teljesítmény, kevésbé melegszik az erősítő, valamint számolhat a torzítás csökkenésével is.
Hello.
Egy cimborám vett egy Sony TA-F650ESD az erőt. rossz benne a bemenet választó toló kapcsoló A cikkszáma: 1-571-822-11 . Tudtok segíteni egy ilyen beszerzéséban? |
Bejelentkezés
Hirdetés |


























