Fórum témák
» Több friss téma |
Fórum » Ki mit épített?
Ez a téma ha úgy tetszik a mi "kiállítótermünk", nem pedig a ki mit csinált volna másképpen, mások helyett, és legfőképpen nem javítós téma.
Minden készüléknek van saját témája, ott kell kitárgyalni a részleteket!
FONTOS! A kapcsolási rajzok keresésére is van saját téma, ott keressetek rajzokat!
Üdvözöllek dicső lovag, szép a a ruhád, szép a lovad....
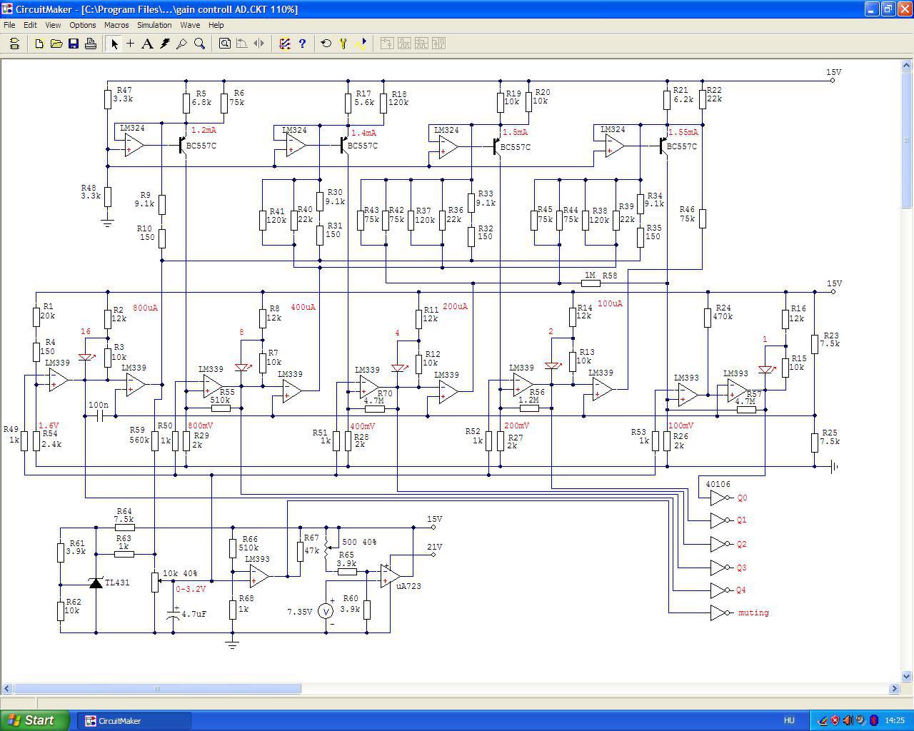
Hogy néha én is csináljak valamit... a héten fejeztem be az előerősítőm módosított Reed-relé vezérlésével készült új és végleges változatát.
Szép igényes munka.
Egyoldalasban tervezted, és nem látok átkötést. Ez külön jó pont. Gratulálok. ![]() Működik is jól ? A hozzászólás módosítva: Nov 7, 2019
Köszönöm mindkettőtöknek!
Igen, az első változat egy éve működik gond nélkül.
Hát Te aztán jól kiszúrtál velem.
Ahányszor bekapcsolom a gépet mindig a képnél kötök ki. Nem tudok betelni vele, ez kiállításra való. Amatőr viszonylatban az első helyen áll. De szerintem ez a munkád is, Te biztos hogy tervező mérnök vagy. Ez aztán igazán profi, még egyszer GRATULÁLOK. ![]()
Több mint szuper!
Esetleg az előlapról is tennél fel képet?
70 mérföld????
Az elektronikában az alkatrészek lábtávolságánál sok helyeken nem mm-t hanem mil-t (ezred inch) használnak.
A hozzászólás módosítva: Nov 7, 2019
Ezt kérem pontosítani.
Minden esetben egy mennyiség megadása a mérőszámból és a mértékegységből áll. Akármilyen alakú, formátumú a mérőszám, és akármilyen a mértékegység, a kettő együtt egyértelműen meghatározza a mennyiséget.
Az alkatrészek definiálásánál általában a hosszúság (távolság) kap jelentőséget. Ha pl. 2 kivezetés távolsága 0,5 col, akkor az hajszál pontosan azonos a 1,27 mm-el. Tehát ha tudjuk a mérőszámhoz tartozó egységet, akkor az információ pontos. Kilóg ebből a sorból a műszaki rajzok nagyon széles köre, mert ott egyszerű kimondás alapján rögzítették, hogy ha nincs egység megadva, akkor minden mérőszámot mm-ben kell érteni. Talán annyi előnye lehet ragaszkodni valamilyen egységhez, mert azzal könnyebb számolni, ha abban esetleg egész számokkal leírhatóak a méretek. De a mai tervező programok rasztereinek beállítása nagyon könnyen megtehető, tehát akár gondolhatunk a méretre úgy, mint a beállított raszterünk valamilyen többszöröse. Megjegyzem, ma egyértelmű szabály van arra, hogy minden alkatrészméretnek mm-ben is meg kell lennie az adatlapon. Én ennek külön örülök, mert jobban el tudom képzelni mekkora is egy-egy távolság. Érdekesség: Faiparhoz közeli területen dolgozom, és itt rendszeresen előfordul olyan rendelés, amiben pl. egy pallót így adnak meg: "50x15x4". Tehát az első szám mm, a második cm, és a harmadik m-ben van. Idézet: „és nem látok átkötést. Ez külön jó pont.” Most már akkor értem a 0 Ohmos ellenállások piaci igényét és célközönségét.
Nem Neked, de szomorúnak tartom, amikor egy szakmában odáig alacsonyodnak, hogy nem követelik meg a méretek szabványos jelölését, mivel az nem szokás kérdése lenne.
Idézet: „rendszeresen előfordul olyan rendelés, amiben pl. egy pallót így adnak meg: "50x15x4". Tehát az első szám mm, a második cm, és a harmadik m-ben van.”
Még egyszer köszönöm
![]() Előerősítőből ez a hattyúdalom. Ennél sem szebbet, sem jobbat nem tudok és nem is akarok már csinálni. Szerintem kifogástalan a hangja és különösen büszke vagyok a Reed-relés hangerő-szabályzóra amit évekig finomítgattam. Most már bemeneti jel nélkül csak a relék halk kattogása hallatszik ki az előfok dobozából, zenénél pedig észrevehetetlen, hogy nem analóg poti szabályoz, nem hallatszanak ki a "lépcsők".
Köszönöm! Tessék...
Számold meg az átkötések számát a jelútban... légy szíves.
Köszönöm! Gondoltam az sem egy csúnyaság.
Ha lenne benne átkötés, az mit vonna le az értékéből? Annak ellenére, hogy néhányan ördögtől valónak gondolják az átkötéseket, sok esetben korrektebb megoldás, mint tekergetni a jelutakat teljesen értelmetlenül.
Nincs semmi baj az átkötésekkel, pár embernek ez a heppje, hogy az rossz..
Nézd meg a Philips CD 304-es paneljét, meg sem tudom számolni azon mennyi átkötés van, mégsem ront az értékén..
Teljesen igazad van. Ha tekergetni kellene a jelutakat én is inkább átkötöm, de ha a rövid jelúttal meg tudom oldani és átkötés nélkül, azt azért korrektebbnek érzem.
Én még a jelutat sem találom, megmondom őszintén. Csak most világosodott meg, hogy vannak akik nem használják és helyette 0 Ohm -os ellenállást tesznek az átkötésfóbiások. Engem nem zavar az átkötés.
Most látom te is használsz 0Ohm-ost. Le vagyok maradva.
A hozzászólás módosítva: Nov 8, 2019
Sziasztok !
gondoltam hogy ekkora port kavarok a megjegyzésemmel.Idézet: „Egyoldalasban tervezted, és nem látok átkötést. Ez külön jó pont.” Ezt én nem azért írtam, hogy hátrány lenne az átkötés, mert én is sokszor használom. Semmi bajom nincs az átkötésekkel (csak látnátok a nyákjaimat mennyi van rajtuk). Sőt a gyári készülékekben is sokszor megtalálható. Nekem az tűnt fel, hogy egy ilyen áramkört átkötés nélkül tervezett meg egy oldalra. Ez azért nem mindig egyszerű.
Jajj, de nagyon egyet értek!!! Egy átkötésnek ugyan olyan létjgosultsága van, mint bármelyik alkatrésznek.
Nekem olyan tanárom volt aki eretnekségnek tekintette az átkötéseket, pont levonások voltak miatta, így ma sem tudom ezt a rossz beidegződést levetkőzni, így sikerülni is szokott egy túlbonyolított nyák szörnyű topológiával, ahelyett, hogy egyszerűen átkötés lenne benne.....
Már készülök a következőre.
Köszönet az adományozónak. |
Bejelentkezés
Hirdetés |












gondoltam hogy ekkora port kavarok a megjegyzésemmel.


