Fórum témák
» Több friss téma |
Fórum » Labortápegység készítése
Sziasztok!
Volt egy befejezetlen labortápom. Előlap és műszerezettség hiánnyal... Ezt pótoltam. Rendeltem vateráról egy feszültségmérő panelműszert és egy ugyanilyen áramerősségmérőt. Kaptak egy külön 10V-os tápot, így a feszmérő 0-100V között tud mérni (3 vezetékes kivitel, közös GND). A probléma, hogy a két műszer együtt nem működik. Ha áthidlaom az ampermérőt, akkor van korrekt fesz. kijelzés. Amúgy 0-t mutat. Az ampermérő meg néha terhelés énlkül is 5A-en áll. Hogy kellene ezeket helyesen bekötni egy labortápban, hogy ne legyen ilyen egymásra hatás? A hozzászólás módosítva: Dec 1, 2019
Ha a két műszer tápja közös, akkor az általában hibát okoz, mert a tápjuk nem független a mérőbemenetüktől.
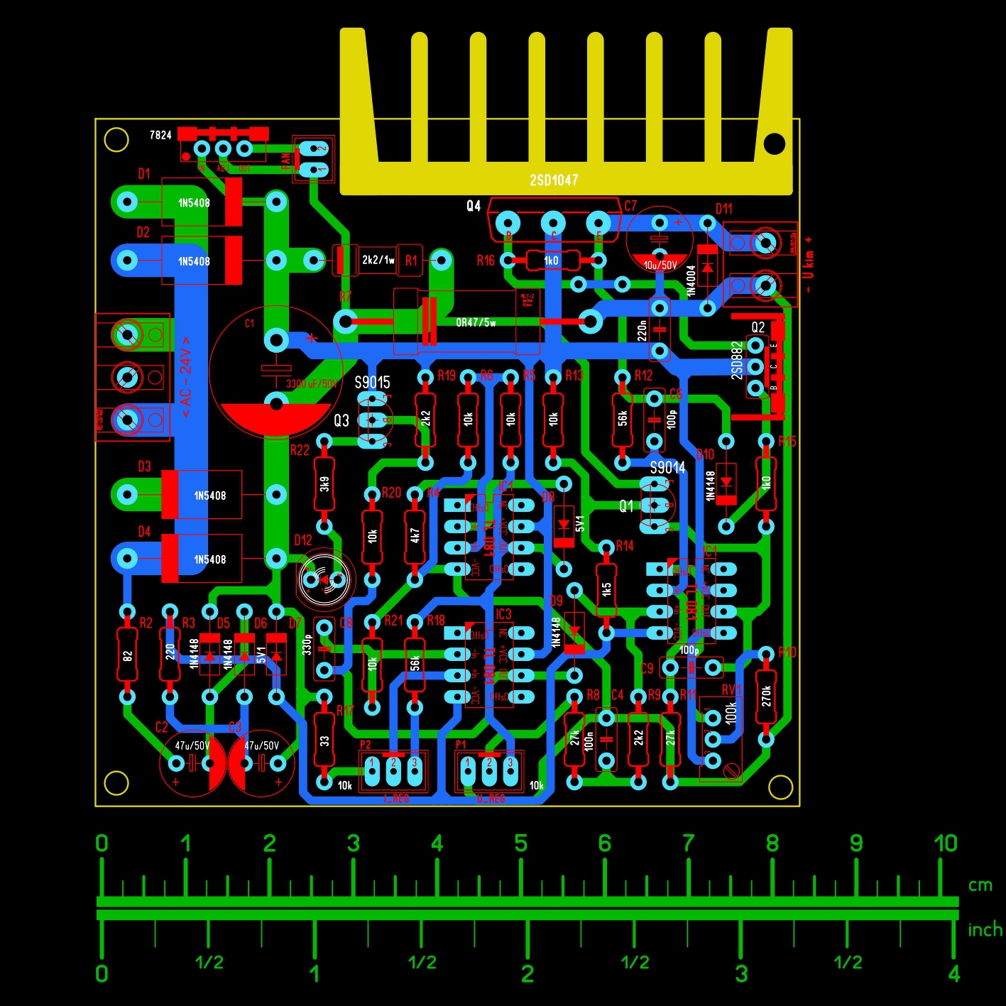
A kapcsolási rajz ez .Ezek meg a képek.
Ez eszembe jutott, pont ezért kaptak eredetileg külön tápot egy 2 szekunderes trafórol. Csak az egyik oldali diódahíd megdöglött (szerintem forrasztásnál), így a másik tápra kötöttem mindkét műszert. Akkor ha megcsinálom a másik tápot és visszakötöm rá a fesz. mérőt, elvileg jó lehet?
Egyébként úgy emlékszem, hogy az általad kreált kapcsolás alapján építettem anno a labortápot. Az köszöni szépen, működik is, ahogy kell.
Mérd meg az ic-k tápfeszültségét, hogy a pozitív és a negatív táp között mérhető feszültség belefér-e az ic-k adatlapján megadott maximumba. Ha a trafód pont 24V-ot ad is le, akkor is eléggé a határon van, ha az ic-k 36V-ot bírnak maximum.
Persze írtad, hogy a negatív táp 2-3V, meg az egyenirányításon is esik feszültség, de ha a trafód 24V-tól magasabb feszültséget ad le, akkor könnyen meghaladhatja az ic-k adatlapi maximumát a feszültség. De pl 1,4V-os Graetz feszültségesést számolva, és 3V-os negatív tápot, és pont 24V-os trafót, ez épp 35,44V ![]() 24*1,41+3-1,4=35,44V A hozzászólás módosítva: Dec 1, 2019
Szia ! Érdeklődnék 1 db 1.4.2-e panel iránt !
Sőt megnézve a tl081 adatlapját, az "Absolute maximum" alatt szerepel a +-18V, az ajánlott az max +-15V...Bővebben: Link
Tovább lapozgatva az adatlapot erre külön is felhívják egy keretes részben a figyelmet a 18. oldal tetején "Power Supply Recommendations" címmel, miszerint egyszeres táp esetén maxmálisan 36V-ot visel el az ic. Vagy kettős táp esetén az adatlap elején is említett +-18-at. A hozzászólás módosítva: Dec 1, 2019
Na látod, az nem jo, azon a zeneren kb -5V-nak kell lenni. Azok a diodák és kondenzátorok feszültségduplázok amit a zener stabilizál.
itt a rajza:Táp 0-30V meg a kollégának is igaza van. Nézd meg, hogy az IC-k a -5V és a + táp között vannak (ami legalább 35 V). Azaz könnyen kifuthatsz a specifikáciobol. A hozzászólás módosítva: Dec 1, 2019
Újabb fejlemény. Kivettem az összes Ic-t és a zéneren megjelent a -5,1v. Most megmértem az Ic-k betápjait, az U3 és U2-n 40 v-ot mérek, az U1-en pedig 35,5-öt. Akkor ezek szerint az Ic-knek annyi. Rendelek másikat és kipróbálom alacsonyabb táppal, a mostani 26v Ac-t ad.
Ha jutottál valamire, kérlek oszd meg velünk. Nekem is van 2 db. ilyen panelom beépítve ( nem egyszerre rendeltem őket ugyanarról a helyről ). Alkatrészlista, méretek minden egyezett. Nem gyanakodtam semmi rosszra. Az egyik gond nélkül elindult, a másik meg sem mekken. Elkezdtem keresni a hibát és meglepődve tapadztaltam, hogy a 2 NYÁK nem egyforma. ( Nagyon nem egyforma !!! ) Amennyit így látni a nyákból a képen, nekem űgy tűnik a rossz verzióból kaptál. Időközben megépítettem az "Alkotós" féle panelt, így ez ment a sufniba - majd foglalkozom vele egyszer. Viszont, ha jutsz vele valamire, lehet ujra előveszem ...
Köszi
Rendben, amint lesznek másik Ic-im, azokkal is kipróbálom, kisebb feszültségű trafóval. Valamelyik külföldi oldalon írták is,hogy ehhez van rossz panel is,de nem emlékszem hol olvastam. Előfordulhat hogy ez is az, de a kapcsolási rajzhoz nézve passzol.
Nem hiszem, hogy csak a trafóval van a gond ( mármint a feszültséggel ), mivel én ugyan azt a trafót használtam mindkettőhöz: 2*~24V. Az egyes alkatrészeket ( az IC -k kivételével ) én is megmértem, nem volt velük gond.
Majd előkeresem és teszek fel róluk képet ...
A 7824 helyett én kapásból 7812 -t építettem be - pedig a mellékelt cikked nem is olvastam-, mivel nincs 24V - os ventilátorom. De ennek semmi jelentősége.
Mérd meg igy az IC-k nélkül mekkora táp jut rájuk. Garantálom, hogy 40 V körüli ( inkább több) és ez a gondod. Azok az IC-k megfutamodtak és eldurrantak, lehet, hogy tranyok közül is egy.
Megtörtént Bővebben: Link . A tranyók jók.
Elfüstölt egy egyszerű "kínai" LED fűzért tápláló táp 230V-ról. Visszarajzolva ilyen kapcsolási rajz kerekedett ki belőle. Szerintetek működőképes? Jól rajzoltam vissza?
A hozzászólás módosítva: Dec 2, 2019
Ez a rossz panel képei. A jót még keresem ...
A C1-R1 nem jó helyen van, az áram korlátját látnák el, sorosan az egyenirányító elé kötve.
De ne kísérletezz vele, életveszélyes, én mindenképp egy transzformátorral leválasztott 5V-os táppal váltanám ki! Üdv.
Tessék:
Hát igen, nekem is ez tűnt fel mindjárt, de hasonlóan oldottam meg, mint ahogyan leírtad ...
Az enyém is ilyen. Közben azt olvastam,hogy a rossz panel azért volt rossz,mert a diódák rajzjele nem jól volt felnyomtatva. Viszont ma szereztem új Ic-ket és azokkal már elindult a tápegység. Mivel csak 19v Ac feszültségű trafót találtam hirtelen, ráadásul nem is nagy áramú, így az áramkorlátot egyenlőre nem tudom a kívántnak beállítani, de a feszültséget viszont 0-24v-ig tudom szabályozni. Az Ic-k tápfeszültsége most az U2-U3-nál 30v, az U1-nél 25v. Tehát működik a kapcsolás, csak a 26V szekunder feszültségű trafó nem tetszett neki és tönkre mentek az Ic-k. Keresek egy feszültségben hozzá illő trafót és folytatom a beüzemelést.
Akkor a diódákat meg kell fordítani ?
Feltettem két pdf fájlt, ellenőrizd le azok alapján az alkatrészek beültetését.
Az a baj hogy a képen nem tudom kivenni hogy hogy vannak a diódák jelölései. Amit Godypapa feltett képet, azzal hasonlitsd össze a tiédet.
Mióta az Alkotós féle táp tökéletesen működik, nem foglalkoztam ezzel.
Nálam a trafóval nem lehetett baj, mert 2 galvanikusan különálló ~24V -ról lett elindítva. Bár az is igaz, hogy =30V -hoz nem kell ~24V, azért ettől még el kellene indulnia. Különösen, hogy ennyit ír a doksija is. Viszont, ha a diódák fordítva vannak a pozíció nyomaton, az igen durva hiba - szerintem. Majd a hét végén rápislantok ... A hozzászólás módosítva: Dec 2, 2019
Itt olvastam Bővebben: Link
Hátha segít ez a rajz, nem tudom honnan van...
Szuper, megnéztem az én nyákomat, az összes kis dióda fordítva van szitázva a linkedhez képest.
Már rég megszereltem, de áramot még nem látott szegényke. Köszi
Jó reggelt!
A labor tápomat akarnám megjavítani de elakadtam. A jelenség a következő Bővebben: Link itt leírtam ma jön meg a 3 dik csere Fet csak addig nem raknám be míg más is bűnös esetleg. |
Bejelentkezés
Hirdetés |













