Fórum témák
» Több friss téma |
Nézd végig az IRL sorozatot,ezek logikai szinttel vezérelhetőek. Pl IRL530
Köszönöm a gyors választ!
Adatlapot leszedtem, megnéztem. A Gate-ellenállást hogyan szokás az ilyen (vagy pont ennél) eszközöknél méretezni (gondolom a kapcsolási frekitől is függ)?- H-híd így néz ki ebben az esetben: híd jobb oldal alsó Gate összekötve bal oldal felső Gate-tel, illetve fordítva. Motor a hídátlóban. Így lesz kettő vezérlő bemenetem, amiből az egyik kapja a H szintet a másik a PWM-et. - Vagy mind a négy Gate egy-egy TTL kimenetre kötve és pl kontrollerből megfelelően vezérelve (híd jobb oldal alsó Gate és a bal oldal felső Gate kap mondjuk H szintet, a másik kettő pedig ugyan azt a PWM jelet - ellenkező forgásiránynál fordítva). Jól gondolom? - Diódák akkor nem is kellenek a Drain és a Source közé (elég a beépített?)?
Nézz szét:Bővebben: Link Azért én tennék külső diódákat is.
Sziasztok.... kis segitségre volna szűkségem, egy ojan kapcsolásra volna szükségem ( 6v os kismotorhoz kellene)
ami egy idő utan megvaltoztatja a polaritást. pl 2 mp mulva ellenekző irányba forogna és igy jobra, balra forogna előre is kösz. (még amatőr szinten űzomezt a hobbit ha kérhetlek egy egyszerű kapcs is megteszi )
Sziasztok!
Én is H-hiddal bütykölök. IR 2106 -ot ismeri valaki? Adatlap alapján bekötöttem, de nem műlödik. Ill. a Low-side az működik, de a Hi-side nem. Ha valakinek volna egy használható(bb) rajz.
Hali
nézegettem ithon az alkatrészgyűjteményem, és ráakadtam egy nagyon jó kis ic-re. amit tud: -maximum 18v-os moci -maximum 1.6A kimenet (nem túl sok de kis cuccokhoz bőven elég) -a 3. lábán lehet szabályozni a motor sebességét is! - a 4/5 lábakon lehet állítani a forgásirányt 455Ft a Hq-nál itt az adatlapja: FAN8082 18V -os 1A mocinál 1W-ot disszipál
Hali!
A mellékelt rajz alkalmas LPT-ről vezérelni egy kis DC motort?
A fórumon nagyon sok H-hidas motvez rajz van, a tiéd önmagában kérdéses. Keress olyan rajzot, ami komplett....
LPT-ről vezérelhető lenne természetesen egy jó, megfelelően illesztett kapcsolás. BD-t direktben semmi esetre...
üdv mindenkinek!mivel lenne érdemes szabájozni egy 800w 2,9Nm 24v3000rpm 42A állando mágneses DCmotort elöre is köszi
Izmos IGBT? Nem olyan vészes az ára én ebay-en láttam 15 dollcsi (+szállitás) körül 300A-est.
250 Ft egy IRF3205. De egy szabályzó több, mint egy kapcsoló tranyó! Persze ehhez jobban kellene specifikálni a célt. (Fordulatszám, vagy nyomatéktartó szabályzás? a bemeneti jel feszültség, vagy poti? stb...)
Helo,
jelenleg csak elméleti síkon létező projektem egy villanygokart. Arra gondoltam, hogy egy ifa/mtz önindítómotort alakítok át (hűtés, áttétel) és valamiféle akkumulátorról táplálom. Ami szóbajöhet, azok sztem a spirálcellás ólomakkuk, abból egy 4db sorba, ez 48v. (persze nem olcsó.) ezt kellene szabályozni, én egy kapcsolóüzemű valamire gondoltam. Az a gond, hogy kb. 1000 ampert kell kapcsolgatni maximális teljesítményen... esetleg másik motor? mindenképp jó volna néhány (3-5) kW teljesítmény, hogy legyen valami értelme is ![]() egy igazi kis aszfaltszaggató gokart lenne...
Szia!
Nem hiszem hogy egy önindító bírná a huzamosabb üzemet... Vagy rossz lenne a hatásfoka. 1000A Nemrég szereztem 2000A-s skálás mérőt Amúgy sztem felejtős az ötlet, márcsak azért is, mert gondolj bele milyen hamar leszívná az akksit...
Helló!
Van egy kisautóból származó panel, amin kicseréltem a H-hídban a tranyókat BD243-BD244 párosra, hogy erősebb motort is elbírjon. (előtte 8050-8550 páros volt benne) A képen mellékelt kapcsolási rajzon lévő kapcsolás van benne nagyjából. a kéréds az lenne, hogy a tranyók bázisát összenyitó tranyót (C945) helyettesíthetem-e FET-el (IRFZ44N), menni fog-e gond nélkül? Illetve az, hogyha nem, myilen tranyó lenne a legideálisabb a helyére? miylen paraméterekkel kell bírnia? pl. egy BD243 oda is? A motor induláskor 1,5A-t vesz fel, működés közbe 300-800mA-t terheléstől függően. (7,2V-on) üdv
Miért is robban minél nagyobbat minél nagyobb tranyó van benne? Esetleg ez a megoldás nem túl megbízható? nekem ez van gyári kapcsolásban egy kisautóban. Láttam már ezen kapcsolást 1,5, de 3A-es tranyókkal is (B772 D882), mindegyik ment ahogy neki kell. Tehát akkor mi is a probléma ezzel a fajta H-híddal?
üdv
Hello!
Ez nem úgy működik, hogy össze-vissza cserélgetünk :no: C945 -> 2SC945 SI-N 60V 0.1A 0.25W 250MHz Én BC337-t raknék bele, lábkiosztásra figyelni. Idézet: „a tranyók bázisát összenyitó tranyót (C945) helyettesíthetem-e FET-el (IRFZ44N),” Ez nagyon rossz ötlet, Tranzisztornak áram kell, míg egy FET-nek feszültség.. És amúgy sem lenne jó választás ez a FET, mert 5V alatt nem csinál semmit! Üdv
Ha érdekel titeket egy brutál H híd fetekkel, akkor ezt lessétek meg, vmelyik IC appnote-jában találtam, talán microchipes. Eszméletlen jó, nincs shoot-trough, és bika erősre meg lehet csinálni jó fetekkel.
Megvan a H-híd új tranyókkal meg vezérlő tranyókkal. Megy is szépen csak olyan mintha nem adna le elég áramot. vagyis a motor lassan pörög fel, és ha maxon pörög akkoris viszonlag könnyen lefogható. Ha akkuról közvetle táplálom a motort, le se lehet fogni, mert szétdarálja az ember kezét, és a hangja is erősebb mint a H-hídon kersztül táplálva.
Mi lehetnek ennek az okai? esetleg a tranyók nem bírnak ekelget, vagy nem nyitnak ki teljesen, vagy nem jó ez a fajta vezérlés 2-3A-es áramfelvételhez? BD243,244 tranyók vannak benne és bd139-el vannak kapcsolva. bd139 bázisán 4,7k-s ellenállás van. A vezérlő IC pedig 3,3V-ról megy zenerrel stabilizálva. esetleg másfajta H-híd után kéne néznem?
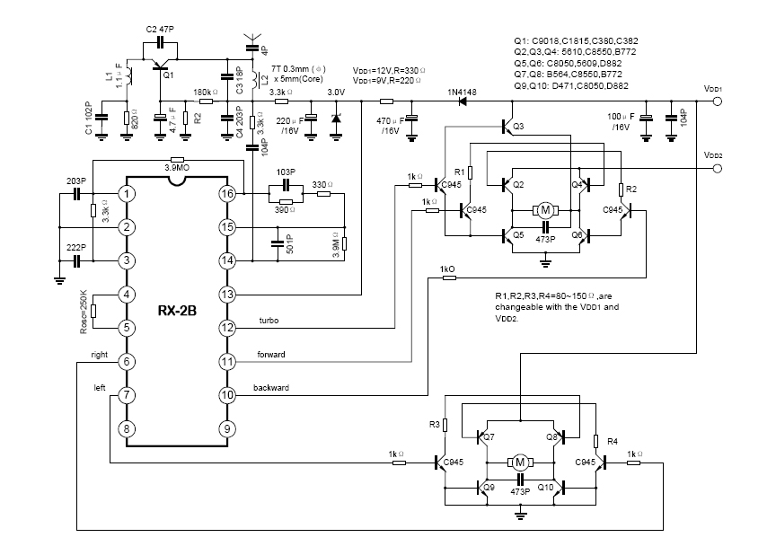
Sziasztok! Nekem is egy H-hidas motorvezérlésre lenne szükségem, amit joystick potméterrel lehetne előre-hátra irányítani. Találtam is egy kapcsolást Rádiótechnika évkönyv 1994-es számában és mellékletben a kapcsolás is megvan. a problémám az lenne, hogy ez a kapcsolás szép és jó, DE hol van ebben a joy? a kapcsolás bemenetére vmi vevőegység jönne, kérdés az lenne, hogy van-e valakinek olyan vevőegység kapcsolási rajza vagy vmi... THX
sziasztok,
http://www.hobbielektronika.hu/kapcsolasok/h-hid_avagy_egyszeru_mot...3.html ebben a cikkben valamiért nemtudom megénzni a 3dik oldalon lévő képeket, valaki belinkelné nekem? egy 7.2V os DC motort szeretnék vezérelni és a szövegből ahogy kiveszem "6-40V" ig jó a kapcsolás, szóval nekem is tökéletes lesz ![]() vagy másik kapcsolás is jó nekem, lényeg egyszerű legyen, biztonságos előre hátra és fék opciók (fék: rövidrezárja a motorpólusait) PIC ről lenne vezérelve, PWM el
MP8040 250 HUF/db /félhíd a CC-ben. 7,5-25 Volt 4,25 A tartósan, 9 A peak. Beépített túláram, túlmelegedés, alacsonyfesz védelemmel.
Sziasztok!
Építeni akarok egy PC LPT port által vezérelt forgótükrös lézershow-t. Az irányváltáshoz H-hidat szeretnék használni. Alul az 5V-os telep az LPT port lenne, a kapcsolók a pin-ek. A motor valószínűleg 12V-os magnómotor vagy valami hasonló. Azt szeretném megkérdezni hogy jók a tranyóknál az ellenállatok?
Én a felső PNP-k bázisaihoz tennék 10 K-s felhúzókat a motortápfesz felé.
Ha az NPN segédtranyók épp nincsenek kinyitva, akkor a a felső PNP tranyók biztosan zárva legyenek.
Sziasztok! szeretnék egy servo motort vezérelni,Lpt-ről,4 vezetékes,ehez 2 H-hid kell! Nem vagyok igazán benne a témában,ezért a segítségeteket kérem! kellene nekem egy kapcsolási rajz a 2 H-hid-ról! előre is köszönöm!!!
Ha lézershow-t akarsz építeni, akkor a fenti megoldásodat nyugodtan el is felejtheted (feltéve, hogy nem csak köröket akarsz a falra rajzolni). Itt nézelődjél: http://elm-chan.org/works/vlp/report_e.html
A fenti feladatot galvanométerrel lehet profin megcsinálni. A galvanométer nem más, mint egy álló tekercsrendszerben forgó kis tömegű állandómágneses forgórész, valamilyen szöghelyzetfüggő visszacsatoló rendszerrel ellátva.
Ha figyelmesen elolvastad volna, akkor észrevetted volna, hogy
Idézet: lézershow-t akarok csinálni, szóval nem galvósat! „forgótükrös” Csak azt akarom hogy ne kelljen a potit tekergetni, meg az irányt kapcsolgatni, hanem rádugom LPT-re és megy minden automatice |
Bejelentkezés
Hirdetés |




Adatlapot leszedtem, megnéztem. A Gate-ellenállást hogyan szokás az ilyen (vagy pont ennél) eszközöknél méretezni (gondolom a kapcsolási frekitől is függ)?




(fék: rövidrezárja a motorpólusait) 




