Fórum témák
» Több friss téma |
Fórum » Kapcsolási rajzot keresek
Témaindító: Kallai Csaba, idő: Márc 11, 2006
Témakörök:
Hali!
Az ilyen tip. trafók 90% a így működik. Sokat javítottam.
Sziasztok.RHSOUND SP850QL erősítőhöz keresek kapcsolási rajzot.
Sziasztok!
Került hozzám egy IC, tipusa AP4211. Google semmit nem árul el róla. Kapcsolási rajz, alkalmazási példa kellene hozzá! A hasonlóság kedvéért teszek fel egy képet. Az én IC-m is így néz ki. A segítséget előre is Köszönöm! Boldog Karácsonyt!
Sziasztok! Nincs véletlen valakinek kapcsolási rajza BLACKBIRD VACUUM TUBE PREAMP-hoz?
Vagy ötlet, hogy hol találom a neten? Előre is köszönet!
Sziasztok!
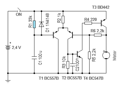
Olyan lágyindító kapcsolási rajzot keresek, ami: 0,0-2,4 V között nagyrészt lineárisan adja a feszt, potméter és egyéb manuális ketye nélkül, azaz: bekapcsolás után a kimenten kb 2 másodperc alatt éri el a max feszt (2,4 Voltot). Terhelés max 500mA. LM317 nem OK, mert az eleve levesz 3V-ot az out-on. Minden megldást szívesen fogadnék. Köszönöm.
Rá van írva, hogy mire való, hangerősítő.
Ha jobban láthatók lennének a lábai, azt mondanám, hogy emlékeztetnek a régi Sanken SI-1050G-re, vagy valamelyik hasonló gyártmányra. Miben található ilyen alkatrész? (Okoskodjunk: AP = Audio Power, 4211 az lehet 40W kimeneti teljesítmény(4), kettős tápegységhez való (2), 11-es verziója. Esetleg más logika szerint is lehet okoskodni, hátha összehozzuk, hogy mi ez?!) BUÉK! Üdv!
Hello! Esetleg leírhattad volna hogy mekkora tápfeszből szeretnéd ezt előállítani és mi célból. Mert talán könnyebben tudna valaki segíteni..
Üdv
Megbízható telefontöltő kapcsolási rajzát keresem 3-5A terhelésig. A bemeneti feszültségtartomány 12-19VDC. Köszönöm.
Szia, leírtam: 2,4V-ról. Mikromotor fokozatos indításához kellene. A táp 2 db 1,2V-os gombelem.
Sziasztok.
Olyan kapcsolást szeretnék készíteni, ami képes enkóder A-B csatorna jeleit invertálni. Tudna esetleg valaki konkrét példát? A hozzászólás módosítva: Dec 30, 2019
Hello! Invertálni vagy tranzisztorral lehet, vagy invertáló IC-vel. Pld. egy CD40106-al stb.
Ic-s re gondoltam én is elsőkörben megpróbálok valamit ki kísérletezni próbanyákon.
Hello! Ha esetleg egy tranzisztoros megfelelne. Mellesleg a gombelem tudtommal 1,5V-os..
De szerintem két gombelem összefossa magát 500mA áramtól.
Kigondoltam egy újabbat. Ennél már nehezen tudnék egyszerűbbet kitalálni. Igaz, az indulásnál van egy 0,6V-os ugrás, de motornál ez akár jól is jöhet..
Köszönöm szépen, kipróbálom, leírom az eredményt. Addigis BÚÉK!
Konkrétan a Faller Car-ról van szó, azt szeretném, ha nem rakétastarttal indulna, hanem szépen, életszerűen.
Szia!
Ha már okoskodunk, én inkább a lábkiosztást szeretném kiokoskodni. Na meg az üzemi paramétereit, de ezeket vizuális alapon nem egyszerű. Ezért keresnék adatlapot, kapcsolási rajzot és alkalmazási példát. A haver adott egy doboznyi bontott cuccot abban volt (remélem sztereó). Mindenkinek Boldog Új Évet Kívánok !
Abba neked untig elég a motorral párhuzamosan kötni egy nagyobb kondenzátort ( ami befér a kocsiba). Az szép lassan inditja a motort.
B.U.É.K! A hozzászólás módosítva: Dec 31, 2019
Köszönöm, mit jelent itt a nagyobb kondenzátor? (2,4V max)
Azt ki kell probálnod. Függ az akkuktol és a motortol. Kezdj egy 100 µF/5V- val meglátod mennyire befolyásolja az indulást meg a megállást ( mert arra is hatással lesz) Ha nem elég akkor nagyobbat vagy többet szerelj be. Egyszerübb az asztalon probálgatni klasszikus elektrolittal s ha megfelel a nagyság akkor SMD kondival helyettesiteni. Akár egy goldcapot is beépithetsz, azzal akár percekig lassithatod az indulást.
Szerintem csak a tranzisztor feszültségejtése gond. A kimeneten nem lesz 2,4V
Hello! Természetesen nem lesz meg a 2,4V, de adatlap szerint én 150..200mV közötti feszültségvesztésre gondolok..
Üdv!
Forrasztó állomás kapcsolási rajzát keresem. Nem megy a vacum és a hozzá tartozó pákarész, a másik két páka jól működik. Szeretném megjavítani. Bővebben: Link Köszi.
Milyen másik két páka? Esetleg akkor a páka rossz? Esetleg megfogalmazni rendesen!
A hozzászólás módosítva: Jan 8, 2020
Ok.
A link azért van, hogy így néz ki BTR 2000-es sorozat, 2002-es állomás. Van egy normál páka, egy smd -hez "két ágú" páka és ónszippantós pisztoly páka- mind a hármat egyszerre lehet használni.. A két előző az működik, fűt rendesen. A képen látható lcd a vákumos rész hőmérséklet szabályozója. Ez nem fűt és nem megy a vákum szivattyú sem.
Jó reggelt,
A képen látható PIC-es óra kapcsolási rajzát, leírását keresem. Amikor vettem kitben, kaptam hozzá leírást ami sajnos elveszett. Ha valakinek esetleg még megvan és elküldené, nagyon megköszönném.
Közben megoldódott a kérés, "Baji elektronika" megküldte a kért rajzot.
Sziasztok!
Valakinek nincs véletlenül egy service manual Technics 615-höz?
Ezeket találtam, lehet hogy segít.
|
Bejelentkezés
Hirdetés |














