Fórum témák
» Több friss téma |
- Ez a felület kizárólag, az elektronikában kezdők kérdéseinek van fenntartva és nem elfelejtve, hogy hobbielektronika a fórumunk!
- Ami tehát azt jelenti, hogy a nagymama bevásárlását nem itt beszéljük meg, ill. ez nem üzenőfal! - Kerülendő az olyan kérdés, amit egy másik meglévő (több mint 17000 van), témában kellene kitárgyalni! - És végül büntetés terhe mellett kerülendő az MSN és egyéb szleng, a magyar helyesírás mellőzése, beleértve a mondateleji nagybetűket is!
Szerintem ez a módszer erősen ellenjavalt.
@Hilo: nem próbáltam ki, csak ötlet, neked kell kisérletezni. Vannak olyan tollak, amiknek a végén gumibogyóc van, azzal lehet tapizni. Lehet elég lenne egy ilyet a "figura" aljára tenni.
Köszönöm a dicséretet és a választ is
![]() Megvettem már de ma vettem bistabilt is, szóval végül szerintem az lesz, plusz a javítások amiket javasoltál. A kapcsoló az azért van, hogy ha aux bemenetről akarnám használni akkor le tudom külön kapcsolni a BT modult. Vagy az nem probléma, ha direktbe rátolom a jack dugóról jövő aux jelet a működő BT modulra is?
Végül vettem bistabil relét, a kapcsolásodat már későn láttam, szóval szerintem azzal próbálom meg. Szerinted probléma lehet a gomboknak abból a max 50 mA áramból amit a relé tekercse felvesz vagy a tranziensnél lenne gond?
Olyan gomb van beépítve, hogy a nyákba bele van marva ilyen fésű szerűen összekapcsolódva a két vezetősáv és egy gumilap van rajta amin egy vetető réteg zárja a vezetősávokat (holnap le tudom fotózni ha szükséges). Még egy olyan kérdésem lenne, hogy ezt az egész kis kapcsolást szerintetek bele tehetem-e a fejegység fém házába, vagy ott bezavarhat az erősítőnek ezért célszerű a házon kívülre elhelyezni?
Szevasztok! Segítsetek ha tudtok! Egy genius 2.1 hangfal szétszakadt kábeleit nem tudom hogy kell összerakni..felrakom amit találtam róla. A két sárga szál volt a mélynyomón és az egyiken ottmaradt a leszakadt egyik vékony sárga drót maradéka... egyéb nyom nem maradt hogy hol lehetett a többi. A kis trafó vagy akármi többi oldalain nem látok helyet vezetékeknek. Megköszönöm ha valaki segít, nagyon szerettem ezt a kis hangrendszert. Üdv..
Igen, nem menne hozzá.
Egy olyan "figura" kellene nekem, amit ha rárakok, akkor folyamatosan triggereli az érintést egészen addig amíg el nem veszem.
Amennyire tudom a kapacitiv érintő képernyők úgy érzékelnek hogy az érintéssel tőltést vezet el az ujjunk., és ezt érzékeli a szenzor. Az erintő tollak vége, nem gumi, hanem vezető szilikon és ott veszi fel a töltést, tulajdon képen csak egy "meghosszabbítása az ujjunknak".
Az ilyen tollak nem triggerelnek folyamatosan ha a képernyőn hagyom, csak amig fogom.
Akkor keresned kell egy töltés felhalmozására vagy elvezetésére alkalmas eszközt.
Leideni palack?
Hello! Az ilyen típusú nyomógomb vezető gumival működik. Annak van ellenállása. Fogalmam sincs milyen, de 50mA áramot biztos hogy nem vezet át. De megmérheted ellenállás mérésben.
Mint látod a relé tekercsére egy záróirányú diódát kell tenni, az csökkenti a zavart, mikor kikapcsol. Ha zavart okozna, körbe kell árnyékolni egy kis lemezzel.
Szia!
A szerviz doksit nézve a mélynyomóban csak a trafó és a mélysugárzó van. Elvileg a trafó két sárga vezetéke a kábel sárga és fehér vezetékre kell hogy csatlakozzon. Ez viszi a váltó feszültséget a panelre. A piros és fekete vezeték a mély hangszóró két kapcsára kell menjen. De hallgass meg más véleményt is. Üdv.
Sziasztok.
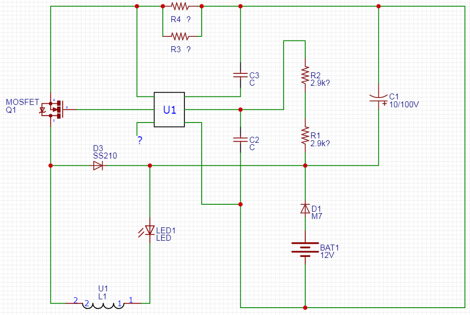
Rendeltem az aliexpress-ről egy kiegészítő lámpát a motoromra (LINK). Ennek a tipusnak 3 különböző módja van: erős fény, normál fény és stroboszkóp. Ezek között a lámpa minden ki-bekapcsoláskor vált egyet, vagyis pl az első bekapcsoláskor erős fény, a másodiknál normál, a harmadiknál stroboszkóp, a negyediknél ismét erős. Namost ez motoron egyáltalán nem jó, sőt a stroboszkóp egyenes tilos, ezért rendelés előtt utánanéztem át lehet-e alakítani a lámpát úgy, hogy ne váltson módot hanem mindig az erős fény világítson. Eléggé megörültem mikor megtaláltam, hogy van ilyen úgyhogy meg is rendeltem a lámpát izibe! Ma megérkezett és a lámpa szétnyitása után jött a szomorú felismerés, hogy bár a lámpa ugyanúgy néz ki mint a videókban a nyák nem olyan mint azokban, úgyhogy meg vagyok lőve, fogalmam sincs, hogy lehetne elvégezni a módosítást. A nyákról készült fényképet csatoltam, nem tudom, hogy valaki pusztán ez alapján tudna-e segíteni. Amit ki tudtam mérni az az, hogy a C2 alsó lába és az U1 jobb alsó lába a GND-vel van rövidzárban illetve az R1 és az R2 úgy tűnik mint két sorba kötött ellenállás (feszosztó esetleg) egyenként 3kOhm-os ellenállással. A nyák másik oldala üres. Nagyon megköszönném ha valaki segítene, mert itt vagyok meglőve két használhatatlan lámpával. Belinkelek egy videót is amin hasonló, de mégis más lámpát mókolnak meg. VIDEÓ Előre is köszönöm a segítséget.
Kicsit továbbgondolva / kutakodva:
Q1 bal oldali (széles) lába a LED negatív lábához kapcsolódik. (Drain?) Q1 jobb felső lába a GND-re (Source?) Q1 jobb alsó lába az U1-re (Gate?) Namost arra gondolok, hogy ez a Q1 egy MOSFET lehet és az U1 kapcsolgatja a Gate-et attól függően, hogy épp milyen módban van a lámpa: - Erős fény (a gate mindig magas) - Normál fény (a gate valami PWM jellel vezérelve) - Stroboszkóp (szintén PWM alacsonyabb frekvencián) Ha ez így van, akkor gondolom, hogy ha a Source lábat összezárom a Drain-nel akkor onnantól a Gate azt csinál amit akar mindenképpen az erős fény lesz látható. Ezt elérhetem a S-D közé forrasztott vezetékkel. Ez az egész csak tippelgetés, jó lenne ha valaki aki ért hozzá megerősítene (vagy cáfolna).
Szia!
Ha a fetet átkötöd,akkor verseny lesz a figyelő ellenállás,és a led között,hogy melyik fekszik meg előbb . Próbálkozz inkább a kondi(k) áthidalásával,mint a videóban. Ha jól tippelek,akkor az egyik kondi csak a tápszűréshez van,így azon kimérhető a táp.
Szia.
Köszönöm a válaszod! Több dolog miatt is félek a konditól: Egyrészt mert nem tudom melyiket kellene cserélni, másrészt olyan pici smd kondiról van szó, aminek a padjeihez szerintem én nem tudok odaforrasztani semmit, harmadrészt pedig mire kellene cserélnem egyáltalán?. Elhiszem, hogy ez a jó megoldás, de azt megtennéd, hogy elmagyarázod, hogy az enyém miért nem az? Minden tudásomat összeszedve elkészítettem az lámpa áramkörének (majdnem) minden részletre kiterjedő kapcsolási rajzát (lásd lent). A nagyon limitált ismereteim fényében úgy tűnik, hogy a FET-nek mindössze annyi szerepe van, hogy az akksi negatívját kapcsolja a LED katódjára. Ezért gondoltam arra, hogy egyszerűen átkötöm, vagyis az U1-től függetlenül a LED mindig világítana (szerintem). (A Q1-et ki is tudom forrasztani és a padeket összekötni, ha ez jelent valami pluszt) Nagyon szépen köszönöm a válaszokat.
Szerintem olyan sakkprogramot kell hozzá írni. A tapi csak érzékel és a program jelzi ki.
Az áramkör kis bizbaszok között van egy IC. Valószínűleg az vezérli az áramgenerátort. A LED-et ugyanis konstans árammal kell táplálni, nem feszültséggel. A FET-et kapcsolgatja PWM-el, hogy a LED mindig ugyanakkora áramot vegyen fel. Ha ráküldöd folyamatosan a teljes tápfeszt, akkor megdöglik.
B verzió, hogy a LED nyitófeszültsége magasabb a tápfesznél, ekkor a bizbaszok boosterként is funkcionálnak. Ha így van, akkor viszont nem is világítana, ha átkötöd.
Összevont válasz/kérdés:
- Az L1-es alkatrész nagyon gyanús ebből a szempontból. ![]() - LED1 nyitófeszültsége valószínűleg alacsonyabb mint a motorbicikli villamos hálózatáé. - Jó lenne egy fénykép a hátoldalról is, ahol "nincsen semmi". Ami akár hihető is, mert alu hordozónak néz ki. - Akkor viszont össze kellene "csipogtatni" a kis bizbaszokat, részletesebb rajzot készítendő. Öszesen 13 alkatrészről van szó. És akkor kiderülne a felírat nélküli "hatlábú" szerepe is.
Megpróbáltam kicsipogtatni az alkatrészeket és lerajzolni egy szerkesztőben, nem tudom milyen sikerrel. Az R3 és R4 ellenállást csak betippeltem, mert nagyon kis ellenállást mérek a kapcsaik között (kb 0.5Ohm) ezért csak gondolom, hogy a FET lába nem közvetlenül az akksi negatívján van hanem átmegy ezeken. Az U1 bal alsó lábát nem tudtam összecsippantani semmivel. Az R1 és R2 arra gondoltam, hogy feszosztó, de csak annyit tudtam mérni, hogy együtt 6kOhm-osak. A közös pontjuk nem csipog semmivel.
Úgy próbáltam rajzolni, hogy az alkatrészek kb a nyák-on lévő elrendezésben legyenek. Ha orbitális hülyeséget rajzoltam fel akkor előre is elnézést kérek.
Fejreállítva szerencsésebb lett volna a rajz..
- a negatív táp legyen alul.A 2 x 0R33 ( = 0R16 ) a fet source-és a negatív között van, áramfigyelésnek és az megy az ic-be is. A fet bal lába a gate, jobb pedig a source ..( hacsak nem valmi furcsa, de a jeölésed szerint n-fet és fordítva raktad be ). A hozzászólás módosítva: Jan 25, 2020
Az biztos, hogy a LED-et és a D3 diódát fordítva rajzoltam, ezt most javítom és megfordítottam az akksi polaritását (csak azért rajzoltam úgy, hogy passzoljon a nyákkal). A FET-et is biztos elrontottam, de most azt csak úgy vettem, hogy biztos az U1 vezérli a gate-et a többivel meg nem foglalkoztam.
A hozzászólás módosítva: Jan 25, 2020
A fet jele még mindig fejre van állítva. Nézd a nyákot: az "R4" írásnál van a source és az R4-R3 jobb fele megy a gnd-re ( -). Te a draint vezeted a két ellenállásra és a negatív felé. Így csak egy dióda lenne.
Próbáld azt a részt is fejreállítani - leginkább a gnd vagy negatív táp(vonal ) van alul. A D3 most van fordítva. A hozzászólás módosítva: Jan 25, 2020
Javítottam a FET-et. Most már csak az a kérdés, hogy mit tudok tenni, hogy ne villogjon ez a kaka, hanem csak állandóan max fényerőn menjen?
D3-at fordítsd meg.
Most kellene megmérned, hogy a max fényerős szituációban mekkora áram folyik a 0R16-on és a fetet akkor söntölheted egy teszt erejéig egy nagy wattos ellenállással, mikor lesz ugyanakkora az átfolyó áram. A gond csak az, hogy műszer hiányában ( pwm..) nem látod, hogy pontosan mi van és az ellenállás biztos nagyon izzadna, mert folyamatos üzemben felvenné a maradék 7-9 voltot is. Még egy kérdés: vajon paralel megy a led búrában több darab, vagy legalább 2 sorban? Mert akkor más a helyzet ( könnyebb..). Elvileg ezt is ki lehetne mérni egy kis ellenállással és szabályozható táppal, pl. 20-30 mA-t ráengedve 4 vagy 8 volt esik-e a sarkain.. A hozzászólás módosítva: Jan 25, 2020
Ja igen, a D3-at eredetileg jól tettem be aztán megfordítottam, most visszafordítom. Lassan összeáll a cucc
Ahogy írtad, műszerek hiányában nem hiszem, hogy ilyet tudnék. Korábban írta Tasznka, hogy próbáljam meg azt amit a videóban is csinálnak, hogy a C2-es kondit egy ellenállással kiváltják. (12Ohm/5W)Most hogy kb összeállt az áramkör ez a C2-es manővernek van vajon értelme? Nagy naívan azt hittem, hogy egyszerűen kidobom a FET az áramkörből, de az nem működik, így viszont a következő a C2 lenne. Mondjuk nem mintha ennek az értelmét érteném...
Az a gond, hogy az ic típusa ( egyelőre ) ismeretlen, így totó....
Amiket leírtam, gondold át és csináld meg. C2 helyett 5 wattos ellenállás? ... ááá...max fél watt.. az nincs bent a drain körben.. A hozzászólás módosítva: Jan 25, 2020
Nem sakkprogram lesz, a figurát csak mint példát hoztam fel.
Helló.Szabad Dvd lejátszó motorját Wd40 kontakt spry vel kezelni befújni?
Sziasztok!Bontásból szereztem egy kütyüt, amit én szilárdtest relének nézek, de nem találok hozzá adatlapot, a neve AEG Powerblock CD 150 R 1200 K-A 106, sok sikertelen küzdés után ide jutottam, kérdés tud-e valaki segíteni, előre is köszönöm Üdv: Gyula
Szia!
Egy képet tehettél volna fel róla...
A WD-40 olyan, mint egy igazi ezermester, semmihez sem ért. Ha szorul a motor, akkor ki kell tisztítani. Ha csapágyas, cserélni.
|
Bejelentkezés
Hirdetés |












És akkor kiderülne a felírat nélküli "hatlábú" szerepe is. 








