Fórum témák

» Több friss téma
Fórum » Elektronikában kezdők kérdései
- Ez a felület kizárólag, az elektronikában kezdők kérdéseinek van fenntartva és nem elfelejtve, hogy hobbielektronika a fórumunk!
- Ami tehát azt jelenti, hogy a nagymama bevásárlását nem itt beszéljük meg, ill. ez nem üzenőfal!
- Kerülendő az olyan kérdés, amit egy másik meglévő (több mint 17000 van), témában kellene kitárgyalni!
- És végül büntetés terhe mellett kerülendő az MSN és egyéb szleng, a magyar helyesírás mellőzése, beleértve a mondateleji nagybetűket is!
Lapozás: OK   3416 / 4057
(#) belepes válasza dokidoki hozzászólására (») Feb 8, 2020 /
 
Valami olyasmi lehet szerintem is. De már nem tudom honnan van. A távirányító gombját bizergálnám vele, úgy nyitnám az ajtót. Most már jól működik, csak ez az egy perc zárási idő hosszú. Ha meg felcserélem akkor meg egy percig szobrozhatok az ajtó előtt.
(#) Gafly válasza orcika70 hozzászólására (») Feb 8, 2020 / 1
 
Ha még szét sem akarod szedni, akkor diódát vele sorba' a sarunál.
Egyből pontosabb lészen.
Ha még ellenállásra is telik akkor még a maradékot is eliminálni lehet nagyjából.
Zsugorcső ápol és eltakar.
A hozzászólás módosítva: Feb 8, 2020
(#) szucsistvan123 válasza proli007 hozzászólására (») Feb 8, 2020 /
 
Üdv!

Köszi a válaszokat!
Szerintem madarok a 0 átmenet detektálásnál. Reméltem hogy van rá valami cél IC ami digitálisan kiküldi a fázikülömbséget, de sabaj!
Jó lesz ez is!
(#) dokidoki válasza belepes hozzászólására (») Feb 8, 2020 /
 
Az jó, enyémben NRF24 meg Atmega162 meg vmi. tápic, van,. Út szélén találtam így kulcsom nincs hozzá, sokat nem is tudok kezdeni vele. Akkor Neked van hozzá gombos távirányító, úgy könnyű
Akkor lehet, hogy nem is immo. mert a immo-hoz többnyire nincs nyomógomb, meg az olyan viselkedésű ahogy a bitmixer fórumtárs írta, keresi a kulcsot és kommunikál vele... így szerintem belepiszkálni az eredeti áramkörbe nem egyszerű feladat. De ahogy javasoltam egy külső időrelével átalakíthatod tetszés szerint a működést. Vagy 555 monostabil a nyerő, rövid időtartalmú tetszőleges állítható időzítést tudsz vele készíteni pár alkatrész segítségével, belső relét is tudja hajtani a kimenete.
(#) proli007 válasza habazutty hozzászólására (») Feb 8, 2020 /
 
Hello! Oké, így a feszültségek polaritása rendben van, a tranyó "inverz bétával" működik, ami kb.10 körül van. De a 470k így si csak 0,2V feszültséget ejt a 22k-n. Tehát nem túl hatásos..
(#) proli007 válasza belepes hozzászólására (») Feb 8, 2020 /
 
Hello! Az is megoldás lehet, ha megkeresed azt a tranyót, ami a relét kapcsolja. Kicseréled egy NFet-re. A kontroller felől jövő bázis-ellenállást egy 22µF-ra cseréled, és a G-S közé pedig egy 470k-teszel.
(#) belepes válasza proli007 hozzászólására (») Feb 8, 2020 /
 
de a tranyó cserével mitől fog hamarabb kapcsolni? A kontroller adja ki a kapcsoló feszt nem?
(#) Moderátor hozzászólása Feb 9, 2020
 
Kérjük, a drónlelövős témát nem itt folytatni, illetve nem is folytatni. Köszönjük.
(#) nyuger hozzászólása Feb 9, 2020 /
 
Sziasztok!
Segítséget kérnék!!!
Vénségemre „megcsapott a PIC-ezés édes illata”!
Nos mim van hozzá: kedvem , kit150 programozóm ,16F877A, 16F628A,PC- Win 7
Terv az olyan programot kapni amivel programozóm és a próbapanelom kipróbálhatom.
Valamint olyan assemblyben írt egyszerű programot amit letudok fordítani vagyis a fordítás rögös útját végig járhatom. Segítséget is köszönöm (LEHET SZÁLYBA RÁGÓS? SŐT)
(#) belepes hozzászólása Feb 9, 2020 /
 
Nézegettem ezt a vevő egységet. Nem úgy működnek ezek, hogy veszi a rádiójelet és azt küldi el kimenetén a kontrollernek egy folyamatos vagy impulzus jellel? Mert akkor nem lehetne ezt a jelet még a kontroller előtt levenni? Hiszen nincs szükségem időzítésre.
(#) Bakman válasza belepes hozzászólására (») Feb 9, 2020 /
 
Nem, nem lehet. Az RF chip ettől jóval összetettebb, a kontroller szó szerint beszélget vele a maguk nyelvén.
(#) klausz18 hozzászólása Feb 9, 2020 /
 
Sziasztok!

Egy furcsa problémába ütköztem, ami valószínűleg tudáshiányomból ered. Van az internet minden szegletében megtalálható 3.3V - 5V logikai szintillesztő kapcsolás BSS138-al (mellékletbe feltöltöttem).

Hogyan lehetséges, hogy egy áramkörben BSS138-al működik, de AO3400-val nem? Új AO3400-t is vettem, azzal is kipróbáltam de a kimenet ugyan úgy 3.3V (szkóppal). BSS138-al ugyan az pedig tökéletes. Nem látok az adatok között komoly eltérést.

Segítségül:
AO3400 adatlap és
BSS138 adatlap
Ez van a szintillesztő modulokon is: Bővebben: Link

Köszönöm előre is.
A hozzászólás módosítva: Feb 9, 2020
(#) vargham válasza klausz18 hozzászólására (») Feb 9, 2020 /
 
Input Capacitance? Total Gate Charge? BSS138-é alacsonyabb.
De miért nem jó neked a BSS138?
(#) klausz18 válasza vargham hozzászólására (») Feb 9, 2020 /
 
Jó lenne, csak az áramkörben máshol is AO3400 van, így a típusok számát akartam csökkenteni.
Értem a kapacitás különbséget, de azt már kevésbé hogy ez miért okozza ezt. Nem kell hozzá órajel, adat, stb. Simán logikai 0-ba vagy 1-be állítva fixen, folyamatosan is csak 3.3V lesz az 5V.
(#) vargham válasza klausz18 hozzászólására (») Feb 9, 2020 /
 
Tipp volt. Oszcilloszkóppal nézted már a jelalakot?
(#) klausz18 válasza vargham hozzászólására (») Feb 9, 2020 /
 
Köszönöm a tippet is.
Igen, írtam fentebb, szkóppal néztem az 5V-os oldalt. Szép négyszögjel, csak kiül 3.3V-ra.
(#) proli007 válasza belepes hozzászólására (») Feb 9, 2020 /
 
Hello! Mindössze három mondatot írtam. Csak az első kettőt olvastad el?
A beépítendő két alkatrész egy differenciál RC tagot alkot és az időzít.

Fet-Diff.png
    
(#) kendre256 válasza klausz18 hozzászólására (») Feb 9, 2020 /
 
Úgy tűnik, mintha a fet nem zárna le, mikor a source magas szintre kerül. A feszültségkülönbségből és az R3 értékéből számolva, elég 170 mikroamper áramnak folynia, hogy a drain 3,3V-on maradjon. Az pedig elég kicsi... Én megpróbálnám mindkét ellenállást csökkenteni. Az R2-t azért, hogy jobban lezárjon a fet, az R3-at pedig azért, hogy jobban felhúzza a kimenetet. Nyilván meg kell nézni, hogy ezzel meddig kell elmenni (vagy meddig lehet), mert a kapcsolódó részeket is érinti ez a változás.
A hozzászólás módosítva: Feb 9, 2020
(#) klausz18 válasza kendre256 hozzászólására (») Feb 9, 2020 /
 
Köszönöm az ötletet! R2 nincs az áramkörben, mert mikrovezérlő lábról van hajtva és push-pull van beállítva (0V / 3.3V). Elrendezésben az R3-at már 2,2K-ra csökkentettem, a jelenség így is megmaradt.
(#) kendre256 válasza klausz18 hozzászólására (») Feb 9, 2020 /
 
A táp (3,3V) és kimenet között mekkora maradékfeszültség van? Nem lehet, hogy az a pár tized volt is ki tudja nyitni a fetet? Ha leveszed a kimenetről a fetet, a source-t összekötöd a 3,3V-al, és beteszel egy 10 kOhmot a source és a gate közé (Szintill1.jpg), akkor sem megy fel 5V-ra (vagy a közelébe) a kimenet? Ha nem megy fel 5V-ra, akkor próbálkozhatsz még jobban lezárni a fetet (Szintill2.jpg).
Ha akkor sem megy fel 5V-ra, akkor már csak egy fekete kakas feláldozása marad, szigorúan teliholdkor...
(#) vargham válasza klausz18 hozzászólására (») Feb 10, 2020 /
 
Idézet:
„push-pull”

I2C esetén open drain legyen, külső felhúzó ellenállással.
(#) klausz18 válasza kendre256 hozzászólására (») Feb 10, 2020 /
 
Köszi, kipróbálom ezeket, és beszámolok az eredményről.

Vargham: nem I2C, csak 5V-os jelszinteket váró IC van a másik oldalon.
(#) vargham válasza klausz18 hozzászólására (») Feb 10, 2020 /
 
OK, értem.
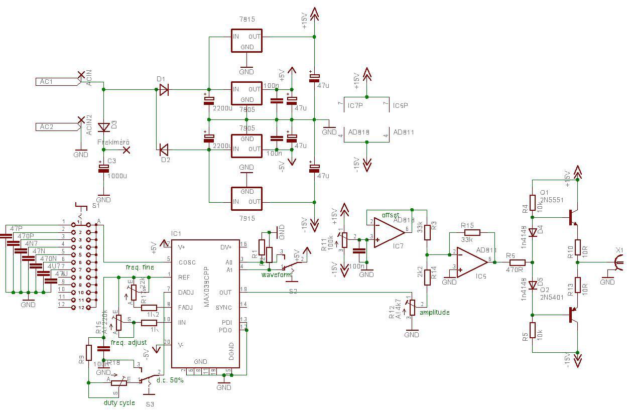
(#) Tambi hozzászólása Feb 10, 2020 /
 
Kedves Barátaim!

Lassan (mindössze másfél éve) készül a MAX038 függvénygenerátorom. Az a fajta szamár vagyok, aki éhenvész, mert nem tud választani két illatos szénacsomó közül, nevezetesen:
- a Deguss-féle egyszerűségével nagyszerű,
- a Nagymáté Csaba (RT2005) remeke pedig üzembiztos mindentudása miatt figyelemreméltó (bár és sweep-et nem szándékozom...)

És végül a kérdés: ha Deguss-nak jó a potis árambeállítás, akkor miért pakolta tele Csaba az áramkőrt meghajtó IC-kel? Mi a különbség a potis és IC-s meghajtás között? Értem én, hogy opamp Rki=0 (már hogy elvileg), de kellően kis értékű potit alkalmazva a MAX038 "terhelt osztó" sem nagyon "játszik", vagy ha mégis, akkor beállítás után már nem számít.

Mi az, amit nem látok jól???

Köszönettel derűs napot kíván; Tambi.
(#) vladcepes hozzászólása Feb 10, 2020 /
 
Sziasztok!
A kérdésem az lenne hogy alaplapon chip lemelegítés után van az a vékony sodrott drót amivel le szokták pucolni a cint,ennek a drótnak mi a megnevezése? hogyan lehet rákeresni,szeretnék venni. Válaszokat köszönöm!
(#) Gafly válasza vladcepes hozzászólására (») Feb 10, 2020 / 1
 
(#) vladcepes válasza Gafly hozzászólására (») Feb 10, 2020 /
 
Igen ez az.,köszönöm!
(#) belepes válasza proli007 hozzászólására (») Feb 10, 2020 /
 
Bocsi, csak nem vágom még a témát, ezért kérdezek vissza. Szóval vissza a kályhához. A kontroller a nagy igaz? Annak van egy bázisa, ami előtt kell lennie egy ellenállásnak? És van neki G (gondolom gate) és S (ez meg gondolom source lesz) lába is? Vagy ez már az nFET-re vonatkozik?

A kép amit küldtél, abból úgy látom hogy az nFET lábai közé kell rakni. A kontroller jelenleg egy tranyot bizergál, hogy áramot küldjön a relére. Azt az áramot bizonyos idő után küldi a tranyo bázisára csak nem? Így nem értem hogy ha ott nFET-et rakok, akkor miért fog hamarabb behúzni. Félre ne érts, hiszek neked. Csak szeretném megérteni a működés mikéntjét is.
A hozzászólás módosítva: Feb 10, 2020
(#) Peet19 hozzászólása Feb 10, 2020 /
 
Sziasztok!
Ha egy tekercset négyszögjellel kapcsolgatok kb: 300Hz -en egyenáramon, akkor számolni kell a reaktanciával? A négyszögjel csak a GND és a tápfeszültség között változik, vagyis a tekercs nem kap negatív feszültséget.
Csak azért nem teljesen tiszta, mert a tekercs egyenáramon rövidzárnak tekinthető és csak váltakozó feszültségen van reaktanciája. Ebben az esetben mi történik?
Előre is köszi.
(#) proli007 válasza belepes hozzászólására (») Feb 10, 2020 /
 
Szerintem Te az helyett, hogy megkerested volna a relét kapcsoló tranyót, és felderítetted volna, hogy mi van a tranyó bázisa és a kontroller között, túlkomplikálod az elméletet, miközben nem érted.
"Értem én, hogy villanymotor, de mi hajtja?"

- Nem hamarabb fog behúzni, hanem hamarabb enged el a relé. De az idődiagramon láthatod, hogy ha a kontroller 30 másodpercig húzná meg a relét, a Fet csak 10 másodpercig húzza azt meg.
- Amikor a kontroller meghúzná a relét, a Fet is egyből meghúzza azt, és amikor a kondi feltöltődik az ellenálláson keresztül, elejt a relé. Független attól, hogy a kontroller azt tovább is behúzva tartaná azt.
Következő: »»   3416 / 4057
Bejelentkezés

Belépés

Hirdetés
XDT.hu
Az oldalon sütiket használunk a helyes működéshez. Bővebb információt az adatvédelmi szabályzatban olvashatsz. Megértettem