Fórum témák
» Több friss téma |
Sziasztok!
Szeretnék csinálni egy Tranzisztoros Rádiófrekvenciás erősítőt, aminek a kimenetén min. 1000V, és kb. 400W van. Szerintetek megoldható? Plazmahangszórót akarok, de nem akarok nagy tekercset, + a csövek is elavulóban. A képen lerajzoltam hogy képzelem el, szerintem így a legkissebbek a zavarok. Hogy hogy oldjam meg, nem tudom. Ti mit gondoltok? Egy nagyfeszültséges oldalon olvastam, hogy valaki Marx-generátorral csinált szikrákat, és 60kV, az kb. 6cm volt. Olvastam egy plazmahangszórós oldalt, ahol azt írták, hogy a PL509-es csővel 3cm-es plazmát lehet csinálni Egy régi könyvben találtam PL509-es RF erősítő kapcsolást 3 cső van benne párhuzamosan kötve, és Ua=1200V. Ami érdekes mert az adatai szerint Ua=160V de ez más kérdés. Mindenesetre úgy gondolom hogy a kimenettől függ hogy a plazma mekkora. Úgy értem, hogy a., és b., képen pl. ha a távolság mindkettőnél =, akkor b.,-n kb. 2x akkora lessz. Remélem nem csak engem érdekel ez a téma, és tudtok valami jó ötletet. :nemtudom:
Talán ha feltennéd azt a rajzot, jobb lenne.... nem biztos, hogy az ottani freki megfelel neked. Az illesztéssel is sok gondod lehet még.
A környék meg fog őrülni. Ez pedig : adatai szerint Ua=160V impulzusüzemre nem érvényes... TV-sorvégfokban jópár kV a booster-fesz pl.
egyik
másik (csöves) Azért most írok, mert elszállt a modemem, és így csak suliból tudok netezni. Ahogy eddig olvastam, a csöves alapjáraton zúg, és csak magas hangot ad le torzításmentesen, ezért van az elején a HF szűrő. Gondolom az alapzúgás a táp miatt lehet. Ha minden igaz, a tranzisztoros kiadja a mélyebb hangokat is. Úgy tudom, minnél nagyobb a plazma, annál jobban ki tudja adni torzításmentesen, és minnél magasabb frekvencián üzemel, annál jobb.
A hangvisszaadásához nem tudok hozzászólni, még nem próbáltam...
Mindenesetre az egyenirányítás felettébb érdekes első látásra. Mit szól a C3 elkó, amikor a C2 töltésekor (+) lökést kap a negatívja... valamint össze van keverve a kétszerező verzió... közös (-) elkó pollal még nem láttam. Vedd fel a kapcsolatot a rajz készítőjével és magyaráztasd el vele, hogyan gondolta. Így hogyan lesz pl. 600 volt, nem tudom... tévedések vannak minden szinten. Inkább csináld meg graetz egyenirányítással, soros ellenállás kellene a bejövő ágba ( pl. 10 ohm 10W), aztán próba. A csövön a rajz szerint is csak 300 volt lehet, ha megnézed.... C2 (-): katód, anód meg DC-ben a C2 (+)-on... ezután R3-R5 közös pontja szintén C2 (+)-ra mehet. A csőnek fűtés is kell..
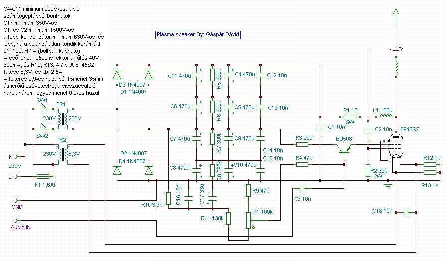
Üdv! Azt a csöveset én megépítettem. Az eredeti rajzzal több hiba is van: Az egyik a tápban: a C2 kondi 450V-osnak van írva, és 600V van rajta... Én ezt az egész táprészt kiváltottam egy sima kétszerező kapcsolással. A másik hiba, hogy lehagyták a hang bemenetet a végfok részről, ezt én a BU508-as tranzisztor bázisára kötöttem rá egy kondenzátoros csatolással. Ja, és ennél a kapcsolásnál mindenképpen kell leválasztó trafót használni, és a kész szerkezetet nem árt nagyon jól leárnyékolni!
Hi!
Nekem az lenne a kérésem, ha valaki épített már ilyen a hangszórót és működött is, akkor a kapcsolási rajzot feltenné?Esetleg némi magyarázattal. köszi
Itt a kapcsolásom! Érdemes kerámia csévetestet használni, mert a tekercs nagyon melegszik. Csúcsnak pedig valami hőálló fém kell (Pl.:wolfram). Nekem most sima rézcsúcs van rajta, de azzal csak pár percig megy. A bemenetét egy síma hangerősítővel lehet hajtani, de csak akkor érdemes rákötni egy jobb erősítőt, ha jól le van árnyékolva a szerkezet, mert az a nagyfreki csúnyán tönkre tud tenni dolgokat! Egyébként csak magashangokat érdemes rávezetni, mert a mélyektől nagyon torzít!
Ja, és az anódfesszel nagyon vigyázzatok!!!
Szerintem, ha az IC-s megoldással van megoldva a szikraköz, akkor nem ég le annyira a hegye.
De nagyfeszültségű tranzisztorokkal nem lehet megoldani a RF erősítést? Valaki tud kapcs. rajzot az 1. kérdésre? (tömbrajz)
Köszi szépen a kapcsolási rajzot, nagyjából meg is értettem de a legvégén a tekercses részt nem tudom hogy hogy néz ki, esetleg valami ábrát tudnál még mellékelni.Pl a vissszacsatoló hurok hogy helyezkedik el, meg a csúcs.Igazából az a problémám hogy még soha nem foglalkoztam ezzel a témával, ha esetleg tudnál valami linket hogy pontosan hogy működnek ezek a szerkezetek az jó lenne!
Plazmahangszóróhoz nem kell ám feltétlen tesla kialakítás. Akármilyen plazma megteszi, a lényeg, hogy legalább néhány MHz-en üzemeljen a cucc. Pl. sorkimenővel iszonyat egyszerű az egész, és eléggé hangos tud ám lenni. Itt egy jó példa (majd ennek én is nekiállok valamikor):Bővebben: Link
Szóval nem?
Azért ez sem semmi, szerintem sok embernek megkönnyítettétek a dolgát, és bár nem az amit én akartam, de ha nem írtok, akkor én is a csöves 1. verzióját csináltam volna meg, és csodálkoztam volna, hogy miért nem jó. Köszönöm mindenkinek, de azért nem zárom le a témát, hátha tud valaki olyat is, amilyet én akarok.
Meglestem a linket, meg egy-két ott található videót, de én majdnem beájultam. Gondolom ront a kamera is a hangminőségen, de ez áááááááá.....
Nagyon szépen szól! :yes:
Üdv! csináltam egy rajzot a tekercs felépítéséről! Egyébként én egyenlőre egy sima, 40mm-es PVC csőre készítettem el a tekercset, mert így is megy egy-két percig, de nem tovább, mert a PVC megolvad... Éppen ezért nem ajánlom senkinek a PVC csöves megoldást! Valamilyen kerámia csévetestet érdemes szerezni hozzá, mint ahogy azt az eredeti cikk is írja. A tekercset az áramkőrrel érdemes minél rövidebb vezetékkel összekötni, és kerülni kell a vezetékek éles meghajlítását is!
Megtetszett ez a plazmahangszóró, na meg amiket neten láttam... Van egy félbemaradt Tesla-tekercsem. Csak a szekunder készült még el hozzá, akkor ezt nyugodtan felhasználhatom erre a célra?!
Köszi szépen, azt hiszem ezekből az infókból meg tudom építeni aztán majd meglátjuk mi jön össze.
Amúgy még az jutott eszembe, hogy a tesla elrendezéssel, a szekunder oldalt kihangolva, teljesen tükörsima toroid felülettel, lehetne néhány méter távolságra sugározni a hangot, és a hangszóró egy darab drót lenne, és onnan jönne a hang
![]() A sorkimenős cuccot meg először bőven jó AM-ben modulálni. Most sajna majdnemhogy éjjel nappal dolgozom, meg vizsgák stb, egy jódarabig az alkatrészeket sem tudom megvenni. De ha valaki vállalkozó kedvű, elkezdhetné próbálgatni
Üdv mindenkinek !Szeretnék csinálni égy csöves plazmahangszórót! Van itthon egy hálózati trafóm ami tud 320V-ot ,azt szeretném beleépíteni! Lehetőleg elég egyszerű legyen .
Szia,
Használtad a Google-t? Elektroncsöves Plazma-Hangszóró, és egy cső nélküli: Plazma hangszóró. És a fórum keresőjét? Plazmahangszóró.
én találtam egy ilyet szerintem kezdetnek remek ötlet!
http://www.szgti.bmf.hu/~gyorok/GyGy_publikaciok/Cikkek_PDF/F_1.pdf
Bővebben: Link
Itt talál magának az ember sok jó rajzot, lehet válogatni. Modulálni mindegyiket lehet.
Üdv mindenkinek! Kicsit tervezgettem, és végül is összehoztam egy egyszerű IC-s plazmahangszórót! A szerkezet impulzusszélesség modulációval megy 80KHz-en, és egész jól szól! Még szükség van némi finomításra a kapcsoláson, de már működőképes, ezért felrakom. A kapcsoláshoz bármilyen TV, vagy monitor sorkimenő megfelel, aminek a vasmagjára lehet bújtatni azt a 6menetet. A tekercseléshez célszerű 1,5mm-es merev rézdrótot használni (amit a villanyszerelők is használnak), mert ez gumi sigetelésű (a zománc szigetelés a tekercselés során könnyen megsérülhet)! A sorkimenő negatív kimenetét úgy lehet azonosítani, hogy a pozitív kimenetet odatartjuk a lábaihoz, és ahol a legnagyobb az ív, az a kimenet! Ezt az azonosítást NAGYON ÓVATOSAN kell csinálni, mert az a sorkimenő nagyot üt+jól megéget!!!!
Videó van? Ha mélyet nem nyom, akkor a teljesítményt érdemes kicsit megküldeni, minél nagyobb legyen a plazma. Még azt érdekes lenne kipróbálni, hogy a szikraköz közé gyertyát raksz, és az elektródákat olyan távolságra rakod, hogy éppen ne legyen átütés. Elvileg a lángból fog jönni a hang.
Üdv! Videó még nincs, majd ha ráérek csinálok! Egyébként a mélyeket is adja(egy bizonyos teljesítményig)! Azt a gyertyás dolgot ki fogom próbálni! Egyébként azt felejtettem el, hogy ehez a kapcsoláshoz nem kell erősítő, egy discmannel is megszólaltatható!
Igen, ezért tanácsoltam, hogy sorkimenővel sem szégyen próbálkozni
Lehet vele egy két érdekes dolgot tesztelni, majd ha kapok fizetést, akkor bevásárlok én is :yes:
jó a te kapcsolásod ha működik, de valahogy nem lehetne egy tesla tekercsel összekötni, mert akkor lenne egy zenét lejátszó tesla tekercsünk
? végülis az eredmény ugyan az lenne, csak koronakisüléssel sztem látványosabb lenne a dolog
Az 1-2 centis korona hidd el, nem túl látványos
Az audio modhoz muszáj a MHz-es tartomány a teslánál, azt eleve nem könnyű elérni, kis teljesítmény mellett pedig elég borzasztó a hangja. Normális plazmahangszóróhoz legalább 1-2kW kell. Nekem ugyan van gu81-es adócsövem, bele is vágtam a plazmahangszóróba, de a nagy teljesítmény = sok gond. Főleg az, hogy kinyírhatja a normál erősítőket, ezért érdemes az audió modulátor részt is csővel megoldani.Amúgy 50Hz-en használva a GU81-es teslám nagyon szép mély hangokat ad. Most a problémám az, hogy nem tudom mi Újraépítettem az egészet, minden ugyan az az alkatrész (de már kicseréltem mindent) és nem akar olyan jól működni ahogy eddig, max 10 cm szikra, fogalmam sincs, mit tehetnék (régebben 25 cm körül volt a szikrahossz)
Ja és arról nem beszélve, hogy a korona plazmában mindegy, milyen nagy frekin megy, mindíg lesz plazmazörej! Azaz, sisteregni fog, még ha alig hallhatóan, akkor is. Ha egy földpont van közel helyezve, hogy a tető kitörési pont és a földelt tárgy közt legyen egy stabil ioncsatorna, akkor megszűnik a plazmazaj, de akkor ott vagyunk, ahol a sorkimenővel, azaz két pont közt egy ív, és belepumpálunk nagyjából 50x akkora teljesítményt, és akkor még egyáltalán nem biztos, hogy jobban fog szólni. Szóval összegezve a sorkimenős vs tesla kialakítást, a hátrányok a sorkimenővel szemben:
-Nagy teljesítményigény -Nagy frekvencia igény -Pontosabb számítások kellenek -Jobb kialakítás, több munka -Több pénzbe kerül, több időbe -Minőségben nem jobb, korona esetén plazmazaj Most ennyi jutott eszembe.
kösz a választ, hát látom tényleg sok az ellen érv
, de én szeretnék összehozni egy ilyet (nyáron talán lesz időm). eddig egyszer láttam ilyet élőben a suliban, akkor nagyon megtetszett...mondjuk én nem is prof. felhasználásra szeretném, hanem csak úgy mint "hangszoró in tesla" (mint érdekesség).
Igazából, attól függ, mit szeretnél játszani rajta. MIDI hangokhoz nem kell nagy igény, a felsorolt hátrányok közül a teljesítmény, és frekvencia igény megszűnik. Itt az a lényeg, hogy egy félvezetős, vagy csöves teslát a megfelelő ütemben szaggatsz a megfelelő hanghoz. Azaz kb olyat képzelj el, mint régebben a polifóniukus telefonokon a megszólaltatható hangok száma (16-32-64). Pl az 'A' hanghoz 440Hz-en kell megszaggatni az alap frekvenciát, hogy kiadja a tekercs. Erről 2 videót tudok mutatni :
Bővebben: Link Bővebben: Link Ja, és ez nevezhető látványosnak is, nem két centis a plazma. A zörejről nekem is van videóm, sajna elég hangos, igaz csak 200kHz körül van a freki, az RF-be pumpált teljesítmény 800W körül van (a vége a videónak már nem az) Bővebben: Link |
Bejelentkezés
Hirdetés |









Az audio modhoz muszáj a MHz-es tartomány a teslánál, azt eleve nem könnyű elérni, kis teljesítmény mellett pedig elég borzasztó a hangja. Normális plazmahangszóróhoz legalább 1-2kW kell. Nekem ugyan van gu81-es adócsövem, bele is vágtam a plazmahangszóróba, de a nagy teljesítmény = sok gond. Főleg az, hogy kinyírhatja a normál erősítőket, ezért érdemes az audió modulátor részt is csővel megoldani.
, de én szeretnék összehozni egy ilyet (nyáron talán lesz időm). eddig egyszer láttam ilyet élőben a suliban, akkor nagyon megtetszett...mondjuk én nem is prof. felhasználásra szeretném, hanem csak úgy mint "hangszoró in tesla" (mint érdekesség). 