Fórum témák

» Több friss téma
Fórum » Akkumulátor töltő
 
Témaindító: josephx, idő: Jan 18, 2006
Lapozás: OK   265 / 310
(#) proli007 válasza kokozo hozzászólására (») Feb 2, 2020 /
 
Hello! Ezt nem fejtetted ki túlzottan..
Nem mindegy hogyan vannak az akkuk bekötve, sorosan-párhuzamosan-nincs közük egymáshoz-nem lehet közük egymáshoz-stb. Milyen a töltő, és milyen az aski..
Mert lehet tölteni egy táppal, ha mindet párhuzamosan kötöd, vagy egy 14V-os táppal, egy soros ellenállás és diódán keresztül. Vagy "időmultiplex" módban mint ahogy átrakosgatod. Pld. egy ütemadóval és egy 4017-el húzogatott relékkel.
A hozzászólás módosítva: Feb 2, 2020
(#) kokozo válasza proli007 hozzászólására (») Feb 2, 2020 /
 
Értem akkor bővebben
Adott 2 gyerekkuad, 2 autó, 1 tartalék akku, 2 motor meg egy fűnyíró traki. Elvileg egyik sincs kapcsolatban a másikkal, ha csak a földet nem nézzük a gumikon keresztül. Igazából az a cél, hogy a telet átvészeljék, és ne keljen odafigyelni rájuk és a töltővel szaladgálni. Minden a garázsban van, és csak 1 autó mozog télen.
(#) proli007 válasza kokozo hozzászólására (») Feb 2, 2020 /
 
Ha egyforma feszültségűek az aksik, akkor célszerű kiszedni a gépekből és párhuzamosan kötve tölteni Őket, de maximum 13,6V-ig, ha állandóan rajta van a töltő. Úgy is csak az önkisütési áramot kell bennük pótolni. Vagy esetleg megépíted a Simple1A töltőt és sz majd töltögeti Őket.
(#) (Felhasználó 122012) válasza kokozo hozzászólására (») Feb 3, 2020 /
 
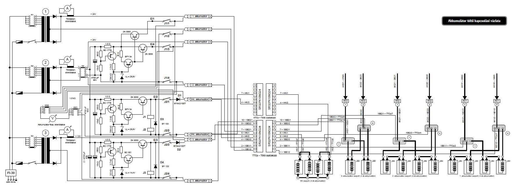
Ez a mai napig működő akkumulátor töltő, havonta van a 14 db akkumulátor töltve 1 napon keresztül ...
(#) kokozo válasza proli007 hozzászólására (») Feb 3, 2020 /
 
Sziasztok!
Az időmultiplex mellett döntöttem, és ez lett belőle.. Jelenleg a 4-es és a 8-as akku van rajta.
Minden állítható menüből, autómata 6/12V felismerés (ha az akku jó), időlimit , áramlimit, töltési mód ( full feltöltés után csak szinten tart a későbbiekben) stb..
A hozzászólás módosítva: Feb 3, 2020
(#) proli007 válasza kokozo hozzászólására (») Feb 3, 2020 /
 
Hello! Oké, de gondolom a valóságban majd nem lépked ilyen gyorsan, mert az a relék halálát fogja okozni és szükségtelen is..
(#) kokozo válasza proli007 hozzászólására (») Feb 3, 2020 /
 
Szia! Bekapcsoláskor végignézi, hogy melyik csatlakozóra van kötve akku, utána csak ha fel van töltve, vagy ha lejár a beállított idő, akkor vált.
(#) fakezű hozzászólása Feb 16, 2020 /
 
Sziasztok!
Előre is elnézést, ha nagyon kezdő lesz a kérdésem.
Van egy a képen látható egyszerű trafós töltőm. 30 éve használom, most gondoltam kicserélem az ampermérőt egy kombinált digitális műszerre, amit be is kötöttem. A voltmérő részét párhuzamosan, az ampermérő részét sorosan.
A kérdésem az lenne, hogy a használati útmutatóban lévő kapcsolási rajz rendben van? Szerintem igen, mert néztem itt is, és más oldalakon is ilyen egyszerű töltőket, és azok is ugyanúgy voltak bekötve.
Azért kérdezem, mert az enyém (szerintem) nem a rajz szerint van akkor bekötve, hanem fordítva. A diódák közös katódjára van kötve a kék kábel (-), és a trafóról jön a piros (+) kábel.
Két 20 amperes orosz dióda van benne, a típusuk D204-20. Tettem fel egy rajzot a róluk. Ezeknek a "fej" a katód és a "farok" az anód? Mert a vastag részük van közösítve egy alu lemezen és a vékony kivezetésükre megy 1-1 külön vezeték a 6/12V kapcsolótól.
(#) proli007 válasza fakezű hozzászólására (») Feb 16, 2020 /
 
Hello! Vannak "reverz" diódák is, ez történetesen az, ahol az anód a háza.
(#) fakezű válasza proli007 hozzászólására (») Feb 16, 2020 /
 
De akkor viszont a rajzzal ellentétben ezek szerint az anódok vannak közösítve? És ezért vannak nálam fordítva a polaritások a kapcsolási rajzhoz képest?
A hozzászólás módosítva: Feb 16, 2020
(#) proli007 válasza fakezű hozzászólására (») Feb 16, 2020 /
 
Vélhetően igen, de ezzel semmi probléma nincs..
(#) mnyugger válasza proli007 hozzászólására (») Feb 16, 2020 / 1
 
Azt olvastam: "Vannak "perverz" diódák is
(#) fakezű válasza proli007 hozzászólására (») Feb 17, 2020 /
 
Köszönöm.
Rámértem a diódákra, természetesen neked van igazad. Piros kábel a vastag részre, fekete a vékony kivezetésre, így mutat 500-as értéket a multiméter, a kábeleket felcserélve pedig szakadást. Tehát ezek tényleg "reverz" diódák, ezeknél a fej az anód, és azok vannak közösítve az alu lemezen.
Annyit én is tudok, hogy a dióda egyik irányban vezet, az ellenkező irányban szakadás. Biztos hülye kérdés, de akkor hogy lehet, hogy pont fordítva beépítve az áramkörbe, mint ahogy a kapcsolási rajzon van, mégis működik a töltő? Annyi csak az egész, hogy ellenkező irányban folyik az áram?
1.képen a kapcsolás szerint, a második képen a töltőm szerint?
(csak szeretném megérteni)
(#) ferci válasza fakezű hozzászólására (») Feb 17, 2020 /
 
Neked az a lényeg, hogy az x2-x3 pontok polaritásával egyezően tedd oda a töltendő akkut.
Műszerrel mérjél rá..
(#) fakezű válasza ferci hozzászólására (») Feb 17, 2020 /
 
Köszi, de az alap hozzászólásomban írtam, hogy 30 éve használom.
Rendben működik, még szétszedve sem volt eddig.
Csak adódott a kérdés a bekötésével kapcsolatban, és gondoltam megkérdezem nálam jóval hozzáértőbb szakiktól a miértjét...
(#) proli007 válasza fakezű hozzászólására (») Feb 17, 2020 /
 
Hello! Pontosan. Mindössze annyi a változás, hogy a két kimenti kapocs polaritása megfordul.
Lehet eredetileg a töltőt más diódával készítették el, így a rajz is másról szól. Egyébként azért találták ki az ilyen dióda típust, mert egyes egyenirányítókban így szigetelés nélkül közös hűtőbordára lehet tenni nem csak a katódosokat, hanem az anódos diódákat is. (Mármint, hogy egymástól nem kell elszigetelni. Esetleg a testtől sem, ha negatív-testelésű az akármi amiben használják.)
Pld. itt látható az előny, amikor közösíthetők a katódok és az anódok..
(#) fakezű válasza proli007 hozzászólására (») Feb 17, 2020 /
 
Köszönöm a magyarázatot, így már világos.
Egyébként ráhibáztál. Elővettem újra a papírjait, van egy alkatrész lista is, és abban BYY57-es diódák szerepelnek. Gondolom kifogytak a gyártásnál ebből a típusból, az orosz diódákból meg volt még raktáron, így azt raktak bele.
Ha már újra a kezembe vettem a használati útmutatót, befényképezem ide, hátha valakinek még hasznos lesz egyszer.

Viszék akkumulátortöltő T-6/6-12 használati útmutató, kapcsolási rajz
(#) btamas81 hozzászólása Feb 29, 2020 /
 
Üdv mindenkinek!

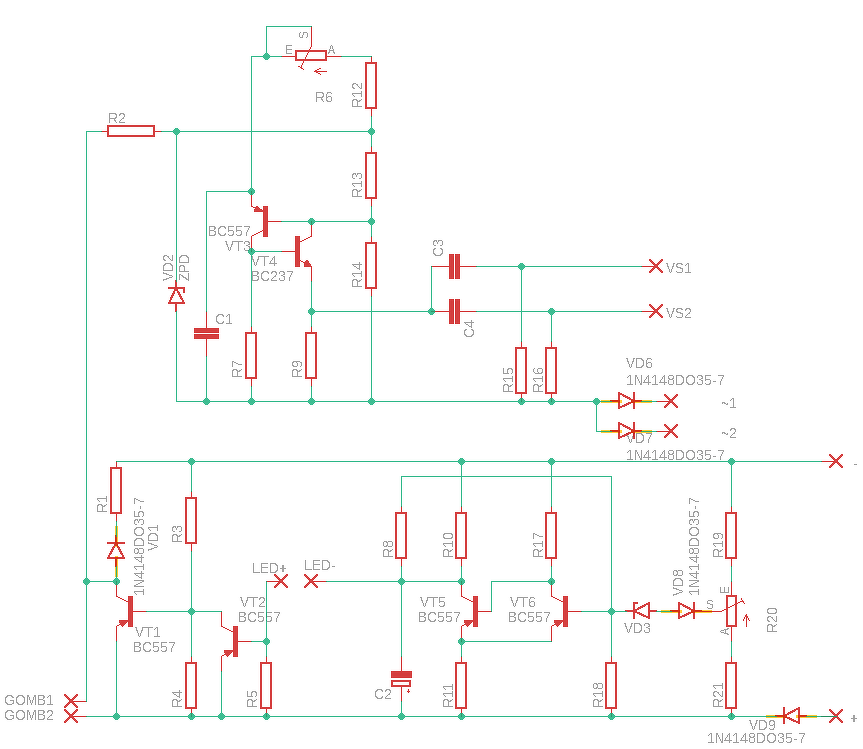
Egy kis segítségre lenne szükségem. Megépítettem életem első áramkörét. A reszursz töltőt próbáltam utánépíteni több kevesebb sikerrel.
A gondom az, hogy automata üzemmódban nem hajlandó tölteni. Ráteszem az akksira, a led ami a töltést végét jelzi világt (a töltő be sincs kapcsolva). Bekapcsolom, de semmi sem történik. Ha a ledet kiveszem, elkezdi a töltést, de így meg nem lehet a kikapcsolást beállítani. Direkt üzemmódban tölt, a potival szabályozható a töltőáram.
Arra gondoltam, hogy nem e a nyáknál hibázhattam, ha valaki ránézne nagyon megköszönném.
(#) btamas81 válasza btamas81 hozzászólására (») Feb 29, 2020 /
 
Ma délután újraterveztem a panelt, mert a régi kicsit kaotikusra sikerült. Ezt is megnézhetné egy hozzáértő.

Előre is köszönöm a segítséget.
(#) proli007 válasza btamas81 hozzászólására (») Márc 1, 2020 / 1
 
Hello! Ha a Led állandóan világít, akkor a VT5-VT6 komparátor nem a jó helyen kapcsol. Én anno leszimuláltam, és ezekkel az alkatrés értékkel kaptam szerintem helyes értéket, a Poti középállása esetén. ..
A hozzászólás módosítva: Márc 1, 2020
(#) janigel válasza btamas81 hozzászólására (») Márc 1, 2020 /
 
Szia!
Én proli007 fórumtárstól még nem kaptam olyan rajzot ami rosszul működött volna.
Viszont így már érdekel a dolog engem is.
Én is köszönöm proli007-nek.
A hozzászólás módosítva: Márc 1, 2020
(#) btamas81 válasza proli007 hozzászólására (») Márc 1, 2020 /
 
Hálám üldözni fog! Amit lesz időm kicserélem és referálok. Ha nem nagy kérés és fáradtság a rajzra ránéznél, hogy jó e?
(#) btamas81 válasza janigel hozzászólására (») Márc 1, 2020 /
 
Én terveztem mind a kettőt. Ezért kértem prolit, hogy nézzen rá.
(#) proli007 válasza btamas81 hozzászólására (») Márc 1, 2020 /
 
Azt elfelejtettem írni, hogy a nyákot jónak látom. (Diódák helyét kicsit kicsinek látom. A VD6-VD7 helyére én 1N400x diódát tennék..)
(#) janigel válasza btamas81 hozzászólására (») Márc 2, 2020 /
 
Idézet:
„Megépítettem életem első áramkörét”

Ha ez így van, akkor fogadd őszinte gratulációmat, ha nem az első akkor is szép terv.
De hogy valóban az első áramköröd, - há á át ????
A hozzászólás módosítva: Márc 2, 2020
(#) btamas81 válasza proli007 hozzászólására (») Márc 7, 2020 /
 
Kicseréltem amit kellett. Sajna a probléma maradt.
Ötlet, jótanács?
(#) kaqkk válasza btamas81 hozzászólására (») Márc 7, 2020 /
 
Nem lehet hogy a nyomógomb van rosszul bekötve vagy alapon zárt , ami az automata vezérlést kapcsolná ki be ?
A hozzászólás módosítva: Márc 7, 2020
(#) proli007 válasza btamas81 hozzászólására (») Márc 7, 2020 /
 
Legjobban a hibákat felderíteni, egy labortáppal lehetne, amit az aksi helyére csatlakoztatsz és változtatod a kimenti feszültség értékét.. De ekkor a töltő tápját nem szabad bekapcsolni!

Így mérve a feszültségeket a komparátor áramkörben, várhatóan meg lehet állapítani hibáit és felderíteni a be-ki kapcsolási szinteket.
Mivel azt írtad nálad a Led mindig világít, akkor a komparátor (Schmitt trigger) be van billenve. Ellenőrizni kellene hogy a zéner nincs-e fordítva bekötve. Illetve a zénert kivéve, ki kellene hogy aludjon a Led.
A hozzászólás módosítva: Márc 7, 2020
(#) btamas81 válasza kaqkk hozzászólására (») Márc 7, 2020 /
 
Most egy kapcsoló van helyette, szóval nem ott a gond.
Ha a ledet kiveszem rögtön elindul.
(#) btamas81 válasza proli007 hozzászólására (») Márc 7, 2020 /
 
Sajna nincs labortápon, egy másik töltőt tettem rá, de azzal csak 9,7voltig tudtam lemenni.
Következő: »»   265 / 310
Bejelentkezés

Belépés

Hirdetés
XDT.hu
Az oldalon sütiket használunk a helyes működéshez. Bővebb információt az adatvédelmi szabályzatban olvashatsz. Megértettem