Fórum témák
» Több friss téma |
Fórum » Labortápegység készítése
Ok, a tápfesz részt nem figyeltem, az jogos.
1: mert mindent meglévő dolgokból csinálom, ezért kell szinte minden NYÁK-ot újratervezzek az alkatrészeimhez. (környezettudatosabb megoldás) 2: Ausztriában alkatrész beszerzés lehetősége vagy ebay (posta, szállítási idő és költség, szemét...) vagy a Conrad, ami helyben lenne, de nekik nincs a kínálatukban, ezért kérdeztem rá. Akkor kirakom 2db-ból ![]() Köszi
Ráadásul egy 1W-os, amit még ritkábban használ az ember.
De mint 1-el fentebb írtam, úgyis újra kell tervezzem a NYÁK-ot (már a 4. verziónál járok), akkor betervezek 2 ellenállást sorba és 2-ből kirakom. (Sajna helyben valamiért nincs, kínából mire berendelem, megőszülök A hozzászólás módosítva: Feb 20, 2020
Sziasztok.
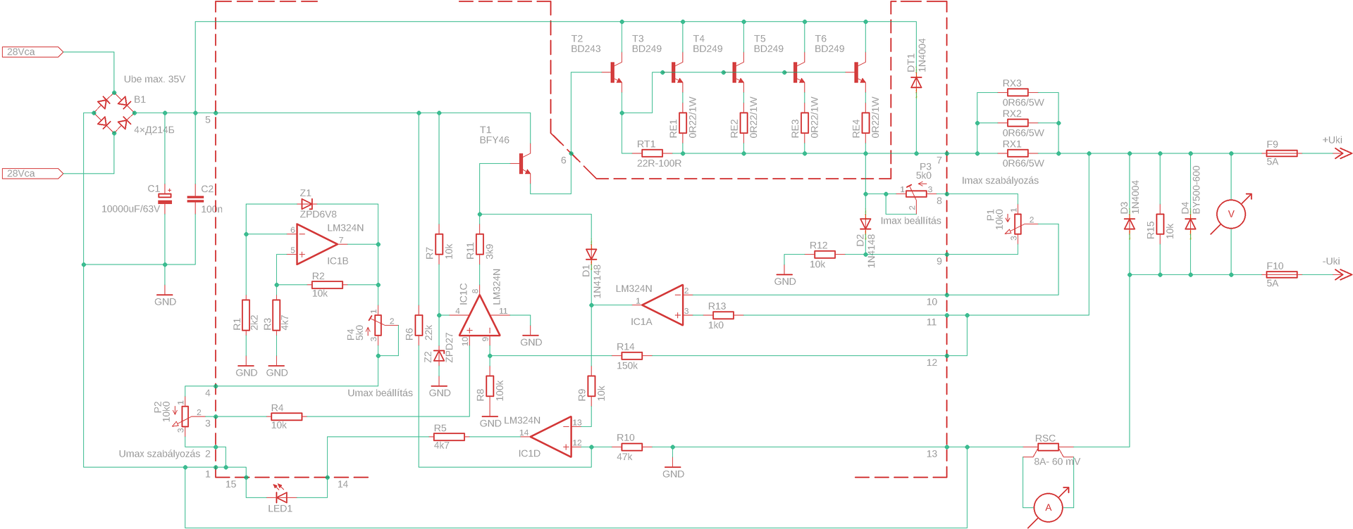
A csatolt tápegységet szeretném a közeljövőben megépíteni, problémám, hogy a fólia rajzban van pár vörös vezető. Tudtok küldeni olyan fólia rajzot amiben nincsenek ezek a vörös vezetők? Van arra lehetőség, hogy kisebb feszültégről menjen a táp, ezzel kisebb teljesítményt eldisszipálva? Mondjuk 2*21V AC helyett 2*11V AC. Egy kapcsolóval váltva a két "mód" között. Főleg 0-20 V tartományban használnám, x*10 mA - 3 A tartományban. És végezetül, tudok ehhez kész nyákot venni fórumtárstól? Sajnos az utóbbi időben nem sikerült egy normális nyákot sem felvasalnom. EDIT: csatoltam a lemaradt file-okat. A hozzászólás módosítva: Feb 23, 2020
Nem látunk csatolmányt. Bármilyen labortápról legyen is szó, biztosan van lehetőség a feszültségtartománya csökkentésére, a kétféle egyenirányítás (graetz-kétszerező) alkalmazása pedig alapból kínálja a pufferfeszültség felezését vagy duplázását (honnan nézzük) és csak egyetlen kapcsoló kell hozzá, meg a dupla puffer.
Az eredeti rajzot megtalálod itt a topikban, a pufferfeszültséggel le lehet menni akár 20V alá is, a működéséhez a 7912 stabil tápellátására van szükség, azaz hogy ne essen a bejövő feszültsége terhelten sem 15V alá.
A hozzászólás módosítva: Feb 23, 2020
Köszönöm a választ. Pótoltam a csatolmányt a fenti hozzászólásomban.
A feszültség duplázás nem fog rontani a táp stabilitásán?
Tudok panelt adni neked. Az apróban látod.
Köszönöm. Kerestem, de úgy látszik nem jól.
![]() Írok üzenetet.
Nem. Csak azt kell tudni hozzá, hogy abban a módban ugye fele árammal lesz csak terhelhető a trafó, mivel a kivehető teljesítmény az nem változik (annyi változik csupán, hogy a szinuszhullám 2 félperiódusát nem egymás után, hanem egymás fölé egyenirányítjuk a pufferban). Gyári készülékekben is alkalmazott egyenirányítási mód ahol nagyobb feszültség mellett kevesebb áramra van szükség (pl. csöves készülékek) de megtalálod minden egyes régebbi gyártású PC tápban is, amelyik még nem tartalmaz aktív PFC-t, viszont ugyanúgy kell működnie 110V-ról és 230V-ról is egyaránt.
Világos, köszönöm.
![]() Viszont ha a trafón több szekunder van, akkor szerintem a kapcsolgatós módszert választom. Lényegében nem sok különbség lenne, csak így kevesebb alkatrész kell hozzá.
Sziasztok!
Megépítettem kettőt ebből a csodából (itt a rajz). A gyárilag hozzá adott teljesítmény tranzisztor már az első beüzemeléskor elpusztult. Kicseréltem mindkettőben BD249-re (hogy A,B, vagy C azt nem tudom, de elvileg a síma 249 is túl van már ide méretezve). Tegnap akkupakkot akartam vele tölteni, és látom hogy az egyik BD nem működik, hiába van kimenő feszültség, áramot már nem ad hozzá. 1A-t még csak el kellene viselnie 18V-on! A betápja AC24V ahogy kéri, a potik kivezetve az előlapra, és BD-k bordán ventivel hűtve. Van ennek a kit-nek valami konstrukciós hibája?
Mindenkinek gondja volt vele, többször kivesézték már régebben. Miért nem valami olyat építesz ami bevált, több is van itt a topikban.
Mekkora bordával használod? Venti van?
Hogy nálad mi a hiba, azt innen nehéz megítélni. Én több, mint 1 évig fújtam ezekre a panelekre, mivel nem indultak. Olyan volt mindkét panel, mint néha a magyar TV: se kép, se hang …
Aztán vettem egy nagy levegőt és némi külső késztetésre kicseréltem az összes IC -t. Bővebben: Link Azóta tökéletesen működik. Bevittem a meló helyre és kb. 1 teljes hétig gyötörtem megállás nélkül. ( Ha nem voltam bent, autóizzók mentek róla folyamatosan, különböző teljesítményen. ) Gondoltam, ha tönkremegy nagy érték nem vész benne. Apukám ! Másnál, ha ezt kibírja, amit itt kapott, az elmondhatja: olyan, mint a selyemhernyó ! Bírja a gyűrődést … Van egy "Alkotós" féle duál tápom, de ezt használom. ( Az Alkotós nagyobb értéket képvisel és jobban sajnálnám … ) ps. Nem értem miért használnak akku töltésre labortápot, mikor fillérekért kapható megbízható, automata akkutöltő ... A hozzászólás módosítva: Márc 15, 2020
Jut eszembe, ahhoz hogy akkut tudjál tölteni róla, hiányzik a tranyóról a visszirányú dióda. Az mindenképpen kell rá, anélkül azonnal tönkre fog menni, ha a kimenet feszültsége magasabb lesz mint a beállított. Tehát nem csak az akkutöltés fogja tönkretenni, hanem induktivitás (villanymotor) vagy egy feltöltött kondi is. Tudom ajánlani az LPSU-t vagy az EM-1-et, azoknál egyből ott van az áteresztő FET tokjában a dióda, elég combos és kellően gyors is.
27 éve működik, akkumulátort is simán tudok vele tölteni! Még soha nem javítottam ...
A hozzászólás módosítva: Márc 15, 2020
Konstrukciós hibája nincs, a mellékelt alkatrészekkel szokott gond lenni.
Hű, de sok válasz érkezett! Köszönöm mindenkinek!
- Egyáltalán nem akartam most építeni, ezeket még régebben vettem, és raktam össze. - Borda és venti van, kézmelegnél nem ment fentebb a hőmérséklet. - Azért használtam labortápot akkutöltésre, mert a frissen összerakott rc autónak lemerült félig az akkuja, nem akartam így eltenni. Eszembe jutott hogy kéznél van egy labortáp, akkor visszatöltöm annyira hogy ne menjen tönkre. Értelemszerűen szombat este már nem megyek akkutöltőt keresgélni a boltokba. Az icket kicserélem, megfogadom a tanácsodat! - És a dióda. Lehet hogy ez vágta széjjel. Erről is gondoskodni fogok. Ezeket még megcsinálom rajtuk, hátha megoldja. Ha nem, akkor beruházok én is egy komolyabbra. Köszönöm mégegyszer mindenkinek! A hozzászólás módosítva: Márc 15, 2020
Nekem "gyárilag" volt rossz az összes IC. Se kép - se hang, szó szerint. Mivel mind a 3 rossz volt, semmi normálisát nem tudtam mérni rajta, nagyon bele kellett volna mélyedni a keresgélésbe, amihez nem volt kedvem. Meg szükség se volt rá -> volt másik. Az egyik panelba ugyan olyan Texas gyártmányú került, a másikba "csak" 741 -es volt itthon. Azzal is tökéletes - már amire én használom.
Nekem tetszik. Egyszerű, bár a hűtést jól meg kell oldani.
Ha megelégszel ennek a megoldásnak a stabilitási sajátosságaival, akkor talán érdemes egy "jobbított" változatot építeni.
Nem akarom megépíteni (Van jobb - SMPS és hagyományos is. Pont tőled vettem panelt....
).Viszont aki az elsőt készíti, annak ilyen/vagy egy jobbított változat megfelelő lehet. A hozzászólás módosítva: Márc 16, 2020
Üdvözlet mindenkinek !
Megjöttek a panelek (LPSU) .... Ránézve profi kialakítás ! Tökéletes ! Jöhet az alkatrészek begyűjtése. Köszönöm szépen a teljes körű doksikat+ a paneleket! Csak ajánlani tudom !! Gábor
Én is rendeltem belőle, nekem is megjött.
Szerintem is profi cucc, de nálam nem mostanság lesz megépítve, előbb megcsinálom az 1.4.2 verziót. Esetleg a hirdetés alatt is csinálhatsz egy "vevői értékelést" A hozzászólás módosítva: Márc 19, 2020
Üdvözlet mindenkinek!
Szemezgetek a Spafi-féle táppal.Viszont szívem szerint valami TO-3 tokozásúval építeném meg, közvetlen bordára szerelve. Van hozzávaló, régóta spájzolt hűtőbordám amit másra nem is nagyon tudnék használni. Milyen típusú tranzisztor lehet ideális hozzá ebben a tokozásban? Elég kevés írást találtam róla. Van valakinek tapasztalata a kapcsolással érdemes megépíteni?
Mi a bajod az ajánlott félvezetővel? Spafi okkal választotta azokat, azokhoz méretezett mindent. Ha te beraksz egy másikat, aminek mások a paraméterei, akkor nem Spafi tápját kapod, hanem valamit. Vagy jó lesz, vagy nem. Én kb. 10 éve használtam utoljára TO-3-as tokot, a JLH-mhoz, azóta nem, de nem is tervezem.
Nincs bajom vele, csak a To-3 nak kedvezőbb a hűtőfelülete. Másrészt olyan hűtőbordám akad itthon, amihez ez a tokozás lenne ideális és nem kéne alu szögidomot betenni.
De ha ez a kapcsolás a BD 249-re épül kifejezetten, akkor lehet azzal csinálom meg. Gondoltam felvetem itt, hátha...
Nem tudom mi okból esett éppen arra a tápra a választás, de a gombhoz a kabátot hozzáállás ritkán vezet jóra, szóval az nem éppen jó szakmai indok, hogy ahhoz van bordád. Egy LPSU-val többre mész mindenféle szempontból. Plusz amelyik bordára fel lehet tenni egy TO3 tokot, arra kizárt hogy ne lehessen egy TO247-et is. Egyébként pedig egy proci cooler használtan (pl. PC bontókban) nem nagy összeg, és lazán elfér rajta 3db FET is egymás mellett.
|
Bejelentkezés
Hirdetés |







